A Novel Fully Human Agonistic Single Chain Fragment Variable Antibody Targeting Death Receptor 5 with Potent Antitumor Activity In Vitro and In Vivo
Abstract
:1. Introduction
2. Results
2.1. Preparation of Recombinant Extra-Cellular Domain Sequence of DR5 (sDR5) Protein
2.2. Construction of Single Chain Fragment Variable (scFv) Phage Display Library
2.3. Selection of scFv Antibodies Specific for sDR5
2.4. Identification of Agonistic scFv to DR5 Using 3-(4,5-Dimethylthiazol-2-yl)-2,5-Diphenyl Tetrazolium Bromide (MTT) Assay
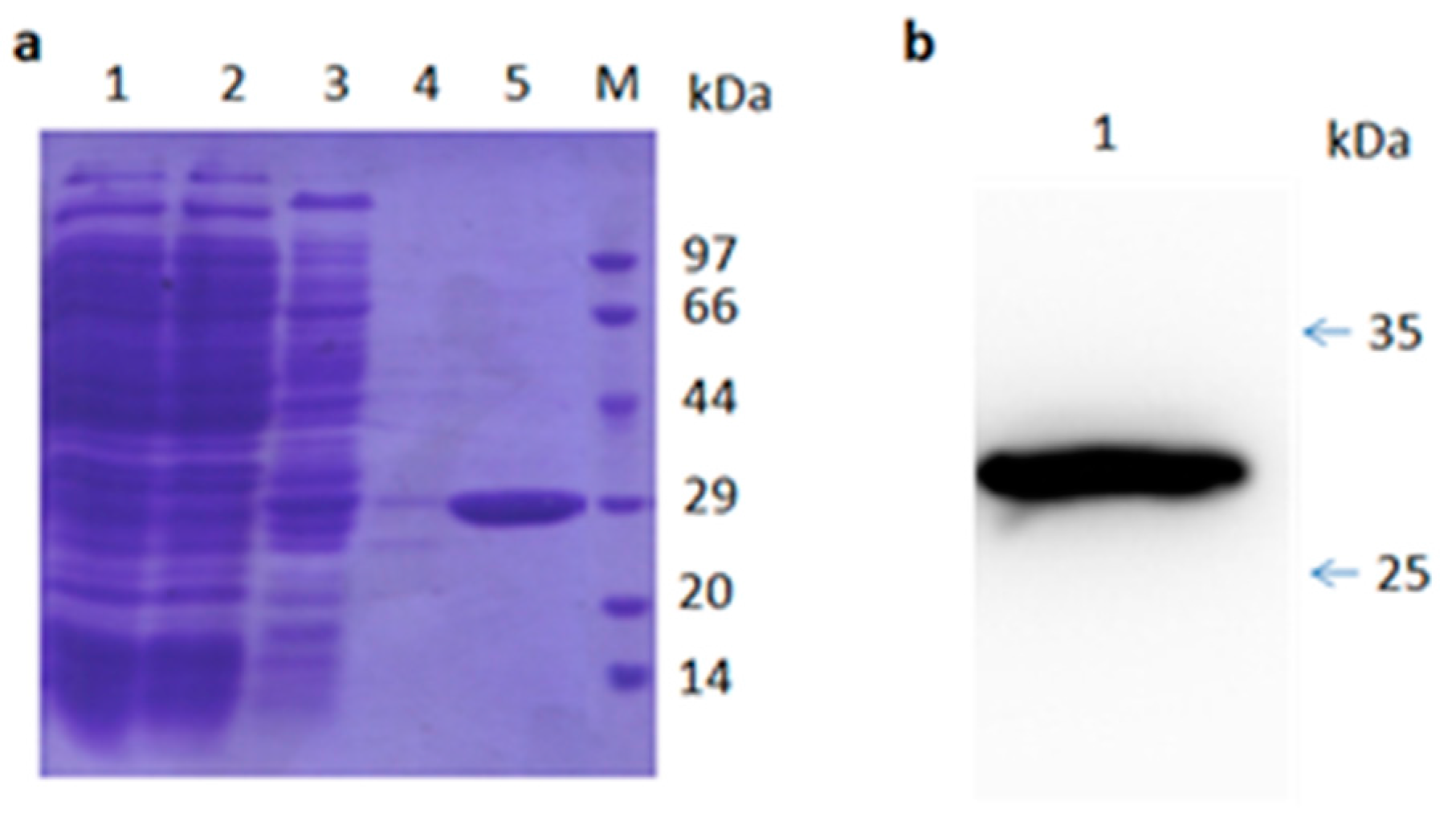
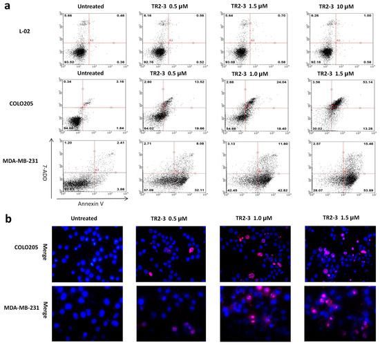
2.5. Characterization of Isolated TR2-3
2.6. The TR2-3 Inhibited the Growth of Colon Tumors in Xenograft Model
3. Discussion
4. Materials and Methods
4.1. Cell Culture and Reagents
4.2. Cloning, Expression, and Purification of Human Recombinant sDR5 Protein
4.3. Construction of Human Naive scFv Library
4.4. Selection of DR5 Binding scFv Antibodies from Human Naive scFv Library
4.4.1. Biopanning of the scFv Phage Library
4.4.2. Phage ELISA
4.4.3. DNA Sequencing
4.5. Selection of DR5 Agonist scFv Antibody by MTT Assay
4.5.1. Preparation of Bacterial Periplasmic Extracts
4.5.2. Purification of scFv Proteins
4.5.3. Cell Viability Assay
4.6. Flow Cytometric Analysis of Cell Apoptosis
4.7. Hoechst 33342 and Propidium Iodide Dual Staining Assays of Cell Apoptosis
4.8. Western Blot Assays of Caspase Activation
4.9. Homology Modeling and Protein Contact Identification
4.10. Binding Affinity Measurements
4.11. Preliminary Evaluation of TR2-3's Antitumor Activity In Vivo
4.12. Statistical Analysis
Supplementary Materials
Acknowledgments
Author Contributions
Conflicts of Interest
References
- Nagata, S.; Tanaka, M. Programmed cell death and the immune system. Nat. Rev. Immunol. 2017, 17, 333. [Google Scholar] [CrossRef] [PubMed]
- Micheau, O.; Shirley, S.; Dufour, F. Death receptors as targets in cancer. Br. J. Pharmacol. 2013, 169, 1723–1744. [Google Scholar] [CrossRef] [PubMed]
- Thorburn, A. Death receptor-induced cell killing. Cell Signal 2004, 16, 139–144. [Google Scholar] [CrossRef] [PubMed]
- Bailon-Moscoso, N.; Romero-Benavides, J.C.; Ostrosky-Wegman, P. Development of anticancer drugs based on the hallmarks of tumor cells. Tumour Biol. 2014, 35, 3981–3995. [Google Scholar] [CrossRef] [PubMed]
- Nagane, M.; Shimizu, S.; Mori, E.; Kataoka, S.; Shiokawa, Y. Predominant antitumor effects by fully human anti-trail-receptor 2 (DR5) monoclonal antibodies in human glioma cells in vitro and in vivo. Neuro. Oncol. 2010, 12, 687–700. [Google Scholar] [CrossRef] [PubMed]
- Graves, J.D.; Kordich, J.J.; Huang, T.H.; Piasecki, J.; Bush, T.L.; Sullivan, T.; Foltz, I.N.; Chang, W.; Douangpanya, H.; Dang, T.; et al. Apo2l/trail and the death receptor 5 agonist antibody amg 655 cooperate to promote receptor clustering and antitumor activity. Cancer Cell 2014, 26, 177–189. [Google Scholar] [CrossRef] [PubMed]
- Subbiah, V.; Brown, R.E.; Buryanek, J.; Trent, J.; Ashkenazi, A.; Herbst, R.; Kurzrock, R. Targeting the apoptotic pathway in chondrosarcoma using recombinant human apo2l/trail (dulanermin), a dual proapoptotic receptor (DR4/DR5) agonist. Mol. Cancer Ther. 2012, 11, 2541–2546. [Google Scholar] [CrossRef] [PubMed]
- Riccioni, R.; Pasquini, L.; Mariani, G.; Saulle, E.; Rossini, A.; Diverio, D.; Pelosi, E.; Vitale, A.; Chierichini, A.; Cedrone, M.; et al. Trail decoy receptors mediate resistance of acute myeloid leukemia cells to trail. Haematologica 2005, 90, 612–624. [Google Scholar] [PubMed]
- Herbst, R.S.; Mendolson, D.S.; Ebbinghaus, S.; Gordon, M.S.; O’Dwyer, P.; Lieberman, G.; Ing, J.; Kurzrock, R.; Novotny, W.; Eckhardt, G. A phase I safety and pharmacokinetic (pk) study of recombinant apo2l/trail, an apoptosis-inducing protein in patients with advanced cancer. J. Clin. Oncol. 2006, 24 (Suppl. 18), 3013. [Google Scholar]
- Wang, L.H.; Ni, C.W.; Lin, Y.Z.; Yin, L.; Jiang, C.B.; Lv, C.T.; Le, Y.; Lang, Y.; Zhao, C.Y.; Yang, K.; et al. Targeted induction of apoptosis in glioblastoma multiforme cells by an mrp3-specific trail fusion protein in vitro. Tumour Biol. 2014, 35, 1157–1168. [Google Scholar] [CrossRef] [PubMed]
- Herbst, R.S.; Eckhardt, S.G.; Kurzrock, R.; Ebbinghaus, S.; O’Dwyer, P.J.; Gordon, M.S.; Novotny, W.; Goldwasser, M.A.; Tohnya, T.M.; Lum, B.L.; et al. Phase I dose-escalation study of recombinant human apo2l/trail, a dual proapoptotic receptor agonist, in patients with advanced cancer. J. Clin. Oncol. 2010, 28, 2839–2846. [Google Scholar] [CrossRef] [PubMed]
- Merino, D.; Lalaoui, N.; Morizot, A.; Schneider, P.; Solary, E.; Micheau, O. Differential inhibition of trail-mediated DR5-disc formation by decoy receptors 1 and 2. Mol. Cell. Biol. 2006, 26, 7046–7055. [Google Scholar] [CrossRef] [PubMed]
- Kamiya, N.; Suzuki, H.; Endo, T.; Takano, M.; Yano, M.; Naoi, M.; Kawamura, K.; Imamoto, T.; Takanami, M.; Ichikawa, T. Significance of serum osteoprotegerin and receptor activator of nuclear factor κb ligand in japanese prostate cancer patients with bone metastasis. Int. J. Clin. Oncol. 2011, 16, 366–372. [Google Scholar] [CrossRef] [PubMed]
- Mizutani, Y.; Matsubara, H.; Yamamoto, K.; Nan Li, Y.; Mikami, K.; Okihara, K.; Kawauchi, A.; Bonavida, B.; Miki, T. Prognostic significance of serum osteoprotegerin levels in patients with bladder carcinoma. Cancer 2004, 101, 1794–1802. [Google Scholar] [CrossRef] [PubMed]
- Varsavsky, M.; Reyes-Garcia, R.; Aviles Perez, M.D.; Gonzalez Ramirez, A.R.; Mijan, J.L.; Munoz-Torres, M. Serum osteoprotegerin and sex steroid levels in patients with prostate cancer. J. Androl. 2012, 33, 594–600. [Google Scholar] [CrossRef] [PubMed]
- Jo, M.; Kim, T.H.; Seol, D.W.; Esplen, J.E.; Dorko, K.; Billiar, T.R.; Strom, S.C. Apoptosis induced in normal human hepatocytes by tumor necrosis factor-related apoptosis-inducing ligand. Nat. Med. 2000, 6, 564–567. [Google Scholar] [PubMed]
- Secchiero, P.; Melloni, E.; Heikinheimo, M.; Mannisto, S.; di Pietro, R.; Iacone, A.; Zauli, G. TRAIL regulates normal erythroid maturation through an ERK-dependent pathway. Blood 2004, 103, 517–522. [Google Scholar] [CrossRef] [PubMed]
- Di Pietro, R.; Secchiero, P.; Rana, R.; Gibellini, D.; Visani, G.; Bemis, K.; Zamai, L.; Miscia, S.; Zauli, G. Ionizing radiation sensitizes erythroleukemic cells but not normal erythroblasts to tumor necrosis factor-related apoptosis-inducing ligand (TRAIL)-mediated cytotoxicity by selective up-regulation of trail-r1. Blood 2001, 97, 2596–2603. [Google Scholar] [CrossRef] [PubMed]
- Holland, P.M. Death receptor agonist therapies for cancer, which is the right TRAIL? Cytokine Growth Factor Rev. 2014, 25, 185–193. [Google Scholar] [CrossRef] [PubMed]
- Ichikawa, K.; Liu, W.; Zhao, L.; Wang, Z.; Liu, D.; Ohtsuka, T.; Zhang, H.; Mountz, J.D.; Koopman, W.J.; Kimberly, R.P.; et al. Tumoricidal activity of a novel anti-human DR5 monoclonal antibody without hepatocyte cytotoxicity. Nat. Med. 2001, 7, 954–960. [Google Scholar] [CrossRef] [PubMed]
- Guo, Y.; Chen, C.; Zheng, Y.; Zhang, J.; Tao, X.; Liu, S.; Zheng, D.; Liu, Y. A novel anti-human DR5 monoclonal antibody with tumoricidal activity induces caspase-dependent and caspase-independent cell death. J. Biol. Chem. 2005, 280, 41940–41952. [Google Scholar] [CrossRef] [PubMed]
- Scott, A.M.; Wolchok, J.D.; Old, L.J. Antibody therapy of cancer. Nat. Rev. Cancer 2012, 12, 278–287. [Google Scholar] [CrossRef] [PubMed]
- Foltz, I.N.; Karow, M.; Wasserman, S.M. Evolution and emergence of therapeutic monoclonal antibodies: What cardiologists need to know. Circulation 2013, 127, 2222–2230. [Google Scholar] [CrossRef] [PubMed]
- Berger, M.D.; Lenz, H.J. The safety of monoclonal antibodies for treatment of colorectal cancer. Expert Opin. Drug Safety 2016, 15, 799–808. [Google Scholar] [CrossRef] [PubMed]
- Kendrick, J.E.; Straughn, J.M., Jr.; Oliver, P.G.; Wang, W.; Nan, L.; Grizzle, W.E.; Stockard, C.R.; Alvarez, R.D.; Buchsbaum, D.J. Anti-tumor activity of the tra-8 anti-DR5 antibody in combination with cisplatin in an ex vivo human cervical cancer model. Gynecol. Oncol. 2008, 108, 591–597. [Google Scholar] [CrossRef] [PubMed]
- Zhang, J.; Li, H.; Wang, X.; Qi, H.; Miao, X.; Zhang, T.; Chen, G.; Wang, M. Phage-derived fully human antibody scFv fragment directed against human vascular endothelial growth factor receptor 2 blocked its interaction with VEGF. Biotechnol. Prog. 2012, 28, 981–989. [Google Scholar] [CrossRef] [PubMed]
- Stadel, D.; Mohr, A.; Ref, C.; MacFarlane, M.; Zhou, S.; Humphreys, R.; Bachem, M.; Cohen, G.; Moller, P.; Zwacka, R.M.; et al. Trail-induced apoptosis is preferentially mediated via trail receptor 1 in pancreatic carcinoma cells and profoundly enhanced by xiap inhibitors. Clin. Cancer Res. 2010, 16, 5734–5749. [Google Scholar] [CrossRef] [PubMed]
- Forero, A.; Bendell, J.C.; Kumar, P.; Janisch, L.; Rosen, M.; Wang, Q.; Copigneaux, C.; Desai, M.; Senaldi, G.; Maitland, M.L. First-in-human study of the antibody DR5 agonist DS-8273a in patients with advanced solid tumors. Investig. New Drugs 2017, 35, 298–306. [Google Scholar] [CrossRef] [PubMed]
- Burvenich, I.J.; Lee, F.T.; Guo, N.; Gan, H.K.; Rigopoulos, A.; Parslow, A.C.; O’Keefe, G.J.; Gong, S.J.; Tochon-Danguy, H.; Rudd, S.E.; et al. In vitro and in vivo evaluation of 89zr-DS-8273a as a theranostic for anti-death receptor 5 therapy. Theranostics 2016, 6, 2225–2234. [Google Scholar] [CrossRef] [PubMed]
- Lim, S.C.; Parajuli, K.R.; Han, S.I. The alkyllysophospholipid edelfosine enhances trail-mediated apoptosis in gastric cancer cells through death receptor 5 and the mitochondrial pathway. Tumour Biol. 2016, 37, 6205–6216. [Google Scholar] [CrossRef] [PubMed]
- Adams, C.; Totpal, K.; Lawrence, D.; Marsters, S.; Pitti, R.; Yee, S.; Ross, S.; Deforge, L.; Koeppen, H.; Sagolla, M.; et al. Structural and functional analysis of the interaction between the agonistic monoclonal antibody apomab and the proapoptotic receptor dr5. Cell Death Differ. 2008, 15, 751–761. [Google Scholar] [CrossRef] [PubMed]
- Sblattero, D.; Bradbury, A. A definitive set of oligonucleotide primers for amplifying human v regions. Immunotechnology 1998, 3, 271–278. [Google Scholar] [CrossRef]
- Okamoto, T.; Mukai, Y.; Yoshioka, Y.; Shibata, H.; Kawamura, M.; Yamamoto, Y.; Nakagawa, S.; Kamada, H.; Hayakawa, T.; Mayumi, T.; et al. Optimal construction of non-immune scfv phage display libraries from mouse bone marrow and spleen established to select specific scFvs efficiently binding to antigen. Biochem. Biophys. Res. Commun. 2004, 323, 583–591. [Google Scholar] [CrossRef] [PubMed]
- Alizadeh, A.A.; Hamzeh-Mivehroud, M.; Dastmalchi, S. Identification of novel single chain fragment variable antibodies against TNF-α using phage display technology. Adv. Pharm. Bull. 2015, 5, 661–666. [Google Scholar] [CrossRef] [PubMed]
- Negi, P.; Lovgren, J.; Malmi, P.; Sirkka, N.; Metso, J.; Huovinen, T.; Brockmann, E.C.; Pettersson, K.; Jauhiainen, M.; Lamminmaki, U. Identification and analysis of anti-HDL scFv-antibodies obtained from phage display based synthetic antibody library. Clin. Biochem. 2016, 49, 472–479. [Google Scholar] [CrossRef] [PubMed]
- Liu, H.; Han, Y.; Fu, H.; Liu, M.; Wu, J.; Chen, X.; Zhang, S.; Chen, Y. Construction and expression of STRAIL-melittin combining enhanced anticancer activity with antibacterial activity in Escherichia coli. Appl. Microbiol. Biotechnol. 2013, 97, 2877–2884. [Google Scholar] [CrossRef] [PubMed]
- Fazi, R.; Tintori, C.; Brai, A.; Botta, L.; Selvaraj, M.; Garbelli, A.; Maga, G.; Botta, M. Homology model-based virtual screening for the identification of human helicase ddx3 inhibitors. J. Chem. Inf. Model. 2015, 55, 2443–2454. [Google Scholar] [CrossRef] [PubMed]
- Luthy, R.; Bowie, J.U.; Eisenberg, D. Assessment of protein models with three-dimensional profiles. Nature 1992, 356, 83–85. [Google Scholar] [CrossRef] [PubMed]









| Clone Name | VH | VL | |||
|---|---|---|---|---|---|
| VH Genes | DH Genes | JH Genes | VL Genes | JL Genes | |
| TR2-1 | VH3-7 | DH3-10 | JH3 | VL1-51 | JL1 |
| TR2-2 | VH3-11 | DH2-2 | JH6 | VK1-39 | JK2 |
| TR2-3 | VH4-4 | DH6-13 | JH3 | VK3-20 | JK4 |
| TR2-4 | VH3-23 | DH6-19 | JH4 | VL1-51 | JL1 |
| TR2-5 | VH1-8 | DH2-15 | JH4 | VK3-20 | JK3 |
| TR2-6 | VH3-23 | DH6-19 | JH4 | VL1-51 | JL1 |
| TR2-7 | VH3-7 | DH3-10 | JH3 | VL1-41 | JL1 |
| TR2-8 | VH1-69 | DH4-23 | JH3 | VK3-20 | JK2 |
| TR2-9 | VH5-51 | DH3-22 | JH5 | VK3-20 | JK5 |
| TR2-10 | VH4-39 | DH3-10 | JH5 | VK2-30 | JK2 |
| TR2-11 | VH5-51 | DH3-3 | JH3 | VK3-20 | JK1 |
| TR2-12 | VH1-46 | DH3-3 | JH3 | VL1-51 | JL1 |
| TR2-13 | VH3-48 | DH2-2 | JH5 | VK2-28 | JK1 |
| TR2-14 | VH6-1 | DH6-13 | JH4 | VK3-11 | JK4 |
| TR2-15 | VH6-1 | DH3-3 | JH4 | VK1-39 | JK1 |
| TR2-16 | VH3-30 | DH2-21 | JH6 | VL2-14 | JL3 |
| TR2-17 | VH4-4 | DH6-19 | JH6 | VL1-40 | JL1 |
| TR2-18 | VH5-51 | DH6-19 | JH4 | VK2-30 | JK1 |
| Amino Acid Sequence of TR2-3 |
|---|
| QVQLQESGPGLVKPSGTLSLTCAVSGGSISSSNWWSWVRQPPGKGLEWIGEIYHSGSTNYNPSLKSRVTISVDKSKNQFSLKLSSVTAADTAVYYCARGAAAGTANDAFDIWGQGTMVTVSSGGGGSGGGGSGGGGSETTLTQSPGILSLSPGERASLSCRASQSVPHNYLAWYQQKPGQAPRLLIYGASNRATGIPDRFSGSGSETDFTLTVTRLAPEDFAVYYCQQYGRSLTFGGGTKVEIKRHHHHHH |
| Number | Type | Chain | Position | Residue | Chain | Position | Residue | CDR |
|---|---|---|---|---|---|---|---|---|
| 1 | HB | DR5 | 73 | GLU141.OE2 | TR2-3 | 58 | THR58.OG1 | H2 |
| 2 | HB | DR5 | 73 | GLU141.O | TR2-3 | 65 | LYS65.NZ | H2 |
| 3 | HB | DR5 | 87 | LYS155.NZ | TR2-3 | 138 | GLU138.OE1 | Fr |
| 4 | HB | DR5 | 87 | LYS155.NZ | TR2-3 | 231 | ARG231.O | L3 |
| 5 | HB | DR5 | 90 | THR158.OG1 | TR2-3 | 105 | ALA105A.O | H3 |
| 6 | HB | DR5 | 90 | THR158.OG1 | TR2-3 | 230 | GLY230.O | L3 |
| 7 | HB | DR5 | 92 | CYS160.O | TR2-3 | 106 | ASN106.ND2 | H3 |
| 8 | HB | DR5 | 92 | CYS160.O | TR2-3 | 170 | TYR170.OH | L1 |
| 9 | HB | DR5 | 94 | ARG162.NE | TR2-3 | 169 | ASN169.OD1 | L1 |
| 10 | HB | DR5 | 94 | ARG162.NH2 | TR2-3 | 229 | TYR229.OH | L3 |
| 11 | HB | DR5 | 98 | LYS166.NZ | TR2-3 | 103 | GLY103.O | H3 |
| 12 | HB | DR5 | 101 | ASP169.OD2 | TR2-3 | 55 | SER55.OG | H2 |
| 13 | ION | DR5 | 72 | GLU140.OE2 | TR2-3 | 65 | LYS65.NZ | H2 |
| 14 | ION | DR5 | 87 | LYS155.NZ | TR2-3 | 138 | GLU138.OE1 | Fr |
| 15 | ION | DR5 | 94 | ARG162.NH1 | TR2-3 | 107 | ASP107C.OD1 | H3 |
© 2017 by the authors. Licensee MDPI, Basel, Switzerland. This article is an open access article distributed under the terms and conditions of the Creative Commons Attribution (CC BY) license (http://creativecommons.org/licenses/by/4.0/).
Share and Cite
Lei, G.; Xu, M.; Xu, Z.; Gu, L.; Lu, C.; Bai, Z.; Wang, Y.; Zhang, Y.; Hu, H.; Jiang, Y.; et al. A Novel Fully Human Agonistic Single Chain Fragment Variable Antibody Targeting Death Receptor 5 with Potent Antitumor Activity In Vitro and In Vivo. Int. J. Mol. Sci. 2017, 18, 2064. https://doi.org/10.3390/ijms18102064
Lei G, Xu M, Xu Z, Gu L, Lu C, Bai Z, Wang Y, Zhang Y, Hu H, Jiang Y, et al. A Novel Fully Human Agonistic Single Chain Fragment Variable Antibody Targeting Death Receptor 5 with Potent Antitumor Activity In Vitro and In Vivo. International Journal of Molecular Sciences. 2017; 18(10):2064. https://doi.org/10.3390/ijms18102064
Chicago/Turabian StyleLei, Gaoxin, Menglong Xu, Zhipan Xu, Lili Gu, Chenchen Lu, Zhengli Bai, Yue Wang, Yongbo Zhang, Huajing Hu, Yiwei Jiang, and et al. 2017. "A Novel Fully Human Agonistic Single Chain Fragment Variable Antibody Targeting Death Receptor 5 with Potent Antitumor Activity In Vitro and In Vivo" International Journal of Molecular Sciences 18, no. 10: 2064. https://doi.org/10.3390/ijms18102064
APA StyleLei, G., Xu, M., Xu, Z., Gu, L., Lu, C., Bai, Z., Wang, Y., Zhang, Y., Hu, H., Jiang, Y., Zhao, W., & Tan, S. (2017). A Novel Fully Human Agonistic Single Chain Fragment Variable Antibody Targeting Death Receptor 5 with Potent Antitumor Activity In Vitro and In Vivo. International Journal of Molecular Sciences, 18(10), 2064. https://doi.org/10.3390/ijms18102064

