The piggyBac-Based Gene Delivery System Can Confer Successful Production of Cloned Porcine Blastocysts with Multigene Constructs
Abstract
:1. Introduction
2. Results
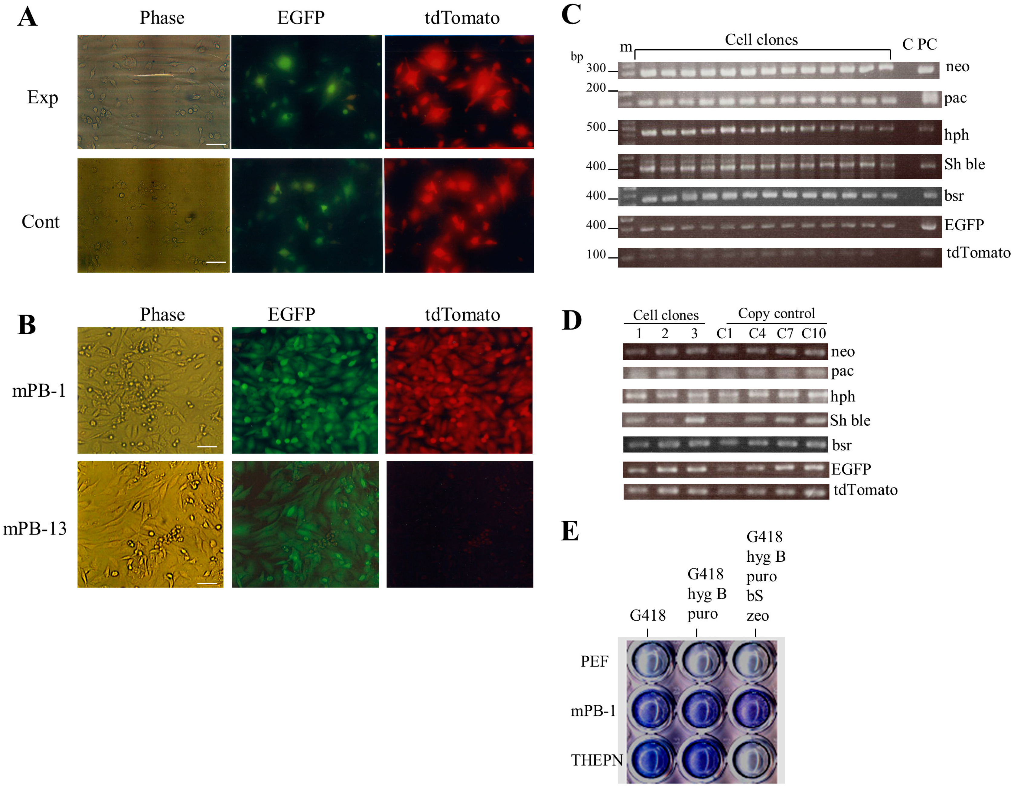
2.1. Experiment 1
2.2. Experiment 2
2.3. Mapping Insertion Sites by Splinkerette PCR
2.4. Experiment 3: Testing of the Potential of the Transfected PEF Clone Using SCNT Technology
3. Discussion
4. Materials and Methods
4.1. Cell Lines and Culture
4.2. Plasmids Carrying Selectable Marker Genes
4.3. Transfection for Obtaining Stable PEF Transfectants Carrying Multiple Transgenes
4.3.1. Experiment 1
4.3.2. Experiment 2
4.3.3. Experiment 3
4.4. Detection of Fluorescence
4.5. PCR Analysis
4.6. Confirmation of Multi-Drug Resistance in Transfectants Carrying Multiple Constructs
4.7. Mapping Insertion Sites by Splinkerette PCR
4.8. Statistical Analysis
5. Conclusions
Acknowledgments
Author Contributions
Conflicts of Interest
References
- Cozzi, E.; White, D.J. The generation of transgenic pigs as potential organ donors for humans. Nat. Med. 1995, 1, 964–966. [Google Scholar] [CrossRef] [PubMed]
- Chandler, V.L.; Vaucheret, H. Gene activation and gene silencing. Plant Physiol. 2001, 125, 145–148. [Google Scholar] [CrossRef] [PubMed]
- Webster, N.L.; Forni, M.; Bacci, M.L.; Giovannoni, R.; Razzini, R.; Fantinati, P.; Zannoni, A.; Fusetti, L.; Dalprà, L.; Bianco, M.R.; et al. Multi-transgenic pigs expressing three fluorescent proteins produced with high efficiency by sperm mediated gene transfer. Mol. Reprod. Dev. 2005, 72, 68–76. [Google Scholar] [CrossRef] [PubMed]
- Wilmut, I.; Beaujean, N.; de Sousa, P.A.; Dinnyes, A.; King, T.J.; Paterson, L.A.; Wells, D.N.; Young, L.E. Somatic cell nuclear transfer. Nature 2002, 419, 583–586. [Google Scholar] [CrossRef] [PubMed]
- Sato, M.; Akasaka, E.; Saitoh, I.; Ohtsuka, M.; Nakamura, S.; Sakurai, T.; Watanabe, S. Targeted toxin-based selectable drug-free enrichment of mammalian cells with high transgene expression. Biology 2013, 2, 341–355. [Google Scholar] [CrossRef] [PubMed]
- Cary, L.C.; Goebel, M.; Corsaro, B.G.; Wang, H.G.; Rosen, E.; Fraser, M.J. Transposon mutagenesis of baculoviruses: Analysis of Trichoplusia ni transposon IFP2 insertions within the FP-locus of nuclear polyhedrosis viruses. Virology 1989, 172, 156–169. [Google Scholar] [CrossRef]
- Fraser, M.J., Jr.; Carey, L.; Boonvisudhi, K.; Wang, H.G.H. Assay for movement of Lepidepteran transposon IFP2 in insect cells using a Baculovirus genome as a target DNA. Virology 1995, 211, 397–407. [Google Scholar] [CrossRef] [PubMed]
- Fraser, M.J.; Ciszczon, T.; Elick, T.; Bauser, C. Precise excision of TTAA-specific lepidopteran transposons piggyBac (IFP2) and tagalong (TFP3) from the baculovirus genome in cell lines from two species of Lepidoptera. Insect Mol. Biol. 1996, 5, 141–151. [Google Scholar] [CrossRef] [PubMed]
- Bauser, C.A.; Elick, T.A.; Fraser, M.J. Proteins from nuclear extracts of two lepidopteran cell lines recognize the ends of TTAA-specific transposons piggyBac and tagalong. Insect Mol. Biol. 1999, 8, 223–230. [Google Scholar] [CrossRef] [PubMed]
- Ding, S.; Wu, X.; Li, G.; Han, M.; Zhuang, Y.; Xu, T. Efficient transposition of the piggyBac (PB) transposon in mammalian cells and mice. Cell 2005, 122, 473–483. [Google Scholar] [CrossRef] [PubMed]
- Clark, K.J.; Carlson, D.F.; Foster, L.K.; Kong, B.W.; Foster, D.N.; Fahrenkrug, S.C. Enzymatic engineering of the porcine genome with transposons and recombinases. BMC Biotechnol. 2007, 7, 42. [Google Scholar] [CrossRef] [PubMed]
- Kim, S.; Saadeldin, I.M.; Choi, W.J.; Lee, S.J.; Lee, W.W.; Kim, B.H.; Han, H.J.; Bang, D.H.; Lee, B.C.; Jang, G. Production of transgenic bovine cloned embryos using piggyBac transposition. J. Vet. Med. Sci. 2011, 73, 1453–1457. [Google Scholar] [CrossRef] [PubMed]
- Bai, D.-P.; Yang, M.-M.; Chen, Y.-L. PiggyBac transposon-mediated gene transfer in Cashmere goat fetal fibroblast cells. Biosci. Biotechnol. Biochem. 2012, 76, 933–937. [Google Scholar] [CrossRef] [PubMed]
- Nakanishi, H.; Higuchi, Y.; Kawakami, S.; Yamashita, F.; Hashida, M. PiggyBac Transposon-mediated long-term gene expression in mice. Mol. Ther. 2010, 18, 707–714. [Google Scholar] [CrossRef] [PubMed]
- Rad, R.; Rad, L.; Wang, W.; Cadinanos, J.; Vassiliou, G.; Rice, S.; Campos, L.S.; Yusa, K.; Banerjee, R.; Li, M.A.; et al. PiggyBac transposon mutagenesis: A tool for cancer gene discovery in mice. Science 2010, 330, 1104–1107. [Google Scholar] [CrossRef] [PubMed]
- Woltjen, K.; Michael, I.P.; Mohseni, P.; Desai, R.; Mileikovsky, M.; Hämäläinen, R.; Cowling, R.; Wang, W.; Liu, P.; Gertsenstein, M.; et al. PiggyBac transposition reprograms fibroblasts to induced pluripotent stem cells. Nature 2009, 458, 766–770. [Google Scholar] [CrossRef] [PubMed]
- Kaji, K.; Norrby, K.; Paca, A.; Mileikovsky, M.; Mohseni, P.; Woltjen, K. Virus-free induction of pluripotency and subsequent excision of reprogramming factors. Nature 2009, 458, 771–775. [Google Scholar] [CrossRef] [PubMed]
- Yusa, K.; Rad, R.; Takeda, J.; Bradley, A. Generation of transgene-free induced pluripotent mouse stem cells by the piggyBac transposon. Nat. Meth. 2009, 6, 363–369. [Google Scholar] [CrossRef] [PubMed]
- Nagy, K.; Sung, H.K.; Zhang, P.; Laflamme, S.; Vincent, P.; Agha-Mohammadi, S.; Woltjen, K.; Monetti, C.; Michael, I.P.; Smith, L.C.; et al. Induced pluripotent stem cell lines derived from equine fibroblasts. Stem Cell Rev. Rep. 2011, 7, 693–702. [Google Scholar] [CrossRef] [PubMed]
- Miura, H.; Inoko, H.; Inoue, I.; Okada, Y.; Tanaka, M.; Sato, M.; Ohtsuka, M. PiggyBac-mediated generation of stable transfectants with surface HLA expression from a small number of cells. Anal. Biochem. 2013, 437, 29–31. [Google Scholar] [CrossRef] [PubMed]
- Palavesam, A.; Esnault, C.; O’Brochta, D.A. Post-integration silencing of piggyBac transposable elements in Aedes aegypti. PLoS ONE 2013, 8, e68454. [Google Scholar] [CrossRef] [PubMed]
- Mossine, V.V.; Waters, J.K.; Hannink, M.; Mawhinney, T.P. PiggyBac transposon plus insulators overcome epigenetic silencing to provide for stable signaling pathway reporter cell lines. PLoS ONE 2013, 8, e85494. [Google Scholar] [CrossRef] [PubMed]
- Sato, M.; Ohtsuka, M.; Miura, H.; Miyoshi, K.; Watanabe, S. Determination of the optimal concentration of several selective drugs useful for generating multi-transgenic porcine embryonic fibroblasts. Reprod. Domest. Anim. 2012, 47, 759–765. [Google Scholar] [CrossRef] [PubMed]
- Fussenegger, M.; Mazur, X.; Bailey, J.E. pTRIDENT, a novel vector family for tricistronic gene expression in mammalian cells. Biotechnol. Bioeng. 1998, 57, 1–10. [Google Scholar] [CrossRef]
- Fussenegger, M.; Schlatter, S.; Dätwyler, D.; Mazur, X.; Bailey, J.E. Controlled proliferation by multigene metabolic engineering enhances the productivity of Chinese hamster ovary cells. Nat. Biotechnol. 1998, 16, 468–472. [Google Scholar] [CrossRef] [PubMed]
- Jeong, Y.H.; Park, C.H.; Jang, G.H.; Jeong, Y.I.; Hwang, I.S.; Jeong, Y.W.; Kim, Y.K.; Shin, T.; Kim, N.H.; Hyun, S.H.; et al. Production of multiple transgenic yucatan miniature pigs expressing human complement regulatory factors, human CD55, CD59, and H-transferase genes. PLoS ONE 2013, 8, e63241. [Google Scholar] [CrossRef] [PubMed]
- Szymczak, A.L.; Workman, C.J.; Wang, Y.; Vignali, K.M.; Dilioglou, S.; Vanin, E.F.; Vignali, D.A. Correction of multi-gene deficiency in vivo using a single “self-cleaving” 2A peptide-based retroviral vector. Nat. Biotechnol. 2004, 22, 589–594. [Google Scholar] [CrossRef] [PubMed]
- Hasegawa, K.; Cowan, A.B.; Nakatsuji, N.; Suemori, H. Efficient multicistronic expression of a transgene in human embryonic stem cells. Stem Cells 2007, 25, 1707–1712. [Google Scholar] [CrossRef] [PubMed]
- Deng, W.; Yang, D.; Zhao, B.; Ouyang, Z.; Song, J.; Fan, N.; Liu, Z.; Zhao, Y.; Wu, Q.; Nashun, B.; et al. Use of the 2A peptide for generation of multi-transgenic pigs through a single round of nuclear transfer. PLoS ONE 2011, 6, e19986. [Google Scholar] [CrossRef] [PubMed]
- Carey, B.W.; Markoulaki, S.; Hanna, J.; Saha, K.; Gao, Q.; Mitalipova, M.; Jaenisch, R. Reprogramming of murine and human somatic cells using a single polycistronic vector. Proc. Natl. Acad. Sci. USA 2009, 106, 157–162. [Google Scholar] [CrossRef] [PubMed]
- Wilson, M.H.; Coates, C.J.; George, A.L., Jr. PiggyBac transposon-mediated gene transfer in human cells. Mol. Ther. 2007, 15, 139–145. [Google Scholar] [CrossRef] [PubMed]
- Woodard, L.E.; Wilson, M.H. PiggyBac-ing models and new therapeutic strategies. Trends Biotechnol. 2015, 33, 525–533. [Google Scholar] [CrossRef] [PubMed]
- Luo, Y.-B.; Li, Z.; Jiang, Z.; Wu, M.-L.; Huan, Y.-J.; Yin, Z.; Mu, Y.-S.; Xia, P.; Liu, Z.-H. PiggyBac transposon mediated efficient eGFP expression in porcine somatic cells and cloned embryos. J. Northeast Agric. Univ. 2012, 19, 33–41. [Google Scholar]
- Kim, S.; Moon, J.; da Torre, B.; Saadeldin, I.M.; Kang, J.; Choi, J.; Park, S.; Lee, B.C.; Jang, G.J. DsRed gene expression by doxycycline in porcine fibroblasts and cloned embryos using transposon. Afr. J. Biotechnol. 2013, 12, 3188–3190. [Google Scholar]
- Wu, Z.; Xu, Z.; Zou, X.; Zeng, F.; Shi, J.; Liu, D.; Urschitz, J.; Moisyadi, S.; Li, Z. Pig transgenesis by piggyBac transposition in combination with somatic cell nuclear transfer. Transgenic Res. 2013, 22, 1107–1118. [Google Scholar] [CrossRef] [PubMed]
- Li, Z.; Zeng, F.; Meng, F.; Xu, Z.; Zhang, X.; Huang, X.; Tang, F.; Gao, W.; Shi, J.; He, X.; et al. Generation of transgenic pigs by cytoplasmic injection of piggyBac transposase-based pmGENIE-3 plasmids. Biol. Reprod. 2014, 90, 93. [Google Scholar] [CrossRef] [PubMed]
- Kaneko, N.; Itoh, K.; Sugiyama, A.; Izumi, Y. Microminipig, a non-rodent experimental animal optimized for life science research: Preface. J. Pharmacol. Sci. 2011, 115, 112–114. [Google Scholar] [CrossRef] [PubMed]
- Cadinanos, J.; Bradley, A. Generation of an inducible and optimized piggyBac transposon system. Nucleic Acids Res. 2007, 35, e87. [Google Scholar] [CrossRef] [PubMed]
- Niwa, H.; Yamamura, K.; Miyazaki, J. Efficient selection for high-expression transformants with a novel eukaryotic vector. Gene 1991, 108, 193–200. [Google Scholar] [PubMed]
- Nakayama, A.; Sato, M.; Shinohara, M.; Matsubara, S.; Yokomine, T.; Akasaka, E.; Yoshida, M.; Takao, S. Efficient transfection of primarily cultured porcine embryonic fibroblasts using the Amaxa nucleofection system®. Cloning Stem Cells 2007, 9, 523–534. [Google Scholar] [CrossRef] [PubMed]
- Sato, M.; Koriyama, M.; Watanabe, S.; Ohtsuka, M.; Sakurai, T.; Inada, E.; Saitoh, I.; Nakamura, S.; Miyoshi, K. Direct injection of CRISPR/Cas9-related mRNA into cytoplasm of parthenogenetically activated porcine oocytes causes frequent mosaicism for indel mutations. Int. J. Mol. Sci. 2015, 16, 17838–17856. [Google Scholar] [CrossRef] [PubMed]
- Sato, K.; Yoshida, M.; Miyoshi, K. Utility of ultrasound stimulation for activation of pig oocytes matured in vitro. Mol. Reprod. Dev. 2005, 72, 396–403. [Google Scholar] [CrossRef] [PubMed]
- Miyoshi, K.; Fujimoto, Y.; Mori, H.; Yoshida, M. Activation and parthenogenetic development of pig oocytes exposed to ultrasound in media containing different concentrations of Ca2+. J. Reprod. Dev. 2008, 54, 42–45. [Google Scholar] [CrossRef] [PubMed]
- Miyoshi, K.; Sato, K.; Yoshida, M. In vitro development of cloned embryos derived from miniature pig somatic cells after activation by ultrasound stimulation. Cloning Stem Cells 2006, 8, 159–165. [Google Scholar] [CrossRef] [PubMed]
- Akasaka, E.; Ozawa, A.; Mori, H.; Mizobe, Y.; Yoshida, M.; Miyoshi, K.; Sato, M. Whole-genome amplification-based GenomiPhi for multiple genomic analysis of individual early porcine embryos. Theriogenology 2011, 75, 1543–1549. [Google Scholar] [CrossRef] [PubMed]
- Potter, C.J.; Luo, L. Splinkerette PCR for mapping transposable elements in Drosophila. PLoS ONE 2010, 5, e10168. [Google Scholar] [CrossRef] [PubMed]




| Treatment | No. of Stable Transfectants | Fluorescence Expression 1 | ||
|---|---|---|---|---|
| R/G | R | G | ||
| Experimental group | ||||
| 1 | 13 | 12 | 0 | 1 |
| 2 | 10 | 10 | 0 | 0 |
| 3 | 18 | 16 | 0 | 2 |
| Control group | ||||
| 1 | 0 | – | – | – |
| 2 | 0 | – | – | – |
| 3 | 0 | – | – | – |
| Transfectants | pT-EGFP | pT-tdTomato | pT-neo | pT-pac | pT-bsr | pT-hph | pT-Sh ble |
|---|---|---|---|---|---|---|---|
| mPB-1 | 4 | 2 | 2 | 2 | 1 | 4 | 3 |
| mPB-2 | 7 | 7 | 5 | 8 | 4 | 2 | 1 |
| mPB-3 | 6 | 5 | 7 | 4 | 3 | 2 | 7 |
| No. | Sequence Corresponding to Endogenous Porcine Genome (5′−3′) 1 | Known Sequences Showing Similarity 2 to Endogenous Porcine Genome |
|---|---|---|
| 1 | TTAAAATAAGCATTGAAAAGACTTAGAAGTTGGGAAC | Rattus norvegicus clone CH230-115B16, (99, 310/312) |
| GCTCAGCACGCGTCAATCTAAAAGTGGTTTTGGTTTC | ||
| ATCTGGACAAGCCCATGAG | ||
| 2 | TTAAAAAGATGCAATATGGATTTTAACAGAGGTGTCT | Rattus norvegicus clone CH230-102O7, (99, 168/169) |
| TAAGACAATAGGCCCTTTTAGCATCTATTGTGAGGCT | ||
| GGCTCTGCCTTGCTGGTTT | ||
| 3 | TTAAGCACATTAGGCACATTTAGAGACGTTTGTCTGT | Rattus norvegicus clone CH230-75C3, (98, 83/85) |
| AGCATCCTCCATAATTTATAATGGATTTACAACCAAA | ||
| CTGTAAACAATA | ||
| 4 | TTAAGAACCTTTAGCTAGCATGGCGGCCGAAAAGAAC | Rattus norvegicus clone CH230-334F16, (100, 80/80) |
| CCGCTCCCCGCCTCCCAGGAGCTTCTGATTGGACAAC | ||
| CTGCCT | ||
| 5 | TTAAACAGATTGTTTATCTTCCTCCAGCGAGCACAAA | Rattus norvegicus clone CH230-81E19, (100, 171/171) |
| ACGCCATGCCGAAATGGGAACCAGATTTTTCTACTCA | ||
| GTGAACTCCGTGTGGTTTC |
© 2016 by the authors; licensee MDPI, Basel, Switzerland. This article is an open access article distributed under the terms and conditions of the Creative Commons Attribution (CC-BY) license (http://creativecommons.org/licenses/by/4.0/).
Share and Cite
Sato, M.; Maeda, K.; Koriyama, M.; Inada, E.; Saitoh, I.; Miura, H.; Ohtsuka, M.; Nakamura, S.; Sakurai, T.; Watanabe, S.; et al. The piggyBac-Based Gene Delivery System Can Confer Successful Production of Cloned Porcine Blastocysts with Multigene Constructs. Int. J. Mol. Sci. 2016, 17, 1424. https://doi.org/10.3390/ijms17091424
Sato M, Maeda K, Koriyama M, Inada E, Saitoh I, Miura H, Ohtsuka M, Nakamura S, Sakurai T, Watanabe S, et al. The piggyBac-Based Gene Delivery System Can Confer Successful Production of Cloned Porcine Blastocysts with Multigene Constructs. International Journal of Molecular Sciences. 2016; 17(9):1424. https://doi.org/10.3390/ijms17091424
Chicago/Turabian StyleSato, Masahiro, Kosuke Maeda, Miyu Koriyama, Emi Inada, Issei Saitoh, Hiromi Miura, Masato Ohtsuka, Shingo Nakamura, Takayuki Sakurai, Satoshi Watanabe, and et al. 2016. "The piggyBac-Based Gene Delivery System Can Confer Successful Production of Cloned Porcine Blastocysts with Multigene Constructs" International Journal of Molecular Sciences 17, no. 9: 1424. https://doi.org/10.3390/ijms17091424
APA StyleSato, M., Maeda, K., Koriyama, M., Inada, E., Saitoh, I., Miura, H., Ohtsuka, M., Nakamura, S., Sakurai, T., Watanabe, S., & Miyoshi, K. (2016). The piggyBac-Based Gene Delivery System Can Confer Successful Production of Cloned Porcine Blastocysts with Multigene Constructs. International Journal of Molecular Sciences, 17(9), 1424. https://doi.org/10.3390/ijms17091424

