Relevance of MicroRNA200 Family and MicroRNA205 for Epithelial to Mesenchymal Transition and Clinical Outcome in Biliary Tract Cancer Patients
Abstract
:1. Introduction
2. Results
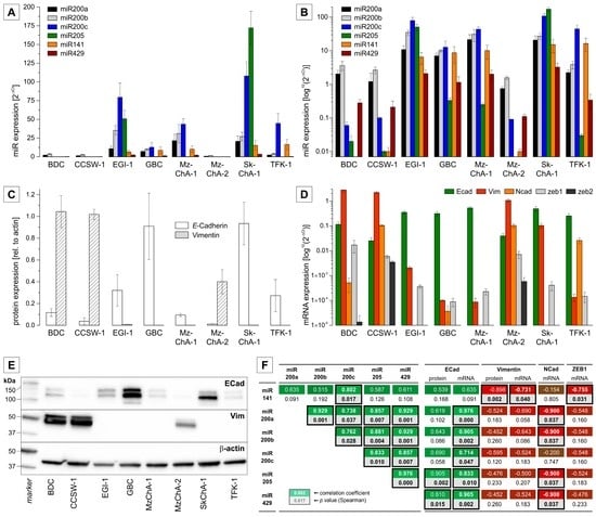
2.1. Expression of miR200 Family Members, miR205 and Epithelial to Mesenchymal Transition (EMT) Markers in Biliary Tract Cancer (BTC) Cell Lines
2.2. Expression of miR200 Family Members and EMT Markers in Clinical BTC Cases
2.3. Association with Clinicopathological Parameters
2.4. Association of miRNA-200 Family Members and Overall Survival
3. Discussion
4. Materials and Methods
4.1. Cell Culture and Clinical BTC Samples
4.2. MicroRNA, mRNA and Protein Expression Analysis from BTC Cell Lines
4.3. Expression Analysis of miR200 Family and EMT Protein Markers in FFPE Samples
4.4. Statistics
5. Conclusions
Acknowledgments
Author Contributions
Conflicts of Interest
Abbreviations
| BTC | Biliary Tract Cancer |
| BMI1 | BMI1 Proto-Oncogene, Polycomb Ring Finger |
| CD133 | Prominin 1 |
| CDH6 | Cadherin 6 |
| EMT | Epithelial to Mesenchymal Transition |
| FFPE | Formalin-Fixed Paraffin-Embedded |
| miR | MicroRNA |
| p14 | Cyclin-Dependent Kinase Inhibitor 2A, Splice Variant |
| p16 | Cyclin-Dependent Kinase Inhibitor 2A, Splice Variant |
| PCR | Polymerase Chain Reaction |
| PRC 1, 2 | Polycomb Repressive Complex 1, 2 |
| ROC | Receiver Operating Characteristic |
| SUZ12 | SUZ12 Polycomb Repressive Complex 2 Subunit |
| ZEB 1, 2 | Zinc Finger E-Box Binding Homeobox 1, 2 |
References
- Piontek, K.; Selaru, F.M. MicroRNAs in the biology and diagnosis of cholangiocarcinoma. Semin. Liver Dis. 2015, 35, 55–62. [Google Scholar] [CrossRef] [PubMed]
- miRBase. Available online: www.mirbase.org (accessed on 25 October 2016).
- Calin, G.A.; Croce, C.M. MicroRNA signatures in human cancers. Nat. Rev. Cancer 2006, 6, 857–866. [Google Scholar] [CrossRef] [PubMed]
- Pichler, M.; Calin, G.A. MicroRNAs in cancer: From developmental genes in worms to their clinical application in patients. Br. J. Cancer 2015, 113, 569–573. [Google Scholar] [CrossRef] [PubMed]
- Kalluri, R.; Weinberg, R.A. The basics of epithelial-mesenchymal transition. J. Clin. Investig. 2009, 119, 1420–1428. [Google Scholar] [CrossRef] [PubMed]
- Park, S.M.; Gaur, A.B.; Lengyel, E.; Peter, M.E. The miR-200 family determines the epithelial phenotype of cancer cells by targeting the E-cadherin repressors ZEB1 and ZEB2. Genes Dev. 2008, 22, 894–907. [Google Scholar] [CrossRef] [PubMed]
- Pichler, M.; Ress, A.L.; Winter, E.; Stiegelbauer, V.; Karbiener, M.; Schwarzenbacher, D.; Scheideler, M.; Ivan, C.; Jahn, S.W.; Kiesslich, T.; et al. miR-200a regulates epithelial to mesenchymal transition-related gene expression and determines prognosis in colorectal cancer patients. Br. J. Cancer 2014, 110, 1614–1621. [Google Scholar] [CrossRef] [PubMed]
- Gregory, P.A.; Bert, A.G.; Paterson, E.L.; Barry, S.C.; Tsykin, A.; Farshid, G.; Vadas, M.A.; Khew-Goodall, Y.; Goodall, G.J. The miR-200 family and miR-205 regulate epithelial to mesenchymal transition by targeting ZEB1 and SIP1. Nat. Cell Biol. 2008, 10, 593–601. [Google Scholar] [CrossRef] [PubMed]
- Cochrane, D.R.; Howe, E.N.; Spoelstra, N.S.; Richer, J.K. Loss of miR-200c: A marker of aggressiveness and chemoresistance in female reproductive cancers. J. Oncol. 2010, 2010, 821717. [Google Scholar] [CrossRef] [PubMed]
- Patel, T. Cholangiocarcinoma—Controversies and challenges. Nat. Rev. Gastroenterol. Hepatol. 2011, 8, 189–200. [Google Scholar] [CrossRef] [PubMed]
- De Groen, P.C.; Gores, G.J.; LaRusso, N.F.; Gunderson, L.L.; Nagorney, D.M. Biliary tract cancers. N. Engl. J. Med. 1999, 341, 1368–1378. [Google Scholar] [CrossRef] [PubMed]
- Rizvi, S.; Gores, G.J. Pathogenesis, diagnosis, and management of cholangiocarcinoma. Gastroenterology 2013, 145, 1215–1229. [Google Scholar] [CrossRef] [PubMed]
- Razumilava, N.; Gores, G.J. Cholangiocarcinoma. Lancet 2014, 383, 2168–2179. [Google Scholar] [CrossRef]
- Valle, J.W.; Furuse, J.; Jitlal, M.; Beare, S.; Mizuno, N.; Wasan, H.; Bridgewater, J.; Okusaka, T. Cisplatin and gemcitabine for advanced biliary tract cancer: A meta-analysis of two randomised trials. Ann. Oncol. 2014, 25, 391–398. [Google Scholar] [CrossRef] [PubMed]
- Gores, G.J. Cholangiocarcinoma: Preventing invasion as anti-cancer strategy. J. Hepatol. 2003, 38, 671–673. [Google Scholar] [CrossRef]
- Oishi, N.; Kumar, M.R.; Roessler, S.; Ji, J.; Forgues, M.; Budhu, A.; Zhao, X.; Andersen, J.B.; Ye, Q.H.; Jia, H.L.; et al. Transcriptomic profiling reveals hepatic stem-like gene signatures and interplay of miR-200c and epithelial-mesenchymal transition in intrahepatic cholangiocarcinoma. Hepatology 2012, 56, 1792–1803. [Google Scholar] [CrossRef] [PubMed]
- Peng, F.; Jiang, J.; Yu, Y.; Tian, R.; Guo, X.; Li, X.; Shen, M.; Xu, M.; Zhu, F.; Shi, C.; et al. Direct targeting of SUZ12/ROCK2 by miR-200b/c inhibits cholangiocarcinoma tumourigenesis and metastasis. Br. J. Cancer 2013, 109, 3092–3104. [Google Scholar] [CrossRef] [PubMed]
- Karakatsanis, A.; Papaconstantinou, I.; Gazouli, M.; Lyberopoulou, A.; Polymeneas, G.; Voros, D. Expression of microRNAs, miR-21, miR-31, miR-122, miR-145, miR-146a, miR-200c, miR-221, miR-222, and miR-223 in patients with hepatocellular carcinoma or intrahepatic cholangiocarcinoma and its prognostic significance. Mol. Carcinog. 2013, 52, 297–303. [Google Scholar] [CrossRef] [PubMed]
- Bernuzzi, F.; Marabita, F.; Lleo, A.; Carbone, M.; Mirolo, M.; Marzioni, M.; Alpini, G.; Alvaro, D.; Boberg, K.M.; Locati, M.; et al. Serum microRNAs as novel biomarkers for primary sclerosing cholangitis and cholangiocarcinoma. Clin. Exp. Immunol. 2016, 185, 61–71. [Google Scholar] [CrossRef] [PubMed]
- Kim, J.; Ryu, J.K.; Lee, S.H.; Kim, Y.T. MicroRNA 141 expression is a potential prognostic marker of biliary tract cancers. Gut Liver 2016, 10, 836–841. [Google Scholar] [CrossRef] [PubMed]
- Araki, K.; Shimura, T.; Suzuki, H.; Tsutsumi, S.; Wada, W.; Yajima, T.; Kobayahi, T.; Kubo, N.; Kuwano, H. E/N-cadherin switch mediates cancer progression via TGF-β-induced epithelial-to-mesenchymal transition in extrahepatic cholangiocarcinoma. Br. J. Cancer 2011, 105, 1885–1893. [Google Scholar] [CrossRef] [PubMed]
- Tomita, K.; van Bokhoven, A.; van Leenders, G.J.; Ruijter, E.T.; Jansen, C.F.; Bussemakers, M.J.; Schalken, J.A. Cadherin switching in human prostate cancer progression. Cancer Res. 2000, 60, 3650–3654. [Google Scholar] [PubMed]
- Mongroo, P.S.; Rustgi, A.K. The role of the miR-200 family in epithelial-mesenchymal transition. Cancer Biol. Ther. 2010, 10, 219–222. [Google Scholar] [CrossRef] [PubMed]
- Wittekind, C.; Meyer, H.J. TNM—Klassifikation Maligner Tumoren, 7th ed.; Wiley-VCH: Weinheim, Germany, 2010. [Google Scholar]
- Takeyama, Y.; Sato, M.; Horio, M.; Hase, T.; Yoshida, K.; Yokoyama, T.; Nakashima, H.; Hashimoto, N.; Sekido, Y.; Gazdar, A.F.; et al. Knockdown of ZEB1, a master epithelial-to-mesenchymal transition (EMT) gene, suppresses anchorage-independent cell growth of lung cancer cells. Cancer Lett. 2010, 296, 216–224. [Google Scholar] [CrossRef] [PubMed]
- Sundararajan, V.; Gengenbacher, N.; Stemmler, M.P.; Kleemann, J.A.; Brabletz, T.; Brabletz, S. The ZEB1/miR-200c feedback loop regulates invasion via actin interacting proteins MYLK and TKS5. Oncotarget 2015, 6, 27083–27096. [Google Scholar] [CrossRef] [PubMed]
- Wiklund, E.D.; Bramsen, J.B.; Hulf, T.; Dyrskjot, L.; Ramanathan, R.; Hansen, T.B.; Villadsen, S.B.; Gao, S.; Ostenfeld, M.S.; Borre, M.; et al. Coordinated epigenetic repression of the miR-200 family and miR-205 in invasive bladder cancer. Int. J. Cancer 2011, 128, 1327–1334. [Google Scholar] [CrossRef] [PubMed]
- Xu, C.; Li, M.; Zhang, L.; Bi, Y.; Wang, P.; Li, J.; Jiang, X. MicroRNA-205 suppresses the invasion and epithelial-mesenchymal transition of human gastric cancer cells. Mol. Med. Rep. 2016, 13, 4767–4773. [Google Scholar] [CrossRef] [PubMed][Green Version]
- Watahiki, A.; Wang, Y.; Morris, J.; Dennis, K.; O'Dwyer, H.M.; Gleave, M.; Gout, P.W.; Wang, Y. MicroRNAs associated with metastatic prostate cancer. PLoS ONE 2011, 6, e24950. [Google Scholar] [CrossRef] [PubMed]
- Coarfa, C.; Fiskus, W.; Eedunuri, V.K.; Rajapakshe, K.; Foley, C.; Chew, S.A.; Shah, S.S.; Geng, C.; Shou, J.; Mohamed, J.S.; et al. Comprehensive proteomic profiling identifies the androgen receptor axis and other signaling pathways as targets of microRNAs suppressed in metastatic prostate cancer. Oncogene 2016, 35, 2345–2356. [Google Scholar] [CrossRef] [PubMed]
- Nguyen-Vu, T.; Wang, J.; Mesmar, F.; Mukhopadhyay, S.; Saxena, A.; McCollum, C.W.; Gustafsson, J.A.; Bondesson, M.; Williams, C. Estrogen receptor beta reduces colon cancer metastasis through a novel miR-205—PROX1 mechanism. Oncotarget 2016. [Google Scholar] [CrossRef] [PubMed]
- Okamoto, K.; Miyoshi, K.; Murawaki, Y. miR-29b, miR-205 and miR-221 enhance chemosensitivity to gemcitabine in HuH28 human cholangiocarcinoma cells. PLoS ONE 2013, 8, e77623. [Google Scholar] [CrossRef] [PubMed]
- Kalogirou, C.; Spahn, M.; Krebs, M.; Joniau, S.; Lerut, E.; Burger, M.; Scholz, C.J.; Kneitz, S.; Riedmiller, H.; Kneitz, B. MiR-205 is progressively down-regulated in lymph node metastasis but fails as a prognostic biomarker in high-risk prostate cancer. Int. J. Mol. Sci. 2013, 14, 21414–21434. [Google Scholar] [CrossRef] [PubMed]
- Niu, K.; Shen, W.; Zhang, Y.; Zhao, Y.; Lu, Y. miR-205 promotes motility of ovarian cancer cells via targeting ZEB1. Gene 2015, 574, 330–336. [Google Scholar] [CrossRef] [PubMed]
- Nie, G.; Duan, H.; Li, X.; Yu, Z.; Luo, L.; Lu, R.; Ji, Z.; Zhang, W. MicroRNA205 promotes the tumorigenesis of nasopharyngeal carcinoma through targeting tumor protein p53-inducible nuclear protein 1. Mol. Med. Rep. 2015, 12, 5715–5722. [Google Scholar] [PubMed]
- Brito, B.L.; Lourenco, S.V.; Damascena, A.S.; Kowalski, L.P.; Soares, F.A.; Coutinho-Camillo, C.M. Expression of stem cell-regulating miRNAs in oral cavity and oropharynx squamous cell carcinoma. J. Oral Pathol. Med. 2016. [Google Scholar] [CrossRef] [PubMed]
- Goeppert, B.; Ernst, C.; Baer, C.; Roessler, S.; Renner, M.; Mehrabi, A.; Hafezi, M.; Pathil, A.; Warth, A.; Stenzinger, A.; et al. Cadherin-6 is a putative tumor suppressor and target of epigenetically dysregulated miR-429 in cholangiocarcinoma. Epigenetics 2016. [Google Scholar] [CrossRef] [PubMed]
- Mayr, C.; Neureiter, D.; Wagner, A.; Pichler, M.; Kiesslich, T. The role of polycomb repressive complexes in biliary tract cancer. Expert Opin. Ther. Targets 2014. [Google Scholar] [CrossRef] [PubMed]
- Mayr, C.; Wagner, A.; Loeffelberger, M.; Bruckner, D.; Jakab, M.; Berr, F.; di Fazio, P.; Ocker, M.; Neureiter, D.; Pichler, M.; et al. The BMI1 inhibitor PTC-209 is a potential compound to halt cellular growth in biliary tract cancer cells. Oncotarget 2016, 7, 745–758. [Google Scholar] [CrossRef] [PubMed]
- Mayr, C.; Wagner, A.; Stoecklinger, A.; Jakab, M.; Illig, R.; Berr, F.; Pichler, M.; di Fazio, P.; Ocker, M.; Neureiter, D.; et al. 3-Deazaneplanocin a may directly target putative cancer stem cells in biliary tract cancer. Anticancer Res. 2015, 35, 4697–4705. [Google Scholar] [PubMed]
- Kiesslich, T.; Alinger, B.; Wolkersdorfer, G.W.; Ocker, M.; Neureiter, D.; Berr, F. Active Wnt signalling is associated with low differentiation and high proliferation in human biliary tract cancer in vitro and in vivo and is sensitive to pharmacological inhibition. Int. J. Oncol. 2010, 36, 49–58. [Google Scholar] [PubMed]
- Wachter, J.; Neureiter, D.; Alinger, B.; Pichler, M.; Fuereder, J.; Oberdanner, C.; di Fazio, P.; Ocker, M.; Berr, F.; Kiesslich, T. Influence of five potential anticancer drugs on wnt pathway and cell survival in human biliary tract cancer cells. Int. J. Biol. Sci. 2012, 8, 15–29. [Google Scholar] [CrossRef] [PubMed][Green Version]
- Detre, S.; Saclani Jotti, G.; Dowsett, M. A “quickscore” method for immunohistochemical semiquantitation: Validation for oestrogen receptor in breast carcinomas. J. Clin. Pathol. 1995, 48, 876–878. [Google Scholar] [CrossRef] [PubMed]




| n Samples | Localization | All BTC Samples | |||||
|---|---|---|---|---|---|---|---|
| Intrahepatic | Perihilar | Extrahepatic | Gall Bladder | χ2 Test/ANOVA | |||
| n (%) | 39 (50.0%) | 22 (28.2%) | 7 (9.0%) | 10 (12.8%) | 78 | ||
| Female (%) | 14 (38.9%) | 11 (30.6%) | 3 (8.3%) | 8 (22.2%) | p = 0.093 (χ2) | 36 (46.2%) | |
| Male (%) | 25 (59.5%) | 11 (26.2%) | 4 (9.5%) | 2 (4.8%) | 42 (53.8%) | ||
| Age: mean (95% CI, years) | 65.9 (62.2–69.7) | 69.4 (65.7–73.1) | 72.0 (60.8–83.2) | 70.1 (61.4–78.9) | p = 0.379 (ANOVA) | 68.0 (65.6–70.4) | |
| Growth pattern a: m/p/i | 28/11/0 | 3/18/1 | 1/5/1 | 2/7/1 | p < 0.001 ** (χ2) | 34/41/3 | |
| Grading: 1/2/3/4 | 4/19/16/0 | 0/18/4/0 | 0/4/2/1 | 0/4/6/0 | p = 0.011 * (χ2) | 4/45/28/1 | |
| Size: mean (95% CI, cm) | 5.3 (4.0–6.6) # | 2.5 (1.5–3.6) # | 2.5 (1.2–3.8) | 2.4 (1.5–3.6) | p = 0.004 ** (ANOVA) | 3.9 (3.1–4.7) | |
| T staging | 1/1b | 21/0 | 1/0 | 0/0 | 2/1 | p < 0.001 ** (χ2) | 24/1 |
| 2/2a/2b | 1/7/4 | 2/4/14 | 2/0/0 | 2/3/0 | 7/14/18 | ||
| 3 | 4 | 0 | 5 | 2 | 11 | ||
| 4 | 2 | 1 | 0 | 0 | 3 | ||
| N status b: 0/1 | 23/16 | 10/12 | 3/4 | 8/2 | p = 0.265 (χ2) | 44/34 | |
| M status b: 0/1 | 35/4 | 17/5 | 6/1 | 10/0 | p = 0.302 (χ2) | 68/10 | |
| UICC | I/II/III/IV | 16/9/1/13 | 2/7/9/4 | 2/4/0/1 | 3/3/4/0 | p = 0.001 ** (χ2) | 23/23/14/18 |
| R status b: 0/1 | 27/12 | 17/5 | 6/1 | 7/3 | p = 0.776 (χ2) | 57/21 | |
| Etiology: known/unknown | 17/22 | 15/7 | 3/4 | 3/7 | p = 0.155 (χ2) | 38/40 | |
| Survival: no/yes | 21/18 | 12/10 | 5/2 | 7/3 | p = 0.685 (χ2) | 45/33 | |
| Survival c | mean (95% CI) | 19.8 (9.9–29.6) | 16.8 (9.5–24.1) | 25.5 (−1.3–52.2) | 9.8 (3.5–16.1) | p = 0.591 (ANOVA) | 18.1 (12.5–23.8) |
| median (min–max) | 9.3 (0.0–146.5) | 11.9 (0.1–50.2) | 17.3 (1.0–88.0) | 10.5 (0.2–24.0) | 10.9 (0.0–146.5) | ||
| Variable | Groups or Cut-Off Values | Overall Survival | ||||
|---|---|---|---|---|---|---|
| Method | HR | 95% CI | p-Value | |||
| Clinicopathological characteristics | age | years | Enter 1 | 1.019 | 0.975–1.065 | 0.410 |
| Sex/Gender | groups male, female | Enter 1 | 0.797 | 0.344–1.844 | 0.596 | |
| Localization | groups ih, ph, eh, gb | Enter 1 | 1.029 | 0.542–1.953 | 0.931 | |
| Growth pattern | groups m, p, i | Enter 1 | 0.741 | 0.209–2.627 | 0.643 | |
| Tumor size | cm | Enter 1 | 0.915 | 0.789–1.061 | 0.238 | |
| pT 1 | groups 1–4 | Enter 1 | 0.771 | 0.245–2.422 | 0.656 | |
| pN 1 | groups N0, N1 | Enter 1 | 0.489 | 0.108–2.207 | 0.352 | |
| pM 1 | groups M0, M1 | Enter 1 | 3.683 | 0.998–13.588 | 0.050 * | |
| BW/Wald 2 | 2.999 | 1.355–6.636 | 0.007 ** | |||
| UICC 1 | groups 1–4 | Enter 1 | 1.729 | 0.340–8.780 | 0.509 | |
| Grading 1 | groups 1–4 | Enter 1 | 0.945 | 0.344–2.598 | 0.913 | |
| MicroRNAs | −141 1 | low < 0.090 < high | Enter 1 | 0.592 | 0.175–2.001 | 0.399 |
| −200a 1 | low < 0.104 < high | Enter 1 | 0.312 | 0.091–1.069 | 0.064 | |
| −200b 1 | low < 0.302 < high | Enter 1 | 0.392 | 0.121–1.272 | 0.119 | |
| BW/Wald 2 | 0.376 | 0.180–0.786 | 0.009 ** | |||
| −200c 1 | low < 0.343 < high | Enter 1 | 1.323 | 0.354–4.942 | 0.677 | |
| −205 1 | low < 0.020 < high | Enter 1 | 3.396 | 1.007–11.448 | 0.049 * | |
| BW/Wald 2 | 2.436 | 1.083–5.482 | 0.031 * | |||
| −429 1 | low < 0.020 < high | Enter 1 | 2.011 | 0.557–7.253 | 0.286 | |
| IHC | Vimentin 1 | low < 36.25 < high | Enter 1 | 1.141 | 0.338–3.854 | 0.832 |
| E-Cadherin 1 | low < 116.25 < high | Enter 1 | 0.829 | 0.288–2.388 | 0.728 | |
© 2016 by the authors; licensee MDPI, Basel, Switzerland. This article is an open access article distributed under the terms and conditions of the Creative Commons Attribution (CC-BY) license (http://creativecommons.org/licenses/by/4.0/).
Share and Cite
Urbas, R.; Mayr, C.; Klieser, E.; Fuereder, J.; Bach, D.; Stättner, S.; Primavesi, F.; Jaeger, T.; Stanzer, S.; Ress, A.L.; et al. Relevance of MicroRNA200 Family and MicroRNA205 for Epithelial to Mesenchymal Transition and Clinical Outcome in Biliary Tract Cancer Patients. Int. J. Mol. Sci. 2016, 17, 2053. https://doi.org/10.3390/ijms17122053
Urbas R, Mayr C, Klieser E, Fuereder J, Bach D, Stättner S, Primavesi F, Jaeger T, Stanzer S, Ress AL, et al. Relevance of MicroRNA200 Family and MicroRNA205 for Epithelial to Mesenchymal Transition and Clinical Outcome in Biliary Tract Cancer Patients. International Journal of Molecular Sciences. 2016; 17(12):2053. https://doi.org/10.3390/ijms17122053
Chicago/Turabian StyleUrbas, Romana, Christian Mayr, Eckhard Klieser, Julia Fuereder, Doris Bach, Stefan Stättner, Florian Primavesi, Tarkan Jaeger, Stefanie Stanzer, Anna Lena Ress, and et al. 2016. "Relevance of MicroRNA200 Family and MicroRNA205 for Epithelial to Mesenchymal Transition and Clinical Outcome in Biliary Tract Cancer Patients" International Journal of Molecular Sciences 17, no. 12: 2053. https://doi.org/10.3390/ijms17122053
APA StyleUrbas, R., Mayr, C., Klieser, E., Fuereder, J., Bach, D., Stättner, S., Primavesi, F., Jaeger, T., Stanzer, S., Ress, A. L., Löffelberger, M., Wagner, A., Berr, F., Ritter, M., Pichler, M., Neureiter, D., & Kiesslich, T. (2016). Relevance of MicroRNA200 Family and MicroRNA205 for Epithelial to Mesenchymal Transition and Clinical Outcome in Biliary Tract Cancer Patients. International Journal of Molecular Sciences, 17(12), 2053. https://doi.org/10.3390/ijms17122053

