Electric Signals Regulate the Directional Migration of Oligodendrocyte Progenitor Cells (OPCs) via β1 Integrin
Abstract
:1. Introduction
2. Results
2.1. Identification of Rat Oligodendrocyte Progenitor Cells (OPCs)
2.2. Characterization of Differentiated OPCs
2.3. Response of OPCs to Electric Field (EF) Stimulation
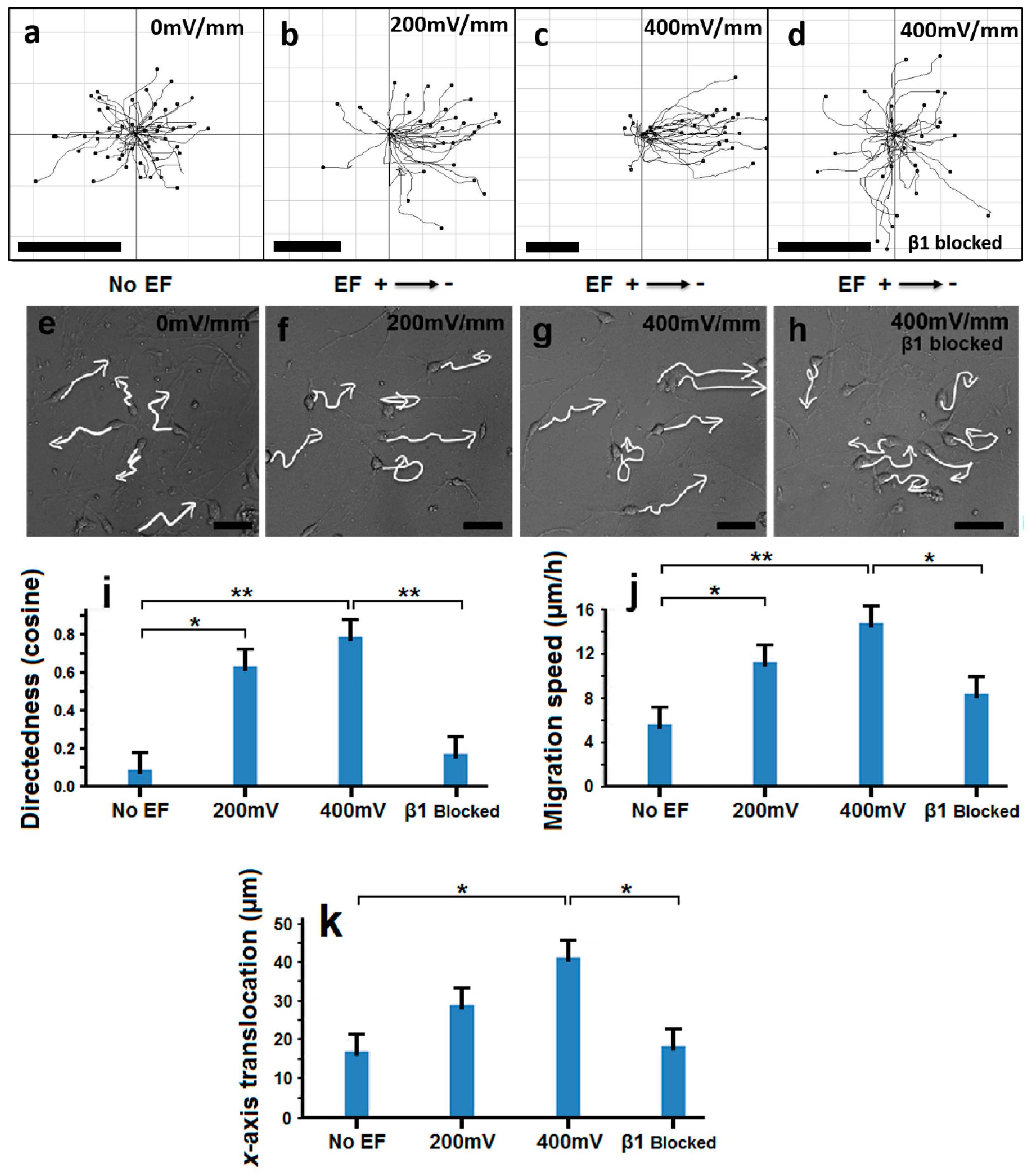
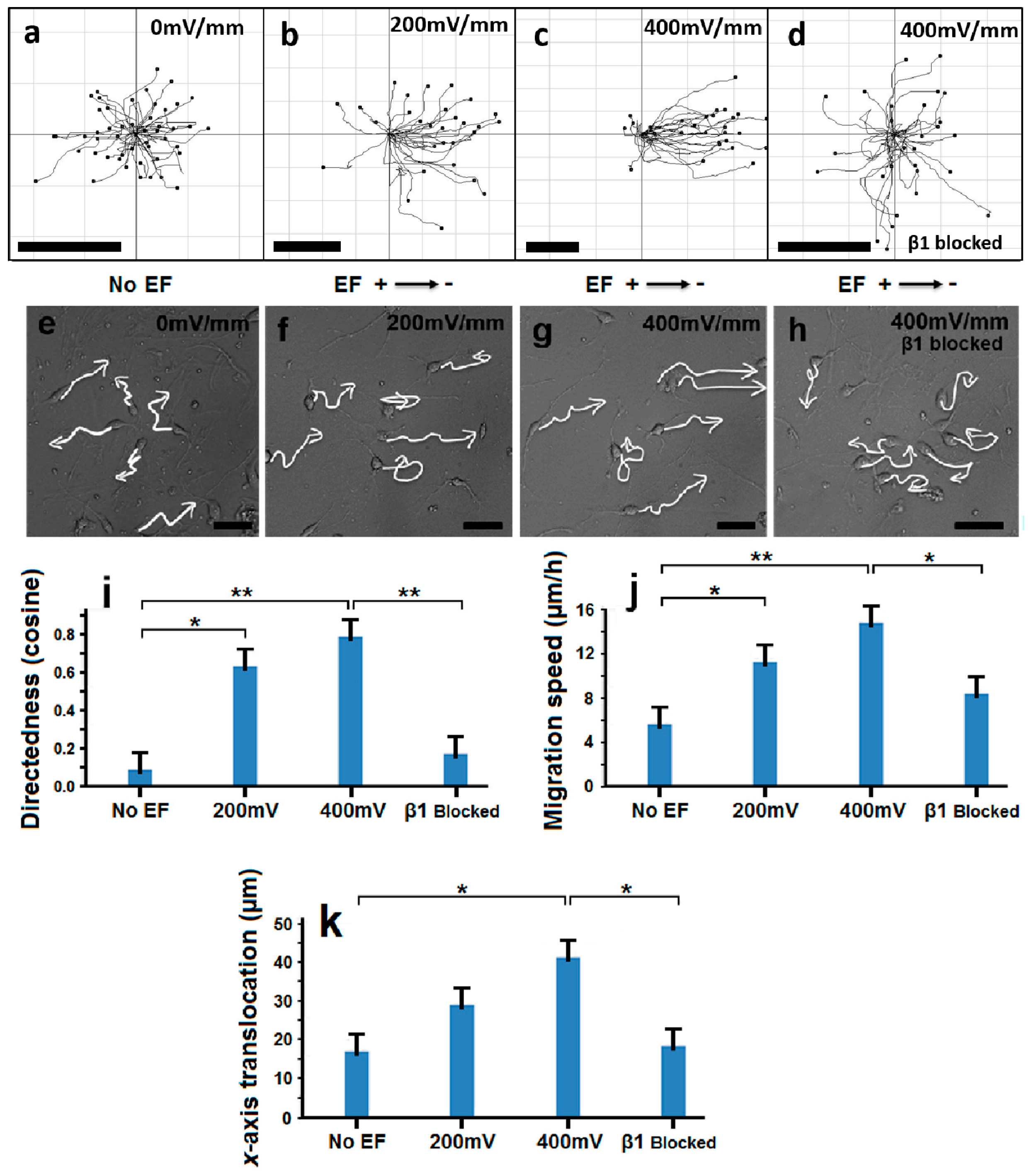
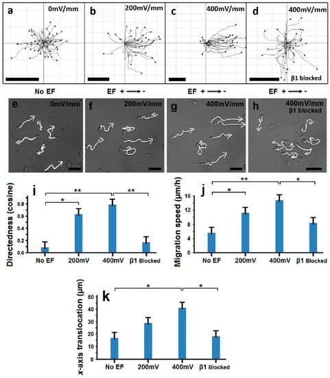
2.4. OPC Electrotaxis Is Dependent on β1 Integrin
2.5. The Asymmetric Rearrangement of Actin in EF-Guided Migrating OPCs
3. Discussion
4. Materials and Methods
4.1. Isolation, Culture and Differentiation of Rat Oligodendrocyte Progenitor Cells (OPCs)
4.2. EF-Directed Cell Migration and Time-Lapse Imaging
4.3. OPC β1 Integrin Blocking
4.4. Immunofluorescent Analysis
4.5. Statistical Analysis
Supplementary Materials
Acknowledgments
Author Contributions
Conflicts of Interest
References
- Miller, G. Neuroscience. The dark side of glia. Science 2005, 308, 778–781. [Google Scholar] [CrossRef] [PubMed]
- Lappe-Siefke, C.; Goebbels, S.; Gravel, M.; Nicksch, E.; Lee, J.; Braun, P.E.; Griffiths, I.R.; Nave, K.A. Disruption of Cnp1 uncouples oligodendroglial functions in axonal support and myelination. Nat. Genet. 2003, 33, 366–374. [Google Scholar] [CrossRef] [PubMed]
- Richardson, W.D.; Kessaris, N.; Pringle, N. Oligodendrocyte wars. Nat. Rev. Neurosci. 2006, 7, 11–18. [Google Scholar] [CrossRef] [PubMed]
- O’Meara, R.W.; Michalski, J.P.; Kothary, R. Integrin Signaling in Oligodendrocytes and Its Importance in CNS Myelination. J. Signal Transduct. 2011, 2011, 1–11. [Google Scholar] [CrossRef] [PubMed]
- Tsai, H.; Niu, J.; Munji, R.; Davalos, D.; Chang, J.; Zhang, H.; Tien, A.; Kuo, C.J.; Chan, J.R.; Daneman, R.; et al. Oligodendrocyte precursors migrate along vasculature in the developing nervous system. Science 2016, 351, 379–384. [Google Scholar] [CrossRef] [PubMed]
- Zhang, S.C. Defining glial cells during CNS development. Nat. Rev. Neurosci. 2001, 2, 840–843. [Google Scholar] [CrossRef] [PubMed]
- Pringle, N.P.; Mudhar, H.S.; Collarini, E.J.; Richardson, W.D. PDGF receptors in the rat CNS: During late neurogenesis, PDGF α-receptor expression appears to be restricted to glial cells of the oligodendrocyte lineage. Development 1992, 115, 535–551. [Google Scholar] [PubMed]
- Franklin, R.J.; Ffrench-Constant, C. Remyelination in the CNS: From biology to therapy. Nat. Rev. Neurosci. 2008, 9, 839–855. [Google Scholar] [CrossRef] [PubMed]
- Schmidt, C.; Ohlemeyer, C.; Labrakakis, C.; Walter, T.; Kettenmann, H.; Schnitzer, J. Analysis of Motile Oligodendrocyte Precursor Cells in Vitro and in Brain Slices. Glia 1997, 20, 284–298. [Google Scholar] [CrossRef]
- Goldman, S.A. Progenitor cell-based treatment of the pediatric myelin disorders. Arch. Neurol. 2011, 68, 848–856. [Google Scholar] [CrossRef] [PubMed]
- Cummings, B.J.; Uchida, N.; Tamaki, S.J.; Salazar, D.L.; Hooshmand, M.; Summers, R.; Gage, F.H.; Anderson, A.J. Human neural stem cells differentiate and promote locomotor recovery in spinal cord-injured mice. Proc. Natl. Acad. Sci. USA 2005, 102, 14069–14074. [Google Scholar] [CrossRef] [PubMed]
- Franklin, R.J.; Ffrench-Constant, C. Stem cell treatments and multiple sclerosis. BMJ 2010, 340. [Google Scholar] [CrossRef] [PubMed]
- Wu, B.; Sun, L.; Li, P.; Tian, M.; Luo, Y.; Ren, X. Transplantation of oligodendrocyte precursor cells improves myelination and promotes functional recovery after spinal cord injury. Injury 2012, 43, 794–801. [Google Scholar] [CrossRef] [PubMed]
- McCaig, C.D.; Rajnicek, A.M.; Song, B.; Zhao, M. Controlling Cell Behaviour Electrically: Current Views and Future Potential. Physiol. Rev. 2005, 85, 943–978. [Google Scholar] [CrossRef] [PubMed]
- Nuccitelli, R. Endogenous electric fields in embryos during development, regeneration and wound healing. Radiat. Prot. Dosim. 2003, 106, 375–383. [Google Scholar] [CrossRef]
- Borgens, R.B. Stimulation of neuronal regeneration and development by steady electrical fields. Adv. Neurol. 1988, 47, 547–564. [Google Scholar] [PubMed]
- Kessaris, N.; Fogarty, M.; Iannarelli, P.; Grist, M.; Wegner, M.; Richardson, W.D. Competing waves of oligodendrocytes in the forebrain and postnatal elimination of an embryonic lineage. Nat. Neurosci. 2006, 9, 173–179. [Google Scholar] [CrossRef] [PubMed]
- Paez, P.M.; Fulton, D.J.; Spreuer, V.; Handley, V.; Campagnoni, C.W.; Macklin, W.B.; Colwell, C.; Campagnoni, A.T. Golli myelin basic proteins regulate oligodendroglial progenitor cell migration through voltage-gated Ca2+ influx. J. Neurosci. 2009, 29, 6663–6676. [Google Scholar] [CrossRef] [PubMed]
- Warrington, A.E.; Barbarese, E.; Pfeiffer, S.E. Differential myelinogenic capacity of specific developmental stages of the oligodendrocyte lineage upon transplantation into hypomyelinating hosts. J. Neurosci. Res. 1993, 34, 1–13. [Google Scholar] [CrossRef] [PubMed]
- Meng, X.; Arocena, M.; Penninger, J.; Gage, F.H.; Zhao, M.; Song, B. PI3K mediated electrotaxis of embryonic and adult neural progenitor cells in the presence of growth factors. Exp. Neurol. 2011, 227, 210–217. [Google Scholar] [CrossRef] [PubMed]
- Liu, J.; Zhu, B.; Zhang, G.; Wang, J.; Tian, W.; Ju, G.; Wei, X.; Song, B. Electric signals regulate directional migration of ventral midbrain derived dopaminergic neural progenitor cells via Wnt/GSK3β signaling. Exp. Neurol. 2015, 263, 113–121. [Google Scholar] [CrossRef] [PubMed]
- Miyamoto, Y.; Yamauchi, J.; Tanoue, A. Cdk5 phosphorylation of WAVE2 regulates oligodendrocyte precursor cell migration through nonreceptor tyrosine kinase Fyn. J. Neurosci. 2008, 28, 8326–8337. [Google Scholar] [CrossRef] [PubMed]
- Zhu, B.; Zhao, C.; Young, F.I.; Franklin, R.J.; Song, B. Isolation and long-term expansion of functional, myelinating oligodendrocyte progenitor cells from neonatal rat brain. Curr. Protoc. Stem Cell Biol. 2014, 31, 2D.17.1–2D.17.15. [Google Scholar] [PubMed]
- Han, J.; Yan, X.; Han, Q.; Li, Y.; Du, Z.; Hui, Y. Integrin β1 Subunit Signaling Is Involved in the Directed Migration of Human Retinal Pigment Epithelial Cells following Electric Field Stimulation. Ophthalmic Res. 2011, 45, 15–22. [Google Scholar] [CrossRef] [PubMed]
- Pollard, T.D.; Blanchoin, L.; Mullins, R.D. Molecular mechanisms controlling actin filament dynamics in nonmuscle cells. Annu. Rev. Biophys. Biomol. Struct. 2000, 29, 545–576. [Google Scholar] [CrossRef] [PubMed]
- Insall, R.H.; Machesky, L.M. Actin dynamics at the leading edge: From simple machinery to complex networks. Dev. Cell 2009, 17, 310–322. [Google Scholar] [CrossRef] [PubMed]
- Zhao, Z.; Watt, C.; Karystinou, A.; Roelofs, A.J.; McCaig, C.C.; Gibson, I.R. Directed migration of human bone marrow mesenchymal stem cells in a physiological direct current electric field. Eur. Cell Mater. 2011, 22, 344–358. [Google Scholar] [PubMed]
- Zhao, M.; Pu, J.; Forrester, J.V.; McCaig, C.D. Membrane lipids, EGF receptors, and intracellular signals co-localize and are polarized in epithelial cells moving directionally in a physiological electric field. FASEB J. 2002, 16, 857–859. [Google Scholar] [PubMed]
- Li, Y.; Wang, X.; Yao, L. Directional migration and transcriptional analysis of oligodendrocyte precursors subjected to stimulation of electrical signal. Am. J. Physiol. Cell Physiol. 2015, 309, C532–C540. [Google Scholar] [CrossRef] [PubMed]
- Li, L.; El-Hayek, Y.H.; Liu, B.; Chen, Y.; Gomez, E.; Wu, X. Direct-current electrical field guides neuronal stem/progenitor cell migration. Stem Cells 2008, 26, 2193–2200. [Google Scholar] [CrossRef] [PubMed]
- Feng, J.F.; Liu, J.; Zhang, X.Z.; Zhang, L.; Jiang, J.Y.; Nolta, J. Guided migration of neural stem cells derived from human embryonic stem cells by an electric field. Stem Cells 2012, 30, 349–355. [Google Scholar] [CrossRef] [PubMed]
- Zhao, M.; Song, B.; Pu, J.; Wada, T.; Reid, B.; Tai, G.; Wang, F.; Guo, A.; Walczysko, P.; Gu, Y.; et al. Electrical signals control wound healing through phosphatidylinositol-3-OH kinase-γ and PTEN. Nature 2006, 442, 457–460. [Google Scholar] [CrossRef] [PubMed]
- Pullar, C.E.; Baier, B.S.; Kariya, Y.; Russell, A.J.; Horst, B.A.; Marinkovich, M.P.; Isseroff, R.R. β4 integrin and epidermal growth factor co-ordinately regulate electric field-mediated directional migration via Rac1. Mol. Biol. Cell 2006, 17, 4925–4935. [Google Scholar] [CrossRef] [PubMed]
- Zhao, M.; Agius-Fernandez, A.; Forrester, J.V.; McCaig, C.D. Orientation and directed migration of cultured corneal epithelial cells in small electric fields are serum dependent. J. Cell Sci. 1996, 109 Pt 6, 1405–1414. [Google Scholar] [PubMed]
- Yao, L.; Shanley, L.; McCaig, C.; Zhao, M. Small applied electric fields guide migration of hippocampal neurons. J. Cell. Physiol. 2008, 216, 527–535. [Google Scholar] [CrossRef] [PubMed]
- Xu, L.; Ryu, J.; Hiel, H.; Menon, A.; Aggarwal, A.; Rha, E.; Mahairaki, V.; Cummings, B.J.; Koliatsos, V.E. Transplantation of human oligodendrocyte progenitor cells in an animal model of diffuse traumatic axonal injury: Survival and differentiation. Stem Cell Res. Ther. 2015, 6, 93. [Google Scholar] [CrossRef] [PubMed]
- Li, Y.; Wang, P.S.; Lucas, G.; Li, R.; Yao, L. ARP2/3 complex is required for directional migration of neural stem cell-derived oligodendrocyte precursors in electric fields. Stem Cell Res. Ther. 2015, 6, 41. [Google Scholar] [CrossRef] [PubMed]
- Yao, L.; McCaig, C.; Zhao, M. Electrical Signals Polarize Neuronal Organelles, Direct Neuron Migration, and Orient Cell Division. Hippocampus 2009, 19, 855–868. [Google Scholar]
- Hotary, K.B.; Robinson, K.B. Endogenous electrical currents and the resultant voltage gradients in the chick embryo. Dev. Biol. 1990, 140, 149–160. [Google Scholar] [CrossRef]
- Hotary, K.B.; Robinson, K.B. The neural tube of the Xenopus embryo maintains a potential difference across itself. Dev. Brain Res. 1991, 59, 65–73. [Google Scholar] [CrossRef]
- Li, Y.; Weiss, M.; Yao, L. Directed migration of embryonic stem cell-derived neural cells in an applied electric field. Stem Cell Rev. Rep. 2014, 10, 653–662. [Google Scholar] [CrossRef] [PubMed]
- Li, X.; Kolega, J. Effects of direct current electric fields on cell migration and actin filament distribution in bovine vascular endothelial cells. J. Vasc. Res. 2002, 39, 391–404. [Google Scholar] [CrossRef] [PubMed]
- Song, B.; Gu, Y.; Pu, J.; Reid, B.; Zhao, Z.; Zhao, M. Application of direct current electric fields to cells and tissues in vitro and modulation of wound electric field in vivo. Nat. Protoc. 2007, 2, 1479–1489. [Google Scholar] [CrossRef] [PubMed]
- Tian, E.; Hoffman, M.; Ten Hagen, K. O-glycosylation modulates integrin and FGF signaling by influencing the secretion of basement membrane components. Nat. Commun. 2012, 3, 869. [Google Scholar] [CrossRef] [PubMed]



© 2016 by the authors; licensee MDPI, Basel, Switzerland. This article is an open access article distributed under the terms and conditions of the Creative Commons Attribution (CC-BY) license (http://creativecommons.org/licenses/by/4.0/).
Share and Cite
Zhu, B.; Nicholls, M.; Gu, Y.; Zhang, G.; Zhao, C.; Franklin, R.J.M.; Song, B. Electric Signals Regulate the Directional Migration of Oligodendrocyte Progenitor Cells (OPCs) via β1 Integrin. Int. J. Mol. Sci. 2016, 17, 1948. https://doi.org/10.3390/ijms17111948
Zhu B, Nicholls M, Gu Y, Zhang G, Zhao C, Franklin RJM, Song B. Electric Signals Regulate the Directional Migration of Oligodendrocyte Progenitor Cells (OPCs) via β1 Integrin. International Journal of Molecular Sciences. 2016; 17(11):1948. https://doi.org/10.3390/ijms17111948
Chicago/Turabian StyleZhu, Bangfu, Matthew Nicholls, Yu Gu, Gaofeng Zhang, Chao Zhao, Robin J. M. Franklin, and Bing Song. 2016. "Electric Signals Regulate the Directional Migration of Oligodendrocyte Progenitor Cells (OPCs) via β1 Integrin" International Journal of Molecular Sciences 17, no. 11: 1948. https://doi.org/10.3390/ijms17111948
APA StyleZhu, B., Nicholls, M., Gu, Y., Zhang, G., Zhao, C., Franklin, R. J. M., & Song, B. (2016). Electric Signals Regulate the Directional Migration of Oligodendrocyte Progenitor Cells (OPCs) via β1 Integrin. International Journal of Molecular Sciences, 17(11), 1948. https://doi.org/10.3390/ijms17111948
