Hyperthermia Induces Apoptosis through Endoplasmic Reticulum and Reactive Oxygen Species in Human Osteosarcoma Cells
Abstract
:1. Introduction
2. Results
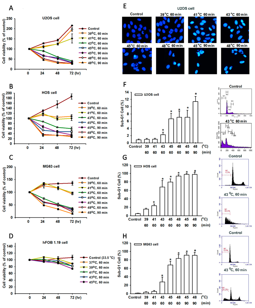
2.1. Hyperthermia Induced Apoptosis in Human Osteosarcoma Cells
2.2. Hyperthermia Induced Mitochondrial Dysfunction and ROS Accumulation
2.3. Hyperthermia Induced Ca2+ Release, GRP78 and Calpain Expression
2.4. Hyperthermia Increases Caspase-3 and -9 Expression in U-2 OS Human Osteosarcoma Cells





3. Discussion
4. Experimental Section
4.1. Materials
4.2. Cell Culture and Culture Conditions
4.3. Hyperthermia Treatments
4.4. Sulforhodamine B (SRB) Assay
4.5. Analysis of Cell Cycle with Flow Cytometry
4.6. Quantification of Apoptosis by Performing Flow Cytometry
4.7. 4,6-Diamidino-2-phenylindole (DAPI) Staining
4.8. Determination of the ROS, Production, Ca2+ Concentration and Mitochondrial Membrane Potential
4.9. NADPH Oxidase Activity
4.10. Western Blot Analysis
4.11. siRNA Transfection
4.12. Caspase Activity Assay
4.13. Statistics
5. Conclusions
Acknowledgments
Authors Contributions
Conflicts of Interest
References
- Krajarng, A.; Nilwarankoon, S.; Suksamrarn, S.; Watanapokasin, R. Antiproliferative effect of α-mangostin on canine osteosarcoma cells. Res. Vet. Sci. 2012, 93, 788–794. [Google Scholar]
- Yang, J.; Zhang, W. New molecular insights into osteosarcoma targeted therapy. Curr. Opin. Oncol. 2013, 25, 398–406. [Google Scholar]
- Steinmann, P.; Walters, D.K.; Arlt, M.J.; Banke, I.J.; Ziegler, U.; Langsam, B.; Arbiser, J.; Muff, R.; Born, W.; Fuchs, B.; et al. Antimetastatic activity of honokiol in osteosarcoma. Cancer 2012, 118, 2117–2127. [Google Scholar]
- Tsai, H.C.; Huang, C.Y.; Su, H.L.; Tang, C.H. CCN2 enhances resistance to cisplatin-mediating cell apoptosis in human osteosarcoma. PLoS One 2014, 9, e90159. [Google Scholar]
- Tronov, V.A.; Konstantinov, E.M.; Kramarenko, II. Hyperthermia induced signal for apoptosis and pathways of its transduction in the cell. Tsitologiia 2002, 44, 1079–1088. [Google Scholar]
- Brade, A.M.; Szmitko, P.; Ngo, D.; Liu, F.F.; Klamut, H.J. Heat-directed suicide gene therapy for breast cancer. Cancer Gene Ther. 2003, 10, 294–301. [Google Scholar]
- Horsman, M.R. Tissue physiology and the response to heat. Int. J. Hyperth. 2006, 22, 197–203. [Google Scholar]
- Nikfarjam, M.; Muralidharan, V.; Malcontenti-Wilson, C.; Christophi, C. Progressive microvascular injury in liver and colorectal liver metastases following laser induced focal hyperthermia therapy. Lasers Surg. Med. 2005, 37, 64–73. [Google Scholar]
- Eddy, H.A.; Chmielewski, G. Effect of hyperthermia, radiation and adriamycin combinations on tumor vascular function. Int. J. Radiat. Oncol. Biol. Phys. 1982, 8, 1167–1175. [Google Scholar]
- Falkowska-Podstawka, M.; Wernicki, A. Heat shock proteins in health and disease. Pol. J. Vet. Sci. 2003, 6, 61–70. [Google Scholar]
- Shellman, Y.G.; Howe, W.R.; Miller, L.A.; Goldstein, N.B.; Pacheco, T.R.; Mahajan, R.L.; LaRue, S.M.; Norris, D.A. Hyperthermia induces endoplasmic reticulum-mediated apoptosis in melanoma and non-melanoma skin cancer cells. J. Investig. Dermatol. 2008, 128, 949–956. [Google Scholar]
- Pawlik, A.; Nowak, J.M.; Grzanka, D.; Gackowska, L.; Michalkiewicz, J.; Grzanka, A. Hyperthermia induces cytoskeletal alterations and mitotic catastrophe in p53-deficient H1299 lung cancer cells. Acta Histochem. 2013, 115, 8–15. [Google Scholar]
- Chen, F.; Wang, C.C.; Kim, E.; Harrison, L.E. Hyperthermia in combination with oxidative stress induces autophagic cell death in HT-29 colon cancer cells. Cell Biol. Int. 2008, 32, 715–723. [Google Scholar]
- Sano, R.; Reed, J.C. ER stress-induced cell death mechanisms. Biochim. Biophys. Acta 2013, 1833, 3460–3470. [Google Scholar]
- Toltl, L.J.; Austin, R.C.; Liaw, P.C. Activated protein C modulates inflammation, apoptosis and tissue factor procoagulant activity by regulating endoplasmic reticulum calcium depletion in blood monocytes. J. Thromb. Haemost. 2011, 9, 582–592. [Google Scholar]
- Liu, J.F.; Fong, Y.C.; Chang, K.W.; Kuo, S.C.; Chang, C.S.; Tang, C.H. FPTB, a novel CA-4 derivative, induces cell apoptosis of human chondrosarcoma cells through mitochondrial dysfunction and endoplasmic reticulum stress pathways. J. Cell. Biochem. 2011, 112, 453–462. [Google Scholar]
- Jiang, Y.; Lv, H.; Liao, M.; Xu, X.; Huang, S.; Tan, H.; Peng, T.; Zhang, Y.; Li, H. GRP78 counteracts cell death and protein aggregation caused by mutant huntingtin proteins. Neurosci. Lett. 2012, 516, 182–187. [Google Scholar]
- Bettaieb, A.; Averill-Bates, D.A. Thermotolerance induced at a fever temperature of 40 degrees C protects cells against hyperthermia-induced apoptosis mediated by death receptor signalling. Biochem. Cell Biol. 2008, 86, 521–538. [Google Scholar]
- Song, X.; Kim, S.Y.; Lee, Y.J. The role of Bcl-xL in synergistic induction of apoptosis by mapatumumab and oxaliplatin in combination with hyperthermia on human colon cancer. Mol. Cancer Res. 2012, 10, 1567–1579. [Google Scholar]
- Venkataraman, S.; Wagner, B.A.; Jiang, X.; Wang, H.P.; Schafer, F.Q.; Ritchie, J.M.; Patrick, B.C.; Oberley, L.W.; Buettner, G.R. Over-expression of manganese superoxide dismutase promotes the survival of prostate cancer cells exposed to hyperthermia. Free Radic. Res. 2004, 38, 1119–1132. [Google Scholar]
- Benavente, C.A.; Jacobson, E.L. Niacin restriction upregulates NADPH oxidase and reactive oxygen species (ROS) in human keratinocytes. Free Radic. Biol. Med. 2008, 44, 527–537. [Google Scholar]
- Ottaviani, G.; Jaffe, N. The epidemiology of osteosarcoma. Cancer Treat. Res. 2009, 152, 3–13. [Google Scholar]
- Fromigue, O.; Hamidouche, Z.; Vaudin, P.; Lecanda, F.; Patino, A.; Barbry, P.; Mari, B.; Marie, P.J. CYR61 downregulation reduces osteosarcoma cell invasion, migration, and metastasis. J. Bone Miner. Res. 2011, 26, 1533–1542. [Google Scholar]
- Song, X.; Kim, S.Y.; Zhou, Z.; Lagasse, E.; Kwon, Y.T.; Lee, Y.J. Hyperthermia enhances mapatumumab-induced apoptotic death through ubiquitin-mediated degradation of cellular FLIP (long) in human colon cancer cells. Cell Death Dis. 2013, 4, e577. [Google Scholar]
- Xiao, F.; Liu, B.; Zhu, Q.X. c-Jun N-terminal kinase is required for thermotherapy-induced apoptosis in human gastric cancer cells. World J. Gastroenterol. 2012, 18, 7348–7356. [Google Scholar]
- Susin, S.A.; Zamzami, N.; Castedo, M.; Daugas, E.; Wang, H.G.; Geley, S.; Fassy, F.; Reed, J.C.; Kroemer, G. The central executioner of apoptosis: Multiple connections between protease activation and mitochondria in Fas/APO-1/CD95- and ceramide-induced apoptosis. J. Exp. Med. 1997, 186, 25–37. [Google Scholar]
- Liu, X.; Kim, C.N.; Yang, J.; Jemmerson, R.; Wang, X. Induction of apoptotic program in cell-free extracts: Requirement for dATP and cytochrome c. Cell 1996, 86, 147–157. [Google Scholar]
- Zamzami, N.; Brenner, C.; Marzo, I.; Susin, S.A.; Kroemer, G. Subcellular and submitochondrial mode of action of Bcl-2-like oncoproteins. Oncogene 1998, 16, 2265–2282. [Google Scholar]
- Sturm, I.; Rau, B.; Schlag, P.M.; Wust, P.; Hildebrandt, B.; Riess, H.; Hauptmann, S.; Dorken, B.; Daniel, P.T. Genetic dissection of apoptosis and cell cycle control in response of colorectal cancer treated with preoperative radiochemotherapy. BMC Cancer 2006, 6, 124. [Google Scholar]
- Adams, J.M.; Cory, S. Life-or-death decisions by the Bcl-2 protein family. Trends Biochem. Sci. 2001, 26, 61–66. [Google Scholar]
- Li, Z.M.; Zhao, Y.W.; Zhao, C.J.; Zhang, X.P.; Chen, L.J.; Wei, Y.Q.; Yang, H.S. Hyperthermia increases the therapeutic efficacy of survivinT34A in mouse tumor models. Cancer Biol. Ther. 2011, 12, 523–530. [Google Scholar]
- Lee, H.; Kim, S.; Choi, B.H.; Park, M.T.; Lee, J.; Jeong, S.Y.; Choi, E.K.; Lim, B.U.; Kim, C.; Park, H.J.; et al. Hyperthermia improves therapeutic efficacy of doxorubicin carried by mesoporous silica nanocontainers in human lung cancer cells. Int. J. Hyperth. 2011, 27, 698–707. [Google Scholar]
- Han, J.; Back, S.H.; Hur, J.; Lin, Y.H.; Gildersleeve, R.; Shan, J.; Yuan, C.L.; Krokowski, D.; Wang, S.; Hatzoglou, M.; et al. ER-stress-induced transcriptional regulation increases protein synthesis leading to cell death. Nat. Cell Biol. 2013, 15, 481–490. [Google Scholar]
- Tsai, H.Y.; Yang, Y.F.; Wu, A.T.; Yang, C.J.; Liu, Y.P.; Jan, Y.H.; Lee, C.H.; Hsiao, Y.W.; Yeh, C.T.; Shen, C.N.; et al. Endoplasmic reticulum ribosome-binding protein 1 (RRBP1) overexpression is frequently found in lung cancer patients and alleviates intracellular stress-induced apoptosis through the enhancement of GRP78. Oncogene 2013, 32, 4921–4931. [Google Scholar]
- Hou, C.H.; Lin, F.L.; Tong, K.B.; Hou, S.M.; Liu, J.F. Transforming growth factor alpha promotes osteosarcoma metastasis by ICAM-1 and PI3K/Akt signaling pathway. Biochem. Pharmacol. 2014, 89, 453–463. [Google Scholar]
- Kuo, H.T.; Chen, H.W.; Hsiao, H.H.; Chen, H.C. Heat shock response protects human peritoneal mesothelial cells from dialysate-induced oxidative stress and mitochondrial injury. Nephrol. Dial. Transplant. 2009, 24, 1799–1809. [Google Scholar]
- Chen, J.T.; Fong, Y.C.; Li, T.M.; Liu, J.F.; Hsu, C.W.; Chang, C.S.; Tang, C.H. DDTD, an isoflavone derivative, induces cell apoptosis through the reactive oxygen species/apoptosis signal-regulating kinase 1 pathway in human osteosarcoma cells. Eur. J. Pharmacol. 2008, 597, 19–26. [Google Scholar]
- Dijkers, P.F.; Birkenkamp, K.U.; Lam, E.W.; Thomas, N.S.; Lammers, J.W.; Koenderman, L.; Coffer, P.J. FKHR-L1 can act as a critical effector of cell death induced by cytokine withdrawal: Protein kinase B-enhanced cell survival through maintenance of mitochondrial integrity. J. Cell Biol. 2002, 156, 531–542. [Google Scholar]
- Liu, J.F.; Yang, W.H.; Fong, Y.C.; Kuo, S.C.; Chang, C.S.; Tang, C.H. BFPP, a phloroglucinol derivative, induces cell apoptosis in human chondrosarcoma cells through endoplasmic reticulum stress. Biochem. Pharmacol. 2010, 79, 1410–1417. [Google Scholar]
- Liu, J.F.; Huang, Y.L.; Yang, W.H.; Chang, C.S.; Tang, C.H. 1-Benzyl-2-phenylbenzimidazole (BPB), a benzimidazole derivative, induces cell apoptosis in human chondrosarcoma through intrinsic and extrinsic pathways. Int. J. Mol. Sci. 2012, 13, 16472–16488. [Google Scholar]
- Lin, Y.T.; Huang, A.C.; Kuo, C.L.; Yang, J.S.; Lan, Y.H.; Yu, C.C.; Huang, W.W.; Chung, J.G. Induction of cell cycle arrest and apoptosis in human osteosarcoma U-2 OS cells by Solanum lyratum extracts. Nutr. Cancer 2013, 65, 469–479. [Google Scholar]
© 2014 by the authors; licensee MDPI, Basel, Switzerland. This article is an open access article distributed under the terms and conditions of the Creative Commons Attribution license (http://creativecommons.org/licenses/by/4.0/).
Share and Cite
Hou, C.-H.; Lin, F.-L.; Hou, S.-M.; Liu, J.-F. Hyperthermia Induces Apoptosis through Endoplasmic Reticulum and Reactive Oxygen Species in Human Osteosarcoma Cells. Int. J. Mol. Sci. 2014, 15, 17380-17395. https://doi.org/10.3390/ijms151017380
Hou C-H, Lin F-L, Hou S-M, Liu J-F. Hyperthermia Induces Apoptosis through Endoplasmic Reticulum and Reactive Oxygen Species in Human Osteosarcoma Cells. International Journal of Molecular Sciences. 2014; 15(10):17380-17395. https://doi.org/10.3390/ijms151017380
Chicago/Turabian StyleHou, Chun-Han, Feng-Ling Lin, Sheng-Mon Hou, and Ju-Fang Liu. 2014. "Hyperthermia Induces Apoptosis through Endoplasmic Reticulum and Reactive Oxygen Species in Human Osteosarcoma Cells" International Journal of Molecular Sciences 15, no. 10: 17380-17395. https://doi.org/10.3390/ijms151017380
APA StyleHou, C.-H., Lin, F.-L., Hou, S.-M., & Liu, J.-F. (2014). Hyperthermia Induces Apoptosis through Endoplasmic Reticulum and Reactive Oxygen Species in Human Osteosarcoma Cells. International Journal of Molecular Sciences, 15(10), 17380-17395. https://doi.org/10.3390/ijms151017380
