Genome-Wide Analysis of DNA Methylation and Expression of MicroRNAs in Breast Cancer Cells
Abstract
:1. Introduction
2. Results and Discussion
2.1. Genome-Wide Identification of Methylated DNA
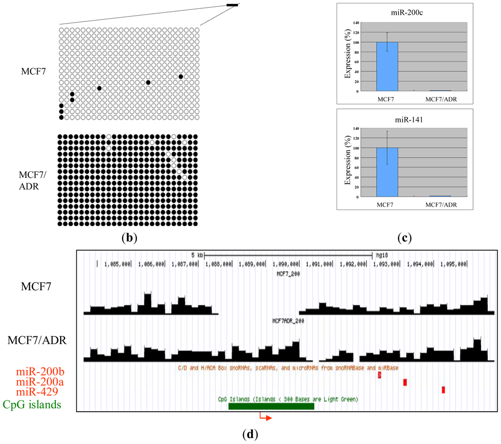
2.2. DNA Methylation versus Transcription
2.3. CpG Density versus Transcription
3. Experimental Section
3.1. Cell Lines and Culture Conditions
3.2. Isolation of Methyl-DNA by MBD1
3.3. Illumina Genome Analyzer Library Preparation and Sequencing
3.4. Bisulfite Sequencing
3.5. Real-Time PCR Analysis of miRNA Expression
3.6. Genome-Wide Gene Expression Analysis
4. Conclusions
Acknowledgments
References
- Ohgane, J.; Aikawa, J.; Ogura, A.; Hattori, N.; Ogawa, T.; Shiota, K. Analysis of CpG islands of trophoblast giant cells by restriction landmark genomic scanning. Dev. Genet 1998, 22, 132–140. [Google Scholar]
- Song, F.; Smith, J.F.; Kimura, M.T.; Morrow, A.D.; Matsuyama, T.; Nagase, H.; Held, W.A. Association of tissue-specific differentially methylated regions (TDMs) with differential gene expression. Proc. Natl. Acad. Sci. USA 2005, 102, 3336–3341. [Google Scholar]
- Klose, R.J.; Bird, A.P. Genomic DNA methylation: The mark and its mediators. Trends Biochem. Sci 2006, 31, 89–97. [Google Scholar]
- Razin, A.; Webb, C.; Szyf, M.; Yisraeli, J.; Rosenthal, A.; Naveh-Many, T.; Sciaky-Gallili, N.; Cedar, H. Variations in DNA methylation during mouse cell differentiation in vivo and in vitro. Proc. Natl. Acad. Sci. USA 1984, 81, 2275–2279. [Google Scholar]
- Bird, A.P.; Wolffe, A.P. Methylation-induced repression—Belts, braces, and chromatin. Cell 1999, 99, 451–454. [Google Scholar]
- Feinberg, A.P.; Tycko, B. The history of cancer epigenetics. Nat. Rev. Cancer 2004, 4, 143–153. [Google Scholar]
- Herman, J.G.; Baylin, S.B. Gene silencing in cancer in association with promoter hypermethylation. N. Engl. J. Med 2003, 349, 2042–2054. [Google Scholar]
- Zhang, B.; Pan, X.; Cobb, G.P.; Anderson, T.A. microRNAs as oncogenes and tumor suppressors. Dev. Biol 2007, 302, 1–12. [Google Scholar]
- Hatada, I.; Hayashizaki, Y.; Hirotsune, S.; Komatsubara, H.; Mukai, T. A genomic scanning method for higher organisms using restriction sites as landmarks. Proc. Natl. Acad. Sci. USA 1991, 88, 9523–9527. [Google Scholar]
- Hatada, I.; Sugama, T.; Mukai, T. A new imprinted gene cloned by a methylation-sensitive genome scanning method. Nucleic. Acids. Res 1993, 21, 5577–5582. [Google Scholar]
- Yoshikawa, H.; Matsubara, K.; Qian, G.S.; Jackson, P.; Groopman, J.D.; Manning, J.E.; Harris, C.C.; Herman, J.G. SOCS-1, a negative regulator of the JAK/STAT pathway, is silenced by methylation in human hepatocellular carcinoma and shows growth-suppression activity. Nat. Genet 2001, 28, 29–35. [Google Scholar]
- Yu, L.; Liu, C.; Vandeusen, J.; Becknell, B.; Dai, Z.; Wu, Y.Z.; Raval, A.; Liu, T.H.; Ding, W.; Mao, C.; et al. Global assessment of promoter methylation in a mouse model of cancer identifies ID4 as a putative tumor-suppressor gene in human leukemia. Nat. Genet 2005, 37, 265–274. [Google Scholar]
- Hatada, I. An Omics Perspective on Cancer Research; Cho, W.C.S., Ed.; Springer: Dordrecht, The Netherlands, 2010; pp. 51–68. [Google Scholar]
- Brenet, F.; Moh, M.; Funk, P.; Feierstein, E.; Viale, A.J.; Socci, N.D.; Scandura, J.M. DNA methylation of the first exon is tightly linked to transcriptional silencing. PLoS One 2011, 6. [Google Scholar] [CrossRef]
- Ohki, I.; Shimotake, N.; Fujita, N.; Jee, J.; Ikegami, T.; Nakao, M.; Shirakawa, M. Solution structure of the methyl-CpG binding domain of human MBD1 in complex with methylated DNA. Cell 2001, 105, 487–497. [Google Scholar]
- Fairchild, C.R.; Ivy, S.P.; Kao-Shan, C.S.; Whang-Peng, J.; Rosen, N.; Israel, M.A.; Melera, P.W.; Cowan, K.H.; Goldsmith, M.E. Isolation of amplified and overexpressed DNA sequences from adriamycin-resistant human breast cancer cells. Cancer Res 1987, 47, 5141–5148. [Google Scholar]
- David, G.L.; Yegnasubramanian, S.; Kumar, A.; Marchi, V.L.; de Marzo, A.M.; Lin, X.; Nelson, W.G. MDR1 promoter hypermethylation in MCF-7 human breast cancer cells: Changes in chromatin structure induced by treatment with 5-Aza-cytidine. Cancer Biol. Ther 2004, 3, 540–548. [Google Scholar]
- Graff, J.R.; Herman, J.G.; Lapidus, R.G.; Chopra, H.; Xu, R.; Jarrard, D.F.; Isaacs, W.B.; Pitha, P.M.; Davidson, N.E.; Baylin, S.B. E-cadherin expression is silenced by DNA hypermethylation in human breast and prostate carcinomas. Cancer Res 1995, 55, 5195–5199. [Google Scholar]
- Ai, L.; Kim, W.J.; Demircan, B.; Dyer, L.M.; Bray, K.J.; Skehan, R.R.; Massoll, N.A.; Brown, K.D. The transglutaminase 2 gene (TGM2), a potential molecular marker for chemotherapeutic drug sensitivity, is epigenetically silenced in breast cancer. Carcinogenesis 2008, 29, 510–518. [Google Scholar]
- Ozsolak, F.; Poling, L.L.; Wang, Z.; Liu, H.; Liu, X.S.; Roeder, R.G.; Zhang, X.; Song, J.S.; Fisher, D.E. Chromatin structure analyses identify miRNA promoters. Genes. Dev 2008, 22, 3172–3183. [Google Scholar]
- Shimono, Y.; Zabala, M.; Cho, R.W.; Lobo, N.; Dalerba, P.; Qian, D.; Diehn, M.; Liu, H.; Panula, S.P.; Chiao, E.; et al. Downregulation of miRNA-200c links breast cancer stem cells with normal stem cells. Cell 2009, 138, 592–603. [Google Scholar]
- Gregory, P.A.; Bert, A.G.; Paterson, E.L.; Barry, S.C.; Tsykin, A.; Farshid, G.; Vadas, M.A.; Khew-Goodall, Y.; Goodall, G.J. The miR-200 family and miR-205 regulate epithelial to mesenchymal transition by targeting ZEB1 and SIP1. Nat. Cell Biol 2008, 10, 593–601. [Google Scholar]
- Tryndyak, V.P.; Beland, F.A.; Pogribny, I.P. E-cadherin transcriptional down-regulation by epigenetic and microRNA-200 family alterations is related to mesenchymal and drug-resistant phenotypes in human breast cancer cells. Int. J. Cancer 2010, 126, 2575–2783. [Google Scholar]
- Hellman, A.; Chess, A. Gene body-specific methylation on the active X chromosome. Science 2007, 315, 1141–1143. [Google Scholar]
- Wu, H.; Coskun, V.; Tao, J.; Xie, W.; Ge, W.; Yoshikawa, K.; Li, E.; Zhang, Y.; Sun, Y.E. Dnmt3a-dependent nonpromoter DNA methylation facilitates transcription of neurogenic genes. Science 2010, 329, 444–448. [Google Scholar]
- Selvakumar, T.; Gjidoda, A.; Hovde, S.L.; Henry, R.W. Regulation of human RNA polymerase III transcription by DNMT1 and DNMT3a DNA methyltransferases. J. Biol. Chem 2012, 287, 7039–7050. [Google Scholar]
- Marshall, L.; White, R.J. Non-coding RNA production by RNA polymerase III is implicated in cancer. Nat. Rev. Cancer 2008, 8, 911–914. [Google Scholar]
- Bird, A.P. CpG-rich islands and the function of DNA methylation. Nature 1986, 321, 209–213. [Google Scholar]






© 2012 by the authors; licensee Molecular Diversity Preservation International, Basel, Switzerland. This article is an open-access article distributed under the terms and conditions of the Creative Commons Attribution license (http://creativecommons.org/licenses/by/3.0/).
Share and Cite
Morita, S.; Takahashi, R.-u.; Yamashita, R.; Toyoda, A.; Horii, T.; Kimura, M.; Fujiyama, A.; Nakai, K.; Tajima, S.; Matoba, R.; et al. Genome-Wide Analysis of DNA Methylation and Expression of MicroRNAs in Breast Cancer Cells. Int. J. Mol. Sci. 2012, 13, 8259-8272. https://doi.org/10.3390/ijms13078259
Morita S, Takahashi R-u, Yamashita R, Toyoda A, Horii T, Kimura M, Fujiyama A, Nakai K, Tajima S, Matoba R, et al. Genome-Wide Analysis of DNA Methylation and Expression of MicroRNAs in Breast Cancer Cells. International Journal of Molecular Sciences. 2012; 13(7):8259-8272. https://doi.org/10.3390/ijms13078259
Chicago/Turabian StyleMorita, Sumiyo, Ryou-u Takahashi, Riu Yamashita, Atsushi Toyoda, Takuro Horii, Mika Kimura, Asao Fujiyama, Kenta Nakai, Shoji Tajima, Ryo Matoba, and et al. 2012. "Genome-Wide Analysis of DNA Methylation and Expression of MicroRNAs in Breast Cancer Cells" International Journal of Molecular Sciences 13, no. 7: 8259-8272. https://doi.org/10.3390/ijms13078259
APA StyleMorita, S., Takahashi, R.-u., Yamashita, R., Toyoda, A., Horii, T., Kimura, M., Fujiyama, A., Nakai, K., Tajima, S., Matoba, R., Ochiya, T., & Hatada, I. (2012). Genome-Wide Analysis of DNA Methylation and Expression of MicroRNAs in Breast Cancer Cells. International Journal of Molecular Sciences, 13(7), 8259-8272. https://doi.org/10.3390/ijms13078259
