Trichostatin A Influences Dendritic Cells’ Functions by Regulating Glucose and Lipid Metabolism via PKM2
Abstract
1. Introduction
2. Results
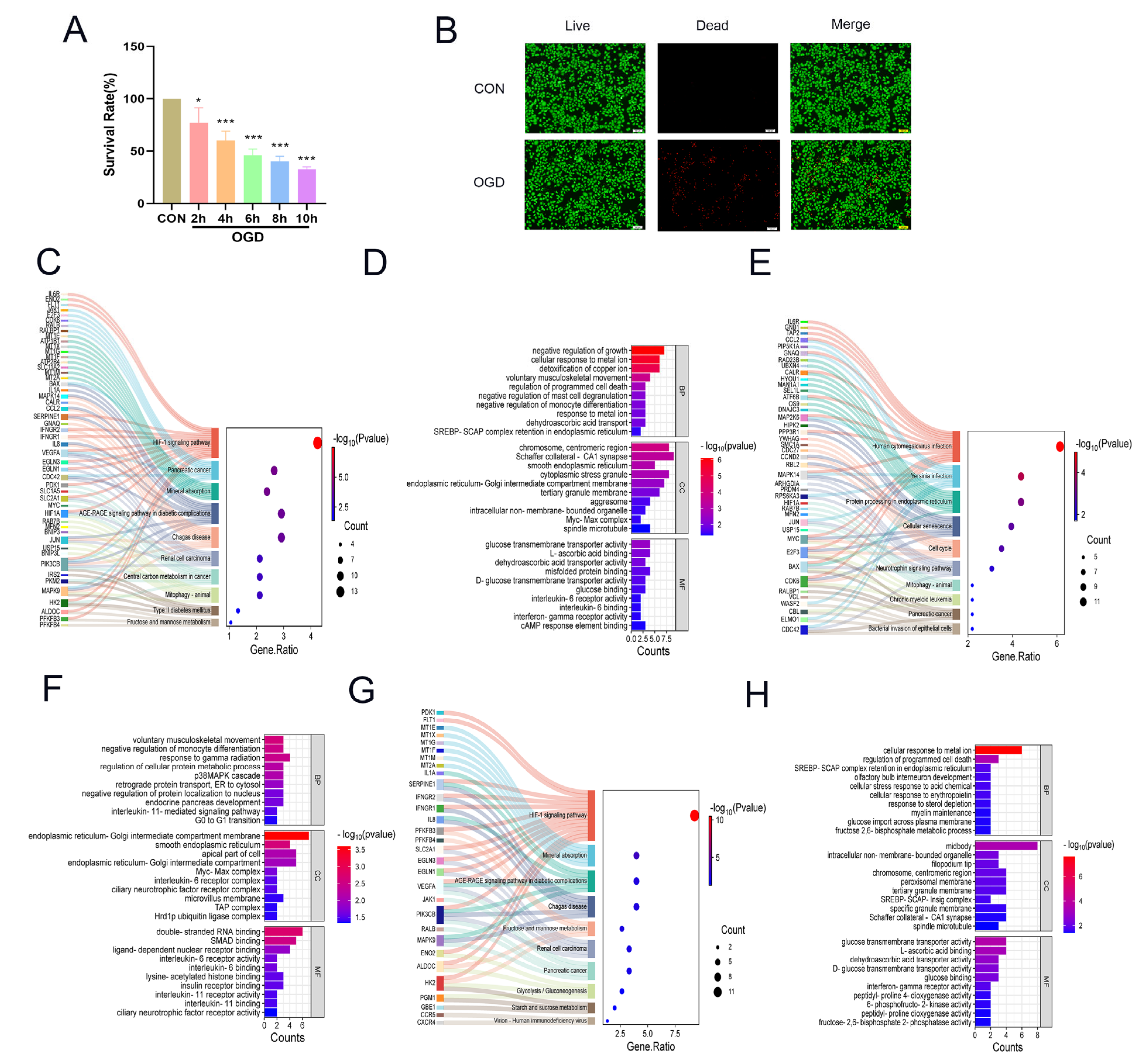
2.1. Changes in Glucose and Lipid Metabolism Occur in DCs Under Hypoxic Conditions
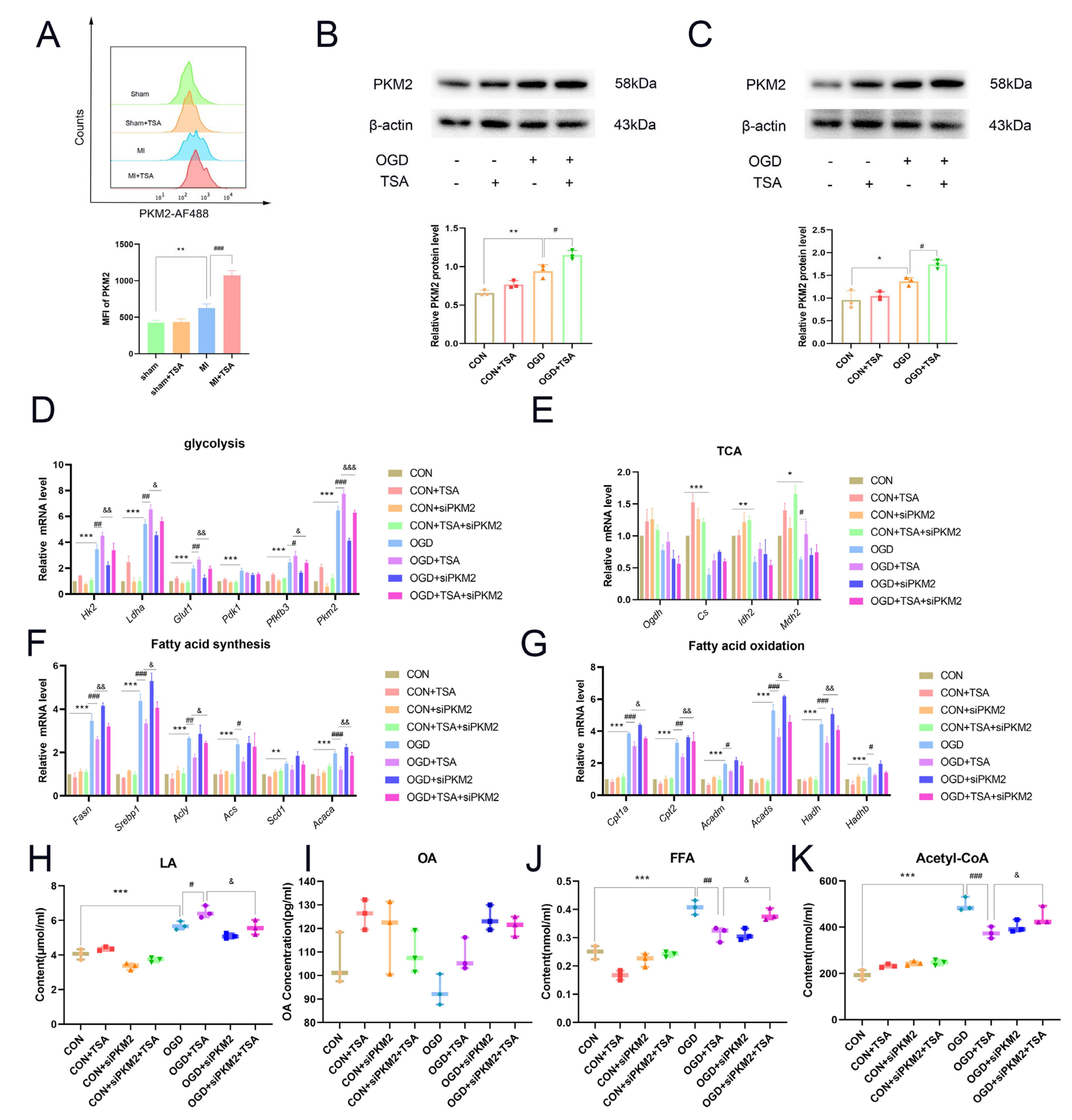
2.2. Oxygen–Glucose Deprivation Affects Glucose and Lipid Metabolism and Upregulates PKM2 Expression
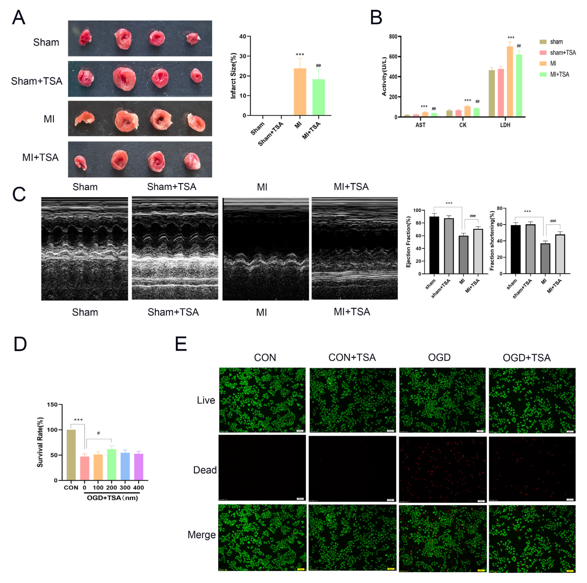
2.3. TSA Ameliorates DC Injury
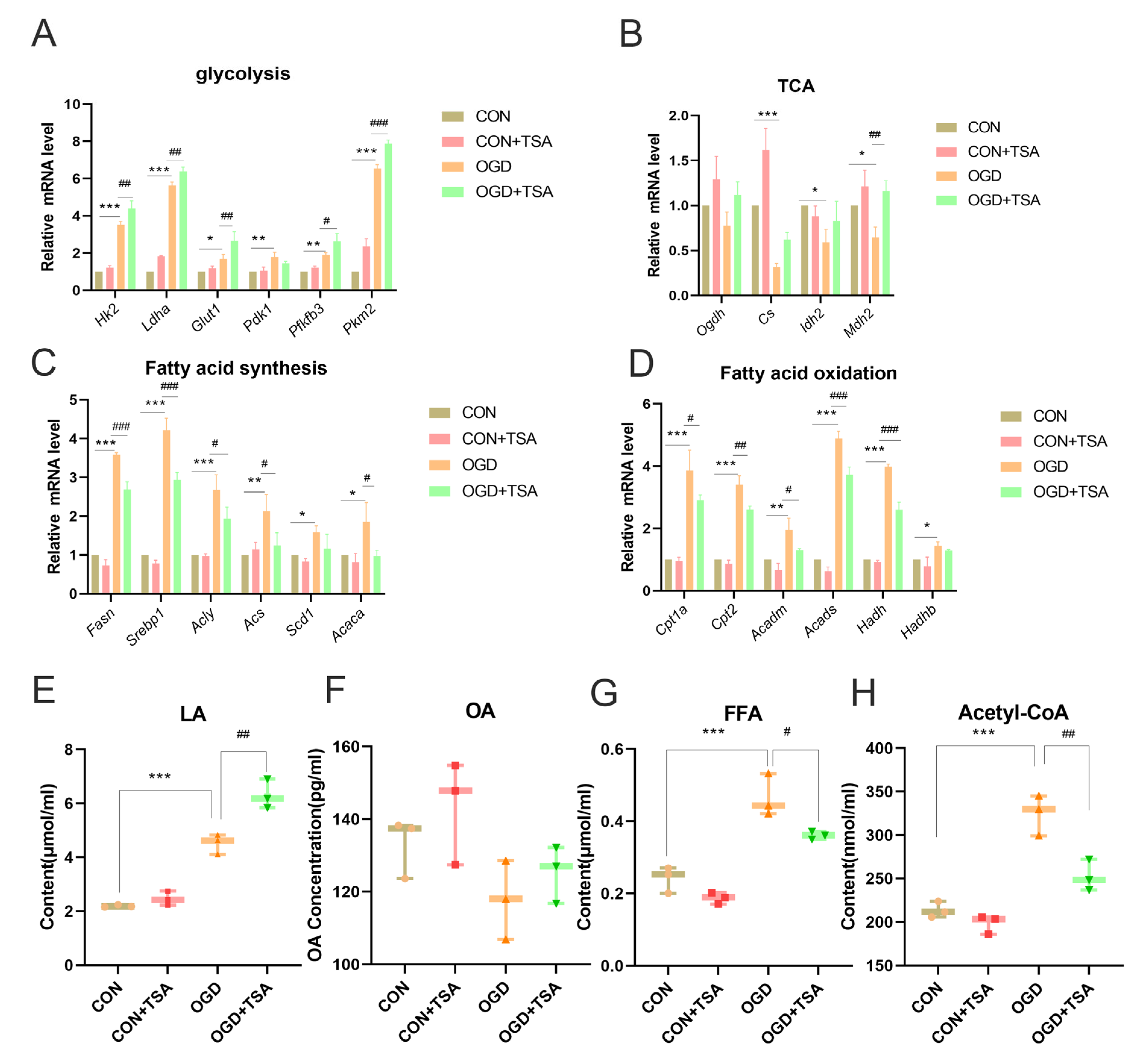
2.4. TSA Promotes Glycolysis While Suppressing Fatty Acid Synthesis and Oxidation Under OGD Conditions in DCs
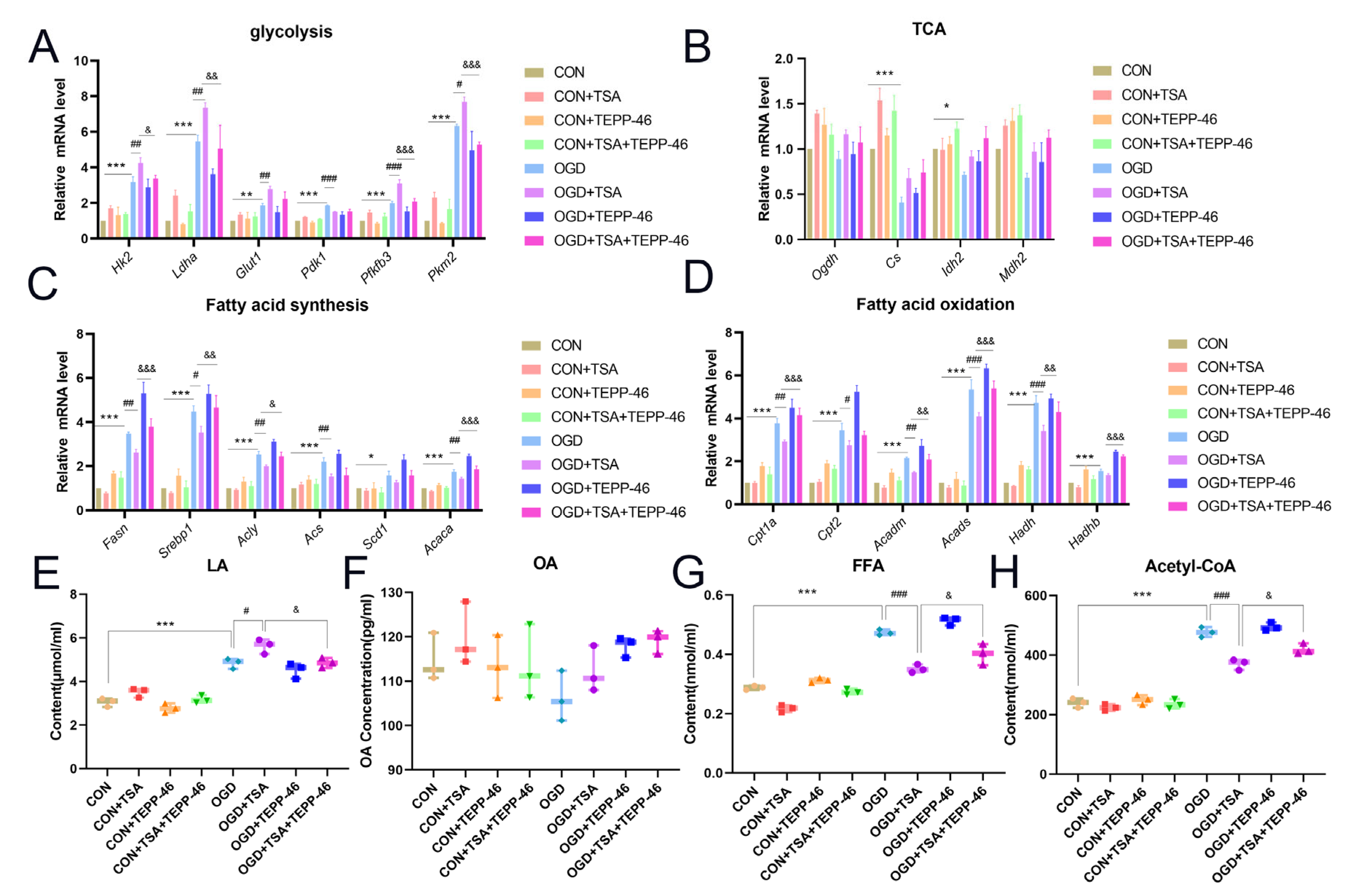
2.5. TSA Modulates Glucose and Lipid Metabolism via PKM2 in DCs Under OGD Conditions
2.6. TSA Regulates Glucose and Lipid Metabolism in DCs Through PKM2 Dimerization
3. Discussion
4. Materials and Methods
4.1. Animal Experiment
4.2. Echocardiography
4.3. 2,3,5-Triphenyl Tetrazolium Chloride (TTC) Staining Experiment
4.4. Serum Cardiac Enzyme Testing
4.5. Cell Lines and Isolation of Bone Marrow-Derived Dendric Cells (BMDCs)
4.6. Oxygen–Glucose Deprivation Model
4.7. Reagents and Antibodies
4.8. Cell Viability Assay
4.9. MTT Assay
4.10. Bioinformatics Analysis
4.11. Reverse Transcription-Quantitative PCR (RT-qPCR) Analysis
4.12. Nuclear-Cytosol Separation of DC2.4 Cells and BMDCs
4.13. Western Blot Analysis
4.14. Immunofluorescence
4.15. Lactate, Oxaloacetate, Fatty Acid and Acetyl Coenzyme A Assay
4.16. Cell Transfections
4.17. Disuccinimidyl Suberate (DSS) Crosslinking
4.18. Acetylation Assay
4.19. Flow Cytometric Analysis
4.20. Statistical Analysis
Supplementary Materials
Author Contributions
Funding
Institutional Review Board Statement
Informed Consent Statement
Data Availability Statement
Conflicts of Interest
References
- Reed, G.W.; Rossi, J.E.; Cannon, C.P. Acute myocardial infarction. Lancet 2017, 389, 197–210. [Google Scholar] [CrossRef] [PubMed]
- Kologrivova, I.; Shtatolkina, M.; Suslova, T.; Ryabov, V. Cells of the Immune System in Cardiac Remodeling: Main Players in Resolution of Inflammation and Repair After Myocardial Infarction. Front. Immunol. 2021, 12, 664457. [Google Scholar] [CrossRef] [PubMed]
- Nagai, T.; Honda, S.; Sugano, Y.; Matsuyama, T.A.; Ohta-Ogo, K.; Asaumi, Y.; Ikeda, Y.; Kusano, K.; Ishihara, M.; Yasuda, S.; et al. Decreased myocardial dendritic cells is associated with impaired reparative fibrosis and development of cardiac rupture after myocardial infarction in humans. J. Am. Heart Assoc. 2014, 3, e000839. [Google Scholar] [CrossRef] [PubMed]
- Anzai, A.; Anzai, T.; Nagai, S.; Maekawa, Y.; Naito, K.; Kaneko, H.; Sugano, Y.; Takahashi, T.; Abe, H.; Mochizuki, S.; et al. Regulatory role of dendritic cells in postinfarction healing and left ventricular remodeling. Circulation 2012, 125, 1234–1245. [Google Scholar] [CrossRef]
- Stepanek, I.; Indrova, M.; Bieblova, J.; Fucikova, J.; Spisek, R.; Bubenik, J.; Reinis, M. Effects of 5-azacytidine and trichostatin A on dendritic cell maturation. J. Biol. Regul. Homeost. Agents 2011, 25, 517–529. [Google Scholar]
- Nakamoto, S.; Ito, Y.; Nishizawa, N.; Goto, T.; Kojo, K.; Kumamoto, Y.; Watanabe, M.; Narumiya, S.; Majima, M. EP3 signaling in dendritic cells promotes liver repair by inducing IL-13-mediated macrophage differentiation in mice. FASEB J. 2020, 34, 5610–5627. [Google Scholar] [CrossRef]
- Jiang, S. Recent progress in immune-metabolism. Cancer Lett. 2018, 421, 15–16. [Google Scholar] [CrossRef]
- Sun, S.; Gu, Y.; Wang, J.; Chen, C.; Han, S.; Che, H. Effects of Fatty Acid Oxidation and Its Regulation on Dendritic Cell-Mediated Immune Responses in Allergies: An Immunometabolism Perspective. J. Immunol. Res. 2021, 2021, 7483865. [Google Scholar] [CrossRef]
- Oh, D.S.; Park, J.H.; Jung, H.E.; Kim, H.J.; Lee, H.K. Autophagic protein ATG5 controls antiviral immunity via glycolytic reprogramming of dendritic cells against respiratory syncytial virus infection. Autophagy 2021, 17, 2111–2127. [Google Scholar] [CrossRef]
- Liu, Z.; Le, Y.; Chen, H.; Zhu, J.; Lu, D. Role of PKM2-Mediated Immunometabolic Reprogramming on Development of Cytokine Storm. Front. Immunol. 2021, 12, 748573. [Google Scholar] [CrossRef]
- Zhao, X.; Zhao, L.; Yang, H.; Li, J.; Min, X.; Yang, F.; Liu, J.; Huang, G. Pyruvate kinase M2 interacts with nuclear sterol regulatory element-binding protein 1a and thereby activates lipogenesis and cell proliferation in hepatocellular carcinoma. J. Biol. Chem. 2018, 293, 6623–6634. [Google Scholar] [CrossRef]
- Liu, F.; Ma, M.; Gao, A.; Ma, F.; Ma, G.; Liu, P.; Jia, C.; Wang, Y.; Donahue, K.; Zhang, S.; et al. PKM2-TMEM33 axis regulates lipid homeostasis in cancer cells by controlling SCAP stability. EMBO J. 2021, 40, e108065. [Google Scholar] [CrossRef]
- Li, L.; Peng, G.; Liu, X.; Zhang, Y.; Han, H.; Liu, Z.R. Pyruvate Kinase M2 Coordinates Metabolism Switch between Glycolysis and Glutaminolysis in Cancer Cells. iScience 2020, 23, 101684. [Google Scholar] [CrossRef]
- Yang, W.; Xia, Y.; Ji, H.; Zheng, Y.; Liang, J.; Huang, W.; Gao, X.; Aldape, K.; Lu, Z. Nuclear PKM2 regulates β-catenin transactivation upon EGFR activation. Nature 2011, 480, 118–122. [Google Scholar] [CrossRef]
- Anastasakis, D.G.; Apostolidi, M.; Garman, K.A.; Polash, A.H.; Umar, M.I.; Meng, Q.; Scutenaire, J.; Jarvis, J.E.; Wang, X.; Haase, A.D.; et al. Nuclear PKM2 binds pre-mRNA at folded G-quadruplexes and reveals their gene regulatory role. Mol. Cell 2024, 84, 3775–3789.e3776. [Google Scholar] [CrossRef] [PubMed]
- Toller-Kawahisa, J.E.; Hiroki, C.H.; Silva, C.M.S.; Nascimento, D.C.; Públio, G.A.; Martins, T.V.; Damasceno, L.E.A.; Veras, F.P.; Viacava, P.R.; Sukesada, F.Y.; et al. The metabolic function of pyruvate kinase M2 regulates reactive oxygen species production and microbial killing by neutrophils. Nat. Commun. 2023, 14, 4280. [Google Scholar] [CrossRef]
- Yu, Y.; Liang, Y.; Xie, F.; Zhang, Z.; Zhang, P.; Zhao, X.; Zhang, Z.; Liang, Z.; Li, D.; Wang, L.; et al. Tumor-associated macrophage enhances PD-L1-mediated immune escape of bladder cancer through PKM2 dimer-STAT3 complex nuclear translocation. Cancer Lett. 2024, 593, 216964. [Google Scholar] [CrossRef] [PubMed]
- Zhang, R.; Shen, M.; Wu, C.; Chen, Y.; Lu, J.; Li, J.; Zhao, L.; Meng, H.; Zhou, X.; Huang, G.; et al. HDAC8-dependent deacetylation of PKM2 directs nuclear localization and glycolysis to promote proliferation in hepatocellular carcinoma. Cell Death Dis. 2020, 11, 1036. [Google Scholar] [CrossRef] [PubMed]
- Chang, Q.; Yin, D.; Li, H.; Du, X.; Wang, Z.; Liu, Y.; Zhang, J. HDAC6-specific inhibitor alleviates hashimoto’s thyroiditis through inhibition of Th17 cell differentiation. Mol. Immunol. 2022, 149, 39–47. [Google Scholar] [CrossRef]
- Guo, Y.; Li, Z.; Shi, C.; Li, J.; Yao, M.; Chen, X. Trichostatin A attenuates oxidative stress-mediated myocardial injury through the FoxO3a signaling pathway. Int. J. Mol. Med. 2017, 40, 999–1008. [Google Scholar] [CrossRef]
- Liu, H.; Zhang, Y.; Yuan, J.; Gao, W.; Zhong, X.; Yao, K.; Lin, L.; Ge, J. Dendritic cell-derived exosomal miR-494-3p promotes angiogenesis following myocardial infarction. Int. J. Mol. Med. 2021, 47, 315–325. [Google Scholar] [CrossRef]
- Lv, L.; Xu, Y.P.; Zhao, D.; Li, F.L.; Wang, W.; Sasaki, N.; Jiang, Y.; Zhou, X.; Li, T.T.; Guan, K.L.; et al. Mitogenic and oncogenic stimulation of K433 acetylation promotes PKM2 protein kinase activity and nuclear localization. Mol. Cell 2013, 52, 340–352. [Google Scholar] [CrossRef] [PubMed]
- Ma, Y.; Yuan, J.; Hu, J.; Gao, W.; Zou, Y.; Ge, J. ACE inhibitor suppresses cardiac remodeling after myocardial infarction by regulating dendritic cells and AT(2) receptor-mediated mechanism in mice. Biomed. Pharmacother. 2019, 114, 108660. [Google Scholar] [CrossRef] [PubMed]
- Liu, H.; Gao, W.; Yuan, J.; Wu, C.; Yao, K.; Zhang, L.; Ma, L.; Zhu, J.; Zou, Y.; Ge, J. Exosomes derived from dendritic cells improve cardiac function via activation of CD4(+) T lymphocytes after myocardial infarction. J. Mol. Cell Cardiol. 2016, 91, 123–133. [Google Scholar] [CrossRef]
- Correction to: Suppression of Myocardial Hypoxia-Inducible Factor-1α Compromises Metabolic Adaptation and Impairs Cardiac Function in Patients with Cyanotic Congenital Heart Disease During Puberty. Circulation 2021, 143, e1030. [CrossRef]
- Kelly, B.; O’Neill, L.A. Metabolic reprogramming in macrophages and dendritic cells in innate immunity. Cell Res. 2015, 25, 771–784. [Google Scholar] [CrossRef]
- Becker, L.M.; O’Connell, J.T.; Vo, A.P.; Cain, M.P.; Tampe, D.; Bizarro, L.; Sugimoto, H.; McGow, A.K.; Asara, J.M.; Lovisa, S.; et al. Epigenetic Reprogramming of Cancer-Associated Fibroblasts Deregulates Glucose Metabolism and Facilitates Progression of Breast Cancer. Cell Rep. 2020, 31, 107701. [Google Scholar] [CrossRef]
- Ivashkiv, L.B. The hypoxia-lactate axis tempers inflammation. Nat. Rev. Immunol. 2020, 20, 85–86. [Google Scholar] [CrossRef]
- Chen, J.; Chen, J.; Huang, J.; Li, Z.; Gong, Y.; Zou, B.; Liu, X.; Ding, L.; Li, P.; Zhu, Z.; et al. HIF-2α upregulation mediated by hypoxia promotes NAFLD-HCC progression by activating lipid synthesis via the PI3K-AKT-mTOR pathway. Aging 2019, 11, 10839–10860. [Google Scholar] [CrossRef]
- Coimbra-Costa, D.; Alva, N.; Duran, M.; Carbonell, T.; Rama, R. Oxidative stress and apoptosis after acute respiratory hypoxia and reoxygenation in rat brain. Redox Biol. 2017, 12, 216–225. [Google Scholar] [CrossRef]
- Gao, Z.; Zhang, C.; Peng, F.; Chen, Q.; Zhao, Y.; Chen, L.; Wang, X.; Chen, X. Hypoxic mesenchymal stem cell-derived extracellular vesicles ameliorate renal fibrosis after ischemia-reperfusion injure by restoring CPT1A mediated fatty acid oxidation. Stem Cell Res. Ther. 2022, 13, 191. [Google Scholar] [CrossRef]
- Lou, P.H.; Zhang, L.; Lucchinetti, E.; Heck, M.; Affolter, A.; Gandhi, M.; Kienesberger, P.C.; Hersberger, M.; Clanachan, A.S.; Zaugg, M. Infarct-remodelled hearts with limited oxidative capacity boost fatty acid oxidation after conditioning against ischaemia/reperfusion injury. Cardiovasc. Res. 2013, 97, 251–261. [Google Scholar] [CrossRef] [PubMed]
- Zhang, Y.; Li, F.; Chen, C.; Li, Y.; Xie, W.; Huang, D.; Zhai, X.; Yu, W.; Wan, J.; Li, P. RAGE-mediated T cell metabolic reprogramming shapes T cell inflammatory response after stroke. J. Cereb. Blood Flow. Metab. 2022, 42, 952–965. [Google Scholar] [CrossRef] [PubMed]
- Satyanarayana, G.; Turaga, R.C.; Sharma, M.; Wang, S.; Mishra, F.; Peng, G.; Deng, X.; Yang, J.; Liu, Z.R. Pyruvate kinase M2 regulates fibrosis development and progression by controlling glycine auxotrophy in myofibroblasts. Theranostics 2021, 11, 9331–9341. [Google Scholar] [CrossRef] [PubMed]
- Ye, J.; Mancuso, A.; Tong, X.; Ward, P.S.; Fan, J.; Rabinowitz, J.D.; Thompson, C.B. Pyruvate kinase M2 promotes de novo serine synthesis to sustain mTORC1 activity and cell proliferation. Proc. Natl. Acad. Sci. USA 2012, 109, 6904–6909. [Google Scholar] [CrossRef]
- Rao, J.; Wang, H.; Ni, M.; Wang, Z.; Wang, Z.; Wei, S.; Liu, M.; Wang, P.; Qiu, J.; Zhang, L.; et al. FSTL1 promotes liver fibrosis by reprogramming macrophage function through modulating the intracellular function of PKM2. Gut 2022, 71, 2539–2550. [Google Scholar] [CrossRef]
- Zhao, G.; Yuan, H.; Li, Q.; Zhang, J.; Guo, Y.; Feng, T.; Gu, R.; Ou, D.; Li, S.; Li, K.; et al. DDX39B drives colorectal cancer progression by promoting the stability and nuclear translocation of PKM2. Signal Transduct. Target. Ther. 2022, 7, 275. [Google Scholar] [CrossRef]
- Chen, C.; Zhang, W.; Zhou, T.; Liu, Q.; Han, C.; Huang, Z.; Chen, S.; Mei, Q.; Zhang, C.; Zhang, K.; et al. Vitamin B5 rewires Th17 cell metabolism via impeding PKM2 nuclear translocation. Cell Rep. 2022, 41, 111741. [Google Scholar] [CrossRef]
- Yu, J.T.; Xie, S.S.; Shen, X.Y.; Li, Z.; Hu, X.W.; Zhang, Y.; Dong, Z.H.; Wang, J.N.; Li, X.Y.; Dong, Y.H.; et al. Renal tubular epithelial IGFBP7 interacts with PKM2 to drive renal lipid accumulation and fibrosis. Mol. Ther. 2025, 33, 3757–3777. [Google Scholar] [CrossRef]
- Lai, X.; Liang, Y.; Jin, J.; Zhang, H.; Wu, Z.; Li, G.; Wang, J.; Zhang, Z.; Chen, H.; Zeng, F.; et al. Protein kinase C epsilon promotes de novo lipogenesis and tumor growth in prostate cancer cells by regulating the phosphorylation and nuclear translocation of pyruvate kinase isoform M2. Exp. Cell Res. 2023, 422, 113427. [Google Scholar] [CrossRef]
- Sha, X.; Lin, J.; Wu, K.; Lu, J.; Yu, Z. The TRPV1-PKM2-SREBP1 axis maintains microglial lipid homeostasis in Alzheimer’s disease. Cell Death Dis. 2025, 16, 14. [Google Scholar] [CrossRef] [PubMed]
- Inamoto, T.; Furuta, K.; Han, C.; Uneme, M.; Kano, T.; Ishikawa, K.; Kaito, C. Short-chain fatty acids stimulate dendrite elongation in dendritic cells by inhibiting histone deacetylase. FEBS J. 2023, 290, 5794–5810. [Google Scholar] [CrossRef] [PubMed]
- Yu, Y.; Liu, B.; Chen, S.; Wang, J.; Chen, F.; Liu, T.; Jiang, N.; Chen, W.; Weng, S.; Cai, X.; et al. Trichostatin A inhibits dendritic cell maturation through down-regulating NF-κ B (p65) pathway. Mol. Biol. Rep. 2022, 49, 2619–2627. [Google Scholar] [CrossRef] [PubMed]
- Salvi, V.; Bosisio, D.; Mitola, S.; Andreoli, L.; Tincani, A.; Sozzani, S. Trichostatin A blocks type I interferon production by activated plasmacytoid dendritic cells. Immunobiology 2010, 215, 756–761. [Google Scholar] [CrossRef]
- Bode, K.A.; Schroder, K.; Hume, D.A.; Ravasi, T.; Heeg, K.; Sweet, M.J.; Dalpke, A.H. Histone deacetylase inhibitors decrease Toll-like receptor-mediated activation of proinflammatory gene expression by impairing transcription factor recruitment. Immunology 2007, 122, 596–606. [Google Scholar] [CrossRef]
- Zhang, N.; Liu, C.; Jin, L.; Zhang, R.; Wang, T.; Wang, Q.; Chen, J.; Yang, F.; Siebert, H.C.; Zheng, X. Ketogenic Diet Elicits Antitumor Properties through Inducing Oxidative Stress, Inhibiting MMP-9 Expression, and Rebalancing M1/M2 Tumor-Associated Macrophage Phenotype in a Mouse Model of Colon Cancer. J. Agric. Food Chem. 2020, 68, 11182–11196. [Google Scholar] [CrossRef]
- Livak, K.J.; Schmittgen, T.D. Analysis of relative gene expression data using real-time quantitative PCR and the 2(-Delta Delta C(T)) Method. Methods 2001, 25, 402–408. [Google Scholar] [CrossRef]
- Yao, P.; Zhang, Z.; Liu, H.; Jiang, P.; Li, W.; Du, W. p53 protects against alcoholic fatty liver disease via ALDH2 inhibition. EMBO J. 2023, 42, e112304. [Google Scholar] [CrossRef]







Disclaimer/Publisher’s Note: The statements, opinions and data contained in all publications are solely those of the individual author(s) and contributor(s) and not of MDPI and/or the editor(s). MDPI and/or the editor(s) disclaim responsibility for any injury to people or property resulting from any ideas, methods, instructions or products referred to in the content. |
© 2026 by the authors. Licensee MDPI, Basel, Switzerland. This article is an open access article distributed under the terms and conditions of the Creative Commons Attribution (CC BY) license.
Share and Cite
Yang, X.; Men, L.; Guo, Y.; Duan, L.; Yu, M.; Zhang, L.; Song, T.; Li, X.; Chen, X. Trichostatin A Influences Dendritic Cells’ Functions by Regulating Glucose and Lipid Metabolism via PKM2. Molecules 2026, 31, 319. https://doi.org/10.3390/molecules31020319
Yang X, Men L, Guo Y, Duan L, Yu M, Zhang L, Song T, Li X, Chen X. Trichostatin A Influences Dendritic Cells’ Functions by Regulating Glucose and Lipid Metabolism via PKM2. Molecules. 2026; 31(2):319. https://doi.org/10.3390/molecules31020319
Chicago/Turabian StyleYang, Xiaoyu, Lihui Men, Yan Guo, Linnan Duan, Meiyi Yu, Leyi Zhang, Tongtong Song, Xiang Li, and Xia Chen. 2026. "Trichostatin A Influences Dendritic Cells’ Functions by Regulating Glucose and Lipid Metabolism via PKM2" Molecules 31, no. 2: 319. https://doi.org/10.3390/molecules31020319
APA StyleYang, X., Men, L., Guo, Y., Duan, L., Yu, M., Zhang, L., Song, T., Li, X., & Chen, X. (2026). Trichostatin A Influences Dendritic Cells’ Functions by Regulating Glucose and Lipid Metabolism via PKM2. Molecules, 31(2), 319. https://doi.org/10.3390/molecules31020319

