Quercetin-Loaded Zein/Carboxymethyl Chitosan Nanoparticles: Preparation, Characterization and Evaluation for Enhanced Stability and Antioxidant Activity
Abstract
1. Introduction
2. Results and Discussion
2.1. Assembly Mechanism of ZCQ NPs
2.2. Preparation and Characterization of ZC NPs
2.3. Characterization of ZCQ NPs
2.4. FT-IR Analysis
2.5. XRD Patterns
2.6. Release Profiles
2.7. Stability Investigation
2.7.1. Ionic Strength Stability
2.7.2. Photostability of Quer
2.7.3. Thermal Stability
2.7.4. Storage Stability and Redispersion of ZCQ NPs
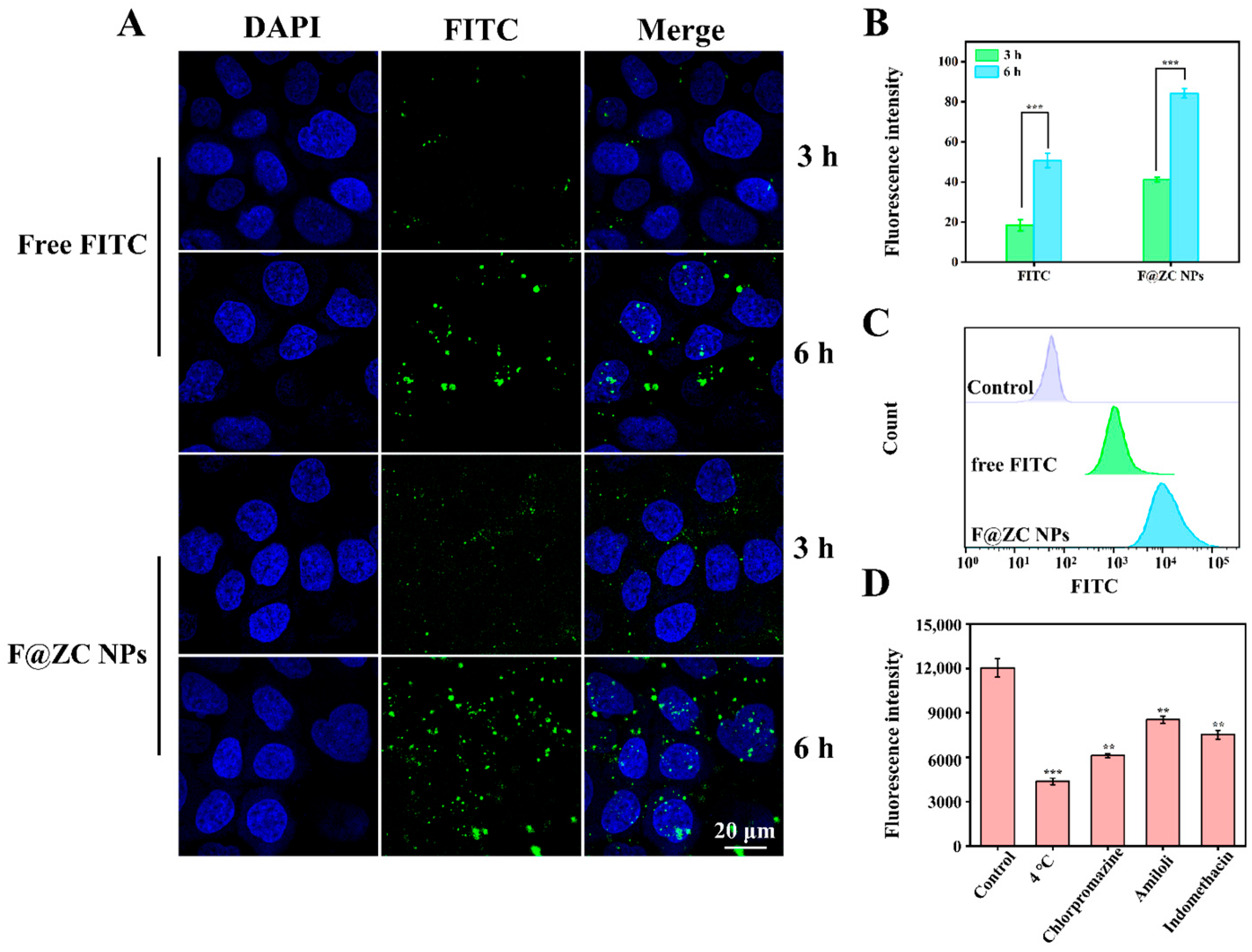
2.8. Cellular Uptake Study
2.9. Endocytosis Mechanisms of Nanoparticles
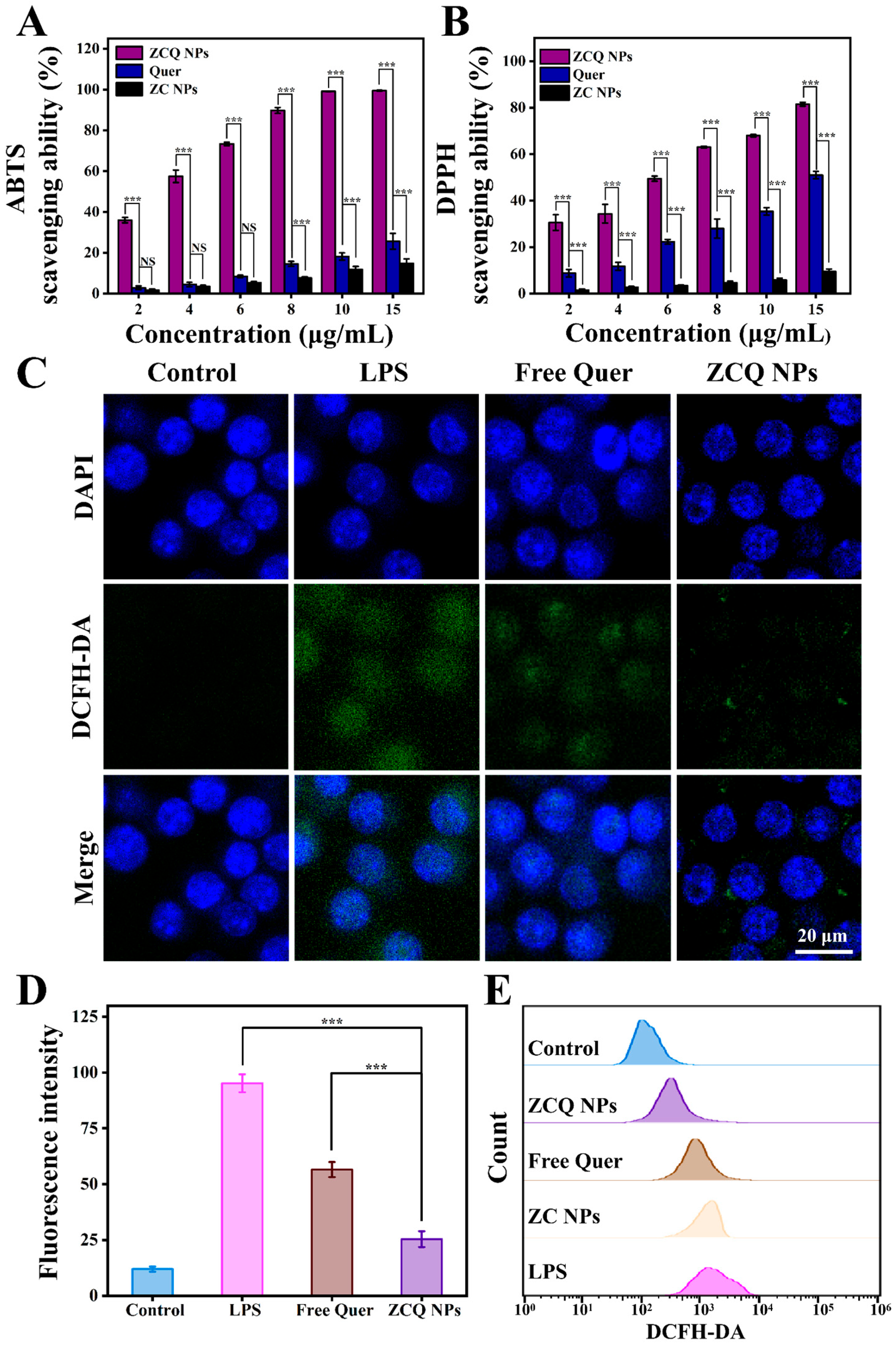
2.10. Antioxidant Activity
2.11. Intracellular-ROS-Scavenging Ability
3. Materials and Methods
3.1. Materials
3.2. The Preparation of Nanoparticles
3.2.1. Preparation of ZC NPs
3.2.2. Preparation of ZCQ NPs
3.3. Particle Size, PDI and Zeta Potential
3.4. Determination of Quer EE and LC
3.5. Morphological Analysis
3.6. Ultraviolet–Visible Spectra (UV-vis)
3.7. Fourier Transform–Infrared Spectroscopy (FT-IR)
3.8. XRD
3.9. In Vitro Drug Release of ZCQ NPs
3.10. Stability Investigation
3.10.1. Effect of Ionic Strength
3.10.2. Photostability of Quer
3.10.3. Thermal Stability
3.10.4. Storage Stability
3.11. Redispersion of Nanoparticle
3.12. Cellular Uptake
3.13. Endocytosis Mechanisms of Nanoparticles
3.14. Antioxidant Activity
3.14.1. ABTS-Scavenging Assay
3.14.2. DPPH-Scavenging Assay
3.15. Intracellular-ROS-Scavenging Activity
3.16. Statistical Analysis
4. Conclusions
Author Contributions
Funding
Data Availability Statement
Conflicts of Interest
References
- Liu, L.; Barber, E.; Kellow, N.J.; Williamson, G. Improving quercetin bioavailability: A systematic review and meta-analysis of human intervention studies. Food Chem. 2025, 477, 143630. [Google Scholar] [CrossRef] [PubMed]
- Lin, J.C.; Li, F.Y.; Jiao, J.Z.; Qian, Y.H.; Xu, M.; Wang, F.; Sun, X.H.; Zhou, T.; Wu, H.L.; Kong, X.N. Quercetin, a natural flavonoid, protects against hepatic ischemia- reperfusion injury via inhibiting Caspase-8/ASC dependent macrophage pyroptosis. J. Adv. Res. 2025, 70, 555–569. [Google Scholar] [CrossRef] [PubMed]
- Liu, Q.; Liu, P.; Ban, Q. Green development strategy for efficient quercetin-loaded whey protein complex: Focus on quercetin loading characteristics, component interactions, stability, antioxidant, and in vitro digestive properties. Food Chem. 2025, 472, 142939. [Google Scholar] [CrossRef]
- Wang, W.; Cui, Y.; Liu, X.; Zheng, M.Z.; Wang, Y.H.; Liu, J.S.; Liu, H.M. A novel zein/Auricularia cornea Ehrenb polysaccharides coated quercetin nanocarrier: Characterization, stability, antioxidant activity, and bioaccessibility. Colloids Surf. A 2025, 705, 135680. [Google Scholar] [CrossRef]
- Yang, J.; Shen, M.; Wen, H.; Luo, Y.; Huang, R.; Rong, L.; Xie, J. Recent advance in delivery system and tissue engineering applications of chondroitin sulfate. Carbohydr. Polym. 2020, 230, 115650. [Google Scholar] [CrossRef]
- Yu, F.; Luo, H.; Wang, Y.; Wei, Z.; Li, B.; Zhao, Y.; Wu, P.; Wang, J.; Yang, H.; Gao, J.; et al. Preparation of curcumin-loaded chitosan/lecithin nanoparticles with increased anti-oxidant activity and in vivo bioavailability. Int. J. Biol. Macromol. 2024, 281, 136659. [Google Scholar] [CrossRef]
- Glusac, J.; Fishman, A. Enzymatic and chemical modification of zein for food application. Trends Food Sci. Technol. 2021, 112, 507–517. [Google Scholar] [CrossRef]
- Yu, Y.B.; Wang, C.; Chen, T.T.; Wang, Z.W.; Yan, J.K. Enhancing the colloidal stabilities of zein nanoparticles coated with carboxylic curdlans. Lwt-Food Sci. Technol. 2021, 137, 110475. [Google Scholar] [CrossRef]
- Ghorbani, M.; Mahmoodzadeh, F.; Maroufi, L.Y.; Nezhad-Mokhtari, P. Electrospun tetracycline hydrochloride loaded zein/gum tragacanth/poly lactic acid nanofibers for biomedical application. Int. J. Biol. Macromol. 2020, 165, 1312–1322. [Google Scholar] [CrossRef]
- Huang, Y.; Zhan, Y.; Luo, G.; Zeng, Y.; McClements, D.J.; Hu, K. Curcumin encapsulated zein/caseinate-alginate nanoparticles: Release and antioxidant activity under in vitro simulated gastrointestinal digestion. Curr. Res. Food Sci. 2023, 6, 100463. [Google Scholar] [CrossRef]
- Xu, X.; Dai, D.; Yan, H.; Du, J.; Zhang, Y.; Chen, T. Enhancing mechanical and blocking properties of gelatin films using zein-quercetin nanoparticle and applications for strawberry preservation. Food Chem. 2025, 464, 141895. [Google Scholar] [CrossRef] [PubMed]
- Sha, L.; Raza, H.; Jia, C.; Khan, I.M.; Yang, H.; Chen, G. Genipin-enriched chitosan-Zein nanoparticles for improved curcumin encapsulation. Int. J. Biol. Macromol. 2025, 288, 138555. [Google Scholar] [CrossRef] [PubMed]
- Zhang, T.; Yu, S.; Tang, X.; Ai, C.; Chen, H.; Lin, J.; Meng, H.; Guo, X. Ethanol-soluble polysaccharide from sugar beet pulp for stabilizing zein nanoparticles and improving encapsulation of curcumin. Food Hydrocoll. 2022, 124, 107208. [Google Scholar] [CrossRef]
- Dong, Y.; Wei, Z.; Wang, Y.; Tang, Q.; Xue, C.; Huang, Q. Oleogel-based Pickering emulsions stabilized by ovotransferrin–carboxymethyl chitosan nanoparticles for delivery of curcumin. Lwt-Food Sci. Technol. 2022, 157, 113121. [Google Scholar] [CrossRef]
- Zhang, H.; Fu, Y.Y.; Niu, F.G.; Li, Z.Y.; Ba, C.J.; Jin, B.; Chen, G.W.; Li, X.M. Enhanced antioxidant activity and in vitro release of propolis by acid-induced aggregation using heat-denatured zein and carboxymethyl chitosan. Food Hydrocoll. 2018, 81, 104–112. [Google Scholar] [CrossRef]
- Fang, M.; Wang, J.; Fang, S.; Zuo, X. Fabrication of carboxymethyl chitosan films for cheese packaging containing gliadin-carboxymethyl chitosan nanoparticles co-encapsulating natamycin and theaflavins. Int. J. Biol. Macromol. 2023, 246, 125685. [Google Scholar] [CrossRef]
- Liu, C.Z.; Yuan, Y.K.; Ma, M.J.; Zhang, S.Z.; Wang, S.H.; Li, H.; Xu, Y.; Wang, D.F. Self-assembled composite nanoparticles based on zein as delivery vehicles of curcumin: Role of chondroitin sulfate. Food Funct. 2020, 11, 5377–5388. [Google Scholar] [CrossRef]
- Zhang, D.; Jiang, F.; Ling, J.; Ouyang, X.K.; Wang, Y.G. Delivery of curcumin using a zein-xanthan gum nanocomplex: Fabrication, characterization, and in vitro release properties. Colloids Surf. B Biointerfaces 2021, 204, 111827. [Google Scholar] [CrossRef]
- Yu, Y.-B.; Wu, M.-Y.; Wang, C.; Wang, Z.-W.; Chen, T.-T.; Yan, J.-K. Constructing biocompatible carboxylic curdlan-coated zein nanoparticles for curcumin encapsulation. Food Hydrocoll. 2020, 108, 106208. [Google Scholar] [CrossRef]
- Wu, J.; Chen, J.; Wei, Z.; Zhu, P.; Li, B.; Qing, Q.; Chen, H.; Lin, W.; Lin, J.; Hong, X.; et al. Fabrication, Evaluation, and Antioxidant Properties of Carrier-Free Curcumin Nanoparticles. Molecules 2023, 28, 1298. [Google Scholar] [CrossRef]
- Liu, J.; Yu, H.; Kong, J.; Ge, X.; Sun, Y.; Mao, M.; Wang, D.Y.; Wang, Y. Preparation, characterization, stability, and controlled release of chitosan-coated zein/shellac nanoparticles for the delivery of quercetin. Food Chem. 2024, 444, 138634. [Google Scholar] [CrossRef] [PubMed]
- Xiao, J.; Nian, S.; Huang, Q. Assembly of kafirin/carboxymethyl chitosan nanoparticles to enhance the cellular uptake of curcumin. Food Hydrocoll. 2015, 51, 166–175. [Google Scholar] [CrossRef]
- Ge, Q.; Rong, S.; Yin, C.; McClements, D.J.; Fu, Q.; Li, Q.; Han, Y.; Liu, F.; Wang, S.; Chen, S. Calcium ions induced ι-carrageenan-based gel-coating deposited on zein nanoparticles for encapsulating the curcumin. Food Chem. 2024, 434, 137488. [Google Scholar] [CrossRef] [PubMed]
- Jun, Y.; Jieqiong, L.; Xianxiang, C.; Liyuan, R.; Mingyue, S.; Yuanxing, W.; Jianhua, X. Mesona chinensis polysaccharide/zein nanoparticles to improve the bioaccesibility and in vitro bioactivities of curcumin. Carbohydr. Polym. 2022, 295, 119875. [Google Scholar] [CrossRef]
- Wang, M.; Fu, Y.; Chen, G.; Shi, Y.; Li, X.; Zhang, H.; Shen, Y. Fabrication and characterization of carboxymethyl chitosan and tea polyphenols coating on zein nanoparticles to encapsulate β -carotene by anti-solvent precipitation method. Food Hydrocoll. 2018, 77, 577–587. [Google Scholar] [CrossRef]
- Roy, V.C.; Razzak, M.A.; Ho, T.C.; Surendhiran, D.; Park, J.S.; Chun, B.S. Fabrication of zein and j-carrageenan colloidal particles for encapsulation of quercetin: In-vitro digestibility and bio-potential activities. J. Ind. Eng. Chem. 2022, 111, 272–280. [Google Scholar] [CrossRef]
- Zhou, J.F.; Zheng, G.D.; Wang, W.J.; Yin, Z.P.; Chen, J.G.; Li, J.E.; Zhang, Q.F. Physicochemical properties and bioavailability comparison of two quercetin loading zein nanoparticles with outer shell of caseinate and chitosan. Food Hydrocoll. 2021, 120, 106959. [Google Scholar] [CrossRef]
- Sharma, J.B.; Bhatt, S.; Saini, V.; Kumar, M. Pharmacokinetics and Pharmacodynamics of Curcumin-Loaded Solid Lipid Nanoparticles in the Management of Streptozotocin-Induced Diabetes Mellitus: Application of Central Composite Design. Assay Drug Dev. Technol. 2021, 19, 262–279. [Google Scholar] [CrossRef]
- Xue, J.L.; Zhang, Y.Q.; Huang, G.R.; Liu, J.; Slavin, M.; Yu, L.L. Zein-caseinate composite nanoparticles for bioactive delivery using curcumin as a probe compound. Food Hydrocoll. 2018, 83, 25–35. [Google Scholar] [CrossRef]
- Paliwal, R.; Palakurthi, S. Zein in controlled drug delivery and tissue engineering. J. Control. Release 2014, 189, 108–122. [Google Scholar] [CrossRef]
- Liu, Q.; Jing, Y.; Han, C.; Zhang, H.; Tian, Y. Encapsulation of curcumin in zein/caseinate/sodium alginate nanoparticles with improved physicochemical and controlled release properties. Food Hydrocoll. 2019, 93, 432–442. [Google Scholar] [CrossRef]
- Dai, L.; Li, R.; Wei, Y.; Sun, C.; Mao, L.; Gao, Y. Fabrication of zein and rhamnolipid complex nanoparticles to enhance the stability and in vitro release of curcumin. Food Hydrocoll. 2018, 77, 617–628. [Google Scholar] [CrossRef]
- Lin, M.; Fang, S.; Zhao, X.; Liang, X.; Wu, D. Natamycin-loaded zein nanoparticles stabilized by carboxymethyl chitosan: Evaluation of colloidal/chemical performance and application in postharvest treatments. Food Hydrocoll. 2020, 106, 105871. [Google Scholar] [CrossRef]
- Khan, M.A.; Zhou, C.F.; Zheng, P.; Zhao, M.; Liang, L. Improving Physicochemical Stability of Quercetin-Loaded Hollow Zein Particles with Chitosan/Pectin Complex Coating. Antioxidants 2021, 10, 1476. [Google Scholar] [CrossRef] [PubMed]
- Chen, S.; Han, Y.H.; Sun, C.X.; Dai, L.; Yang, S.F.; Wei, Y.; Mao, L.K.; Yuan, F.; Gao, Y.X. Effect of molecular weight of hyaluronan on zein-based nanoparticles: Fabrication, structural characterization and delivery of curcumin. Carbohydr. Polym. 2018, 201, 599–607. [Google Scholar] [CrossRef]
- Qiu, C.; Wang, B.; Wang, Y.; Teng, Y. Effects of colloidal complexes formation between resveratrol and deamidated gliadin on the bioaccessibility and lipid oxidative stability. Food Hydrocoll. 2017, 69, 466–472. [Google Scholar] [CrossRef]
- Zhang, Z.H.; Hu, Y.; Ji, H.Y.; Lin, Q.Z.; Li, X.J.; Sang, S.Y.; McClements, D.J.; Chen, L.; Long, J.; Jiao, A.Q.; et al. Physicochemical stability, antioxidant activity, and antimicrobial activity of quercetin-loaded zein nanoparticles coated with dextrin-modified anionic polysaccharides. Food Chem. 2023, 415, 135736. [Google Scholar] [CrossRef]
- Zhang, Z.; Li, X.; Sang, S.; McClements, D.J.; Chen, L.; Long, J.; Jiao, A.; Jin, Z.; Qiu, C. Preparation, properties and interaction of curcumin loaded zein/HP-β-CD nanoparticles based on electrostatic interactions by antisolvent co-precipitation. Food Chem. 2023, 403, 134344. [Google Scholar] [CrossRef]
- Niloofar, G.-O.; Ahmad, A.; Marzieh, M. Fabrication, characterization and in vitro cell exposure study of zein-chitosan nanoparticles for co-delivery of curcumin and berberine. Int. J. Biol. Macromol. 2022, 204, 576–586. [Google Scholar] [CrossRef]
- Yuan, Y.; Xiao, J.; Zhang, P.; Ma, M.; Wang, D.; Xu, Y. Development of pH-driven zein/tea saponin composite nanoparticles for encapsulation and oral delivery of curcumin. Food Chem. 2021, 364, 130401. [Google Scholar] [CrossRef]
- Ma, J.J.; Yu, Y.G.; Yin, S.W.; Tang, C.H.; Yang, X.Q. Cellular Uptake and Intracellular Antioxidant Activity of Zein/Chitosan Nanoparticles Incorporated with Quercetin. J. Agric. Food Chem. 2018, 66, 12783–12793. [Google Scholar] [CrossRef] [PubMed]
- Wang, Y.; Pi, C.; Feng, X.; Hou, Y.; Zhao, L.; Wei, Y. The Influence of Nanoparticle Properties on Oral Bioavailability of Drugs. Int. J. Nanomed. 2020, 15, 6295–6310. [Google Scholar] [CrossRef] [PubMed]
- Tao, J.; Diao, L.; Chen, F.C.; Shen, A.; Wang, S.T.; Jin, H.Y.; Cai, D.W.; Hu, Y. pH-Sensitive Nanoparticles Codelivering Docetaxel and Dihydroartemisinin Effectively Treat Breast Cancer by Enhancing Reactive Oxidative Species-Mediated Mitochondrial Apoptosis. Mol. Pharm. 2021, 18, 74–86. [Google Scholar] [CrossRef] [PubMed]
- Dai, Z.J.; Yin, W.T.; Li, J.H.; Ma, L.J.; Chen, F.; Shen, Q.; Hu, X.S.; Xue, Y.; Ji, J.F. Zein and Trimethyl Chitosan-Based Core-Shell Nanoparticles for Quercetin Oral Delivery to Enhance Absorption by Paracellular Pathway in Obesity Mice. Biomater. Res. 2025, 29, 0193. [Google Scholar] [CrossRef]
- Costa, L.G.; Garrick, J.M.; Roquè, P.J.; Pellacani, C. Mechanisms of Neuroprotection by Quercetin: Counteracting Oxidative Stress and More. Oxid. Med. Cell. Longev. 2016, 2016, 2986796. [Google Scholar] [CrossRef]
- Chen, S.; Li, Q.; McClements, D.J.; Han, Y.; Dai, L.; Mao, L.; Gao, Y. Co-delivery of curcumin and piperine in zein-carrageenan core-shell nanoparticles: Formation, structure, stability and in vitro gastrointestinal digestion. Food Hydrocoll. 2020, 99, 105334. [Google Scholar] [CrossRef]
- Sorasitthiyanukarn, F.N.; Muangnoi, C.; Thaweesest, W.; Rojsitthisak, P.; Rojsitthisak, P. Enhanced cytotoxic, antioxidant and anti-inflammatory activities of curcumin diethyl disuccinate using chitosan-tripolyphosphate nanoparticles. J. Drug Deliv. Sci. Technol. 2019, 53, 101118. [Google Scholar] [CrossRef]
- Meng, R.; Wu, Z.; Xie, Q.-T.; Cheng, J.-S.; Zhang, B. Preparation and characterization of zein/carboxymethyl dextrin nanoparticles to encapsulate curcumin: Physicochemical stability, antioxidant activity and controlled release properties. Food Chem. 2021, 340, 127893. [Google Scholar] [CrossRef]
- Mariano, A.; Li, Y.O.; Singh, H.; McClements, D.J.; Davidov-Pardo, G. Encapsulation of orange-derived hesperetin in zein/pectin nanoparticles: Fabrication, characterization, stability, and bioaccessibility. Food Hydrocoll. 2024, 153, 110024. [Google Scholar] [CrossRef]







Disclaimer/Publisher’s Note: The statements, opinions and data contained in all publications are solely those of the individual author(s) and contributor(s) and not of MDPI and/or the editor(s). MDPI and/or the editor(s) disclaim responsibility for any injury to people or property resulting from any ideas, methods, instructions or products referred to in the content. |
© 2026 by the authors. Licensee MDPI, Basel, Switzerland. This article is an open access article distributed under the terms and conditions of the Creative Commons Attribution (CC BY) license.
Share and Cite
Yu, H.; Chen, W.; Su, Y.; Mo, M.; Yu, F.; Chen, X. Quercetin-Loaded Zein/Carboxymethyl Chitosan Nanoparticles: Preparation, Characterization and Evaluation for Enhanced Stability and Antioxidant Activity. Molecules 2026, 31, 288. https://doi.org/10.3390/molecules31020288
Yu H, Chen W, Su Y, Mo M, Yu F, Chen X. Quercetin-Loaded Zein/Carboxymethyl Chitosan Nanoparticles: Preparation, Characterization and Evaluation for Enhanced Stability and Antioxidant Activity. Molecules. 2026; 31(2):288. https://doi.org/10.3390/molecules31020288
Chicago/Turabian StyleYu, Haiqi, Wanjun Chen, Yuhong Su, Mengdie Mo, Fei Yu, and Xiaodong Chen. 2026. "Quercetin-Loaded Zein/Carboxymethyl Chitosan Nanoparticles: Preparation, Characterization and Evaluation for Enhanced Stability and Antioxidant Activity" Molecules 31, no. 2: 288. https://doi.org/10.3390/molecules31020288
APA StyleYu, H., Chen, W., Su, Y., Mo, M., Yu, F., & Chen, X. (2026). Quercetin-Loaded Zein/Carboxymethyl Chitosan Nanoparticles: Preparation, Characterization and Evaluation for Enhanced Stability and Antioxidant Activity. Molecules, 31(2), 288. https://doi.org/10.3390/molecules31020288
