Chemical Composition and Larvicidal Activity Against Aedes aegypti of the Leaf Essential Oils from Croton blanchetianus
Abstract
1. Introduction
2. Results
2.1. Chemical Composition
2.2. Larvicidal Activity
2.3. Molecular Docking
2.4. PAMPA Prediction
2.4.1. Cell Effective Permeability Prediction
2.4.2. HLM Stability and Hepatic Clearance
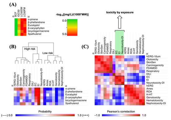
2.5. Ecotoxicity Risk Assessment
3. Discussion
3.1. Chemical Composition
3.2. Larvicidal Activity
3.3. Molecular Docking
3.4. PAMPA Prediction
3.4.1. Molecular Lipophilicity Potential (MLP)
3.4.2. Cell Effective Permeability Prediction
3.4.3. HLM Stability and Hepatic Clearance
3.5. PAMPA Prediction
4. Materials and Methods
4.1. Plant Material
4.2. Extraction of the Essential Oils
4.3. Gas Chromatography–Flame Ionization Detection
4.4. Gas Chromatography–Mass Spectrometry
4.5. Larvicidal Bioassay
4.6. Statistical Analysis
4.7. Molecular Docking Simulations
4.8. Molecular Docking Simulations
4.9. Ecotoxicity Prediction
4.10. Statistical Analysis
5. Conclusions
Author Contributions
Funding
Institutional Review Board Statement
Informed Consent Statement
Data Availability Statement
Acknowledgments
Conflicts of Interest
References
- Ayukekbong, J.A.; Oyero, O.G.; Nnukwu, S.E.; Mesumbe, H.N.; Fobisong, C.N. Value of routine dengue diagnosis in endemic countries. World J. Virol. 2017, 6, 9–16. [Google Scholar] [CrossRef]
- Chanyasanha, C.; Guruge, G.R.; Sujirarat, D. Factors Influencing Preventive Behaviors for Dengue Infection Among Housewives in Colombo, Sri Lanka. Asia Pac. J. Public Health 2015, 27, 96–104. [Google Scholar] [CrossRef]
- Ministry of Health of Brazil. Monitoring of Arboviruses. Available online: https://www.gov.br/saude/pt-br/assuntos/saude-de-a-a-z/a/aedes-aegypti/monitoramento-das-arboviroses (accessed on 2 February 2025).
- Parkash, O.; Shueb, R.H. Diagnosis of Dengue Infection Using Conventional and Biosensor Based Techniques. Viruses 2015, 7, 5410–5427. [Google Scholar] [CrossRef] [PubMed]
- Laserna, A.; Barahona-Correa, J.; Baquero, L.; Castañeda-Cardona, C.; Rosselli, D. Economic Impact of Dengue Fever in Latin America and the Caribbean: A Systematic Review. Rev. Panam. Salud Publica 2018, 42, e111. [Google Scholar] [CrossRef] [PubMed]
- David, M.R.; Garcia, G.A.; Valle, D.; Maciel-de-Freitas, R. Insecticide Resistance and Fitness: The Case of Four A. aegypti Populations from Different Brazilian Regions. BioMed Res. Int. 2018, 2018, 6257860. [Google Scholar] [CrossRef] [PubMed]
- Hillary, V.E.; Ceasar, S.A.; Ignacimuthu, S. Efficacy of Plant Products in Controlling Disease Vector Mosquitoes, a Review. Entomol. Exp. Appl. 2024, 172, 195–214. [Google Scholar] [CrossRef]
- Pereira, M.; Moura, C.J.M. Understanding Some Mechanisms of Resistance to Insecticides Having an Example of the Green Peach Aphid Myzus persicae (Sulzer, 1776) (Hemiptera: Aphididae). Braz. J. Dev. 2021, 7, 6813–6839. [Google Scholar] [CrossRef]
- Dias, C.N.; Moraes, D.F.C. Essential oils and their compounds as A. aegypti L. (Diptera: Culicidae) larvicides: Review. Parasitol. Res. 2014, 113, 565. [Google Scholar] [CrossRef] [PubMed]
- Salatino, A.; Salatino, M.L.F.; Negri, G. Traditional uses, chemistry and pharmacology of Croton species (Euphorbiaceae). J. Braz. Chem. Soc. 2007, 18, 11. [Google Scholar] [CrossRef]
- Morais, S.M.; Catunda Júnior, F.E.A.; Silva, A.R.A.; Martins Neto, J.S.; Rondina, D.; Cardoso, J.H.L. Atividade antioxidante de óleos essenciais de espécies de Croton do nordeste do Brasil. Química Nova 2006, 29, 907. [Google Scholar] [CrossRef]
- Alviano, W.S.; Mendonca-Filho, R.R.; Alviano, D.S.; Bizzo, H.R.; Souto-Padron, T.; Rodrigues, M.L.; Bolognese, A.M.; Alviano, C.S.; Souza, M.M.G. Antimicrobial activity of Croton cajucara Benth linalool-rich essential oil on artificial biofilms and planktonic microorganisms. Oral Microbiol. Immunol. 2005, 20, 101. [Google Scholar] [CrossRef] [PubMed]
- Costa, J.G.M.; Rodrigues, F.F.G.; Angélico, E.C.; Pereira, C.K.B.; Souza, E.O.; Caldas, G.F.R.; Silva, M.R.; Santos, N.K.A.; Mota, M.L.; Santos, P.F. Composição química e avaliação da atividade antibacteriana e toxicidade do óleo essencial de Croton zehntneri (variedade estragol). Rev. Bras. Farmacogn. 2008, 18, 583. [Google Scholar] [CrossRef]
- Costa, A.C.V.; Melo, G.F.A.; Madruga, M.S.; Costa, J.G.M.; Junior, F.G.; Neto, V.Q. Chemical composition and antibacterial activity of essential oil of a Croton rhamnifolioides leaves Pax & Hoffm. Semin. Ciênc. Agrár. 2013, 34, 2853. [Google Scholar]
- Silva-Almeida, J.R.G.; Souza, A.V.V.; Oliveira, A.P.; Santos, U.S.; Souza, M.D.; Bispo, L.P.; Turatti, I.C.C.; Lopes, N.P. Chemical composition of essential oils from the stem barks of Croton conduplicatus (Euphorbiaceae) native to the Caatinga biome. Afr. J. Pharm. Pharmacol. 2015, 9, 98. [Google Scholar]
- Torres, M.C.M.; Barbosa, A.J.C.; Araújo, L.; Luz, M.A.; Araujo, H.L.S. Chemical Composition of Croton sonderianus Muell. Arg. (Euphorbiaceae) Essential Oils. Braz. J. Dev. 2020, 6, 81493–81503. [Google Scholar] [CrossRef]
- Cerqueira, M.D.; Marques, E.J.; Martins, D.; Roque, N.F.; Cruz, F.G.; Guedes, M.L.S. Variação Sazonal da Composição do Óleo Essencial de Myrcia salzmannii Berg. (Myrtaceae). Quím. Nova 2009, 32, 1544. [Google Scholar] [CrossRef]
- Govindarajan, M.; Rajeswary, M.; Hoti, S.L.; Bhattacharyya, A.; Benelli, G. Eugenol, α-pinene and β-caryophyllene from Plectranthus barbatus Essential Oil as Eco-Friendly Larvicides against Malaria, Dengue and Japanese Encephalitis Mosquito Vectors. Parasitol. Res. 2016, 115, 807–815. [Google Scholar] [CrossRef] [PubMed]
- Santos, H.S.; Santiago, G.M.P.; Oliveira, J.P.P.; Arriaga, A.M.C.; Marques, D.D.; Lemos, T.L.G. Chemical composition and larvicidal activity against A. aegypti of essential from Croton zehntneri. Nat. Prod. Commun. 2007, 2, 1233. [Google Scholar] [CrossRef]
- Pinto, C.C.C.; Menezes, J.E.S.A.; Siqueira, S.M.C.; Melo, D.S.; Feitosa, C.R.S.; Santos, H.S. Chemical Composition and larvicidal activity against A. aegypti of essential oils from Croton jacobinenesis Baill. Bol. Latinoam. Caribede Plantas Med. Aromát. 2016, 15, 122. [Google Scholar]
- de Lima, G.P.G.; de Souza, T.M.; Freire, G.P.; Farias, D.F.; Cunha, A.P.; Ricardo, N.M.P.S.; de Morais, S.M.; Carvalho, A.F.U. Further insecticidal activities of essential oils from Lippia sidoides and Croton species against A. aegypti L. Parasitol. Res. 2013, 112, 1953. [Google Scholar] [CrossRef] [PubMed]
- Torres, M.C.M.; Assuncão, J.C.; Santiago, G.M.P.; Andrade-Neto, M.; Silveira, E.R.; Costa-Lotufo, L.V.; Bezerra, D.P.; Marinho Filho, J.D.B.; Viana, F.A.; Pessoa, O.D.L. Larvicidal and nematicidal activities of the leaf essential oil of Croton regelianus. Chem. Biodivers. 2008, 5, 2724. [Google Scholar] [CrossRef]
- Pereira, E.J.P.; Silva, H.C.; Holanda, C.L.; Menezes, J.E.S.A.; Siqueira, S.M.C.; Rodrigues, T.H.S.; Fontenelle, R.O.S.; Vale, J.P.C.; Silva, P.T.; Santiago, G.M.P.; et al. Chemical composition, cytotoxicity and larvicidal activity against A. aegypti of essential oils from Vitex gardineriana Schauer. Bol. Latinoam. Caribe Plantas Med. Aromát. 2018, 17, 302. [Google Scholar]
- El-Kattan, A.F.; Asbill, C.S.; Kim, N.; Michniak, B.B. The effects of terpene enhancers on the percutaneous permeation of drugs with different lipophilicities. Int. J. Pharm. 2001, 215, 229. [Google Scholar] [CrossRef] [PubMed]
- Silva, P.T.; Santos, H.S.; Teixeira, A.M.R.; Bandeira, P.N.; Vale, J.P.C.; Pereira, E.J.P.; Menezes, J.E.S.A.; Rodrigues, T.H.S.; Souza, E.B.; Silva, H.C.; et al. Seasonal Variation in the Chemical Composition and Larvicidal Activity against A. aegypti of Essential Oils from Vitex gardneriana Schauer. S. Afr. J. Bot. 2019, 124, 329–332. [Google Scholar] [CrossRef]
- Dyer, D.H.; Lovell, S.; Thoden, J.B.; Holden, H.M.; Rayment, I.; Lan, Q. The Structural Determination of an Insect Sterol Carrier Protein-2 with a Ligand-Bound C16 Fatty Acid at 1.35-Å Resolution. J. Biol. Chem. 2003, 278, 39085–39091. [Google Scholar] [CrossRef] [PubMed]
- Johnson, T.W.; Dress, K.R.; Edwards, M. Using the Golden Triangle to Optimize Clearance and Oral Absorption. Bioorganic Med. Chem. Lett. 2009, 19, 5560–5564. [Google Scholar] [CrossRef] [PubMed]
- Pettersson, M.; Hou, X.; Kuhn, M.; Wager, T.T.; Kauffman, G.W.; Verhoest, P.R. Quantitative Assessment of the Impact of Fluorine Substitution on P-Glycoprotein (P-gp) Mediated Efflux, Permeability, Lipophilicity, and Metabolic Stability. J. Med. Chem. 2016, 59, 5284–5296. [Google Scholar] [CrossRef]
- Zheng, M.; Luo, X.; Shen, Q.; Wang, Y.; Du, Y.; Zhu, W.; Jiang, H. Site of Metabolism Prediction for Six Biotransformations Mediated by Cytochromes P450. Bioinformatics 2009, 25, 1251–1258. [Google Scholar] [CrossRef]
- Yu, K.; Geng, X.; Chen, M.; Zhang, J.; Wang, B.; Ilic, K.; Tong, W. High Daily Dose and Being a Substrate of Cytochrome P450 Enzymes Are Two Important Predictors of Drug-Induced Liver Injury. Drug Metab. Dispos. 2014, 42, 744–750. [Google Scholar] [CrossRef] [PubMed]
- Dang, N.L.; Hughes, T.B.; Miller, G.P.; Swamidass, S.J. Computationally Assessing the Bioactivation of Drugs by N-Dealkylation. Chem. Res. Toxicol. 2018, 31, 68–80. [Google Scholar] [CrossRef] [PubMed]
- Hughes, T.B.; Miller, G.P.; Swamidass, S.J. Modeling Epoxidation of Drug-like Molecules with a Deep Machine Learning Network. ACS Cent. Sci. 2015, 1, 168–180. [Google Scholar] [CrossRef]
- Hayyan, A.; Zainal-Abidin, M.H.; Syed Putra, S.S.; Alanazi, Y.M.; Saleh, J.; Mohd Nor, M.R.; Hashim, M.A.; Sen Gupta, B. Evaluation of biodegradability, toxicity and ecotoxicity of organic acid-based deep eutectic solvents. Sci. Total Environ. 2024, 948, 174758. [Google Scholar] [CrossRef] [PubMed]
- Meccia, G.; Rojas, L.B.; Rosquete, C.; Feleciano, A.S. Essential oil of Croton ovalifolius Vahl from Venezuela. J. Flavour Fragr. 2000, 15, 144. [Google Scholar] [CrossRef]
- Fontenelle, R.O.S.; Morais, S.M.; Brito, E.H.S.; Brilhante, R.S.N.; Cordeiro, R.A.; Nascimento, N.R.F.; Kerntopf, M.R.; Sidrim, J.J.C.; Rocha, M.F.G. Antifungal activity of essential oils of Croton species from the brazilian Caatinga biome. J. Appl. Microbiol. 2008, 104, 1383. [Google Scholar] [CrossRef] [PubMed]
- Radulovic, N.; Mananjaraso, E.; Harinantenaina, L.; Yoshinori, A. Essential oil composition of four Croton species from Madagascar and their chemotaxonomy. Biochem. Syst. Ecol. 2006, 34, 648. [Google Scholar] [CrossRef]
- Jallali, I.; Zaouali, Y.; Missaoui, I.; Smeoui, A.; Abdelly, C.; Ksouri, R. Variability of antioxidant and antibacterial effects of essential oils and acetonic extracts of two edible halophytes: Crithmum maritimum L. and Inula crithmoïdes L. Food Chem. 2014, 145, 1031. [Google Scholar] [CrossRef] [PubMed]
- Silva, M.G.V.; Craveiro, A.A.; Matos, F.J.A.; Machado, M.L.; Alencar, J.W. Chemical variation during daytime of constituents of the essential oil of Ocimum gratissimum leaves. Fitoterapia 1999, 70, 32. [Google Scholar] [CrossRef]
- Filho, J.M.T.; Araújo, L.C.; Oliveira, A.P.; Guimarães, A.L.; Pacheco, A.G.M.; Silva, F.S.; Cavalcanti, L.S.; Lucchese, A.M.; Almeida, J.R.G.; Araújo, E.C.C. Chemical composition and antibacterial activity of essential oil from leaves of Croton heliotropiifolius in different seasons of the year. Rev. Bras. Farmacogn. 2017, 27, 440. [Google Scholar] [CrossRef]
- Silva, F.G.E.; Mendes, F.R.S.; Assunção, J.C.C.; Santiago, G.M.P.; Bezerra, M.A.X.; Barbosa, F.G.; Mafezoli, J.; Rocha, R.R. Seasonal variation, larvicidal and nematicidal activities of the lef essential oil of Ruta graveolens L. J. Essent. Oil Res. 2014, 26, 204. [Google Scholar] [CrossRef]
- Silva, I.M.A.; Martins, G.F.; Melo, C.R.; Santana, A.S.; Faro, R.R.N.; Blank, A.F.; Alves, P.B.; Picanço, M.C.; Crislaldo, P.F.; Araújo, A.P.A.; et al. Alternative control of A. aegypti resistant to pyrethroids: Lethal and sublethal effects of monoterpene bioinsecticides. Pest Manag. Sci. 2018, 74, 1001. [Google Scholar] [CrossRef] [PubMed]
- Pavela, R. Essential oils for the development of eco-friendly mosquito larvicides: A review. Ind. Crops Prod. 2015, 76, 174. [Google Scholar] [CrossRef]
- Fukunishi, Y.; Higo, J.; Kasahara, K. Computer simulation of molecular recognition in biomolecular system: From in silico screening to generalized ensembles. Biophys. Rev. 2022, 14, 1423–1447. [Google Scholar] [CrossRef]
- Akamatsu, M.; Fujikawa, M.; Nakao, K.; Shimizu, R. In Silico Prediction of Human Oral Absorption Based on QSAR Analyses of PAMPA Permeability. Chem. Biodivers. 2009, 6, 1845–1866. [Google Scholar] [CrossRef]
- Swanson, K.; Walther, P.; Leitz, J.; Mukherjee, S.; Wu, J.C.; Shivnaraine, R.V.; Zou, J. ADMET-AI: A Machine Learning ADMET Platform for Evaluation of Large-Scale Chemical Libraries. Bioinformatics 2024, 40, btae416. [Google Scholar] [CrossRef] [PubMed]
- Jin, X.; Luong, T.-L.; Reese, N.; Gaona, H.; Collazo-Velez, V.; Vuong, C.; Potter, B.; Sousa, J.C.; Olmeda, R.; Li, Q.; et al. Comparison of MDCK-MDR1 and Caco-2 Cell-Based Permeability Assays for Anti-Malarial Drug Screening and Drug Investigations. J. Pharmacol. Toxicol. Methods 2014, 70, 188–194. [Google Scholar] [CrossRef] [PubMed]
- Pires, D.E.V.; Kaminskas, L.M.; Ascher, D.B. Prediction and Optimization of Pharmacokinetic and Toxicity Properties of the Ligand. In Computational Drug Discovery and Design; Gore, M., Jagtap, U.B., Eds.; Methods in Molecular Biology; Springer: New York, NY, USA, 2018; Volume 1762, pp. 271–284. [Google Scholar]
- Lima, M.C.L.; De Araújo, J.I.F.; Gonçalves Mota, C.; Magalhães, F.E.A.; Campos, A.R.; Da Silva, P.T.; Rodrigues, T.H.S.; Matos, M.G.C.; De Sousa, K.C.; De Sousa, M.B.; et al. Antinociceptive Effect of the Essential Oil of (female) Leaves on Adult Zebrafish. Zebrafish 2020, 17, 112–119. [Google Scholar] [CrossRef] [PubMed]
- Souza, L.G.S.; Almeida, M.C.S.; Monte, F.J.Q.; Santiago, G.M.P.; Braz-Filho, R.; Lemos, T.L.G.; Gomes, C.L.; Nascimento, R.F. Constituintes químicos de Capraria biflora (Scrophulariaceae) e atividade larvicida de seu óleo essencial. Quím. Nova 2012, 35, 2258. [Google Scholar] [CrossRef]
- Finney, D.J. Probit Analysis; Cambridge University Press: Cambridge, UK, 1971. [Google Scholar]
- Hanif, A.U.; Lukis, P.A.; Fadlan, A. Pengaruh Minimisasi Energi MMFF94 dengan MarvinSketch dan Open Babel PyRx pada Penambatan Molekular Turunan Oksindola Tersubstitusi. Alchemy J. Chem. 2020, 8, 33–40. [Google Scholar] [CrossRef]
- Hanwell, M.D.; Curtis, D.E.; Lonie, D.C.; Vandermeersch, T.; Zurek, E.; Hutchison, G.R. Avogadro: An Advanced Semantic Chemical Editor, Visualization, and Analysis Platform. J. Cheminformatics 2012, 4, 17. [Google Scholar] [CrossRef] [PubMed]
- Oliveira, V.M.; da Rocha, M.N.; Magalhães, E.P.; da Silva Mendes, F.R.; Marinho, M.M.; de Menezes, R.R.P.P.N.B.; Sampaio, T.L.; Santos, H.S.D.; Marinho, E.S. Computational Approach Towards the Design of Artemisinin–Thymoquinone Hybrids against Main Protease of SARS-CoV-2. Future J. Pharm. Sci. 2021, 7, 3. [Google Scholar] [CrossRef]
- Al-Keridis, L.A.; Abutaha, N.; Al-Mekhlafi, F.A.; Rady, A.M.; Al-Khalifa, M.S. Larvicidal and Antiviral Nature of Phoenix dactylifera L. Natural Products by Targeting Dengue Virus and A. aegypti L. Proteins through Molecular Docking. J. King Saud Univ.—Sci. 2022, 34, 102274. [Google Scholar] [CrossRef]
- Graef, J.; Ehrt, C.; Rarey, M. Binding Site Detection Remastered: Enabling Fast, Robust, and Reliable Binding Site Detection and Descriptor Calculation with DoGSite3. J. Chem. Inf. Model. 2023, 63, 3128–3137. [Google Scholar] [CrossRef] [PubMed]
- Butt, S.S.; Badshah, Y.; Shabbir, M.; Rafiq, M. Molecular Docking Using Chimera and AutoDock Vina Software for Nonbioinformaticians. JMIR Bioinform. Biotechnol. 2020, 1, e14232. [Google Scholar] [CrossRef]
- Pettersen, E.F.; Goddard, T.D.; Huang, C.C.; Couch, G.S.; Greenblatt, D.M.; Meng, E.C.; Ferrin, T.E. UCSF Chimera—A Visualization System for Exploratory Research and Analysis. J. Comput. Chem. 2004, 25, 1605–1612. [Google Scholar] [CrossRef] [PubMed]
- Huey, R.; Morris, G.M.; Forli, S. Using AutoDock 4 and Vina with AutoDockTools: A Tutorial; Scripps Research Institute: La Jolla, CA, USA, 2012. [Google Scholar]
- Oliveira, V.M.; da Rocha, M.N.; Roberto, C.H.A.; Lucio, F.N.M.; Marinho, M.M.; Marinho, E.S.; de Morais, S.M. Insights of Structure-Based Virtual Screening and MPO-Based SAR Analysis of Berberine–Benzimidazole Derivatives against Parkinson Disease. J. Mol. Struct. 2024, 1302, 137453. [Google Scholar] [CrossRef]
- Trott, O.; Olson, A.J. AutoDock Vina: Improving the Speed and Accuracy of Docking with a New Scoring Function, Efficient Optimization and Multithreading. J. Comput. Chem. 2010, 31, 455–461. [Google Scholar] [CrossRef] [PubMed]
- Gaillard, P.; Carrupt, P.A.; Testa, B.; van de Waterbeemd, H. Molecular lipophilicity potential, a tool in 3D QSAR: Method and applications. J. Comput.-Aided Mol. Des. 1994, 8, 83–96. [Google Scholar] [CrossRef] [PubMed]
- Yusuf, D.; Davis, A.M.; Kleywegt, G.J.; Schmitt, S. An Alternative Method for the Evaluation of Docking Performance: RSR vs. RMSD. J. Chem. Inf. Model. 2008, 48, 1411–1422. [Google Scholar] [CrossRef]
- Nunes, J.V.S.; Marinho, E.M.; Roberto, C.H.A.; de Menezes, R.R.P.P.B.; Magalhaes, E.P.; Ribeiro, L.R.; da Rocha, M.N.; Almeida-Neto, F.W.d.Q.; Monteiro, M.L.; Marinho, E.S.; et al. Synthesis, Vibrational Analysis, Thermal Analysis, Quantum-Chemical Calculation, Molecular Docking and Dynamics, DMPK and Evaluation of the Antichagasic Potential of a Fluorinated Chalcone. J. Mol. Struct. 2024, 1318, 139124. [Google Scholar] [CrossRef]
- Wager, T.T.; Hou, X.; Verhoest, P.R.; Villalobos, A. Moving Beyond Rules: The Development of a Central Nervous System Multiparameter Optimization (CNS MPO) Approach to Enable Alignment of Druglike Properties. ACS Chem. Neurosci. 2010, 1, 435–449. [Google Scholar] [CrossRef]
- Rocha, M.N.; Fonseca, A.M.; Dantas, A.N.M.; Santos, H.S.; Marinho, E.S.; Marinho, G.S. In Silico Study in MPO and Molecular Docking of the Synthetic Drynaran Analogues Against Chronic Tinnitus: Modulation of the M1 Muscarinic Acetylcholine Receptor. Mol. Biotechnol. 2023, 66, 254–269. [Google Scholar] [CrossRef] [PubMed]









| Compounds | IK *literature | IKexperimental | Relative Percentage | ||
|---|---|---|---|---|---|
| 8 h | 12 h | 17 h | |||
| α-Thujene | 930 | 924 | 0.78 | 3.01 | 1.07 |
| α-Pinene | 939 | 932 | 6.17 | 10.56 | 7.07 |
| Sabinene | 975 | 969 | 0.92 | 1.97 | 1.49 |
| β-Pinene | 979 | 974 | 0.89 | 1.18 | |
| Myrcene | 990 | 988 | 5.11 | 3.96 | 6.32 |
| α-Phellandrene | 1002 | 1002 | 1.22 | 2.02 | 1.55 |
| δ-3-Carene | 1011 | 1008 | 0.56 | ||
| α-Terpinene | 1017 | 1014 | 0.66 | ||
| O-Cymene | 1026 | 1022 | 1.18 | 2.25 | 1.21 |
| β-Phellandrene | 1029 | 1025 | 9.55 | 10.20 | 13.26 |
| Eucalyptol | 1031 | 1026 | 11.45 | 18.99 | 14.68 |
| γ-Terpinene | 1059 | 1053 | 0.74 | 1.13 | 1.35 |
| Terpinolene | 1088 | 1086 | 1.47 | 0.94 | |
| Linalool | 1096 | 1095 | 0.73 | 0.97 | |
| Terpinen-4-ol | 1177 | 1173 | 1.37 | ||
| α-Terpineol | 1188 | 1186 | 1.28 | 1.58 | |
| β-Elemene | 1390 | 1389 | 0.66 | ||
| Sativene | 1391 | 1390 | 2.37 | 4.06 | 4.67 |
| β-caryophyllene | 1419 | 1417 | 9.91 | 7.90 | 9.42 |
| Aromadendrene | 1441 | 1439 | 0.98 | ||
| 6,9-Guaiadiene | 1444 | 1442 | 1.38 | 4.95 | |
| α-Caryophyllene | 1454 | 1452 | 1.45 | 1.23 | |
| γ-Muurolene | 1479 | 1478 | 2.79 | 2.85 | 2.51 |
| Bicyclogermacrene | 1500 | 1500 | 10.74 | 8.59 | 11.32 |
| δ-Cadinene | 1523 | 1522 | 1.01 | 0.66 | |
| Spathulenol | 1578 | 1577 | 12.85 | 7.91 | 12.49 |
| Caryophyllene oxide | 1583 | 1582 | 4.59 | 3.06 | 6.64 |
| Total | 89.56 | 98.27 | 100.00 | ||
| Essential Oils | LC50 (μg/mL) |
|---|---|
| Essential oil (8 h) | 55.29 ± 3.21 |
| Essential oil (12 h) | 95.48 ± 2.68 |
| Essential oil (17 h) | 64.88 ± 1.78 |
| Temephos® | 1.40 ± 0.20 |
| Ligand | Interaction Type | Residue (Distance in Å) |
|---|---|---|
| Palmitic acid | Hydrophobic | Arg15 (3.97), Ala81 (3.98), Leu102 (3.96), Phe105 (3.53) |
| H-Bond | Gln25 (1.69), Val26 (2.03) | |
| Salt Bridges | Arg24 (3.92) | |
| α-pinene | Hydrophobic | Arg15 (3.52), Leu16 (3.75), Ile19 (3.27), Ile19 (3.78), Val26 (3.71), Val26 (3.68), Leu48 (3.43), Leu48 (3.62), Phe105 (3.63), Phe105 (3.55), Phe105 (3.50) |
| β-phellandrene | Hydrophobic | Ile19 (3.98), Gln25 (3.53), Val26 (3.77), Leu48 (3.68), Leu102 (3.79), Phe105 (3.71), Phe105 (3.60), Phe105 (3.88), Phe105 (3.55), Phe105 (3.95) |
| Eucalyptol | Hydrophobic | Arg15 (3.71), Leu16 (3.77), Ile19 (3.88) Ile19 (3.43), Gln25 (3.72), Val26 (3.66), Val26 (3.98), Leu48 (3.40), Leu48 (3.68), Phe105 (3.59), Phe105 (3.52), Phe105 (3.19) |
| H-Bond | Arg15 (3.17), Arg15 (3.21) | |
| β-caryophyllene | Hydrophobic | Ile12 (3.72), Phe32 (3.32), Phe32 (3.81), Leu64 (2.88), Ile74 (3.61), Ala81 (3.06) Ile99 (3.34), Ile99 (3.91), Leu102 (3.70), Leu102 (3.53), Glu103 (3.71), Ile106 (3.54), Ile106 (2.96) |
| Bicyclogermacrene | Hydrophobic | Ile19 (3.52), Phe105 (3.60) |
| Spathulenol | Hydrophobic | Asp6 (3.59), Ala10 (3.86), Trp44 (3.69), Glu55 (3.65) |
| H-Bond | Lys42 2.46 |
| Compound | logP | logD | MW (g/mol) | TPSA (Å2) | HBD | pKa | MPO Score |
|---|---|---|---|---|---|---|---|
| α-pinene | 2.80 | 2.80 | 136.24 | 0.00 | 0 | NIA | 4.60 |
| β-phellandrene | 3.26 | 3.26 | 136.24 | 0.00 | 0 | NIA | 4.24 |
| Eucalyptol | 2.35 | 2.35 | 154.25 | 9.23 | 0 | −4.21 ‘R-O-R | 4.83 |
| β-caryophyllen | 4.52 | 4.52 | 204.36 | 0.00 | 0 | NIA | 3.24 |
| Bicyclogermacrene | 4.46 | 4.46 | 204.36 | 0.00 | 0 | NIA | 3.27 |
| Spathulenol | 2.83 | 2.83 | 220.36 | 20.23 | 1 | −0.64 ‘R-OH | 4.35 |
| Compound | Papp,A→B (Cell Permeability) | P-gp Efflux | PAMPA Class | |
|---|---|---|---|---|
| Caco-2 (cm/s) | MDCK (cm/s) | |||
| α-pinene | 8.51 × 10−5 | 2.01 × 10−5 | 0.01 | High |
| β-phellandrene | 6.92 × 10−5 | 3.18 × 10−5 | 0.02 | High |
| Eucalyptol | 7.41 × 10−5 | 2.01 × 10−5 | 0.01 | High |
| β-caryophyllen | 4.27 × 10−5 | 1.34 × 10−5 | 0.08 | High |
| Bicyclogermacrene | 4.90 × 10−5 | 1.69 × 10−5 | 0.07 | High |
| Spathulenol | 5.13 × 10−5 | 1.30 × 10−5 | 0.10 | High |
| Compound | HLM Stability | BCF (L/kg) | ||
|---|---|---|---|---|
| Clint,u (mL/min/kg) | ClMicro (µL/min/mg) | ClHepa (mL/min/106 cells) | ||
| α-pinene | 11.10 | 43.19 | 80.05 | 2.93 |
| β-phellandrene | 9.89 | 42.27 | 74.97 | 2.47 |
| Eucalyptol | 9.10 | 2.60 | 37.73 | 0.27 |
| β-caryophyllen | 11.75 | 81.36 | 39.14 | 2.86 |
| Bicyclogermacrene | 14.24 | 35.02 | 82.10 | 3.58 |
| Spathulenol | 10.77 | -9.30 | 63.17 | 1.78 |
Disclaimer/Publisher’s Note: The statements, opinions and data contained in all publications are solely those of the individual author(s) and contributor(s) and not of MDPI and/or the editor(s). MDPI and/or the editor(s) disclaim responsibility for any injury to people or property resulting from any ideas, methods, instructions or products referred to in the content. |
© 2025 by the authors. Licensee MDPI, Basel, Switzerland. This article is an open access article distributed under the terms and conditions of the Creative Commons Attribution (CC BY) license (https://creativecommons.org/licenses/by/4.0/).
Share and Cite
Lopes, P.H.R.; Pereira, N.M.d.O.; da Rocha, M.N.; Marinho, M.M.; Guedes, J.M.; Rodrigues, T.H.S.; Do Vale, J.P.C.; Marinho, E.S.; Santiago, G.M.P.; Santos, H.S.d. Chemical Composition and Larvicidal Activity Against Aedes aegypti of the Leaf Essential Oils from Croton blanchetianus. Molecules 2025, 30, 1034. https://doi.org/10.3390/molecules30051034
Lopes PHR, Pereira NMdO, da Rocha MN, Marinho MM, Guedes JM, Rodrigues THS, Do Vale JPC, Marinho ES, Santiago GMP, Santos HSd. Chemical Composition and Larvicidal Activity Against Aedes aegypti of the Leaf Essential Oils from Croton blanchetianus. Molecules. 2025; 30(5):1034. https://doi.org/10.3390/molecules30051034
Chicago/Turabian StyleLopes, Pedro Henrique Ribeiro, Nicaely Maria de Oliveira Pereira, Matheus Nunes da Rocha, Marcia Machado Marinho, Jesyka Macêdo Guedes, Tigressa Helena Soares Rodrigues, Jean Parcelli Costa Do Vale, Emmanuel Silva Marinho, Gilvandete Maria Pinheiro Santiago, and Hélcio Silva dos Santos. 2025. "Chemical Composition and Larvicidal Activity Against Aedes aegypti of the Leaf Essential Oils from Croton blanchetianus" Molecules 30, no. 5: 1034. https://doi.org/10.3390/molecules30051034
APA StyleLopes, P. H. R., Pereira, N. M. d. O., da Rocha, M. N., Marinho, M. M., Guedes, J. M., Rodrigues, T. H. S., Do Vale, J. P. C., Marinho, E. S., Santiago, G. M. P., & Santos, H. S. d. (2025). Chemical Composition and Larvicidal Activity Against Aedes aegypti of the Leaf Essential Oils from Croton blanchetianus. Molecules, 30(5), 1034. https://doi.org/10.3390/molecules30051034

