Comparison of the Immune Enhancing Activity and Chemical Constituents Between Imitation Wild and Cultivated Astragali Radix
Abstract
1. Introduction
2. Result and Discussion
2.1. Result
2.1.1. The Synergistic Chemotherapy Effect of Imitation Wild and Cultivated Astragali Radix
2.1.2. Immune Enhancement Effect of Imitation Wild and Cultivated Astragali Radix
2.1.3. Effects of Imitation Wild and Cultivated Astragali Radix on the Levels of Enzymes and Factors Related to Immune Enhancement in Tumors Tissue of Mice
2.1.4. Evaluation of Drug Effects on Major Organ Tissues
2.1.5. Construction of the Astragalus Compound Reference Local Library
2.1.6. MS Data Processing and Metabolite Characterization in Astragali Radix
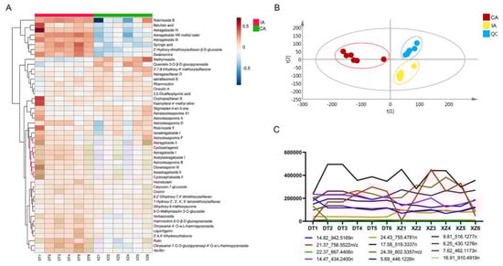
2.1.7. Metabolite Differences and Biomarker Characterization Studies of Imitation Wild and Cultivated Astragali Radix
2.2. Discussion
3. Materials and Methods
3.1. Materials
3.2. Chemicals and Reagents
3.3. Preparation of Plant Materials
3.3.1. Preparation of Ethanolic Extract
3.3.2. Preparation of Reference Standard
3.3.3. Sample Preparation
3.4. Pharmacological Experiments
3.4.1. Cell Culture
3.4.2. Animals
3.4.3. Mouse Grouping and Model Establishment
3.4.4. Determination of Tumor Volume, Mass, and Observation of Pathological Tissue
3.4.5. Evaluation of the Effect of Drugs on Main Organs
3.5. UPLC-Q-TOF/MS Analysis
3.5.1. UPLC-Q-TOF/MS Methods
3.5.2. Construction of the Astragalus Compound Database
3.5.3. Data Processing and Analysis
4. Conclusions
Supplementary Materials
Author Contributions
Funding
Institutional Review Board Statement
Informed Consent Statement
Data Availability Statement
Conflicts of Interest
References
- Hei, Z.Q.; Huang, H.Q.; Zhang, J.J.; Chen, B.X.; Li, X.Y. Protective effect of Astragalus membranaceus on intestinal mucosa reperfusion injury after hemorrhagic shock in rats. World J. Gastroenterol. 2005, 11, 4986–4991. [Google Scholar] [CrossRef] [PubMed]
- Chen, Z.; Liu, L.; Gao, C.; Chen, W.; Vong, C.T.; Yao, P.; Yang, Y.; Li, X.; Tang, X.; Wang, S.; et al. Astragali Radix (Huangqi): A promising edible immunomodulatory herbal medicine. J. Ethnopharmacol. 2020, 258, 112895. [Google Scholar] [CrossRef] [PubMed]
- Huang, X.Y.; Zhang, S.Z.; Wang, W.X. Enhanced antitumor efficacy with combined administration of astragalus and pterostilbene for melanoma. Asian Pac. J. Cancer Prev. APJCP 2014, 15, 1163–1169. [Google Scholar] [CrossRef] [PubMed]
- Fu, J.; Wang, Z.; Huang, L.; Zheng, S.; Wang, D.; Chen, S.; Zhang, H.; Yang, S. Review of the botanical characteristics, phytochemistry, and pharmacology of Astragalus membranaceus (Huangqi). Phytother. Res. PTR 2014, 28, 1275–1283. [Google Scholar] [CrossRef] [PubMed]
- Zhou, R.; Chen, H.; Chen, J.; Chen, X.; Wen, Y.; Xu, L. Extract from Astragalus membranaceus inhibit breast cancer cells proliferation via PI3K/AKT/mTOR signaling pathway. BMC Complement. Altern. Med. 2018, 18, 83. [Google Scholar] [CrossRef]
- Sheik, A.; Kim, K.; Varaprasad, G.L.; Lee, H.; Kim, S.; Kim, E.; Shin, J.Y.; Oh, S.Y.; Huh, Y.S. The anti-cancerous activity of adaptogenic herb Astragalus membranaceus. Phytomed. Int. J. Phytother. Phytopharm. 2021, 91, 153698. [Google Scholar] [CrossRef]
- Zhang, Y.; Chen, Z.; Chen, L.; Dong, Q.; Yang, D.H.; Zhang, Q.; Zeng, J.; Wang, Y.; Liu, X.; Cui, Y.; et al. Astragali radix (Huangqi): A time-honored nourishing herbal medicine. Chin. Med. 2024, 19, 119. [Google Scholar] [CrossRef]
- Bi, Y.; Bao, H.; Zhang, C.; Yao, R.; Li, M. Quality Control of Radix Astragali (The Root of Astragalus membranaceus var. mongholicus) Along Its Value Chains. Front. Pharmacol. 2020, 11, 562376. [Google Scholar] [CrossRef]
- Li, D.; Liu, Y.; Qin, X. Rapid quantitative analysis of 12 chemical constituents in wild-simulated and cultivated Astragali Radix based on UHPLC-MS. Chin. Herb. Med. 2022, 14, 464–469. [Google Scholar] [CrossRef]
- Qin, X.M.; Li, Z.Y.; Sun, H.F.; Zhang, L.Z.; Zhou, R.; Feng, Q.J.; Li, A.P. Status and analysis of Astragali Radix resource in China. China J. Chin. Mater. Medica 2013, 38, 3234–3238. [Google Scholar]
- Han, X.; Yin, M.-Z.; Fang, Q.; Tan, X.; Sun, H.; Cheng, M.; Peng, H.; Huang, L. Nutritional ingredients and functional components of cultivated and wild-simulated Astragali Radix using widely targeted metabolomics. LWT 2023, 185, 115186. [Google Scholar] [CrossRef]
- Li, K.; Zhang, R.; Li, S.Y.; Liu, Y.T.; Li, A.P.; Liu, X.J.; Du, G.H.; Qin, X.M. Potential quality evaluation approach for the absolute growth years’ wild and transplanted Astragali Radix based on anti-heart failure efficacy. Chin. J. Nat. Med. 2020, 18, 460–471. [Google Scholar] [CrossRef] [PubMed]
- Zhang, C.; Zhu, Y.; Wang, M.; Chen, R.; Sun, X. Comparison of chemical composition between imitation wild and transplanted Astragali Radix and their therapeutic effects on heart failure. J. Ethnopharmacol. 2025, 337 Pt 1, 118827. [Google Scholar] [CrossRef] [PubMed]
- Zhang, H.; Gao, Y.; Ying, J.; Yu, H.; Guo, R.; Xiong, J.; Jiang, H. Bibliometric analysis of global research on breast reconstruction after mastectomy for breast cancer from 2011 to 2021. J. Cosmet. Dermatol. 2023, 22, 2071–2082. [Google Scholar] [CrossRef]
- Demir Cetinkaya, B.; Biray Avci, C. Molecular perspective on targeted therapy in breast cancer: A review of current status. Med. Oncol. 2022, 39, 149. [Google Scholar] [CrossRef]
- Wimmer, K.; Sachet, M.; Ramos, C.; Frantal, S.; Birnleitner, H.; Brostjan, C.; Exner, R.; Filipits, M.; Bago-Horvath, Z.; Rudas, M.; et al. Differential immunomodulatory effects of epirubicin/cyclophosphamide and docetaxel in breast cancer patients. J. Exp. Clin. Cancer Res. CR 2023, 42, 300. [Google Scholar] [CrossRef]
- Ye, Y.; Fang, C.; Li, L.; Liu, D.; Wang, Y.; Huang, F.; Gong, X.; Xu, Y.; Yao, Y.; Ye, S.; et al. Protective Effect of l-Theanine on Cyclophosphamide-Induced Testicular Toxicity in Mice. J. Agric. Food Chem. 2023, 71, 8050–8060. [Google Scholar] [CrossRef]
- Luo, X.; Zhai, Z.; Lin, Z.; Wu, S.; Xu, W.; Li, Y.; Zhuang, J.; Li, J.; Yang, F.; He, Y. Cyclophosphamide induced intestinal injury is alleviated by blocking the TLR9/caspase3/GSDME mediated intestinal epithelium pyroptosis. Int. Immunopharmacol. 2023, 119, 110244. [Google Scholar] [CrossRef]
- Xu, C.; Fang, Q.; Cui, H.; Lin, Y.; Dai, C.; Li, X.; Tu, P.; Cui, X. Comparison of the components of fresh Panax notoginseng processed by different methods and their anti-anemia effects on cyclophosphamide-treated mice. J. Ethnopharmacol. 2024, 330, 118148. [Google Scholar] [CrossRef]
- Li, S.; Sun, Y.; Huang, J.; Wang, B.; Gong, Y.; Fang, Y.; Liu, Y.; Wang, S.; Guo, Y.; Wang, H.; et al. Anti-tumor effects and mechanisms of Astragalus membranaceus (AM) and its specific immunopotentiation: Status and prospect. J. Ethnopharmacol. 2020, 258, 112797. [Google Scholar] [CrossRef]
- Yang, S.; Sun, S.; Xu, W.; Yu, B.; Wang, G.; Wang, H. Astragalus polysaccharide inhibits breast cancer cell migration and invasion by regulating epithelial-mesenchymal transition via the Wnt/β-catenin signaling pathway. Mol. Med. Rep. 2020, 21, 1819–1832. [Google Scholar] [CrossRef] [PubMed]
- McCulloch, M.; See, C.; Shu, X.J.; Broffman, M.; Kramer, A.; Fan, W.Y.; Gao, J.; Lieb, W.; Shieh, K.; Colford, J.M., Jr. Astragalus-based Chinese herbs and platinum-based chemotherapy for advanced non-small-cell lung cancer: Meta-analysis of randomized trials. J. Clin. Oncol. Off. J. Am. Soc. Clin. Oncol. 2006, 24, 419–430. [Google Scholar] [CrossRef] [PubMed]
- Na, D.; Liu, F.N.; Miao, Z.F.; Du, Z.M.; Xu, H.M. Astragalus extract inhibits destruction of gastric cancer cells to mesothelial cells by anti-apoptosis. World J. Gastroenterol. 2009, 15, 570–577. [Google Scholar] [CrossRef] [PubMed]
- Manore, S.G.; Doheny, D.L.; Wong, G.L.; Lo, H.W. IL-6/JAK/STAT3 Signaling in Breast Cancer Metastasis: Biology and Treatment. Front. Oncol. 2022, 12, 866014. [Google Scholar] [CrossRef]
- Bent, R.; Moll, L.; Grabbe, S.; Bros, M. Interleukin-1 Beta-A Friend or Foe in Malignancies? Int. J. Mol. Sci. 2018, 19, 2155. [Google Scholar] [CrossRef]
- Sarvaria, A.; Madrigal, J.A.; Saudemont, A. B cell regulation in cancer and anti-tumor immunity. Cell. Mol. Immunol. 2017, 14, 662–674. [Google Scholar] [CrossRef]
- Batlle, E.; Massagué, J. Transforming Growth Factor-β Signaling in Immunity and Cancer. Immunity 2019, 50, 924–940. [Google Scholar] [CrossRef]
- Ahlmann, M.; Hempel, G. The effect of cyclophosphamide on the immune system: Implications for clinical cancer therapy. Cancer Chemother. Pharmacol. 2016, 78, 661–671. [Google Scholar] [CrossRef]
- Wang, J.Y.; Prorok, G.; Vaughan, W.P. Cytotoxicity, DNA cross-linking, and DNA single-strand breaks induced by cyclophosphamide in a rat leukemia in vivo. Cancer Chemother. Pharmacol. 1993, 31, 381–386. [Google Scholar] [CrossRef]
- Langford, C.A. Complications of cyclophosphamide therapy. Eur. Arch. Oto-Rhino-Laryngol. 1997, 254, 65–72. [Google Scholar] [CrossRef]
- Mombeini, M.A.; Kalantar, H.; Sadeghi, E.; Goudarzi, M.; Khalili, H.; Kalantar, M. Protective effects of berberine as a natural antioxidant and anti-inflammatory agent against nephrotoxicity induced by cyclophosphamide in mice. Naunyn-Schmiedeberg’s Arch. Pharmacol. 2022, 395, 187–194. [Google Scholar] [CrossRef] [PubMed]
- Ghobadi, E.; Moloudizargari, M.; Asghari, M.H.; Abdollahi, M. The mechanisms of cyclophosphamide-induced testicular toxicity and the protective agents. Expert Opin. Drug Metab. Toxicol. 2017, 13, 525–536. [Google Scholar] [CrossRef] [PubMed]
- Jiang, K.; Lu, Q.; Li, Q.; Ji, Y.; Chen, W.; Xue, X. Astragaloside IV inhibits breast cancer cell invasion by suppressing Vav3 mediated Rac1/MAPK signaling. Int. Immunopharmacol. 2017, 42, 195–202. [Google Scholar] [CrossRef] [PubMed]
- Wan, C.P.; Gao, L.X.; Hou, L.F.; Yang, X.Q.; He, P.L.; Yang, Y.F.; Tang, W.; Yue, J.M.; Li, J.; Zuo, J.P. Astragaloside II triggers T cell activation through regulation of CD45 protein tyrosine phosphatase activity. Acta Pharmacol. Sin. 2013, 34, 522–530. [Google Scholar] [CrossRef] [PubMed]
- Yang, Z.G.; Sun, H.X.; Fang, W.H. Haemolytic activities and adjuvant effect of Astragalus membranaceus saponins (AMS) on the immune responses to ovalbumin in mice. Vaccine 2005, 23, 5196–5203. [Google Scholar] [CrossRef]
- Chen, X.; Chen, X.; Gao, J.; Yang, H.; Duan, Y.; Feng, Y.; He, X.; Gong, X.; Wang, H.; Wu, X.; et al. Astragaloside III Enhances Anti-Tumor Response of NK Cells by Elevating NKG2D and IFN-γ. Front. Pharmacol. 2019, 10, 898. [Google Scholar] [CrossRef]
- Chen, J.; Ma, H.; Meng, Y.; Liu, Q.; Wang, Y.; Lin, Y.; Yang, D.; Yao, W.; Wang, Y.; He, X.; et al. Analysis of the mechanism underlying diabetic wound healing acceleration by Calycosin-7-glycoside using network pharmacology and molecular docking. Phytomedicine Int. J. Phytother. Phytopharm. 2023, 114, 154773. [Google Scholar] [CrossRef]
- Dong, L.; Yin, L.; Zhang, Y.; Fu, X.; Lu, J. Anti-inflammatory effects of ononin on lipopolysaccharide-stimulated RAW 264.7 cells. Mol. Immunol. 2017, 83, 46–51. [Google Scholar] [CrossRef]
- Park, J.; Kim, Y.; Lee, C.; Kim, Y.T. 3,5-Dicaffeoylquinic acid attenuates microglial activation-mediated inflammatory pain by enhancing autophagy through the suppression of MCP3/JAK2/STAT3 signaling. Biomed. Pharmacother. 2022, 153, 113549. [Google Scholar] [CrossRef]
- Guan, H.; Xie, S.; Liu, S.; Xie, Q.; Hou, S.; Liu, H.; Zhang, Y.; Hu, Y.; Zhang, C. Effects of Jiazhu decoction in combination with cyclophosphamide on breast cancer in mice. J. Tradit. Chin. Med. Chung I Tsa Chih Ying Wen Pan 2019, 39, 642–648. [Google Scholar]








| No. | Time (min) | Compound Name | Formula | Selected Ion | Experimental Mass (m/z) | Theoretical Mass (m/z) | ppm | IATE | CATE |
|---|---|---|---|---|---|---|---|---|---|
| 1 | 3.30 | Rutin | C27H30O16 | [M+H]+ | 611.1623 | 611.1602 | +3.5 | + | + |
| 2 | 3.44 | 3′,7,8-trihydroxy-4′-methoxyisoflavone | C16H12O6 | [M+H]+ | 301.0718 | 301.0707 | +3.7 | + | + |
| 3 | 3.69 | Chrysoeriol-7-O-D-Glucopyranosyl-4′-O-α-L-rhamnopyranoside | C28H32O15 | [M+H]+ [M+Na]+ | 609.1821 631.1619 | 609.1809 631.1639 | +1.9 −3.2 | + | + |
| 4 | 4.67 | Syringic acid | C9H10O5 | [M+H-2H2O]+ | 163.0385 | 163.0391 | −3.7 | + | − |
| 5 | 5.15 | Quercetin 3-O-β-D-glucopyranoside | C21H20O12 | [M+H]+ | 465.1031 | 465.1026 | +1.1 | + | + |
| 6 | 5.33 | Dihydroxy-6-methoxyaurone | C16H12O5 | [M+H]+ | 285.0746 | 285.0759 | −4.6 | + | + |
| 7 * | 5.69 | Calycosin-7-glucoside | C22H22O10 | [M+H]+ [M+K]+ | 447.1302 485.0840 | 447.1284 485.0850 | +4.0 −2.1 | + | + |
| 8 | 5.95 | Verbascoside | C29H36O15 | [M+H]+ | 625.2125 | 625.2121 | +0.6 | + | + |
| 9 | 6.28 | 2′-Hydroxy-dimethoxyisoflavan-β-D-glucoside | C23H28O9 | [M+H-2H2O]+ | 413.1596 | 413.1591 | +1.3 | + | − |
| 10 | 6.69 | Liquiritigenin | C15H12O4 | [M+H]+ | 257.0807 | 257.0810 | −1.2 | + | + |
| 11 | 6.85 | 8,2′-Dihydroxy-7,4′-dimethoxyisoflavan | C17H18O5 | [M+Na]+ | 325.1046 | 325.1047 | −0.4 | + | + |
| 12 | 7.10 | Vanillin | C8H8O3 | [M+H]+ | 153.0555 | 153.0549 | +3.9 | + | + |
| 13 | 7.27 | 7-Hydroxy-2′, 3′, 4′, 5′-tetramethoxyisoflavan | C19H22O6 | [M+H-2H2O]+ | 311.1270 | 311.1276 | −1.9 | + | + |
| 14 | 7.44 | Astraflavonoid B | C27H36O19 | [M+NH4]+ | 682.2176 | 682.2195 | −2.8 | + | + |
| 15 | 7.62 | Rhamnocitrin-3-O-β-D-glucopyranoside | C22H22O11 | [M+Na]+ | 485.1065 | 485.1060 | +1.0 | + | + |
| 16 | 7.69 | Oroxylin A | C16H12O5 | [M+Na]+ | 307.0587 | 307.0582 | +1.6 | + | + |
| 17 * | 8.25 | Ononin | C22H22O9 | [M+Na]+ | 453.1161 | 453.1162 | −0.2 | + | + |
| 18 | 8.64 | Homobutein | C16H14O5 | [M+H]+ | 287.0910 | 287.0919 | −3.1 | + | + |
| 19 * | 8.68 | 9-O-Methylnissolin 3-O-glucoside | C23H26O10 | [M+H]+ | 485.1426 | 485.1416 | +2.1 | + | + |
| 20 | 8.80 | Oxytropisoflavan B | C17H20O6 | [M+H]+ | 321.1343 | 321.1338 | +1.6 | + | + |
| 21 | 8.93 | Astragaloside VIII methyl ester | C48H78O17 | [M+NH4]+ | 944.5591 | 944.5583 | +0.8 | − | + |
| 22 | 9.17 | Rhamnocitrin | C16H12O6 | [M+H]+ | 301.0721 | 301.0712 | +3.0 | + | + |
| 23 | 9.40 | Astroolesaponins F | C49H78O18 | [M+H]+ | 955.5261 | 955.5261 | −0.5 | − | + |
| 24 | 9.52 | AstragalosideII | C43H70O15 | [M+Na]+ | 849.4634 | 849.4612 | +2.6 | + | + |
| 25 | 9.81 | 3,5-Dicaffeoylquinic acid | C25H24O12 | [M+H]+ | 517.1359 | 517.1346 | +2.5 | + | + |
| 26 | 10.78 | Betulinic acid | C30H48O3 | [M+H]+ | 457.3672 | 457.3682 | −2.2 | + | + |
| 27 * | 11.05 | Astragaloside III | C41H68O14 | [M+H-H2O]+ | 767.4568 | 767.4582 | −1.8 | + | + |
| 28 | 11.17 | Astroolesaponins B | C48H78O19 | [M+H]+ | 959.5210 | 959.5216 | −0.6 | + | + |
| 29 * | 11.53 | Astragaloside Ⅳ | C41H68O14 | [M+H]+ | 785.4667 | 785.4887 | −2.5 | + | + |
| 30 | 11.63 | Robinioside B | C48H76O20 | [M+H]+ | 973.5021 | 973.5008 | +1.3 | + | + |
| 31 | 11.85 | Robinioside F | C48H78O19 | [M+H]+ | 959.5216 | 959.5210 | +0.6 | + | + |
| 32 | 12.17 | Chrysoeriol-4′-O-α-L-rhamnopyranoside | C22H22O10 | [M+H]+ | 447.1302 | 447.1291 | +2.5 | + | + |
| 33 | 12.24 | Astraisoolesaponins A1 | C48H72O21 | [M+H]+ | 985.4636 | 985.4644 | −0.8 | + | + |
| 34 * | 12.56 | Isoastragaloside II | C43H70O15 | [M+H]+ | 827.4780 | 827.4793 | −1.6 | + | + |
| 35 | 12.73 | Cloversaponin III | C42H64O16 | [M+H]+ | 825.4252 | 825.4273 | −2.5 | + | + |
| 36 | 13.10 | Cyclocephaloside II | C43H70O15 | [M+H]+ | 827.4780 | 827.4793 | −1.6 | + | + |
| 37 | 13.29 | Kaempferol-4′-methyl ether | C16H12O6 | [M+H]+ | 301.0721 | 301.0712 | +3.0 | + | + |
| 38 | 13.34 | AstragalosideI | C45H72O16 | [M+H]+ | 869.4914 | 869.4899 | +1.7 | + | + |
| 39 | 13.75 | IsoastragalosideI | C45H72O16 | [M+H]+ | 869.4914 | 869.4899 | +1.7 | + | + |
| 40 * | 14.79 | Cycloastragenol | C30H50O5 | [M+H-2H2O]+ | 455.3531 | 455.3525 | +1.3 | + | + |
| 41 | 14.96 | 2′,4,4′-trihydroxychalcone | C15H12O4 | [M+H]+ | 257.0826 | 257.0814 | +4.7 | + | + |
| 42 | 15.02 | Astroolesaponins A | C48H76O18 | [M+Na]+ | 964.5053 | 964.5008 | +4.7 | + | + |
| 43 | 15.48 | Astroolesaponins D | C48H74O19 | [M+H]+ | 955.4944 | 955.4903 | +4.3 | + | − |
| 44 | 16.82 | Astragaisoflavan D | C34H34O10 | [M+H]+ [M+Na]+ | 603.2254 641.1813 | 603.2230 641.1789 | −4.5 +3.7 | + | + |
| 45 | 16.91 | AcetylastragalosideI | C47H74O17 | [M+H]+ [M+Na]+ | 911.5010 933.4869 | 911.5004 933.4824 | +0.7 +4.8 | + | + |
| 46 | 20.08 | Methylnissolin | C17H16O5 | [2M+H]+ | 601.2070 | 601.2074 | −0.7 | + | + |
| 47 | 21.51 | Swainsonine | C8H15NO3 | [2M+H]+ | 347.2173 | 347.2182 | −2.6 | + | + |
| 48 | 22.42 | Stigmasten-4-en-3-one | C29H46O | [M+H-H2O]+ | 393.3535 | 393.3521 | +3.6 | + | + |
| No. | Min m/z (n) | Compound Type | Compound Name | VIP |
|---|---|---|---|---|
| 1 | 5.69_446.1226n | Isoflavones | Calycosin-7-glucoside | 9.40 |
| 2 | 7.62_462.1173n | Flavonoids | Rhamnocitrin-3-O-β-D-glucopyranoside | 3.35 |
| 3 | 8.25_430.1276n | Isoflavones | Ononin | 6.31 |
| 4 | 9.81_516.1277n | Organic acids | 3,5-Dicaffeoylquinic acid | 7.82 |
| 5 | 16.91_910.4919n | Saponins | Acetylastragaloside I | 3.01 |
Disclaimer/Publisher’s Note: The statements, opinions and data contained in all publications are solely those of the individual author(s) and contributor(s) and not of MDPI and/or the editor(s). MDPI and/or the editor(s) disclaim responsibility for any injury to people or property resulting from any ideas, methods, instructions or products referred to in the content. |
© 2025 by the authors. Licensee MDPI, Basel, Switzerland. This article is an open access article distributed under the terms and conditions of the Creative Commons Attribution (CC BY) license (https://creativecommons.org/licenses/by/4.0/).
Share and Cite
Zhao, S.; Li, X.; Wang, Y.; Xu, R.; Li, X.; Liu, J.; Hou, X.; Liu, H. Comparison of the Immune Enhancing Activity and Chemical Constituents Between Imitation Wild and Cultivated Astragali Radix. Molecules 2025, 30, 923. https://doi.org/10.3390/molecules30040923
Zhao S, Li X, Wang Y, Xu R, Li X, Liu J, Hou X, Liu H. Comparison of the Immune Enhancing Activity and Chemical Constituents Between Imitation Wild and Cultivated Astragali Radix. Molecules. 2025; 30(4):923. https://doi.org/10.3390/molecules30040923
Chicago/Turabian StyleZhao, Shuo, Xueting Li, Yumeng Wang, Rui Xu, Xu Li, Jiushi Liu, Xiaolin Hou, and Haitao Liu. 2025. "Comparison of the Immune Enhancing Activity and Chemical Constituents Between Imitation Wild and Cultivated Astragali Radix" Molecules 30, no. 4: 923. https://doi.org/10.3390/molecules30040923
APA StyleZhao, S., Li, X., Wang, Y., Xu, R., Li, X., Liu, J., Hou, X., & Liu, H. (2025). Comparison of the Immune Enhancing Activity and Chemical Constituents Between Imitation Wild and Cultivated Astragali Radix. Molecules, 30(4), 923. https://doi.org/10.3390/molecules30040923

