β2-Chimaerin Deficiency Favors Polyp Growth in the Colon of ApcMin/+ Mice
Abstract
1. Introduction
2. Results
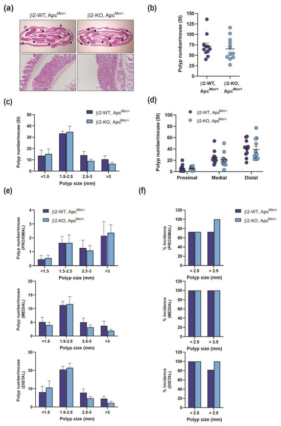
2.1. β2-Chimaerin Deficiency Does Not Affect Polyp Development in the Small Intestine of ApcMin/+ Mice
2.2. β2-Chimaerin Deficiency Increases the Incidence of Large Colonic Polyps in ApcMin/+ Mice and Is Significantly Associated with Poor Prognosis of Colon Cancer Patients
3. Discussion
4. Materials and Methods
4.1. Mice
4.2. Mouse Intestinal Tumor Analysis
4.3. Western Blot Assay
4.4. Clinical Dataset Analysis
4.5. Statistical Analyses
Supplementary Materials
Author Contributions
Funding
Institutional Review Board Statement
Informed Consent Statement
Data Availability Statement
Acknowledgments
Conflicts of Interest
References
- Sung, H.; Ferlay, J.; Siegel, R.L.; Laversanne, M.; Soerjomataram, I.; Jemal, A.; Bray, F. Global Cancer Statistics 2020: GLOBOCAN Estimates of Incidence and Mortality Worldwide for 36 Cancers in 185 Countries. CA Cancer J. Clin. 2021, 71, 209–249. [Google Scholar] [CrossRef] [PubMed]
- Fearon, E.R.; Vogelstein, B. A genetic model for colorectal tumorigenesis. Cell 1990, 61, 759–767. [Google Scholar] [CrossRef] [PubMed]
- Kinzler, K.W.; Vogelstein, B. Lessons from hereditary colorectal cancer. Cell 1996, 87, 159–170. [Google Scholar] [CrossRef] [PubMed]
- Polakis, P. Wnt signaling in cancer. Cold Spring Har. Perspect. Biol. 2012, 4, 1461–1473. [Google Scholar] [CrossRef]
- Markowitz, S.D.; Bertagnolli, M.M. Molecular origins of cancer: Molecular basis of colorectal cancer. N. Engl. J. Med. 2009, 361, 2449–2460. [Google Scholar] [CrossRef]
- Leve, F.; Morgado-Díaz, J.A. Rho GTPase signaling in the development of colorectal cancer. J. Cell. Biochem. 2012, 113, 2549–2559. [Google Scholar] [CrossRef]
- Hall, A. Rho family GTPases. Bioch. Soc. Trans. 2012, 40, 1378–1382. [Google Scholar] [CrossRef]
- Haga, R.B.; Ridley, A.J. Rho GTPases: Regulation and roles in cancer cell biology. Small GTPases 2016, 7, 207–221. [Google Scholar] [CrossRef]
- Lou, S.; Wang, P.; Yang, J.; Ma, J.; Liu, C.; Zhou, M. Prognostic and Clinicopathological Value of Rac1 in Cancer Survival: Evidence from a Meta-Analysis. J. Cancer 2018, 9, 2571–2579. [Google Scholar] [CrossRef]
- Gómez Del Pulgar, T.; Valdés-Mora, F.; Bandrés, E.; Pérez-Palacios, R.; Espina, C.; Cejas, P.; García-Cabezas, M.A.; Nistal, M.; Casado, E.; González-Barón, M.; et al. Cdc42 is highly expressed in colorectal adenocarcinoma and downregulates ID4 through an epigenetic mechanism. Int. J. Oncol. 2008, 33, 185–193. [Google Scholar] [CrossRef]
- Tsuda, M.; Horio, R.; Wang, L.; Takenami, T.; Moriya, J.; Suzuka, J.; Sugino, H.; Tanei, Z.; Tanino, M.; Tanaka, S. Novel rapid immunohistochemistry using an alternating current electric field identifies Rac and Cdc42 activation in human colon cancer FFPE tissues. Sci. Rep. 2022, 12, 1733. [Google Scholar] [CrossRef] [PubMed]
- Wahoski, C.C.; Singh, B. The Roles of RAC1 and RAC1B in Colorectal Cancer and Their Potential Contribution to Cetuximab Resistance. Cancers 2024, 16, 2472. [Google Scholar] [CrossRef] [PubMed]
- Anselmino, L.E.; Malizia, F.; Avila, A.; Cesatti Laluce, N.; Mamberto, M.; Zanotti, L.C.; Farré, C.; Sauzeau, V.; Menacho Márquez, M. Overcoming Therapy Resistance in Colorectal Cancer: Targeting the Rac1 Signaling Pathway as a Potential Therapeutic Approach. Cells 2024, 13, 1776. [Google Scholar] [CrossRef] [PubMed]
- Sakamori, R.; Yu, S.; Zhang, X.; Hoffman, A.; Sun, J.; Das, S.; Vedula, P.; Li, G.; Fu, J.; Walker, F.; et al. CDC42 Inhibition Suppresses Progression of Incipient Intestinal Tumors. Cancer Res. 2014, 74, 5480–5492. [Google Scholar] [CrossRef] [PubMed]
- Arango, D.; Laiho, P.; Kokko, A.; Alhopuro, P.; Sammalkorpi, H.; Salovaara, R.; Nicorici, D.; Hautaniemi, S.; Alazzouzi, H.; Mecklin, J.P.; et al. Gene-Expression Profiling Predicts Recurrence in Dukes’ C Colorectal Cancer. Gastroenterology 2005, 129, 874–884. [Google Scholar] [CrossRef]
- Rodrigues, P.; Macaya, I.; Bazzocco, S.; Mazzolini, R.; Andretta, E.; Dopeso, H.; Mateo-Lozano, S.; Bilić, J.; Cartón-García, F.; Nieto, R.; et al. RHOA inactivation enhances Wnt signalling and promotes colorectal cancer. Nat. Commun. 2014, 5, 5458. [Google Scholar] [CrossRef]
- Jung, H.; Yoon, S.R.; Lim, J.; Cho, H.J.; Lee, H.G. Dysregulation of Rho GTPases in Human Cancers. Cancers 2020, 12, 1179. [Google Scholar] [CrossRef]
- Kazanietz, M.G.; Caloca, M.J. The Rac GTPase in Cancer: From Old Concepts to New Paradigms. Cancer Res. 2017, 77, 5445–5451. [Google Scholar] [CrossRef]
- Cherfils, J.; Zeghouf, M. Regulation of small GTPases by GEFs, GAPs, and GDIs. Physiol. Rev. 2013, 93, 269–309. [Google Scholar] [CrossRef]
- Njei, L.P.; Sampaio Moura, N.; Schledwitz, A.; Griffiths, K.; Cheng, K.; Raufman, J.P. Guanine nucleotide exchange factors and colon neoplasia. Front. Cell Dev. Biol. 2024, 12, 1489321. [Google Scholar] [CrossRef]
- Kawasaki, Y.; Tsuji, S.; Muroya, K.; Furukawa, S.; Shibata, Y.; Okuno, M.; Ohwada, S.; Akiyama, T. The adenomatous polyposis coli-associated exchange factors Asef and Asef2 are required for adenoma formation in Apc(Min/+)mice. EMBO Rep. 2009, 10, 1355–1362. [Google Scholar] [CrossRef] [PubMed]
- Pickering, K.A.; Gilroy, K.; Cassidy, J.W.; Fey, S.K.; Najumudeen, A.K.; Zeiger, L.B.; Vincent, D.F.; Gay, D.M.; Johansson, J.; Fordham, R.P.; et al. A RAC-GEF network critical for early intestinal tumourigenesis. Nat. Commun. 2021, 12, 56. [Google Scholar] [CrossRef] [PubMed]
- Song, D.; Hu, F.; Huang, C.; Lan, J.; She, X.; Zhao, C.; Wu, H.; Liu, A.; Wu, Q.; Chen, Y.; et al. Tiam1 methylation by NSD2 promotes Rac1 signaling activation and colon cancer metastasis. Proc. Natl. Acad. Sci. USA 2023, 120, e2305684120. [Google Scholar] [CrossRef] [PubMed]
- Kreider-Letterman, G.; Carr, N.M.; Garcia-Mata, R. Fixing the GAP: The role of RhoGAPs in cancer. Eur. J. Cell Biol. 2022, 101, 151209. [Google Scholar] [CrossRef]
- Zubeldia-Brenner, L.; Gutierrez-Uzquiza, A.; Barrio-Real, L.; Wang, H.; Kazanietz, M.G.; Leskow, F.C. β3-chimaerin, a novel member of the chimaerin Rac-GAP family. Mol. Biol. Rep. 2014, 41, 2067–2076. [Google Scholar] [CrossRef]
- Casado-Medrano, V.; Barrio-Real, L.; Gutiérrez-Miranda, L.; González-Sarmiento, R.; Velasco, E.A.; Kazanietz, M.G.; Caloca, M.J. Identification of a truncated β1-chimaerin variant that inactivates nuclear Rac1. J. Biol. Chem. 2020, 295, 1300–1314. [Google Scholar] [CrossRef]
- Leung, T.; How, B.E.; Manser, E.; Lim, L. Cerebellar beta 2-chimaerin, a GTPase-activating protein for p21 ras-related rac is specifically expressed in granule cells and has a unique N-terminal SH2 domain. J. Biol. Chem. 1994, 269, 12888–12892. [Google Scholar] [CrossRef]
- Bruinsma, S.P.; Cagan, R.L.; Baranski, T.J. Chimaerin and Rac regulate cell number, adherens junctions, and ERK MAP kinase signaling in the Drosophila eye. Proc. Natl. Acad. Sci. USA 2007, 104, 7098–7103. [Google Scholar] [CrossRef]
- Maeda, M.; Kato, S.; Fukushima, S.; Kaneyuki, U.; Fujii, T.; Kazanietz, M.G.; Oshima, K.; Shigemori, M. Regulation of vascular smooth muscle proliferation and migration by beta2-chimaerin, a non-protein kinase C phorbol ester receptor. Int. J. Mol. Med. 2006, 17, 559–566. [Google Scholar]
- Casado-Medrano, V.; Barrio-Real, L.; García-Rostán, G.; Baumann, M.; Rocks, O.; Caloca, M.J. A new role of the Rac-GAP β2-chimaerin in cell adhesion reveals opposite functions in breast cancer initiation and tumor progression. Oncotarget 2016, 7, 28301–28319. [Google Scholar] [CrossRef][Green Version]
- Yang, C.; Liu, Y.; Leskow, F.C.; Weaver, V.M.; Kazanietz, M.G. Rac-GAP-dependent inhibition of breast cancer cell proliferation by beta2-chimerin. J. Biol. Chem. 2005, 280, 24363–24370. [Google Scholar] [CrossRef] [PubMed]
- Caloca, M.J.; Delgado, P.; Alarcón, B.; Bustelo, X.R. Role of chimaerins, a group of Rac-specific GTPase activating proteins, in T-cell receptor signaling. Cell Signal 2008, 20, 758–770. [Google Scholar] [CrossRef][Green Version]
- Carmona-Carmona, C.A.; Zini, P.; Velasco-Sampedro, E.A.; Cózar-Castellano, I.; Perdomo, G.; Caloca, M.J. β2-Chimaerin, a GTPase-Activating Protein for Rac1, is a Novel Regulator of Hepatic Insulin Signaling and Glucose Metabolism. Molecules 2024, 29, 5301. [Google Scholar] [CrossRef] [PubMed]
- Yuan, S.; Miller, D.W.; Barnett, G.H.; Hahn, J.F.; Williams, B.R. Identification and characterization of human beta 2-chimaerin: Association with malignant transformation in astrocytoma. Cancer Res. 1995, 55, 3456–3461. [Google Scholar] [PubMed]
- Zhang, L.; Li, D.; Du, F.; Huang, H.; Yuan, C.; Fu, J.; Sun, S.; Tian, T.; Liu, X.; Sun, H.; et al. A panel of differentially methylated regions enable prognosis prediction for colorectal cancer. Genomics 2021, 113, 3285–3293. [Google Scholar] [CrossRef]
- Alvi, M.A.; McArt, D.G.; Kelly, P.; Fuchs, M.A.; Alderdice, M.; McCabe, C.M.; Bingham, V.; McGready, C.; Tripathi, S.; Emmert-Streib, F.; et al. Comprehensive molecular pathology analysis of small bowel adenocarcinoma reveals novel targets with potential for clinical utility. Oncotarget 2015, 6, 20863–20874. [Google Scholar] [CrossRef]
- Fodde, R.; Edelmann, W.; Yang, K.; van Leeuwen, C.; Carlson, C.; Renault, B.; Breukel, C.; Alt, E.; Lipkin, M.; Khan, P.M.; et al. A targeted chain-termination mutation in the mouse Apc gene results in multiple intestinal tumors. Proc. Natl. Acad. Sci. USA 1994, 91, 8969–8973. [Google Scholar] [CrossRef]
- Moser, A.R.; Pitot, H.C.; Dove, W.F. A dominant mutation that predisposes to multiple intestinal neoplasia in the mouse. Science 1990, 247, 322–324. [Google Scholar] [CrossRef]
- Li, Q.; Geng, S.; Luo, H.; Wang, W.; Mo, Y.-Q.; Luo, Q.; Wang, L.; Song, G.-B.; Sheng, J.-P.; Xu, B. Signaling pathways involved in colorectal cancer: Pathogenesis and targeted therapy. Signal Transduct. Target. Ther. 2024, 9, 266. [Google Scholar] [CrossRef]
- Győrffy, B. Integrated analysis of public datasets for the discovery and validation of survival-associated genes in solid tumors. Innovation 2024, 5, 100625. [Google Scholar] [CrossRef]
- Yang, C.; Liu, Y.; Lemmon, M.A.; Kazanietz, M.G. Essential role for Rac in heregulin beta1 mitogenic signaling: A mechanism that involves epidermal growth factor receptor and is independent of ErbB4. Mol. Cell Biol. 2006, 26, 831–842. [Google Scholar] [CrossRef] [PubMed]
- Yang, C.; Klein, E.A.; Assoian, R.K.; Kazanietz, M.G. Heregulin beta1 promotes breast cancer cell proliferation through Rac/ERK-dependent induction of cyclin D1 and p21Cip1. Biochem. J. 2008, 410, 167–175. [Google Scholar] [CrossRef] [PubMed]
- Saez, E.; Tontonoz, P.; Nelson, M.C.; Alvarez, J.G.; Ming, U.T.; Baird, S.M.; Thomazy, V.A.; Evans, R.M. Activators of the nuclear receptor PPARgamma enhance colon polyp formation. Nat. Med. 1998, 4, 1058–1061. [Google Scholar] [CrossRef] [PubMed]
- Luo, F.; Brooks, D.G.; Ye, H.; Hamoudi, R.; Poulogiannis, G.; Patek, C.E.; Winton, D.J.; Arends, M.J. Mutated K-ras(Asp12) promotes tumourigenesis in Apc(Min) mice more in the large than the small intestines, with synergistic effects between K-ras and Wnt pathways. Int. J. Exp. Pathol. 2009, 90, 558–574. [Google Scholar] [CrossRef] [PubMed]
- Espina, C.; Céspedes, M.V.; García-Cabezas, M.A.; Gómez del Pulgar, M.T.; Boluda, A.; Oroz, L.G.; Benitah, S.A.; Cejas, P.; Nistal, M.; Mangues, R.; et al. A critical role for Rac1 in tumor progression of human colorectal adenocarcinoma cells. Am. J. Pathol. 2008, 172, 156–166. [Google Scholar] [CrossRef][Green Version]
- Myant, K.B.; Cammareri, P.; McGhee, E.J.; Ridgway, R.A.; Huels, D.J.; Cordero, J.B.; Schwitalla, S.; Kalna, G.; Ogg, E.L.; Athineos, D.; et al. ROS Production and NF-κB Activation Triggered by RAC1 Facilitate WNT-Driven Intestinal Stem Cell Proliferation and Colorectal Cancer Initiation. Cell Stem Cell 2013, 12, 761–773. [Google Scholar] [CrossRef]
- Kotelevets, L.; Chastre, E. Rac1 Signaling: From Intestinal Homeostasis to Colorectal Cancer Metastasis. Cancers 2020, 12, 665. [Google Scholar] [CrossRef]
- Malliri, A.; Rygiel, T.P.; van der Kammen, R.A.; Song, J.-Y.; Engers, R.; Hurlstone, A.F.L.; Clevers, H.; Collard, J.G. The Rac Activator Tiam1 Is a Wnt-responsive Gene That Modifies Intestinal Tumor Development. J. Biol. Chem. 2006, 281, 543–548. [Google Scholar] [CrossRef]
- Xie, N.; Meng, Q.; Zhang, Y.; Luo, Z.; Xue, F.; Liu, S.; Li, Y.; Huang, Y. MicroRNA-142-3p suppresses cell proliferation, invasion and epithelial-to-mesenchymal transition via RAC1-ERK1/2 signaling in colorectal cancer. Mol. Med. Rep. 2021, 24, 568. [Google Scholar] [CrossRef]
- Moran, A.E.; Hunt, D.H.; Javid, S.H.; Redston, M.; Carothers, A.M.; Bertagnolli, M.M. Apc deficiency is associated with increased Egfr activity in the intestinal enterocytes and adenomas of C57BL/6J-Min/+ mice. J. Biol. Chem. 2004, 279, 43261–43272. [Google Scholar] [CrossRef]
- Thota, R.; Yang, M.; Pflieger, L.; Schell, M.J.; Rajan, M.; Davis, T.B.; Wang, H.; Presson, A.; Pledger, W.J.; Yeatman, T.J. APC and TP53 Mutations Predict Cetuximab Sensitivity across Consensus Molecular Subtypes. Cancers 2021, 13, 5394. [Google Scholar] [CrossRef] [PubMed]
- Anim, M.T.; Tuffour, I.; Willis, R.; Schell, M.; Ostlund, T.; Mahnashi, M.H.; Halaweish, F.; Willand-Charnley, R. Deacetylated Sialic Acid Sensitizes Lung and Colon Cancers to Novel Cucurbitacin-Inspired Estrone Epidermal Growth Factor Receptor (EGFR) Inhibitor Analogs. Molecules 2023, 28, 6257. [Google Scholar] [CrossRef] [PubMed]
- Cortina, C.; Palomo-Ponce, S.; Iglesias, M.; Fernández-Masip, J.L.; Vivancos, A.; Whissell, G.; Humà, M.; Peiró, N.; Gallego, L.; Jonkheer, S.; et al. EphB-ephrin-B interactions suppress colorectal cancer progression by compartmentalizing tumor cells. Nat. Genet. 2007, 39, 1376–1383. [Google Scholar] [CrossRef]
- Fernandez, N.; Caloca, M.J.; Prendergast, G.V.; Meinkoth, J.L.; Kazanietz, M.G. Atypical protein kinase C-zeta stimulates thyrotropin-independent proliferation in rat thyroid cells. Endocrinology 2000, 141, 146–152. [Google Scholar] [CrossRef] [PubMed][Green Version]


Disclaimer/Publisher’s Note: The statements, opinions and data contained in all publications are solely those of the individual author(s) and contributor(s) and not of MDPI and/or the editor(s). MDPI and/or the editor(s) disclaim responsibility for any injury to people or property resulting from any ideas, methods, instructions or products referred to in the content. |
© 2025 by the authors. Licensee MDPI, Basel, Switzerland. This article is an open access article distributed under the terms and conditions of the Creative Commons Attribution (CC BY) license (https://creativecommons.org/licenses/by/4.0/).
Share and Cite
Velasco-Sampedro, E.A.; Sánchez-Vicente, C.; Caloca, M.J. β2-Chimaerin Deficiency Favors Polyp Growth in the Colon of ApcMin/+ Mice. Molecules 2025, 30, 824. https://doi.org/10.3390/molecules30040824
Velasco-Sampedro EA, Sánchez-Vicente C, Caloca MJ. β2-Chimaerin Deficiency Favors Polyp Growth in the Colon of ApcMin/+ Mice. Molecules. 2025; 30(4):824. https://doi.org/10.3390/molecules30040824
Chicago/Turabian StyleVelasco-Sampedro, Eladio A., Cristina Sánchez-Vicente, and María J. Caloca. 2025. "β2-Chimaerin Deficiency Favors Polyp Growth in the Colon of ApcMin/+ Mice" Molecules 30, no. 4: 824. https://doi.org/10.3390/molecules30040824
APA StyleVelasco-Sampedro, E. A., Sánchez-Vicente, C., & Caloca, M. J. (2025). β2-Chimaerin Deficiency Favors Polyp Growth in the Colon of ApcMin/+ Mice. Molecules, 30(4), 824. https://doi.org/10.3390/molecules30040824

