Correction: Hao et al. Phosphorylation of Akt by SC79 Prevents Iron Accumulation and Ameliorates Early Brain Injury in a Model of Experimental Subarachnoid Hemorrhage. Molecules 2016, 21, 325
Author Name Correction
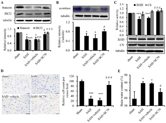
Error in Figure

Reference
- Hao, S.; Song, C.; Shang, L.; Jiang, Y.; Qiao, T.; Li, K. Phosphorylation of Akt by SC79 Prevents Iron Accumulation and Ameliorates Early Brain Injury in a Model of Experimental Subarachnoid Hemorrhage. Molecules 2016, 21, 325. [Google Scholar] [CrossRef] [PubMed]
Disclaimer/Publisher’s Note: The statements, opinions and data contained in all publications are solely those of the individual author(s) and contributor(s) and not of MDPI and/or the editor(s). MDPI and/or the editor(s) disclaim responsibility for any injury to people or property resulting from any ideas, methods, instructions or products referred to in the content. |
© 2025 by the authors. Licensee MDPI, Basel, Switzerland. This article is an open access article distributed under the terms and conditions of the Creative Commons Attribution (CC BY) license (https://creativecommons.org/licenses/by/4.0/).
Share and Cite
Hao, S.; Song, C.; Shang, L.; Jiang, Y.; Qiao, T.; Li, K. Correction: Hao et al. Phosphorylation of Akt by SC79 Prevents Iron Accumulation and Ameliorates Early Brain Injury in a Model of Experimental Subarachnoid Hemorrhage. Molecules 2016, 21, 325. Molecules 2025, 30, 823. https://doi.org/10.3390/molecules30040823
Hao S, Song C, Shang L, Jiang Y, Qiao T, Li K. Correction: Hao et al. Phosphorylation of Akt by SC79 Prevents Iron Accumulation and Ameliorates Early Brain Injury in a Model of Experimental Subarachnoid Hemorrhage. Molecules 2016, 21, 325. Molecules. 2025; 30(4):823. https://doi.org/10.3390/molecules30040823
Chicago/Turabian StyleHao, Shuangying, Chuanhui Song, Longcheng Shang, Yu Jiang, Tong Qiao, and Kuanyu Li. 2025. "Correction: Hao et al. Phosphorylation of Akt by SC79 Prevents Iron Accumulation and Ameliorates Early Brain Injury in a Model of Experimental Subarachnoid Hemorrhage. Molecules 2016, 21, 325" Molecules 30, no. 4: 823. https://doi.org/10.3390/molecules30040823
APA StyleHao, S., Song, C., Shang, L., Jiang, Y., Qiao, T., & Li, K. (2025). Correction: Hao et al. Phosphorylation of Akt by SC79 Prevents Iron Accumulation and Ameliorates Early Brain Injury in a Model of Experimental Subarachnoid Hemorrhage. Molecules 2016, 21, 325. Molecules, 30(4), 823. https://doi.org/10.3390/molecules30040823
