NXC736, a Functional Antagonist of S1P4, Attenuates Brain Injury in Mice with Permanent Ischemic Stroke
Abstract
1. Introduction
2. Results
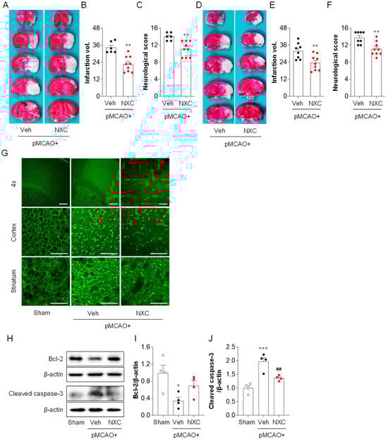
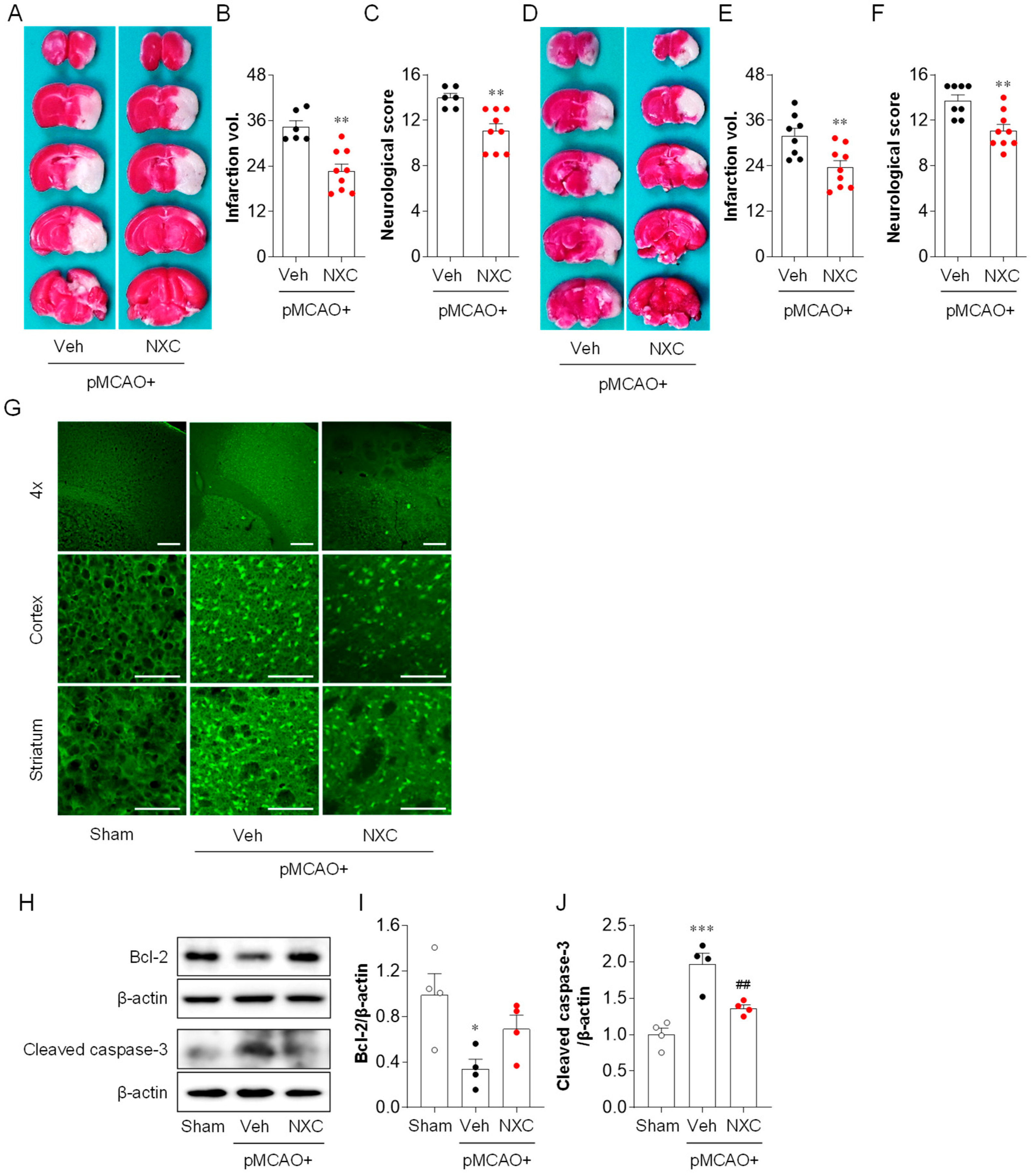
2.1. NXC736 Attenuates Brain Damage and Improves Neurological Functions One and Three Days After pMCAO Challenge
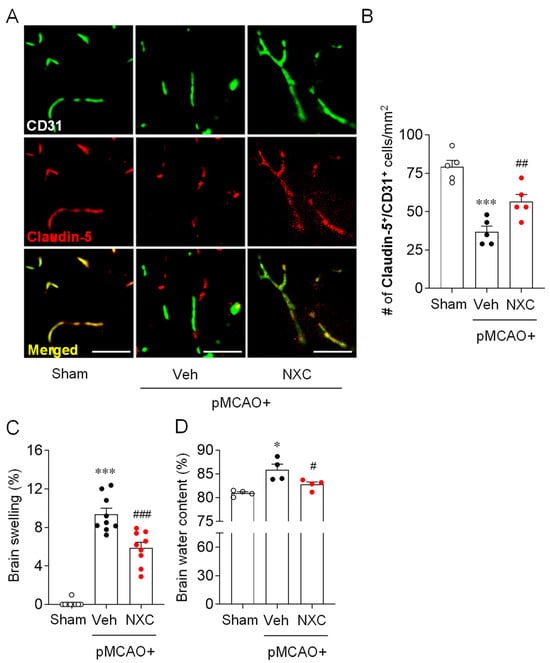
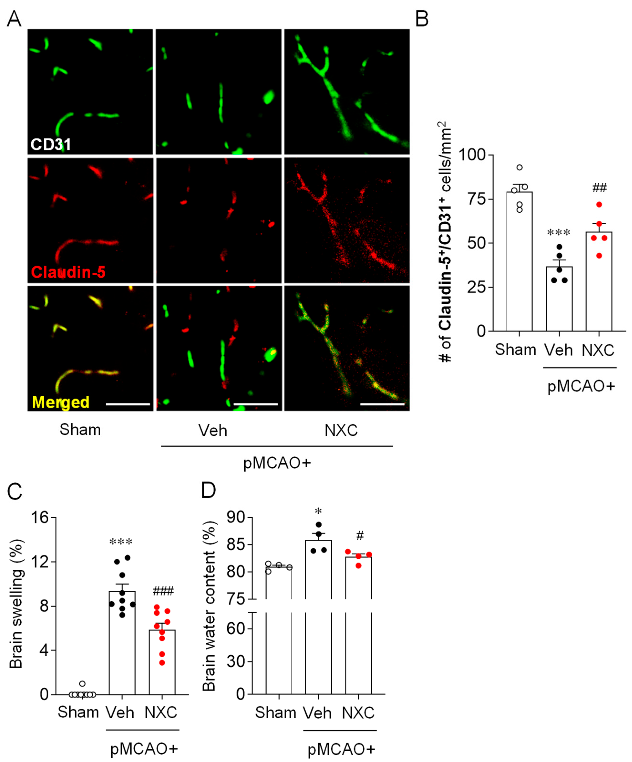
2.2. NXC736 Ameliorates BBB Disruption and Reduces Brain Edema in the Post-Ischemic Brain After pMCAO Challenge
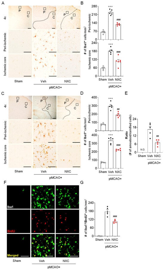
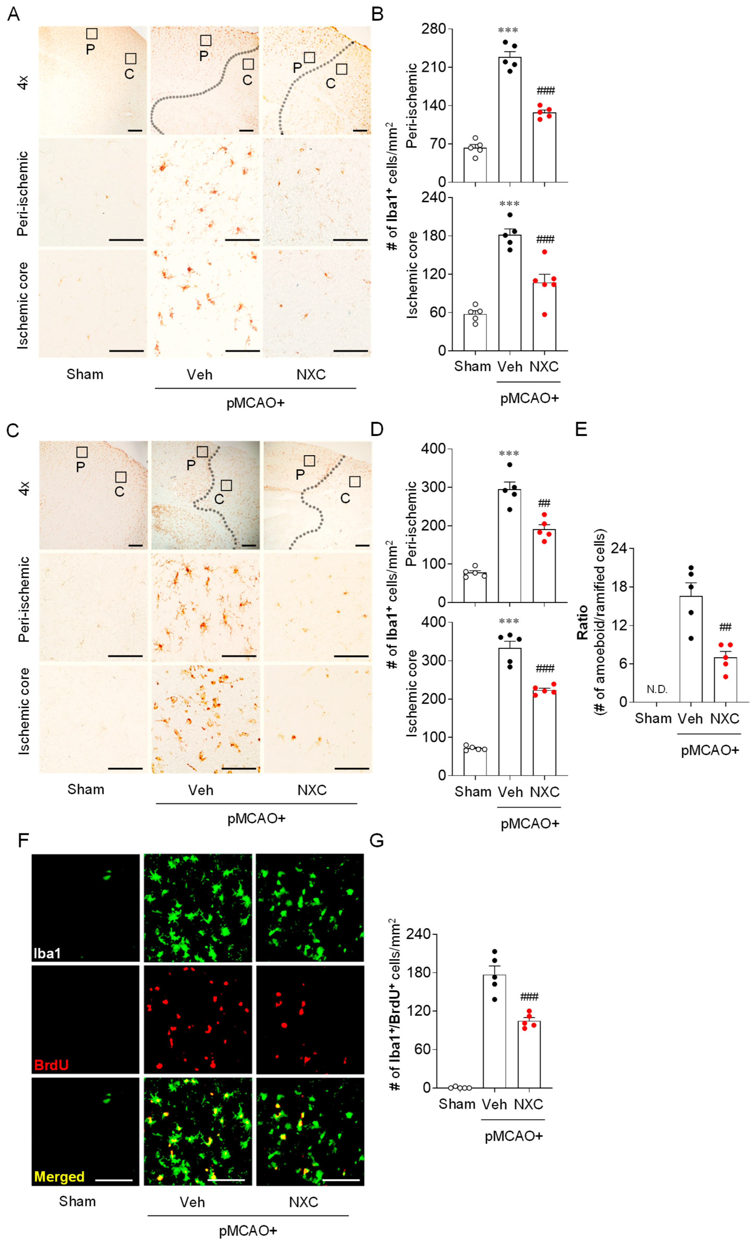
2.3. NXC736 Attenuates Microglial Activation and Proliferation in Post-Ischemic Brain After pMCAO Challenge
2.4. NXC736 Attenuates Oxidative Stress in the Post-Ischemic Brain After pMCAO Challenge
2.5. NXC736 Downregulates Pro-Inflammatory Cytokine mRNA Expression Without Affecting Anti-Inflammatory Cytokine Expression in Post-Ischemic Brain After pMCAO Challenge
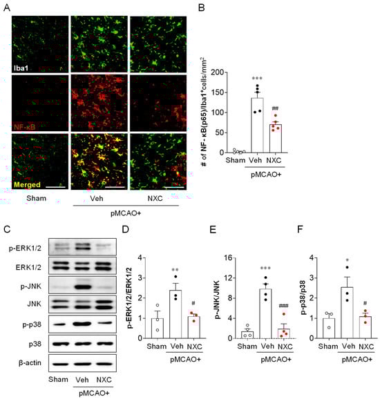
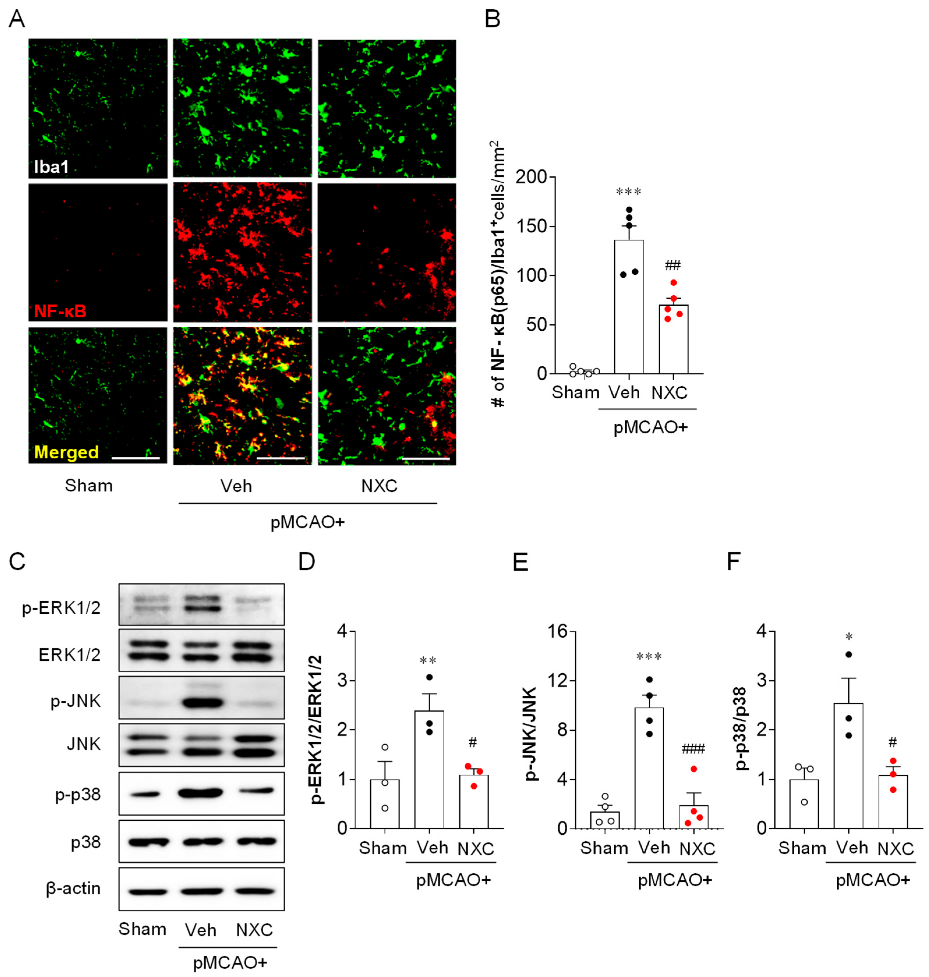
2.6. NXC736 Attenuates NF-κB Upregulation in Activated Microglia and MAPK Activation in the Post-Ischemic Brain After pMCAO Challenge
3. Discussion
4. Materials and Methods
4.1. Animals
4.2. Permanent Ischemic Model and Drug Administration
4.3. Determination of Neurological Score
4.4. Determination of Brain Infarction Volume
4.5. Reverse Transcription-Quantitative PCR (RT-qPCR) Analysis
4.6. Western Blot Analysis
4.7. Tissue Preparation for Histological Analysis
4.8. FJB Staining
4.9. Iba1 and 4-HNE Immunohistochemistry
4.10. BrdU/Iba1 Double Immunofluorescence
4.11. NF-κB/Iba1 Double Immunofluorescence
4.12. Claudin-5/CD31 Double Immunofluorescence
4.13. Calculation of Brain Edema
4.14. Image Preparation and Quantification
4.15. Statistical Analysis
Author Contributions
Funding
Institutional Review Board Statement
Informed Consent Statement
Data Availability Statement
Conflicts of Interest
Abbreviations
| AAV | Adeno-associated virus |
| BBB | Blood–brain barrier |
| BrdU | Bromodeoxyuridine |
| CCA | Common carotid artery |
| ECA | External carotid artery |
| ERK1/2 | Extracellular signal-regulated kinase 1/2 |
| FTY720 | Fingolimod |
| FJB | Fluoro-Jade B |
| ICA | Internal carotid artery |
| IL | Interleukin |
| Iba1 | Ionized calcium-binding adapter molecule 1 |
| JNK | c-Jun N-terminal kinase |
| MAPKs | Mitogen-activated protein kinases |
| MASH | Metabolic dysfunction-associated steatohepatitis |
| MCAO | Middle cerebral artery occlusion |
| NF-κB | Nuclear factor kappa-light-chain-enhancer of activated B cells |
| pMCAO | permanent middle cerebral artery occlusion |
| S1P4 | Sphingosine-1-phosphate receptor 4 |
| TGF-β1 | Transforming growth factor-β1 |
| TNF-α | Tumor necrosis factor-α |
References
- Choi, J.W.; Chun, J. Lysophospholipids and their receptors in the central nervous system. Biochim. Biophys. Acta. 2013, 1831, 20–32. [Google Scholar] [CrossRef]
- Pérez-Jeldres, T.; Alvarez-Lobos, M.; Rivera-Nieves, J. Targeting sphingosine-1-phosphate signaling in immune-mediated diseases: Beyond multiple sclerosis. Drugs 2021, 81, 985–1002. [Google Scholar] [CrossRef]
- Chun, J.; Hartung, H.P. Mechanism of action of oral fingolimod (FTY720) in multiple sclerosis. Clin. Neuropharmacol. 2010, 33, 91–101. [Google Scholar] [CrossRef]
- Liu, J.; Zhang, L.; Liu, L.; Wu, T.; Wang, L.; Han, Q. The potential capacities of FTY720: Novel therapeutic functions, targets, and mechanisms against diseases. Eur. J. Med. Chem. 2025, 290, 117508. [Google Scholar] [CrossRef]
- Gaire, B.P.; Choi, J.W. Sphingosine 1-phosphate receptors in cerebral ischemia. Neuromolecular Med. 2021, 23, 211–223. [Google Scholar] [CrossRef] [PubMed]
- Wang, Z.; Higashikawa, K.; Yasui, H.; Kuge, Y.; Ohno, Y.; Kihara, A.; Midori, Y.A.; Houkin, K.; Kawabori, M. FTY720 protects against ischemia-reperfusion injury by preventing the redistribution of tight junction proteins and decreases inflammation in the subacute phase in an experimental stroke model. Transl. Stroke Res. 2020, 11, 1103–1116. [Google Scholar] [CrossRef] [PubMed]
- Kalecký, K.; Buitrago, L.; Alarcon, J.M.; Singh, A.; Bottiglieri, T.; Kaddurah-Daouk, R.; Hernández, A.I. Rescue of hippocampal synaptic plasticity and memory performance by Fingolimod (FTY720) in APP/PS1 model of Alzheimer’s disease is accompanied by correction in metabolism of sphingolipids, polyamines, and phospholipid saturation composition. bioRxiv 2025. [Google Scholar] [CrossRef]
- Luo, Q.; Crivelli, S.M.; Zong, S.; Giovagnoni, C.; van Kruining, D.; Mané-Damas, M.; den Hoedt, S.; Berkes, D.; De Vries, H.E.; Mulder, M.T.; et al. The effect of FTY720 on sphingolipid imbalance and cognitive decline in aged EFAD Mice. J. Alzheimers Dis. Rep. 2024, 8, 1317–1327. [Google Scholar] [CrossRef] [PubMed]
- Pournajaf, S.; Afsordeh, N.; Bayat, H.; Pourgholami, M.H. Fingolimod inhibits C6 rat glioma proliferation and migration, induces sub-G1 cell cycle arrest, mitochondrial and extrinsic apoptosis in vitro and reduces tumour growth in vivo. Clin. Exp. Pharmacol. Physiol. 2025, 52, e70012. [Google Scholar] [CrossRef]
- Singh, S.K.; Weigel, C.; Brown, R.D.R.; Green, C.D.; Tuck, C.; Salvemini, D.; Spiegel, S. FTY720/Fingolimod mitigates paclitaxel-induced Sparcl1-driven neuropathic pain and breast cancer progression. FASEB J. 2024, 38, e23872. [Google Scholar] [CrossRef]
- Daniel, C.; Sartory, N.; Zahn, N.; Geisslinger, G.; Radeke, H.H.; Stein, J.M. FTY720 ameliorates Th1-mediated colitis in mice by directly affecting the functional activity of CD4+CD25+ regulatory T cells. J. Immunol. 2007, 178, 2458–2468. [Google Scholar] [CrossRef]
- Che, Y.J.; Ren, X.H.; Wang, Z.W.; Wu, Q.; Xing, K.; Zhang, M.; Xu, C.; Han, D.; Yuan, S.; Zheng, S.H.; et al. Lymph-node-targeted drug delivery for effective immunomodulation to prolong the long-term survival after heart transplantation. Adv. Mater. 2023, 35, e2207227. [Google Scholar] [CrossRef]
- Basnet, N.; Cho, H.; Sapkota, A.; Park, S.; Lim, C.; Gaire, B.P.; Kim, D.; Lee, J.Y.; Been, J.H.; Lee, S.; et al. Blocking S1P4 signaling attenuates brain injury in mice with ischemic stroke. J. Adv. Res. 2025, S2090-1232, 00110–00119. [Google Scholar] [CrossRef]
- Hong, C.H.; Ko, M.S.; Kim, J.H.; Cho, H.; Lee, C.H.; Yoon, J.E.; Yun, J.Y.; Baek, I.J.; Jang, J.E.; Lee, S.E.; et al. Sphingosine 1-phosphate receptor 4 promotes nonalcoholic steatohepatitis by activating NLRP3 inflammasome. Cell. Mol. Gastroenterol. Hepatol. 2022, 13, 925–947. [Google Scholar] [CrossRef]
- Kim, S.Y.; Park, S.; Cui, R.; Lee, H.; Choi, H.; Farh, M.E.; Jo, H.I.; Lee, J.H.; Song, H.J.; Lee, Y.J.; et al. NXC736 attenuates radiation-induced lung fibrosis via regulating NLRP3/IL-1β signaling pathway. Int. J. Mol. Sci. 2023, 24, 16265. [Google Scholar] [CrossRef] [PubMed]
- Fluri, F.; Schuhmann, M.K.; Kleinschnitz, C. Animal models of ischemic stroke and their application in clinical research. Drug Des. Devel. Ther. 2015, 9, 3445–3454. [Google Scholar] [PubMed]
- Zhou, W.; Liesz, A.; Bauer, H.; Sommer, C.; Lahrmann, B.; Valous, N.; Grabe, N.; Veltkamp, R. Postischemic brain infiltration of leukocyte subpopulations differs among murine permanent and transient focal cerebral ischemia models. Brain Pathol. 2013, 23, 34–44. [Google Scholar] [CrossRef]
- McBride, D.W.; Zhang, J.H. Precision stroke animal models: The permanent MCAO model should be the primary model, not transient MCAO. Transl. Stroke Res. 2017, 8, 397–404. [Google Scholar] [CrossRef]
- Okada, T.; Suzuki, H.; Travis, Z.D.; Zhang, J.H. The stroke-induced blood-brain barrier disruption: Current progress of inspection technique, mechanism, and therapeutic target. Curr. Neuropharmacol. 2020, 18, 1187–1212. [Google Scholar] [CrossRef]
- Zeng, J.; Bao, T.; Yang, K.; Zhu, X.; Wang, S.; Xiang, W.; Ge, A.; Zeng, L.; Ge, J. The mechanism of microglia-mediated immune inflammation in ischemic stroke and the role of natural botanical components in regulating microglia: A review. Front. Immunol. 2022, 13, 1047550. [Google Scholar] [CrossRef] [PubMed]
- Kawabori, M.; Yenari, M.A. Inflammatory responses in brain ischemia. Curr. Med. Chem. 2015, 22, 1258–1277. [Google Scholar] [CrossRef]
- Lambertsen, K.L.; Biber, K.; Finsen, B. Inflammatory cytokines in experimental and human stroke. J. Cereb. Blood Flow Metab. 2012, 32, 1677–1698. [Google Scholar] [CrossRef] [PubMed]
- Fann, D.Y.; Lim, Y.A.; Cheng, Y.L.; Lok, K.Z.; Chunduri, P.; Baik, S.H.; Drummond, G.R.; Dheen, S.T.; Sobey, C.G.; Jo, D.G.; et al. Evidence that NF-κB and MAPK signaling promotes NLRP inflammasome activation in neurons following ischemic stroke. Mol. Neurobiol. 2018, 55, 1082–1096. [Google Scholar] [CrossRef]
- Schuster, C.; Huard, A.; Sirait-Fischer, E.; Dillmann, C.; Brüne, B.; Weigert, A. S1PR4-dependent CCL2 production promotes macrophage recruitment in a murine psoriasis model. Eur. J. Immunol. 2020, 50, 839–845. [Google Scholar] [CrossRef]
- Ohotski, J.; Long, J.S.; Orange, C.; Elsberger, B.; Mallon, E.; Doughty, J.; Pyne, S.; Pyne, N.J.; Edwards, J. Expression of sphingosine 1-phosphate receptor 4 and sphingosine kinase 1 is associated with outcome in oestrogen receptor-negative breast cancer. Br. J. Cancer 2012, 106, 1453–1459. [Google Scholar] [CrossRef]
- Ji, B.; Zhou, F.; Han, L.; Yang, J.; Fan, H.; Li, S.; Li, J.; Zhang, X.; Wang, X.; Chen, X.; et al. Sodium tanshinone IIA sulfonate enhances effectiveness Rt-PA treatment in acute ischemic stroke patients associated with ameliorating blood-brain barrier damage. Transl. Stroke Res. 2017, 8, 334–340. [Google Scholar] [CrossRef]
- Qiu, Y.M.; Zhang, C.L.; Chen, A.Q.; Wang, H.L.; Zhou, Y.F.; Li, Y.N.; Hu, B. Immune cells in the BBB disruption after acute ischemic stroke: Targets for immune therapy? Front. Immunol. 2021, 12, 678744. [Google Scholar] [CrossRef] [PubMed]
- Yang, C.; Hawkins, K.E.; Doré, S.; Candelario-Jalil, E. Neuroinflammatory mechanisms of blood-brain barrier damage in ischemic stroke. Am. J. Physiol. Cell Physiol. 2019, 316, C135–C153. [Google Scholar] [CrossRef] [PubMed]
- Kuroiwa, T.; Shibutani, M.; Okeda, R. Blood-brain barrier disruption and exacerbation of ischemic brain edema after restoration of blood flow in experimental focal cerebral ischemia. Acta Neuropathol. 1988, 76, 62–70. [Google Scholar] [CrossRef]
- Planas, A.M. Role of microglia in stroke. Glia 2024, 72, 1016–1053. [Google Scholar] [CrossRef]
- Zhang, W.; Tian, T.; Gong, S.X.; Huang, W.Q.; Zhou, Q.Y.; Wang, A.P.; Tian, Y. Microglia-associated neuroinflammation is a potential therapeutic target for ischemic stroke. Neural Regen. Res. 2021, 16, 6–11. [Google Scholar] [CrossRef]
- Gao, C.; Jiang, J.; Tan, Y.; Chen, S. Microglia in neurodegenerative diseases: Mechanism and potential therapeutic targets. Signal Transduct. Target Ther. 2023, 8, 359. [Google Scholar] [CrossRef]
- Mota, M.; Porrini, V.; Parrella, E.; Benarese, M.; Bellucci, A.; Rhein, S.; Schwaninger, M.; Pizzi, M. Neuroprotective epi-drugs quench the inflammatory response and microglial/macrophage activation in a mouse model of permanent brain ischemia. J. Neuroinflamm. 2020, 17, 361. [Google Scholar] [CrossRef] [PubMed]
- Deng, Y.; Lu, J.; Sivakumar, V.; Ling, E.A.; Kaur, C. Amoeboid microglia in the periventricular white matter induce oligodendrocyte damage through expression of proinflammatory cytokines via MAP kinase signaling pathway in hypoxic neonatal rats. Brain Pathol. 2008, 18, 387–400. [Google Scholar] [CrossRef] [PubMed]
- Zhao, S.C.; Ma, L.S.; Chu, Z.H.; Xu, H.; Wu, W.Q.; Liu, F. Regulation of microglial activation in stroke. Acta Pharmacol. Sin. 2017, 38, 445–458. [Google Scholar] [CrossRef]
- Barone, F.C.; Feuerstein, G.Z. Inflammatory mediators and stroke: New opportunities for novel therapeutics. J. Cereb. Blood Flow Metab. 1999, 19, 819–834. [Google Scholar] [CrossRef] [PubMed]
- Iadecola, C.; Alexander, M. Cerebral ischemia and inflammation. Curr. Opin. Neurol. 2001, 14, 89–94. [Google Scholar] [CrossRef]
- Rodrigo, R.; Fernandez-Gajardo, R.; Gutierrez, R.; Matamala, J.M.; Carrasco, R.; Miranda-Merchak, A.; Feuerhake, W. Oxidative stress and pathophysiology of ischemic stroke: Novel therapeutic opportunities. CNS Neurol. Disord. Drug Targets. 2013, 12, 698–714. [Google Scholar] [CrossRef]
- Chen, H.; Yoshioka, H.; Kim, G.S.; Jung, J.E.; Okami, N.; Sakata, H.; Maier, C.M.; Narasimhan, P.; Goeders, C.E.; Chan, P.H. Oxidative stress in ischemic brain damage: Mechanisms of cell death and potential molecular targets for neuroprotection. Antioxid. Redox Signal. 2011, 14, 1505–1517. [Google Scholar] [CrossRef]
- Hall, E.D.; Wang, J.A.; Bosken, J.M.; Singh, I.N. Lipid peroxidation in brain or spinal cord mitochondria after injury. J. Bioenerg. Biomembr. 2016, 48, 169–174. [Google Scholar] [CrossRef]
- Li, G.; Ye, C.; Zhu, Y.; Zhang, T.; Gu, J.; Pan, J.; Wang, F.; Wu, F.; Huang, K.; Xu, K.; et al. Oxidative injury in ischemic stroke: A Focus on NADPH oxidase 4. Oxi. Med. Cell. Longev. 2022, 2022, 1148874. [Google Scholar] [CrossRef] [PubMed]
- Wu, L.; Xiong, X.; Wu, X.; Ye, Y.; Jian, Z.; Zhi, Z.; Gu, L. Targeting oxidative stress and inflammation to prevent ischemia-reperfusion injury. Front. Mol. Neurosci. 2020, 13, 28. [Google Scholar] [CrossRef] [PubMed]
- Hilliard, A.; Mendonca, P.; Soliman, K.F.A. Involvement of NFƙB and MAPK signaling pathways in the preventive effects of Ganoderma lucidum on the inflammation of BV-2 microglial cells induced by LPS. J. Neuroimmunol. 2020, 345, 577269. [Google Scholar] [CrossRef] [PubMed]
- Jover-Mengual, T.; Hwang, J.Y.; Byun, H.R.; Court-Vazquez, B.L.; Centeno, J.M.; Burguete, M.C.; Zukin, R.S. The role of NF-κB triggered inflammation in cerebral ischemia. Front. Cell. Neurosci. 2021, 15, 633610. [Google Scholar] [CrossRef]
- Xu, G.; Dong, F.; Su, L.; Tan, Z.X.; Lei, M.; Li, L.; Wen, D.; Zhang, F. The role and therapeutic potential of nuclear factor κB (NF-κB) in ischemic stroke. Biomed. Pharmacother. 2024, 171, 116140. [Google Scholar] [CrossRef]
- Kaminska, B.; Gozdz, A.; Zawadzka, M.; Ellert-Miklaszewska, A.; Lipko, M. MAPK signal transduction underlying brain inflammation and gliosis as therapeutic target. Anat. Rec. 2009, 292, 1902–1913. [Google Scholar] [CrossRef]
- Tiwari, S.; Basnet, N.; Choi, J.W. Lysophosphatidic acid receptor 1 plays a pathogenic role in permanent brain ischemic stroke by modulating neuroinflammatory responses. Biomol. Ther. 2024, 32, 319–328. [Google Scholar] [CrossRef]







| Target | Forward | Reverse |
|---|---|---|
| β-actin | 5′-AGCCTTCCTTCTTGGGTATG-3′ | 5′-CTTCTGCATCCTGTCAGCAA-3′ |
| TNF-α | 5′CATCTTCTCAAAATTCGAGTGACAA-3′ | 5′-TGGGAGTAGACAAGGTACAACCC-3′ |
| IL-1β | 5′-CAACCAACAAGTGATATTCTCCATG-3′ | 5′-GATCCACACTCTCCAGCTGCA-3′ |
| IL-6 | 5′-GAGGATACCACTCCCAACAGACC-3′ | 5′-AAGTGCATCATCGTTGTTCATACA-3′ |
| TGF-β1 | 5′-CAACCCAGGTCCTTCCTAAA-3′ | 5′-GGAGAGCCCTGGATACCAAC-3′ |
| IL-4 | 5′-GTCATCCTGCTCTTCTTTCTCG-3′ | 5′-TCTGTGGTGTTCTTCGTTGCT-3′ |
| IL-10 | 5′-TGGCCTTGTAGACACCTTGG-3′ | 5′-AGCTGAAGACCCTCAGGATG-3′ |
Disclaimer/Publisher’s Note: The statements, opinions and data contained in all publications are solely those of the individual author(s) and contributor(s) and not of MDPI and/or the editor(s). MDPI and/or the editor(s) disclaim responsibility for any injury to people or property resulting from any ideas, methods, instructions or products referred to in the content. |
© 2025 by the authors. Licensee MDPI, Basel, Switzerland. This article is an open access article distributed under the terms and conditions of the Creative Commons Attribution (CC BY) license (https://creativecommons.org/licenses/by/4.0/).
Share and Cite
Basnet, N.; Tiwari, S.; Choi, K.H.; Kim, D.; Choi, J.W. NXC736, a Functional Antagonist of S1P4, Attenuates Brain Injury in Mice with Permanent Ischemic Stroke. Molecules 2025, 30, 4504. https://doi.org/10.3390/molecules30234504
Basnet N, Tiwari S, Choi KH, Kim D, Choi JW. NXC736, a Functional Antagonist of S1P4, Attenuates Brain Injury in Mice with Permanent Ischemic Stroke. Molecules. 2025; 30(23):4504. https://doi.org/10.3390/molecules30234504
Chicago/Turabian StyleBasnet, Nikita, Supriya Tiwari, Kyung Hee Choi, Donghee Kim, and Ji Woong Choi. 2025. "NXC736, a Functional Antagonist of S1P4, Attenuates Brain Injury in Mice with Permanent Ischemic Stroke" Molecules 30, no. 23: 4504. https://doi.org/10.3390/molecules30234504
APA StyleBasnet, N., Tiwari, S., Choi, K. H., Kim, D., & Choi, J. W. (2025). NXC736, a Functional Antagonist of S1P4, Attenuates Brain Injury in Mice with Permanent Ischemic Stroke. Molecules, 30(23), 4504. https://doi.org/10.3390/molecules30234504

