Two Cysteines in Raf Kinase Inhibitor Protein Make Differential Contributions to Structural Dynamics In Vitro
Abstract
1. Introduction
2. Results
2.1. Preparation of Recombinant Human RKIP Proteins for In Vitro Study
2.2. Reducing Agent-Dependent Dimerization of rhRKIP
2.3. Computational Prediction of the Structure of Human RKIP Dimer
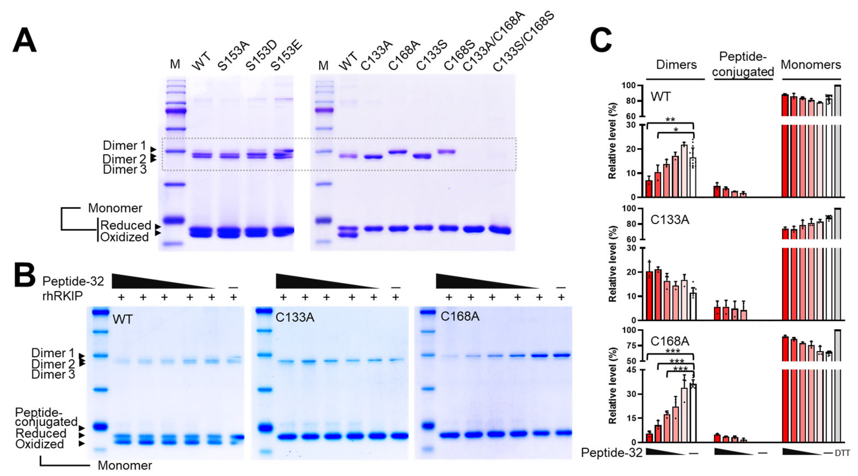
2.4. Involvement of Cys133 in rhRKIP Homodimer Formation
2.5. Roles of Oligopeptides Including Cys133 and Its Neighbors in Homodimer Formation of rhRKIP
3. Discussion
4. Materials and Methods
4.1. Materials
4.2. Sequence Alignment and Phylogenetic Analysis of RKIP in Mammals
4.3. Cloning of RKIP cDNA for Preparation of rhRKIP Wild-Type and Mutant Proteins
4.4. rhRKIP Protein Preparation In Vitro
4.4.1. Transformation and Induction of Protein Expression by IPTG Treatment
4.4.2. Purification of His-Tagged rhRKIP Proteins by Ni-NTA Chromatography
4.4.3. Protein Quantification
4.5. Biochemical Characterization of rhRKIP Proteins
4.5.1. Dynamic Light Scattering
4.5.2. Circular Dichroism Analysis
4.6. Mass Spectroscopy
4.6.1. Quadrupole Time-of-Flight (Q-TOF) Analysis
4.6.2. LC–MS/MS Analysis
4.7. Polyacrylamide Gel Electrophoresis and Immunoblotting
4.7.1. SDS-PAGE of Protein Samples With or Without Reducing Agents
4.7.2. Immunoblotting
4.8. Cell Culture and Viability Assay
4.9. Structural Modeling and Molecular Dynamics Simulation
4.10. Statistical Analyses
Supplementary Materials
Author Contributions
Funding
Institutional Review Board Statement
Informed Consent Statement
Data Availability Statement
Acknowledgments
Conflicts of Interest
References
- Sanchez-Vega, F.; Mina, M.; Armenia, J.; Chatila, W.K.; Luna, A.; La, K.C.; Dimitriadoy, S.; Liu, D.L.; Kantheti, H.S.; Saghafinia, S.; et al. Oncogenic Signaling Pathways in The Cancer Genome Atlas. Cell 2018, 173, 321–337.E10. [Google Scholar] [CrossRef] [PubMed]
- Bahar, M.E.; Kim, H.J.; Kim, D.R. Targeting the RAS/RAF/MAPK pathway for cancer therapy: From mechanism to clinical studies. Signal Transduct. Target. Ther. 2023, 8, 455. [Google Scholar] [CrossRef] [PubMed]
- Tomuleasa, C.; Tigu, A.B.; Munteanu, R.; Moldovan, C.S.; Kegyes, D.; Onaciu, A.; Gulei, D.; Ghiaur, G.; Einsele, H.; Croce, C.M. Therapeutic advances of targeting receptor tyrosine kinases in cancer. Signal Transduct. Target. Ther. 2024, 9, 201. [Google Scholar] [CrossRef] [PubMed]
- Lemmon, M.A.; Schlessinger, J. Cell signaling by receptor tyrosine kinases. Cell 2010, 141, 1117–1134. [Google Scholar] [CrossRef] [PubMed]
- Olesinski, E.A.; Bhatia, K.S.; Wang, C.; Pioso, M.S.; Lin, X.X.; Mamdouh, A.M.; Ng, S.X.; Sandhu, V.; Jasdanwala, S.S.; Yilma, B.; et al. Acquired Multidrug Resistance in AML Is Caused by Low Apoptotic Priming in Relapsed Myeloblasts. Blood Cancer Discov. 2024, 5, 180–201. [Google Scholar] [CrossRef]
- Dilly, J.; Hoffman, M.T.; Abbassi, L.; Li, Z.; Paradiso, F.; Parent, B.D.; Hennessey, C.J.; Jordan, A.C.; Morgado, M.; Dasgupta, S.; et al. Mechanisms of resistance to oncogenic KRAS inhibition in pancreatic cancer. Cancer Discov. 2024, 14, 2135–2161. [Google Scholar] [CrossRef] [PubMed]
- Vander Velde, R.; Yoon, N.; Marusyk, V.; Durmaz, A.; Dhawan, A.; Miroshnychenko, D.; Lozano-Peral, D.; Desai, B.; Balynska, O.; Poleszhuk, J.; et al. Resistance to targeted therapies as a multifactorial, gradual adaptation to inhibitor specific selective pressures. Nat. Commun. 2020, 11, 2393. [Google Scholar] [CrossRef] [PubMed]
- Jin, H.; Wang, L.; Bernards, R. Rational combinations of targeted cancer therapies: Background, advances and challenges. Nat. Rev. Drug Discov. 2023, 22, 213–234. [Google Scholar] [CrossRef] [PubMed]
- Subbiah, V.; Baik, C.; Kirkwood, J.M. Clinical Development of BRAF plus MEK Inhibitor Combinations. Trends Cancer 2020, 6, 797–810. [Google Scholar] [CrossRef] [PubMed]
- Kim, S.; Carvajal, R.; Kim, M.; Yang, H.W. Kinetics of RTK activation determine ERK reactivation and resistance to dual BRAF/MEK inhibition in melanoma. Cell Rep. 2023, 42, 112570. [Google Scholar] [CrossRef]
- de Miguel, F.J.; Gentile, C.; Feng, W.W.; Silva, S.J.; Sankar, A.; Exposito, F.; Cai, W.L.; Melnick, M.A.; Robles-Oteiza, C.; Hinkley, M.M.; et al. Mammalian SWI/SNF chromatin remodeling complexes promote tyrosine kinase inhibitor resistance in EGFR-mutant lung cancer. Cancer Cell 2023, 41, 1516–1534.E9. [Google Scholar] [CrossRef] [PubMed]
- Yeung, K.; Seitz, T.; Li, S.; Janosch, P.; McFerran, B.; Kaiser, C.; Fee, F.; Katsanakis, K.D.; Rose, D.W.; Mischak, H.; et al. Suppression of Raf-1 kinase activity and MAP kinase signalling by RKIP. Nature 1999, 401, 173–177. [Google Scholar] [CrossRef] [PubMed]
- Granovsky, A.E.; Rosner, M.R. Raf kinase inhibitory protein: A signal transduction modulator and metastasis suppressor. Cell Res. 2008, 18, 452–457. [Google Scholar] [CrossRef] [PubMed]
- Koelzer, V.H.; Karamitopoulou, E.; Dawson, H.; Kondi-Pafiti, A.; Zlobec, I.; Lugli, A. Geographic analysis of RKIP expression and its clinical relevance in colorectal cancer. Br. J. Cancer 2013, 108, 2088–2096. [Google Scholar] [CrossRef]
- Minoo, P.; Zlobec, I.; Baker, K.; Tornillo, L.; Terracciano, L.; Jass, J.R.; Lugli, A. Loss of raf-1 kinase inhibitor protein expression is associated with tumor progression and metastasis in colorectal cancer. Am. J. Clin. Pathol. 2007, 127, 820–827. [Google Scholar] [CrossRef] [PubMed]
- Guo, W.; Dong, Z.; Guo, Y.; Lin, X.; Chen, Z.; Kuang, G.; Yang, Z. Aberrant methylation and loss expression of RKIP is associated with tumor progression and poor prognosis in gastric cardia adenocarcinoma. Clin. Exp. Metastasis 2013, 30, 265–275. [Google Scholar] [CrossRef] [PubMed]
- Campanella, N.C.; Gomes, I.N.F.; Alves, A.L.V.; Leal, L.F.; Evangelista, A.F.; Rosa, M.N.; Melendez, M.E.; Silva, V.A.O.; Dias, R.L.K.; Abrahao-Machado, L.F.; et al. Biological and therapeutic implications of RKIP in Gastrointestinal Stromal Tumor (GIST): An integrated transcriptomic and proteomic analysis. Cancer Cell Int. 2023, 23, 256. [Google Scholar] [CrossRef] [PubMed]
- Wang, A.; Duan, G.; Zhao, C.; Gao, Y.; Liu, X.; Wang, Z.; Li, W.; Wang, K.; Wang, W. Reduced RKIP expression levels are associated with frequent non-small cell lung cancer metastasis and STAT3 phosphorylation and activation. Oncol. Lett. 2017, 13, 3039–3045. [Google Scholar] [CrossRef]
- Papale, M.; Netti, G.S.; Stallone, G.; Ranieri, E. Understanding Mechanisms of RKIP Regulation to Improve the Development of New Diagnostic Tools. Cancers 2022, 14, 5070. [Google Scholar] [CrossRef] [PubMed]
- Degirmenci, U.; Wang, M.; Hu, J. Targeting Aberrant RAS/RAF/MEK/ERK Signaling for Cancer Therapy. Cells 2020, 9, 198. [Google Scholar] [CrossRef] [PubMed]
- Shvartsur, A.; Givechian, K.B.; Garban, H.; Bonavida, B. Overexpression of RKIP and its cross-talk with several regulatory gene products in multiple myeloma. J. Exp. Clin. Cancer Res. 2017, 36, 62. [Google Scholar] [CrossRef]
- Farooqi, A.A.; Li, Y.; Sarkar, F.H. The biological complexity of RKIP signaling in human cancers. Exp. Mol. Med. 2015, 47, e185. [Google Scholar] [CrossRef] [PubMed]
- Noh, H.S.; Hah, Y.S.; Zada, S.; Ha, J.H.; Sim, G.; Hwang, J.S.; Lai, T.H.; Nguyen, H.Q.; Park, J.Y.; Kim, H.J.; et al. PEBP1, a RAF kinase inhibitory protein, negatively regulates starvation-induced autophagy by direct interaction with LC3. Autophagy 2016, 12, 2183–2196. [Google Scholar] [CrossRef] [PubMed]
- Cessna, H.; Baritaki, S.; Zaravinos, A.; Bonavida, B. The Role of RKIP in the Regulation of EMT in the Tumor Microenvironment. Cancers 2022, 14, 4596. [Google Scholar] [CrossRef] [PubMed]
- Brummer, T.; McInnes, C. RAF kinase dimerization: Implications for drug discovery and clinical outcomes. Oncogene 2020, 39, 4155–4169. [Google Scholar] [CrossRef] [PubMed]
- Skinner, J.J.; Wang, S.; Lee, J.; Ong, C.; Sommese, R.; Sivaramakrishnan, S.; Koelmel, W.; Hirschbeck, M.; Schindelin, H.; Kisker, C.; et al. Conserved salt-bridge competition triggered by phosphorylation regulates the protein interactome. Proc. Natl. Acad. Sci. USA 2017, 114, 13453–13458. [Google Scholar] [CrossRef] [PubMed]
- Deiss, K.; Kisker, C.; Lohse, M.J.; Lorenz, K. Raf kinase inhibitor protein (RKIP) dimer formation controls its target switch from Raf1 to G protein-coupled receptor kinase (GRK) 2. J. Biol. Chem. 2012, 287, 23407–23417. [Google Scholar] [CrossRef] [PubMed]
- Granovsky, A.E.; Clark, M.C.; McElheny, D.; Heil, G.; Hong, J.; Liu, X.; Kim, Y.; Joachimiak, G.; Joachimiak, A.; Koide, S.; et al. Raf kinase inhibitory protein function is regulated via a flexible pocket and novel phosphorylation-dependent mechanism. Mol. Cell. Biol. 2009, 29, 1306–1320. [Google Scholar] [CrossRef] [PubMed]
- Maimari, T.; Krasel, C.; Bunemann, M.; Lorenz, K. The N-termini of GRK2 and GRK3 simulate the stimulating effects of RKIP on beta-adrenoceptors. Biochem. Biophys. Res. Commun. 2019, 520, 327–332. [Google Scholar] [CrossRef]
- Liao, X.; Jenkins, G.I. Cysteines have a role in conformation of the UVR8 photoreceptor. Plant J. 2022, 111, 583–594. [Google Scholar] [CrossRef]
- Garrido Ruiz, D.; Sandoval-Perez, A.; Rangarajan, A.V.; Gunderson, E.L.; Jacobson, M.P. Cysteine Oxidation in Proteins: Structure, Biophysics, and Simulation. Biochemistry 2022, 61, 2165–2176. [Google Scholar] [CrossRef] [PubMed]
- Marino, S.M.; Gladyshev, V.N. Cysteine function governs its conservation and degeneration and restricts its utilization on protein surfaces. J. Mol. Biol. 2010, 404, 902–916. [Google Scholar] [CrossRef] [PubMed]
- Rautureau, G.; Jouvensal, L.; Decoville, M.; Locker, D.; Vovelle, F.; Schoentgen, F. Cloning, high yield over-expression, purification, and characterization of CG18594, a new PEBP/RKIP family member from Drosophila melanogaster. Protein Expr. Purif. 2006, 48, 90–97. [Google Scholar] [CrossRef] [PubMed]
- Vallee, B.S.; Coadou, G.; Labbe, H.; Sy, D.; Vovelle, F.; Schoentgen, F. Peptides corresponding to the N- and C-terminal parts of PEBP are well-structured in solution: New insights into their possible interaction with partners in vivo. J. Pept. Res. 2003, 61, 47–57. [Google Scholar] [CrossRef] [PubMed]
- Honorato, R.V.; Trellet, M.E.; Jimenez-Garcia, B.; Schaarschmidt, J.J.; Giulini, M.; Reys, V.; Koukos, P.I.; Rodrigues, J.; Karaca, E.; van Zundert, G.C.P.; et al. The HADDOCK2.4 web server for integrative modeling of biomolecular complexes. Nat. Protoc. 2024, 19, 3219–3241. [Google Scholar] [CrossRef] [PubMed]
- UniProt, C. UniProt: The Universal Protein Knowledgebase in 2023. Nucleic Acids Res. 2023, 51, D523–D531. [Google Scholar] [CrossRef]
- Feng, S.; Chen, Z.; Zhang, C.; Xie, Y.; Ovchinnikov, S.; Gao, Y.Q.; Liu, S. Integrated structure prediction of protein–protein docking with experimental restraints using ColabDock. Nat. Mach. Intell. 2024, 6, 924–935. [Google Scholar] [CrossRef]
- Pettersen, E.F.; Goddard, T.D.; Huang, C.C.; Meng, E.C.; Couch, G.S.; Croll, T.I.; Morris, J.H.; Ferrin, T.E. UCSF ChimeraX: Structure visualization for researchers, educators, and developers. Protein Sci. 2021, 30, 70–82. [Google Scholar] [CrossRef]
- Abraham, M.J.; Murtola, T.; Schulz, R.; Páll, S.; Smith, J.C.; Hess, B.; Lindahl, E. GROMACS: High performance molecular simulations through multi-level parallelism from laptops to supercomputers. SoftwareX 2015, 1, 19–25. [Google Scholar] [CrossRef]
- Zaru, R.; Orchard, S.; UniProt, C. UniProt Tools: BLAST, Align, Peptide Search, and ID Mapping. Curr. Protoc. 2023, 3, e697. [Google Scholar] [CrossRef]
- Ascierto, P.A.; Ferrucci, P.F.; Fisher, R.; Del Vecchio, M.; Atkinson, V.; Schmidt, H.; Schachter, J.; Queirolo, P.; Long, G.V.; Di Giacomo, A.M.; et al. Dabrafenib, trametinib and pembrolizumab or placebo in BRAF-mutant melanoma. Nat. Med. 2019, 25, 941–946. [Google Scholar] [CrossRef]
- Gershenson, D.M.; Miller, A.; Brady, W.E.; Paul, J.; Carty, K.; Rodgers, W.; Millan, D.; Coleman, R.L.; Moore, K.N.; Banerjee, S.; et al. Trametinib versus standard of care in patients with recurrent low-grade serous ovarian cancer (GOG 281/LOGS): An international, randomised, open-label, multicentre, phase 2/3 trial. Lancet 2022, 399, 541–553. [Google Scholar] [CrossRef] [PubMed]
- Sealover, N.E.; Hughes, J.M.; Theard, P.L.; Chatterjee, D.; Linke, A.J.; Finniff, B.A.; Daley, B.R.; Lewis, R.E.; Kortum, R.L. Protocol for modeling acquired resistance to targeted therapeutics in adherent and suspension cancer cell lines via in situ resistance assay. STAR Protoc. 2024, 5, 103361. [Google Scholar] [CrossRef] [PubMed]
- Sealover, N.E.; Theard, P.T.; Hughes, J.M.; Linke, A.J.; Daley, B.R.; Kortum, R.L. In situ modeling of acquired resistance to RTK/RAS-pathway-targeted therapies. iScience 2024, 27, 108711. [Google Scholar] [CrossRef]
- Garnett, M.J.; Rana, S.; Paterson, H.; Barford, D.; Marais, R. Wild-type and mutant B-RAF activate C-RAF through distinct mechanisms involving heterodimerization. Mol. Cell 2005, 20, 963–969. [Google Scholar] [CrossRef] [PubMed]
- Nemoto, T.K.; Fukuma, Y.; Itoh, H.; Takagi, T.; Ono, T. A disulfide bridge mediated by cysteine 574 is formed in the dimer of the 70-kDa heat shock protein. J. Biochem. 2006, 139, 677–687. [Google Scholar] [CrossRef]
- Daffu, G.; Sohi, J.; Kamholz, J. Proteolipid protein dimerization at cysteine 108: Implications for protein structure. Neurosci. Res. 2012, 74, 144–155. [Google Scholar] [CrossRef]
- Sysoeva, T.A.; Zepeda-Rivera, M.A.; Huppert, L.A.; Burton, B.M. Dimer recognition and secretion by the ESX secretion system in Bacillus subtilis. Proc. Natl. Acad. Sci. USA 2014, 111, 7653–7658. [Google Scholar] [CrossRef] [PubMed]
- Dunkle, J.A.; Bruno, M.R.; Outten, F.W.; Frantom, P.A. Structural Evidence for Dimer-Interface-Driven Regulation of the Type II Cysteine Desulfurase, SufS. Biochemistry 2019, 58, 687–696. [Google Scholar] [CrossRef] [PubMed]
- Tomasovic, A.; Brand, T.; Schanbacher, C.; Kramer, S.; Hummert, M.W.; Godoy, P.; Schmidt-Heck, W.; Nordbeck, P.; Ludwig, J.; Homann, S.; et al. Interference with ERK-dimerization at the nucleocytosolic interface targets pathological ERK1/2 signaling without cardiotoxic side-effects. Nat. Commun. 2020, 11, 1733. [Google Scholar] [CrossRef] [PubMed]
- Poulikakos, P.I.; Zhang, C.; Bollag, G.; Shokat, K.M.; Rosen, N. RAF inhibitors transactivate RAF dimers and ERK signalling in cells with wild-type BRAF. Nature 2010, 464, 427–430. [Google Scholar] [CrossRef] [PubMed]
- Clayton, J.; Romany, A.; Matenoglou, E.; Gavathiotis, E.; Poulikakos, P.I.; Shen, J. Mechanism of Dimer Selectivity and Binding Cooperativity of BRAF Inhibitors. eLife 2024, 13, RP95334. [Google Scholar] [CrossRef]
- Paek, A.R.; Mun, J.Y.; Jo, M.J.; Choi, H.; Lee, Y.J.; Cheong, H.; Myung, J.K.; Hong, D.W.; Park, J.; Kim, K.H.; et al. The Role of ZNF143 in Breast Cancer Cell Survival Through the NAD(P)H Quinone Dehydrogenase 1(-)p53(-)Beclin1 Axis Under Metabolic Stress. Cells 2019, 8, 296. [Google Scholar] [CrossRef] [PubMed]
- Lee, Y.J.; Lee, E.Y.; Choi, B.H.; Jang, H.; Myung, J.K.; You, H.J. The Role of Nuclear Receptor Subfamily 1 Group H Member 4 (NR1H4) in Colon Cancer Cell Survival through the Regulation of c-Myc Stability. Mol. Cells 2020, 43, 459–468. [Google Scholar] [CrossRef] [PubMed]






Disclaimer/Publisher’s Note: The statements, opinions and data contained in all publications are solely those of the individual author(s) and contributor(s) and not of MDPI and/or the editor(s). MDPI and/or the editor(s) disclaim responsibility for any injury to people or property resulting from any ideas, methods, instructions or products referred to in the content. |
© 2025 by the authors. Licensee MDPI, Basel, Switzerland. This article is an open access article distributed under the terms and conditions of the Creative Commons Attribution (CC BY) license (https://creativecommons.org/licenses/by/4.0/).
Share and Cite
Cho, H.S.; Mazid, M.F.A.; Lee, E.-Y.; Rayhan, M.A.; Kim, H.S.; Lee, B.I.; You, H.J. Two Cysteines in Raf Kinase Inhibitor Protein Make Differential Contributions to Structural Dynamics In Vitro. Molecules 2025, 30, 384. https://doi.org/10.3390/molecules30020384
Cho HS, Mazid MFA, Lee E-Y, Rayhan MA, Kim HS, Lee BI, You HJ. Two Cysteines in Raf Kinase Inhibitor Protein Make Differential Contributions to Structural Dynamics In Vitro. Molecules. 2025; 30(2):384. https://doi.org/10.3390/molecules30020384
Chicago/Turabian StyleCho, Hyun Sang, Mohammad Faysal Al Mazid, Eun-Young Lee, Md Abu Rayhan, Hyoun Sook Kim, Byung Il Lee, and Hye Jin You. 2025. "Two Cysteines in Raf Kinase Inhibitor Protein Make Differential Contributions to Structural Dynamics In Vitro" Molecules 30, no. 2: 384. https://doi.org/10.3390/molecules30020384
APA StyleCho, H. S., Mazid, M. F. A., Lee, E.-Y., Rayhan, M. A., Kim, H. S., Lee, B. I., & You, H. J. (2025). Two Cysteines in Raf Kinase Inhibitor Protein Make Differential Contributions to Structural Dynamics In Vitro. Molecules, 30(2), 384. https://doi.org/10.3390/molecules30020384

