Molecular Characterization of a Novel Alkaline Endo-Pectate Lyase from Paenibacillus borealis and Over-Production in Bioreactor Realized by Constructing the Tandem Expression Cassettes in Host Genome
Abstract
1. Introduction
2. Results
2.1. Comparative Phylogenetics, Structure Alignment, and Conservation Mapping of PelA Across Paenibacillus and Related Genera
2.2. Definition of Enzymatic Activity Classifies PelA as an Alkaline Endo-Pectate Lyase
2.3. Molecular Docking and Constant-pH Molecular Dynamics Simulations
2.4. Improving the Expression Level of PelA Through Tandem Expression Cassettes Construction
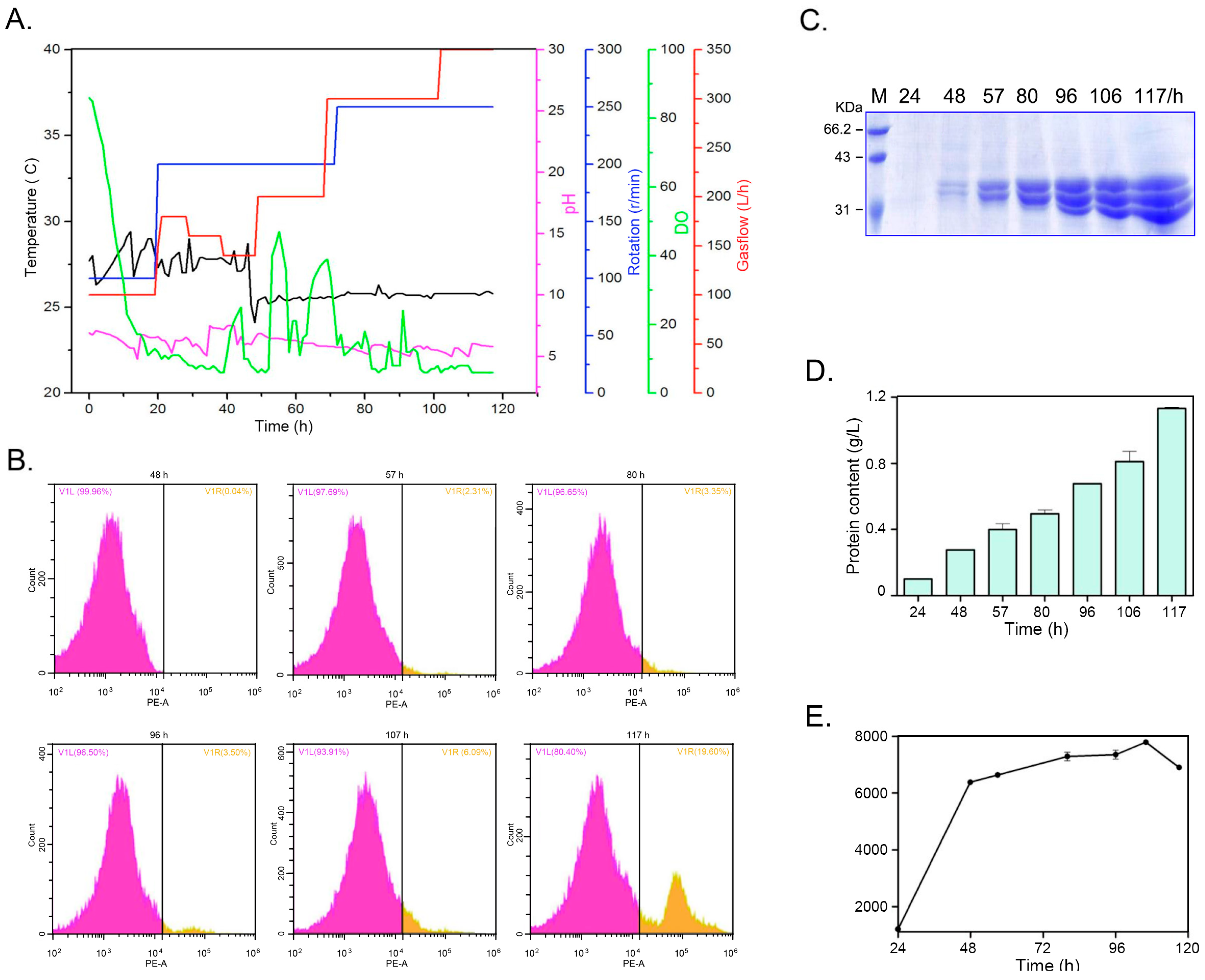
2.5. Expression of PelA in Bioreactor
3. Discussions
3.1. The Alkaline Pectinase PelA from P. borealis Represents a Cluster Divergent from Bacillus Pectinases
3.2. Molecular Characterization Reveals Alkaline Adaptation and Structural Divergence in PelA Clusters from Bacillus Pectinases
3.3. Improving the Gene Dosage of PelA and High-Density Cultivation Realized Its High-Level Production
4. Materials and Methods
4.1. Phylogeny Analysis, Structural Alignment, and Conservation Analysis of Pectate Lyases
4.2. Gene Cloning, Expression, and Enzymatic Characterization of PelA
4.3. Construction of the Tandem Expression Cassettes of PelA
4.4. Detection of Multiple Copies of the Integration by Quantitative PCR
4.5. Inducible Expression of PelA in Bioreactor and Yeast Cell Viability Counting
4.6. Molecular Docking and Constant-pH Molecular Dynamics Analysis
5. Conclusions
Author Contributions
Funding
Institutional Review Board Statement
Informed Consent Statement
Data Availability Statement
Acknowledgments
Conflicts of Interest
References
- Uluisik, S.; Seymour, G.B. Pectate lyases: Their role in plants and importance in fruit ripening. Food Chem. 2020, 309, 125559. [Google Scholar] [CrossRef]
- Yadav, S.; Yadav, P.K.; Yadav, D.; Yadav, K.D.S. Pectin lyase: A review. Process Biochem. 2009, 44, 1–10. [Google Scholar] [CrossRef]
- Reid, I.I.; Ricard, M. Pectinase in papermaking: Solving retention problems in mechanical pulps bleached with hydrogen peroxide. Enzym. Microb. Technol. 2000, 26, 115–123. [Google Scholar] [CrossRef] [PubMed]
- Zheng, L.; Du, Y.; Zhang, J. Degumming of ramie fibers by alkalophilic bacteria and their polysaccharide-degrading enzymes. Bioresour. Technol. 2001, 78, 89–94. [Google Scholar] [CrossRef] [PubMed]
- Hoondal, G.S.; Tiwari, R.P.; Tewari, R.; Dahiya, N.; Beg, Q.K. Microbial alkaline pectinases and their industrial applications: A review. Appl. Microbiol. Biotechnol. 2002, 59, 409–418. [Google Scholar] [CrossRef]
- Daniell, H.; Ribeiro, T.; Lin, S.; Saha, P.; McMichael, C.; Chowdhary, R.; Agarwal, A. Validation of leaf and microbial pectinases: Commercial launching of a new platform technology. Plant Biotechnol. J. 2019, 17, 1154–1166. [Google Scholar] [CrossRef]
- Kamijo, J.; Sakai, K.; Suzuki, H.; Suzuki, K.; Kunitake, E.; Shimizu, M.; Kato, M. Identification and characterization of a thermostable pectate lyase from Aspergillus luchuensis var. saitoi. Food Chem. 2019, 276, 503–510. [Google Scholar] [CrossRef]
- Yadav, S.; Dubey, A.K.; Anand, G.; Kumar, R.; Yadav, D. Purification and biochemical characterization of an alkaline pectin lyase from Fusarium decemcellulare MTCC 2079 suitable for Crotalaria juncea fiber retting. J. Basic Microbiol. 2014, 54 (Suppl. 1), S161–S169. [Google Scholar] [CrossRef]
- Kaur, G.; Kumar, S.; Satyanarayana, T. Production, characterization and application of a thermostable polygalacturonase of a thermophilic mould Sporotrichum thermophile Apinis. Bioresour. Technol. 2004, 94, 239–243. [Google Scholar] [CrossRef]
- Guan, Y.; Wang, D.; Lv, C.; Zhang, Y.; Gelbic, I.; Ye, X. Archives of microbiology: Screening of pectinase-producing bacteria from citrus peel and characterization of a recombinant pectate lyase with applied potential. Arch. Microbiol. 2020, 202, 1005–1013. [Google Scholar] [CrossRef]
- Zhang, G.; Li, S.; Xu, Y.; Wang, J.; Wang, F.; Xin, Y.; Shen, Z.; Zhang, H.; Ma, M.; Liu, H. Production of alkaline pectinase: A case study investigating the use of tobacco stalk with the newly isolated strain Bacillus tequilensis CAS-MEI-2-33. BMC Biotechnol. 2019, 12, 45. [Google Scholar] [CrossRef] [PubMed]
- Zhang, J.; Kang, Z.; Ling, Z.; Cao, W.; Liu, L.; Wang, M.; Du, G.; Chen, J. High-level extracellular production of alkaline polygalacturonate lyase in Bacillus subtilis with optimized regulatory elements. Bioresour. Technol. 2013, 146, 543–548. [Google Scholar] [CrossRef]
- Gupta, S.; Kapoor, M.; Sharma, K.K.; Nair, L.M.; Kuhad, R.C. Production and recovery of an alkaline exo-polygalacturonase from Bacillus subtilis RCK under solid-state fermentation using statistical approach. Bioresour. Technol. 2008, 99, 937–945. [Google Scholar] [CrossRef] [PubMed]
- Sharma, N.; Rathore, M.; Sharma, M. Microbial pectinase: Sources, characterization and applications. Rev. Environ. Sci. Bio/Technol. 2013, 12, 45–60. [Google Scholar] [CrossRef]
- Elo, S.; Suominen, I.; Kämpfer, P.; Juhanoja, J.; Salkinoja-Salonen, M.; Haahtela, K. Paenibacillus borealis sp. nov., a nitrogen-fixing species isolated from spruce forest humus in Finland. Int. J. Syst. Evol. Microbiol. 2001, 51, 535–545. [Google Scholar] [CrossRef]
- Alahuhta, M.; Brunecky, R.; Chandrayan, P.; Kataeva, I.; Adams, M.W.; Himmel, M.E.; Lunin, V.V. The structure and mode of action of Caldicellulosiruptor bescii family 3 pectate lyase in biomass deconstruction. Acta Crystallogr. Sect. D 2013, 69, 534–539. [Google Scholar] [CrossRef]
- Kumar, S.; Stecher, G.; Tamura, K. MEGA7: Molecular evolutionary genetics analysis version 7.0 for bigger datasets. Mol. Biol. Evol. 2016, 33, 1870–1874. [Google Scholar] [CrossRef]
- Atanasova, L.; Dubey, M.; Grujić, M.; Gudmundsson, M.; Lorenz, C.; Sandgren, M.; Kubicek, C.P.; Jensen, D.F.; Karlsson, M. Evolution and functional characterization of pectate lyase PEL12, a member of a highly expanded Clonostachys rosea polysaccharide lyase 1 family. BMC Microbiol. 2018, 18, 178. [Google Scholar] [CrossRef]
- Tang, Y.; Wu, P.; Jiang, S.; Selvaraj, J.N.; Yang, S.; Zhang, G. A new cold-active and alkaline pectate lyase from antarctic bacterium with high catalytic efficiency. Appl. Microbiol. Biotechnol. 2019, 103, 5231–5241. [Google Scholar] [CrossRef]
- Li, G.; Rao, L.; Xue, Y.; Zhou, C.; Zhang, Y.; Ma, Y. Cloning, expression, and characterization of a highly active alkaline pectate lyase from alkaliphilic Bacillus sp. N16-5. J. Microbiol. Biotechnol. 2010, 20, 670–677. [Google Scholar] [CrossRef] [PubMed]
- Bekli, S.; Aktas, B.; Gencer, D.; Aslim, B. Biochemical and molecular characterizations of a novel pH- and temperature-stable pectate lyase from Bacillus amyloliquefaciens S6 for industrial application. Mol. Biotechnol. 2019, 61, 681–693. [Google Scholar] [CrossRef]
- Ko, C.H.; Tsai, C.H.; Tu, J.; Tang, S.H.; Liu, C.C. Expression and thermostability of Paenibacillus campinasensis BL11 pectate lyase and its applications in bast fibre processing. Ann. Appl. Biol. 2011, 158, 218–225. [Google Scholar] [CrossRef]
- Yuan, Y.; Zhang, X.Y.; Zhao, Y.; Zhang, H.; Zhou, Y.F.; Gao, J. A novel PL9 pectate lyase from Paenibacillus polymyxa KF-1: Cloning, expression, and its application in pectin degradation. Int. J. Mol. Sci. 2019, 20, 3060. [Google Scholar] [CrossRef]
- Zhou, C.; Cao, Y.; Xue, Y.; Liu, W.; Ju, J.; Ma, Y. Structure of an alkaline pectate lyase and rational engineering with improved thermo-alkaline stability for efficient ramie degumming. Int. J. Mol. Sci. 2022, 24, 538. [Google Scholar] [CrossRef] [PubMed]
- Zhou, C.; Ye, J.; Xue, Y.; Ma, Y. Directed evolution and structural analysis of alkaline pectate lyase from the alkaliphilic bacterium Bacillus sp. strain N16-5 to improve its thermostability for efficient ramie degumming. Appl. Environ. Microbiol. 2015, 81, 5714–5723. [Google Scholar] [CrossRef]
- Zheng, Y.; Huang, C.H.; Liu, W.; Ko, T.P.; Xue, Y.; Zhou, C.; Guo, R.T.; Ma, Y. Crystal structure and substrate-binding mode of a novel pectate lyase from alkaliphilic Bacillus sp. N16-5. Biochem. Biophys. Res. Commun. 2012, 420, 269–274. [Google Scholar] [CrossRef] [PubMed]
- Huang, Y.; Feulner, P.G.D.; Eizaguirre, C.; Lenz, T.L.; Bornberg-Bauer, E.; Milinski, M.; Reusch, T.B.H.; Chain, F.J.J. Genome-wide genotype-expression relationships reveal both copy number and single nucleotide differentiation contribute to DIFFERENTIAL gene expression between stickleback ecotypes. Genome Biol. Evol. 2019, 11, 2344–2359. [Google Scholar] [CrossRef] [PubMed]
- Song, X.; Shao, C.; Guo, Y.; Wang, Y.; Cai, J. Improved the expression level of active transglutaminase by directional increasing copy of mtg gene in Pichia pastoris. BMC Biotechnol. 2019, 30, 54. [Google Scholar] [CrossRef]
- Klug-Santner, B.G.; Schnitzhofer, W.; Vrsanská, M.; Weber, J.; Agrawal, P.B.; Nierstrasz, V.A.; Guebitz, G.M. Purification and characterization of a new bioscouring pectate lyase from Bacillus pumilus BK2. J. Biotechnol. 2006, 121, 390–401. [Google Scholar] [CrossRef]
- Mattanovich, D.; Branduardi, P.; Dato, L.; Gasser, B.; Sauer, M.; Porro, D. Recombinant protein production in yeasts. Methods Mol. Biol. 2012, 824, 329–358. [Google Scholar] [CrossRef]
- Lee, C.; Kim, J.; Shin, S.G.; Hwang, S. Absolute and relative QPCR quantification of plasmid copy number in Escherichia coli. J. Biotechnol. 2006, 123, 273–280. [Google Scholar] [CrossRef] [PubMed]
- Abad, S.; Kitz, K.; Hörmann, A.; Schreiner, U.; Hartner, F.S.; Glieder, A. Real-time PCR-based determination of gene copy numbers in Pichia pastoris. Biotechnol. J. 2010, 5, 413–420. [Google Scholar] [CrossRef] [PubMed]
- Yang, J.K.; Chen, Q.C.; Zhou, B.; Wang, X.J.; Liu, S.Q. Manno-oligosaccharide preparation by the hydrolysis of konjac flour with a thermostable endo-mannanase from Talaromyces cellulolyticus. J. Appl. Microbiol. 2019, 127, 520–532. [Google Scholar] [CrossRef] [PubMed]








| Ct Mean of pelA Gene | Copy Number pelA Gene in the Reaction | Ct Mean of gapdh Gene | Copy Number of gapdh Gene in the Reaction | Copy Number of pelA in a Genome | |
|---|---|---|---|---|---|
| AO-2 | 4.738 | 5.265 × 107 | 16.700 | 4.930 × 107 | 1.068 |
| AO-4 | 5.096 | 5.008 × 107 | 16.501 | 5.090 × 107 | 0.984 |
| 2AO-2 | 3.927 | 9.930 × 107 | 16.503 | 5.010 × 107 | 1.982 |
| 2AO-4 | 3.922 | 9.955 × 107 | 16.495 | 5.079 × 107 | 1.960 |
| 3AO-3 | 3.291 | 1.525 × 108 | 16.498 | 5.095 × 107 | 2.993 |
| 3AO-4 | 3.304 | 1.513 × 108 | 16.501 | 5.058 × 107 | 2.992 |
Disclaimer/Publisher’s Note: The statements, opinions and data contained in all publications are solely those of the individual author(s) and contributor(s) and not of MDPI and/or the editor(s). MDPI and/or the editor(s) disclaim responsibility for any injury to people or property resulting from any ideas, methods, instructions or products referred to in the content. |
© 2025 by the authors. Licensee MDPI, Basel, Switzerland. This article is an open access article distributed under the terms and conditions of the Creative Commons Attribution (CC BY) license (https://creativecommons.org/licenses/by/4.0/).
Share and Cite
Han, Y.; Peng, X.-B.; Wei, S.-Y.; Chen, Q.-G.; Yang, J.-K. Molecular Characterization of a Novel Alkaline Endo-Pectate Lyase from Paenibacillus borealis and Over-Production in Bioreactor Realized by Constructing the Tandem Expression Cassettes in Host Genome. Molecules 2025, 30, 3612. https://doi.org/10.3390/molecules30173612
Han Y, Peng X-B, Wei S-Y, Chen Q-G, Yang J-K. Molecular Characterization of a Novel Alkaline Endo-Pectate Lyase from Paenibacillus borealis and Over-Production in Bioreactor Realized by Constructing the Tandem Expression Cassettes in Host Genome. Molecules. 2025; 30(17):3612. https://doi.org/10.3390/molecules30173612
Chicago/Turabian StyleHan, Ying, Xiao-Bo Peng, Shu-Ya Wei, Qi-Guo Chen, and Jiang-Ke Yang. 2025. "Molecular Characterization of a Novel Alkaline Endo-Pectate Lyase from Paenibacillus borealis and Over-Production in Bioreactor Realized by Constructing the Tandem Expression Cassettes in Host Genome" Molecules 30, no. 17: 3612. https://doi.org/10.3390/molecules30173612
APA StyleHan, Y., Peng, X.-B., Wei, S.-Y., Chen, Q.-G., & Yang, J.-K. (2025). Molecular Characterization of a Novel Alkaline Endo-Pectate Lyase from Paenibacillus borealis and Over-Production in Bioreactor Realized by Constructing the Tandem Expression Cassettes in Host Genome. Molecules, 30(17), 3612. https://doi.org/10.3390/molecules30173612
