Synthesis, Molecular Docking and Biological Evaluation of A-Ring-Carborane-Vitamin D Analogues
Abstract
1. Introduction
2. Results and Discussion
2.1. Docking
2.2. Retrosynthetic Analysis of Target Analogues and 5
2.3. Synthesis of Vitamin D Analogue 4
2.4. Synthesis of Vitamin D3 Analogue 5
2.5. Binding
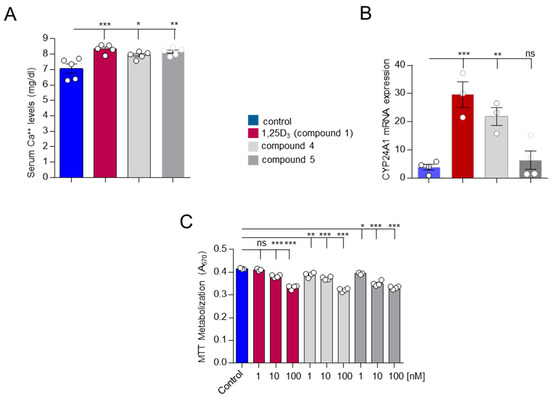
2.6. Biological Activity
3. Materials and Methods
3.1. Chemistry
3.2. Binding
3.2.1. Protein Production and Purification
3.2.2. Mass Spectrometry Analysis
3.3. Biological Assays
3.3.1. Serum Calcium Evaluation
3.3.2. Real-Time PCR
3.3.3. Cell Proliferation/Cytotoxicity
4. Conclusions
Supplementary Materials
Author Contributions
Funding
Institutional Review Board Statement
Informed Consent Statement
Data Availability Statement
Conflicts of Interest
References
- Slominski, A.T.; Tuckey, R.C.; Jetten, A.M.; Holik, M.F. Recent advances in viamin D biology: Something new under the sun. J. Investig. Dermatol. 2023, 143, 2340–2342. [Google Scholar] [CrossRef]
- Feldman, D.; Pike, J.W.; Adams, J.S. Vitamin D: Two-Volume Set; Elsevier; Academic Press: New York, NY, USA, 2011. [Google Scholar]
- Christakos, S.; Dhawan, P.; Verstuyf, A.; Verlinden, L.; Carmeliet, G. Vitamin D: Metabolism, molecular mechanism of action, and pleiotropic effects. Physiol. Rev. 2016, 96, 365–408. [Google Scholar] [CrossRef] [PubMed]
- Chen, J.; Tang, Z.; Slominski, A.T.; Li, W.; Zijewski, M.A.; Liu, Y.; Chen, J. Vitamin D and its analogs as anticancer and anti-inflammatory agents. Eur. J. Med. Chem. 2020, 207, 112738. [Google Scholar] [CrossRef]
- Jones, G.; Kaufmann, M. Update on pharmacologically-relevant vitamin D analogues. Br. J. Pharmacol. 2019, 85, 1095–1102. [Google Scholar] [CrossRef] [PubMed]
- Winkler, F.; Venkatesh, H.S.; Amit, M.; Batchelor, T.; Demir, I.D.; Deneen, B.; Gutmann, D.H.; Hervey-Jumper, S.; Kuner, T.; Mabbott, D.; et al. Deciphering breast cancer: From biology to the clinic. Cell 2023, 186, 1689–1707. [Google Scholar] [CrossRef]
- Len-Tayon, K.; Beraud, C.; Fauveau, C.; Belorusova, A.Y.; Chebaro, Y.; Mouriño, A.; Massfelder, T.; Chauchereau, A.; Metzger, D.; Rochel, N.; et al. A vitamin D-based strategy overcomes chemoresistance in prostate cancer. Br. J. Pharmacol. 2024, 181, 4279–4293. [Google Scholar] [CrossRef] [PubMed]
- Otero, R.; Seoane, S.; Sigüeiro, R.; Belorusova, A.; Maestro, M.A.; Pérez-Fernández, R.; Rochel, N.; Mouriño, A. Carborane-based design of a potent vitamin D receptor agonist. Chem. Sci. 2016, 7, 1033–1037. [Google Scholar] [CrossRef]
- Kawagoe, F.; Mendoza, A.; Hayata, Y.; Asano, L.; Kotake, K.; Mototani, S.; Kawamura, S.; Kurosaki, S.; Akagi, Y.; Tekemoto, Y.; et al. Discovery of a vitamin D receptor-silent vitamin D derivative that impairs sterol regulatory element-binding protein in vivo. J. Med. Chem. 2021, 64, 5689–5709. [Google Scholar] [CrossRef]
- Fujii, S.; Sekine, R.; Kano, A.; Masuno, H.; Songkram, C.; Kawachi, E.; Hirano, T.; Tanatani, A.; Kagechika, H. Structural development of p-carborane-based potent non-secosteroidal vitamin D analogs. Bioorg. Med. Chem. 2014, 22, 5891–5901. [Google Scholar] [CrossRef]
- Frisch, M.J.; Trucks, G.W.; Schlegel, H.B.; Scuseria, G.E.; Robb, M.A.; Cheeseman, J.R.; Scalmani, G.; Barone, V.; Petersson, G.A.; Nakatsuji, H.; et al. Gaussian 09; Revision A.02; Gaussian, Inc.: Wallingford, CT, USA, 2016. [Google Scholar]
- Jones, G.; Willett, P.; Glen, R.C.; Leach, A.R.; Taylor, R. Development and Validation of a Genetic Algorithm for Flexible Docking. J. Mol. Biol. 1997, 267, 727–748. [Google Scholar] [CrossRef]
- Rochel, N.; Wurtz, J.M.; Mitschler, A.; Klaholz, B.; Moras, D. The crystal structure of the nuclear receptor for vitamin D bound to its natural ligand. Mol. Cell 2000, 5, 173–179. [Google Scholar] [CrossRef] [PubMed]
- Yamamoto, K.; Abe, D.; Yoshimoto, N.; Choi, M.; Yamagishi, K.; Tokiwa, H.; Shimizu, M.; Makishima, M.; Yamada, S. Vitamin D receptor: Ligand recognition and allosteric network. J. Med. Chem. 2006, 49, 1313–1324. [Google Scholar] [CrossRef]
- Zhu, G.-D.; Okamura, W.H. Synthesis of vitamin D (calciferol). Chem. Rev. 1995, 95, 1877–1952. [Google Scholar] [CrossRef]
- López-Pérez, B.; Maestro, M.A.; Mouriño, A. Total synthesis of 1α,25-dihydroxyvitamin D3 (calcitriol) through a Si-assisted allylic substitution. Chem. Commun. 2017, 53, 8144–8147. [Google Scholar] [CrossRef]
- Gua, J.; Rodríguez, K.X.; Kandaa, Y.; Yanga, S.; Ociepaa, M.; Wilkea, H.; Abrishamia, A.V.; Jørgensen, L.; Skak-Nielsen, T.; Chena, J.S.; et al. Convergent total synthesis of (+)-calcipotriol: A scalable, modular approach to vitamin D analogs. Proc. Natl. Acad. Sci. USA 2022, 119, e2200814119. [Google Scholar] [CrossRef] [PubMed]
- Mouriño, A. Pd(0)-catalyzed-mediated synthesis of vitamin D compounds. Adv. Synth. Catal. 2024, 366, 603–616. [Google Scholar] [CrossRef]
- Selka, A.; Abidli, A.; Schiavo, L.; Jeanmart, L.; Hanquet, G.; Lubell, W.D. Recent advances in sustainable total synthesis and chiral pool strategies with emphasis on (−)-sclareol in natural product synthesis. Eur. J. Org. Chem. 2025, 28, e202400983. [Google Scholar] [CrossRef]
- Lythgoe, B.; Roberts, D.A.; Waterhouse, I.J. Calciferol and its relatives. Part 20. A synthesis of Windaus and Grundmann’s C19 ketone. J. Chem. Soc. 1977, 23, 2608–2612. [Google Scholar] [CrossRef]
- Trost, B.M.; Dumas, J.; Vila, M. New strategies for the synthesis of vitamin D metabolites via Pd-catalyzed reactions. J. Am. Chem. Soc. 1992, 114, 9836–9845. [Google Scholar] [CrossRef]
- Sardina, F.J.; Mouriño, A.; Castedo, L. Studies on the synthesis of side-chain hydroxylated metabolites of vitamin D. 2. Stereocontrolled synthesis of 25-hydroxyvitamin D2. J. Org. Chem. 1986, 51, 1264–1269. [Google Scholar] [CrossRef]
- Mascareñas, J.L.; Pérez-Sestelo, J.; Castedo, L.; Mouriño, A. A Short, flexible route to vitamin D metabolites and their side chain analogues. Tetrahedron Lett. 1991, 32, 2813–2816. [Google Scholar] [CrossRef]
- Baggiolini, E.G.; Iacobelli, J.; Hennessy, B.M.; Batcho, A.D.; Sereno, J.F.; Uskokovic, M.R. Stereocontrolled total synthesis of 1α,25-dihydroxycholecalciferol and 1α,25-dihydroxyergocalciferol. J. Org. Chem. 1986, 51, 3098–3108. [Google Scholar] [CrossRef]
- Sikervar, V.; Fleet, J.C.; Fuchs, P.L. Fluoride-mediated elimination of allyl sulfones: Application to the synthesis of a 24-dimethyl-A-ring vitamin D3 analogues. J. Org. Chem. 2012, 77, 5132–5138. [Google Scholar] [CrossRef] [PubMed]
- Posner, G.H.; Li, Z.; White, C.; Vinader, V.; Takeuchi, K.; Guggino, S.E.; Dolan, P.; Kensler, T.W. 1α,25-Dihydroxyvitamin D3 analogs featuring aromatic and heteroaromatic rings: Design, synthesis, and preliminary biological testing. J. Med. Chem. 1995, 38, 4529–4537. [Google Scholar] [CrossRef]
- Fraga, R.; Zacconi, F.; Sussman, F.; Ordóñez-Morán, P.; Muñoz, A.; Huet, T.; Molnár, F.; Moras, D.; Rochel, N.; Maestro, M.; et al. Design, synthesis, evaluation, and structure of vitamin D analogues with furan side chains. Chem. Eur. J. 2012, 18, 603–612. [Google Scholar] [CrossRef]
- Blanchette, M.A.; Choy, W.; Davis, J.T.; Essenfeld, A.P.; Masamune, S.; Roush, W.R.; Sakai, T. Horner-Wadsworth-Emmons reaction: Use of lithium chloride and an amine for base-sensitive compounds. Tetrahedron Lett. 1984, 25, 2183–2186. [Google Scholar] [CrossRef]
- Moman, E.; Nicoletti, D.; Mouriño, A. Strained polycycles by H5C5x free-radical cascades. Org. Lett. 2006, 8, 1249–1251. [Google Scholar] [CrossRef]
- Samuel, S.; Sitrin, M.D. Vitamin D’s role in cell proliferation and differentiation. Nutr. Rev. 2008, 66, S116–S124. [Google Scholar] [CrossRef]
- Martínez-Ordoñez, A.; Seoane, S.; Avila, L.; Eiro, N.; Macía, M.; Arias, E.; Pereira, F.; García-Caballero, T.; Gómez-Lado, N.; Aguiar, P.; et al. POU1F1 transcription factor induces metabolic reprogramming and breast cancer progression via LDHA regulation. Oncogene 2021, 40, 2725–2740. [Google Scholar] [CrossRef]







Disclaimer/Publisher’s Note: The statements, opinions and data contained in all publications are solely those of the individual author(s) and contributor(s) and not of MDPI and/or the editor(s). MDPI and/or the editor(s) disclaim responsibility for any injury to people or property resulting from any ideas, methods, instructions or products referred to in the content. |
© 2025 by the authors. Licensee MDPI, Basel, Switzerland. This article is an open access article distributed under the terms and conditions of the Creative Commons Attribution (CC BY) license (https://creativecommons.org/licenses/by/4.0/).
Share and Cite
Otero, R.; Seoane, S.; Fernández-Domínguez, X.; Bourguet, M.; Cianférani, S.; Peluso-Iltis, C.; Maestro, M.A.; Pérez-Fernández, R.; Rochel, N.; Mouriño, A. Synthesis, Molecular Docking and Biological Evaluation of A-Ring-Carborane-Vitamin D Analogues. Molecules 2025, 30, 2637. https://doi.org/10.3390/molecules30122637
Otero R, Seoane S, Fernández-Domínguez X, Bourguet M, Cianférani S, Peluso-Iltis C, Maestro MA, Pérez-Fernández R, Rochel N, Mouriño A. Synthesis, Molecular Docking and Biological Evaluation of A-Ring-Carborane-Vitamin D Analogues. Molecules. 2025; 30(12):2637. https://doi.org/10.3390/molecules30122637
Chicago/Turabian StyleOtero, Rocío, Samuel Seoane, Xoán Fernández-Domínguez, Maxime Bourguet, Sarah Cianférani, Carole Peluso-Iltis, Miguel A. Maestro, Román Pérez-Fernández, Natacha Rochel, and Antonio Mouriño. 2025. "Synthesis, Molecular Docking and Biological Evaluation of A-Ring-Carborane-Vitamin D Analogues" Molecules 30, no. 12: 2637. https://doi.org/10.3390/molecules30122637
APA StyleOtero, R., Seoane, S., Fernández-Domínguez, X., Bourguet, M., Cianférani, S., Peluso-Iltis, C., Maestro, M. A., Pérez-Fernández, R., Rochel, N., & Mouriño, A. (2025). Synthesis, Molecular Docking and Biological Evaluation of A-Ring-Carborane-Vitamin D Analogues. Molecules, 30(12), 2637. https://doi.org/10.3390/molecules30122637

