Analysis of Volatile Compounds with Odor Characteristics in Dianhong, Chuanhong, and Keemunhong Based on SPME-GC×GC-MS
Abstract
1. Introduction
2. Results and Discussion
2.1. Quantitative Descriptive Analysis (QDA)
2.2. E-Nose Analysis Results
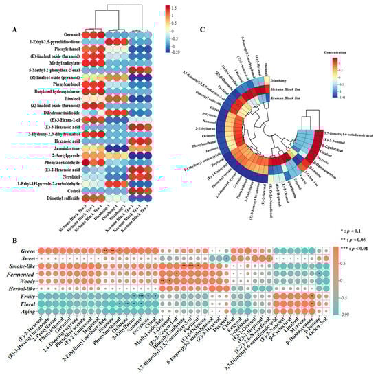
2.3. Analysis of Volatile Compounds in Black Tea of Different Origins
2.4. Screening of Three Black Teas’ Key Odor Compounds
2.4.1. Key Odor Compounds of DH
2.4.2. Key Odor Compounds of KH
2.4.3. Key Odor Compounds of CH
2.5. Screening of Key Odor Compounds of Black Tea
3. Materials and Methods
3.1. Black Tea Samples and Breakage Processing
3.2. Chemicals
3.3. Sensory Evaluation
3.4. E-Nose Analysis
3.5. Extraction of Odor Compounds
3.6. GC×GC-MS Analysis
3.7. Quantitative Analysis and Calculation of the Odor Activity Value (OAV)
3.8. Statistical Analyses
4. Conclusions
Author Contributions
Funding
Institutional Review Board Statement
Informed Consent Statement
Data Availability Statement
Conflicts of Interest
Abbreviations
| DH | Dianhong | 
| CH | Chuanhong | 
| KH | Keemunhong | 
| GC×GC-MS | Comprehensive two-dimensional gas chromatography–mass spectrometry | 
| OAV | Odor activity value | 
| QDA | Quantitative descriptive analysis | 
| SPME | Solid-phase microextraction | 
| GC-MS | Gas chromatography–mass spectrometry | 
| PLS-DA | Partial least squares discriminant analysis | 
| HCA | Hierarchical clustering analysis | 
| PCA | Principal component analysis | 
| VIP | Variable important in projection | 
| SD | Standard deviation | 
| ANOVA | Analysis of variance | 
References
- He, Y.; Wang, X.; Zhang, X. The Study Evolution of TB in Black Tea. In Advances in Chemistry Research II, PTS 1-3; Chen, S., Liu, Z.T., Zeng, Q.Z., Eds.; Trans Tech Publications Ltd.: Stafa-Zurich, Switzerland, 2012; Volume 554–556, pp. 1717–1720. [Google Scholar]
- Parveen, A.; Qin, C.-Y.; Zhou, F.; Lai, G.; Long, P.; Zhu, M.; Ke, J.; Zhang, L. The Chemistry, Sensory Properties and Health Benefits of Aroma Compounds of Black Tea Produced by Camellia sinensis and Camellia assamica. Horticulturae 2023, 9, 1253. [Google Scholar] [CrossRef]
- Chang, C.-W.; Xie, X.-Y.; Wang, W.-K.; Wang, G.-C. Effect of Black Tea and Green Tea on the Radial Pulse Spectrum in Healthy Humans. J. Altern. Complement. Med. 2019, 25, 559–561. [Google Scholar] [CrossRef]
- Tanaka, T.; Kouno, I. Oxidation of Tea Catechins: Chemical Structures and Reaction Mechanism. Food Sci. Technol. Res. 2003, 9, 128–133. [Google Scholar] [CrossRef]
- Dai, J.; Zhao, C.; Bi, W.; Tao, L.; Zhou, Y.; Tian, Y. Development and Process Optimization of Dian Black Tea Set Fermented Milk. China Brew. 2020, 39, 211–215. [Google Scholar] [CrossRef]
- Dunkel, A.; Steinhaus, M.; Kotthoff, M.; Nowak, B.; Krautwurst, D.; Schieberle, P.; Hofmann, T. Nature’s Chemical Signatures in Human Olfaction: A Foodborne Perspective for Future Biotechnology. Angew. Chem. Int. Ed. 2014, 53, 7124–7143. [Google Scholar] [CrossRef]
- Chen, Q.; Zhu, Y.; Liu, Y.; Liu, Y.; Dong, C.; Lin, Z.; Teng, J. Black Tea Aroma Formation during the Fermentation Period. Food Chem. 2022, 374, 131640. [Google Scholar] [CrossRef]
- Wang, Q.; Qin, D.; Huang, G.; Jiang, X.; Fang, K.; Wang, Q.; Ni, E.; Li, B.; Pan, C.; Li, H.; et al. Identification and Characterization of the Key Volatile Flavor Compounds in Black Teas from Distinct Regions Worldwide. J. Food Sci. 2022, 87, 3433–3446. [Google Scholar] [CrossRef]
- Hoa, C.-T.; Zhenga, X.; Lib, L. Tea Aroma Formation. Food Sci. Hum. Wellness 2015, 4, 9–27. [Google Scholar] [CrossRef]
- Co, H.; Sanderson, G.W. Biochemistry of Tea Fermentation: Conversion of Amino Acids to Black Tea Aroma Constituents. J. Food Sci. 1970, 35, 160–164. [Google Scholar] [CrossRef]
- Sanderson, G.W.; Grahamm, H.N. Formation of Black Tea Aroma. J. Agric. Food Chem. 1973, 21, 576–585. [Google Scholar] [CrossRef]
- Kumazawa, K.; Wada, Y.; Masuda, H. Characterization of Epoxydecenal Isomers as Potent Odorants in Black Tea (Dimbula) Infusion. J. Agric. Food Chem. 2006, 54, 4795–4801. [Google Scholar] [CrossRef] [PubMed]
- Xiang, B.; Luo, X.; Liu, K.; Liu, M.; Jiao, W.; Zhao, H.; Wang, Q.; Yang, L. Analysis of the Quality Differences of Congou Black Tea from Different Origin. Food Sci. Technol. 2024, 49, 56–65. [Google Scholar] [CrossRef]
- Zhu, J.; Zhou, Y.; Wen, H. Analysis of Differences in Volatile Components of Rucheng Baimao (Camellia Pubescens) Black Tea in Different Seasons. Foods 2025, 14, 763. [Google Scholar] [CrossRef] [PubMed]
- Lazaro Jr, J.B.; Ballado, A.; Bautista, F.P.F.; So, J.K.B.; Villegas, J.M.J. Chemometric Data Analysis for Black Tea Fermentation Using Principal Component Analysis. In Proceedings of the 4TH Electronic and Green Materials International Conference 2018 (EGM 2018), Bandung, Indonesia, 27–28 July 2018; Ramli, M.M., Hong, V.C., Isa, S.S.M., Ismail, N.S., WeiWen, L., Fathil, M.F.M., Eds.; Amer Inst Physics: College Park, MD, USA, 2018; Volume 2045, p. 020050. [Google Scholar]
- Zhou, Y.; Liu, R.; Tan, T.; Huang, J.-A.; Yu, L.-J.; Liu, Z.-H. Methods Evaluation on Gongfu Black Tea Aroma Clustering in Different Procession by the Electronic Nose Analysis. J. Food Saf. Qual. 2015, 6, 1611–1618. [Google Scholar]
- T/CTSS 58-2022; Tea Sensory Wheel. China Tea Science Society: Hangzhou, China, 2022.
- Ge, Y.; Wang, L.; Huang, Y.; Jia, L.; Wang, J. Characteristic Flavor Compounds in Guizhou Green Tea and the Environmental Factors Influencing Their Formation: Investigation Using Stable Isotopes, Electronic Nose, and Headspace-Gas Chromatography Ion Migration Spectrometry. LWT-Food Sci. Technol. 2024, 196, 115887. [Google Scholar] [CrossRef]
- Owuor, P.O.; Obanda, M.; Nyirenda, H.E.; Mandala, W.L. Influence of Region of Production on Clonal Black Tea Chemical Characteristics. Food Chem. 2008, 108, 263–271. [Google Scholar] [CrossRef]
- Huang, J.; Yan, T.; Yang, J.; Xu, H. Aroma Components Analysis and Origin Differentiation of Black Tea Based on ATD-GC-MS and E-Nose. Horticulturae 2023, 9, 885. [Google Scholar] [CrossRef]
- Xiao, Z.; Wang, H.; Niu, Y.; Liu, Q.; Zhu, J.; Chen, H.; Ma, N. Characterization of Aroma Compositions in Different Chinese Congou Black Teas Using GC–MS and GC–O Combined with Partial Least Squares Regression. Flavour. Fragr. J. 2017, 32, 265–276. [Google Scholar] [CrossRef]
- Zhai, X.; Zhang, L.; Granvogl, M.; Ho, C.-T.; Wan, X. Flavor of Tea (Camellia sinensis): A Review on Odorants and Analytical Techniques. Compr. Rev. Food Sci. Food Saf. 2022, 21, 3867–3909. [Google Scholar] [CrossRef]
- Zheng, X.; Xin, H.; Youlan, J.; Chao, W.; Zhonghua, L.; Jianan, H.; Qin, L. Characterization of Key Aroma Compounds and Relationship between Aroma Compounds and Sensory Attributes in Different Aroma Types of Fu Brick Tea. Food Chem. X 2022, 13, 100248. [Google Scholar] [CrossRef]
- Wang, D.; Liu, Z.; Lan, X.; Wang, C.; Chen, W.; Zhan, S.; Sun, Y.; Su, W.; Lin, C.-C.; Liu, W.; et al. Unveiling the Aromatic Intricacies of Wuyi Rock Tea: A Comparative Study on Sensory Attributes and Odor-Active Compounds of Rougui and Shuixian Varieties. Food Chem. 2024, 435, 137470. [Google Scholar] [CrossRef] [PubMed]
- Li, S.; Jia, J.; Meng, Q.; Song, H.; Qiu, R. Characterization of Key Odor-Active Compounds in Chinese-Style Traditional Craft Beer “Li”. J. Food Compos. Anal. 2024, 134, 106575. [Google Scholar] [CrossRef]
- van Gemert, L.J. Odour Thresholds-Compilations of Odour Threshold Values in Air, Water and Other Media (Seconded); Oliemans Punter & Partners BV.: Leusden, The Netherland, 2011. [Google Scholar]
- Kang, S.; Yan, H.; Zhu, Y.; Liu, X.; Lv, H.-P.; Zhang, Y.; Dai, W.-D.; Guo, L.; Tan, J.-F.; Peng, Q.-H.; et al. Identification and Quantification of Key Odorants in the World’s Four Most Famous Black Teas. Food Res. Int. 2019, 121, 73–81. [Google Scholar] [CrossRef] [PubMed]
- Su, D.; He, J.-J.; Zhou, Y.-Z.; Li, Y.-L.; Zhou, H.-J. Aroma Effects of Key Volatile Compounds in Keemun Black Tea at Different Grades: HS-SPME-GC-MS, Sensory Evaluation, and Chemometrics. Food Chem. 2022, 373, 131587. [Google Scholar] [CrossRef] [PubMed]



| Compounds | Odor Threshold 1/(µg/L) | Odor | Concentration 2 (±SD 3) (μg/kg)/OAV 4 | ||
|---|---|---|---|---|---|
| Dianhong | Chuanhong | Keemunhong | |||
| 1-Octen-3-ol | 6 | mushroom-like | 98.7 ± 18.0 a (16.45) | 79.4 ± 5.0 a (13.23) | 94.3 ± 5.6 a (15.71) | 
| Linalool | 150 | floral | 8081.5 ± 141.5 a (53.88) | 3921.4 ± 361.5 b (26.14) | 3842.0 ± 141.1 b (25.61) | 
| 1-Octanol | 110 | floral | 73.3 ± 4.4 c (<1) | 161.7 ± 4.3 a (1.47) | 100.0 ± 6.5 b (<1) | 
| 3,7-Dimethyl-1,5,7-octatrien-3-ol | 110 | green | 272.9 ± 26.4 c (2.48) | 702.5 ± 48.5 a (6.39) | 517.5 ± 18.0 b (4.7) | 
| (Z)-3-Hexenyl hexanoate | 12.1 | fruity | — | 238.7 ± 28.2 b (19.73) | 282.2 ± 10.7 a (23.32) | 
| (Z)-3-Nonen-1-ol | 1 | fresh, green | 10.3 ± 0.5 b (10.27) | 33.4 ± 2.9 a (33.39) | 20.2 ± 0.4 b (20.23) | 
| Geraniol | 7.5 | rose-like, citrus-like | 2056.0 ± 79.1 c (274.14) | 8306.5 ± 232.8 b (1107.53) | 8595.2 ± 355.2 a (1146.03) | 
| Phenylethanol | 1000 | floral | 784.0 ± 56.9 b (<1) | 1158.8 ± 45.6 a (1.16) | 1187.4 ± 83.4 a (1.19) | 
| (Z)-3-Hexenal | 0.25 | fruity | — | 3.6 ± 0.2 (14.43) | — | 
| Heptanal | 6.1 | citrus-like, fatty | — | 9.1 ± 1.2 a (1.49) | 8.5 ± 1.6 a (1.4) | 
| (E)-2-Hexenal | 110 | grassy, fatty | 40.7 ± 1.6 c (<1) | 127.7 ± 4.4 b (1.16) | 142.7 ± 5.8 a (1.3) | 
| (E)-2-Heptenal | 13 | fatty, green | 14.4 ± 1.4 b (1.11) | — | 43.5 ± 13.1 a (3.34) | 
| Nonanal | 260 | citrus-like, green | 162.8 ± 20.1 b (<1) | 262.8 ± 18.5 a (1.01) | 299.3 ± 18.1 a (1.15) | 
| (E)-2-Octenal | 1.7 | fatty, nutty | 77.0 ± 3.5 b (45.32) | — | 234.0 ± 13.9 a (137.67) | 
| Furfural | 282 | nutty, sweet | 549.9 ± 5.0 c (1.95) | 1251.5 ± 52.3 a (4.44) | 938.2 ± 45.5 b (3.33) | 
| (E)-2-Nonenal | 0.15 | fatty, green | 7.5 ± 0.6 (49.74) | — | — | 
| Decanal | 6.2 | fatty, fruity | 11.5 ± 2.8 b (1.86) | 21.4 ± 1.5 a (3.45) | — | 
| Phenylmethanal | 3500 | almond-like | 3892.3 ± 178.6 c (1.11) | 4561.5 ± 520.8 b (1.3) | 4994.3 ± 671.5 a (1.43) | 
| (E,Z)-2,6-Nonadienal | 5 | green, fatty | 4.3 ± 0.2 b (<1) | — | 9.4 ± 0.4 a (1.89) | 
| β-Cyclocitral | 32 | lemon-like | 179.2 ± 23.5 a (5.6) | 134.4 ± 5.7 b (4.2) | 134.2 ± 3.3 b (4.19) | 
| Citral | 85 | fruity, lemon-like | 120.6 ± 20.6 b (1.42) | 408.4 ± 7.5 a (4.81) | 490.9 ± 116.6 a (5.77) | 
| (E)-2-Undecenal | 1.4 | fruity | — | 26.1 ± 4.9 a (18.63) | 24.0 ± 1.1 a (17.12) | 
| β-Damascenone | 0.05 | fruity, floral, sweet | 71.5 ± 9.1 a (1430.85) | 33.9 ± 3.6 b (677.77) | 18.3 ± 1.5 c (365.23) | 
| β-Ionone | 0.1 | floral | 673.7 ± 52.2 a (6736.68) | — | 386.4 ± 5.7 b (3864.06) | 
| Jasmone | 7 | floral, tea-like | 44.3 ± 4.8 c (6.33) | 96.9 ± 11.0 b (13.84) | 133.8 ± 13.5 a (19.12) | 
| Methyl salicylate | 40 | mint-like | 4751.7 ± 711.4 c (118.79) | 22,770.5 ± 1010.8 a (569.26) | 10,628.7 ± 499.5 b (265.72) | 
| Phenethyl acetate | 19 | floral | 10.4 ± 1.3 b (<1) | 19.5 ± 0.9 a (1.03) | 18.3 ± 1.3 a (<1) | 
| 3,7-Dimethyl-6-octadienoic acid | 23 | green, woody | 101.3 ± 16.6 (4.4) | — | — | 
| Eugenol | 1.8 | clove-like, woody | — | — | 5.7 ± 0.8(3.14) | 
| 5-Isopropyl-2-methylphenol | 1.8 | woody | — | 5.7 ± 1.1 (3.19) | — | 
| 2-Ethylfuran | 17 | earthy, malty | 7.5 ± 2.5 c (<1) | 40.3 ± 3.5 b (2.37) | 53.2 ± 1.7 a (3.13) | 
| 2-Pentylfuran | 6 | fruity, green | 12.9 ± 1.0 a (<1) | 14.9 ± 4.7 a (2.48) | 15.3 ± 3.0 a (2.55) | 
| Myrcene | 15 | woody, fruity | 268.6 ± 7.5 a (17.9) | 112.8 ± 27.1 b (7.52) | 99.5 ± 44.2 b (6.63) | 
| 2-Ethylbutyl methacrylate | 34 | lemon-like | 32.7 ± 0.8 c (<1) | 48.8 ± 3.5 b (1.44) | 60.0 ± 4.4 a (1.76) | 
| Ocimene | 34 | citrus-like, green | 3.4 ± 0.7 c (<1) | 352.8 ± 31.4 b (10.38) | 534.8 ± 27.0 a (15.73) | 
| (E)-β-Ocimene | 60 | sweet, herbal-like | 24.6 ± 3.4 b (<1) | 218.1 ± 34.2 a (3.64) | 157.3 ± 56.7 a (2.62) | 
| p-Cymene | 100 | citrus-like, woody | 63.1 ± 9.0 b (<1) | 118.4 ± 6.6 a (1.18) | 134.1 ± 10.5 a (1.34) | 
| 2,4-Dimethyl styrene | 85 | spicy, balsamic | 63.3 ± 10.1 b (<1) | 105.1 ± 4.3 a (1.24) | 100.5 ± 5.5 a (1.18) | 
| γ-Cadinene | 1.5 | woody | — | 38.0 ± 1.2 b (25.34) | 100.1 ± 5.2 a (66.71) | 
| Dimethyl sulfoxide | 0.3 | fatty | — | 36.5 ± 5.2 a (121.62) | 21.0 ± 2.6 b (70.13) | 
| Cedrol | 0.5 | woody | — | — | 20.9 ± 2.8 (41.8) | 
| Disclaimer/Publisher’s Note: The statements, opinions and data contained in all publications are solely those of the individual author(s) and contributor(s) and not of MDPI and/or the editor(s). MDPI and/or the editor(s) disclaim responsibility for any injury to people or property resulting from any ideas, methods, instructions or products referred to in the content. | 
© 2025 by the authors. Licensee MDPI, Basel, Switzerland. This article is an open access article distributed under the terms and conditions of the Creative Commons Attribution (CC BY) license (https://creativecommons.org/licenses/by/4.0/).
Share and Cite
Li, S.; Meng, Q.; Huang, C.; Zhou, P.; Yao, S.; Guo, Y.; Wang, X. Analysis of Volatile Compounds with Odor Characteristics in Dianhong, Chuanhong, and Keemunhong Based on SPME-GC×GC-MS. Molecules 2025, 30, 2233. https://doi.org/10.3390/molecules30102233
Li S, Meng Q, Huang C, Zhou P, Yao S, Guo Y, Wang X. Analysis of Volatile Compounds with Odor Characteristics in Dianhong, Chuanhong, and Keemunhong Based on SPME-GC×GC-MS. Molecules. 2025; 30(10):2233. https://doi.org/10.3390/molecules30102233
Chicago/Turabian StyleLi, Sinuo, Qi Meng, Chunli Huang, Peihan Zhou, Sirui Yao, Yamin Guo, and Xiaojun Wang. 2025. "Analysis of Volatile Compounds with Odor Characteristics in Dianhong, Chuanhong, and Keemunhong Based on SPME-GC×GC-MS" Molecules 30, no. 10: 2233. https://doi.org/10.3390/molecules30102233
APA StyleLi, S., Meng, Q., Huang, C., Zhou, P., Yao, S., Guo, Y., & Wang, X. (2025). Analysis of Volatile Compounds with Odor Characteristics in Dianhong, Chuanhong, and Keemunhong Based on SPME-GC×GC-MS. Molecules, 30(10), 2233. https://doi.org/10.3390/molecules30102233
 
        


 
       