Abstract
An unparalleled copper(I)-catalyzed synthesis of 1,3,4-oxadiazoles from tertiary amines in one step has been described. The one-pot reactions involving (N-isocyanimine)triphenylphosphorane, tertiary amines, and carboxylic acids resulted in the formation of 1,3,4-oxadiazoles in moderate to good yields through a consecutive oxidative Ugi/aza-Wittig reaction, enabling the direct functionalization of sp3 C-H bonds adjacent to the nitrogen atom. This method offered several notable advantages, including ligands-free, exceptional productivity and a high functional group tolerance. The preliminary biological evaluation demonstrated that compound 4f inhibited hepatoma cells efficiently, suggesting potentially broad applications of the approach for synthesis and medicinal chemistry.
1. Introduction
Compounds containing 1,3,4-oxadiazoles have diverse applications in medicinal chemistry and material science [1,2,3,4,5,6]. These derivatives occupy an important position in heterocyclic compounds due to their wide range of biological and pharmacological properties, like antibiotic [7,8], antiproliferative [9], anticancer [10], antibacterial [11], and anti-inflammatory (Figure 1) [12]. Consequently, significant effort has been dedicated to synthesizing disubstituted 1,3,4-oxadiazoles [13,14,15,16]. In 2015, Wang revealed a palladium-catalyzed aminocarbonylation process employing chloroform as the carbon monoxide source to produce 1,3,4-oxadiazoles [17]. Subsequently, Ji and coworkers described a copper-catalyzed direct annulation of hydrazides for the synthesis of 1,3,4-oxadiazoles [18]. Recently, N-isocyaniminotriphenylphosphorane (NIITP), aryl iodides, and carboxylic acids have all be utilized to obtain 2,5-disubstituted 1,3,4-oxadiazoles by a one-pot synthesis–functionalization method described by Dixon [19]. Although some pathways are effective, they suffered from multi-step reactions, harsh conditions, and poor tolerance of the functional groups. Therefore, the development of a convenient construction of the variable 1,3,4-oxadiazole is still a fascinating theme.
Figure 1.
Representative biologically active 1,3,4-oxadiazole compounds.
In contrast to traditional organic synthesis, the process of functionalizing C(sp3)-H bonds through C-H bond activation has garnered considerable attention [20]. This is primarily due to its atom-economical nature and the elimination of laborious synthetic steps [21,22,23,24]. Notably, over the last decade, extensive research has been dedicated to the functionalization of sp3 C-H bonds via transition metal-catalyzed tertiary amine oxidation, leading to the formation of various chemical bonds such as C-C, C-P, and C-N linkages [25,26]. However, it is worth noting the scarcity of documented instances involving the direct functionalization of tertiary amines, concomitant with the grafting of C-H bonds onto an in situ-generated heterocyclic framework. Isocyanide-based multicomponent reactions (IMCRs) have demonstrated a lot of promise in heterocyclic synthesis in recent years [27,28,29,30]. As the demand for synthetic chemistry in terms of atomic economy and high efficiency [31], IMCRs have gradually developed from the original Ugi reaction [32,33] to an oxidative Ugi reaction [34] through the process of the amine component’s in situ oxidation to the imine ion. Among them, many elegant works on oxidative Ugi reaction have been reported which involves direct functionalization of the α-carbon atom of amines [35,36]. For instance, the IBX-mediated oxidative Ugi reaction, which involves sp3 C-H direct functionalization of tetrahydroisoquinolines, was first reported by Zhu’s lab in 2007 (Scheme 1, Equation (1)) [37]. Subsequently, the formation of α-amino imides from tertiary amines through a copper-catalyzed Ugi-type three-component reaction was initially described by Xie (Scheme 1, Equation (2)) [38]. Alternatively, DEAD-induced oxidative Ugi reactions have been reported by Zhen’s group (Scheme 1, Equation (3)) [39]. However, oxidative Ugi reactions which employ different oxidants, such as metal catalysts [40], diethyl azodicarboxylate (DEAD) [41], and photoredox catalysts [42], could be incompatible with the other reactions. As a result, the oxidative Ugi reaction of tertiary amines has grown into a more interesting and challenging field. However, to the best of our knowledge, the metal-catalyzed C(sp3)-H bond functionalization of tertiary amines with one-step construction of heterocyclic skeleton has not been reported. Owing to our continuing interest in the synthesis of heterocycle by employing domino IMCRs [43,44,45,46,47,48], we wish to develop a novel one-step construction of 1,3,4-oxadiazoles using the copper-catalyzed oxidative Ugi/aza-Wittig reaction (Scheme 1, Equation (4)).
Scheme 1.
C(sp3)-H Bond Direct Functionalization of Tertiary Amines via Oxidative Ugi reaction [37,38,39].
2. Results and Discussion
We selected N-isocyanimine triphenylphosphorane 1, 4-bromo-N, N-dimethylaniline 2a, and 4-chlorobenzoic acid 3a as model substrates for the consecutive copper(I)-catalyzed oxidative Ugi/aza-Wittig reaction to optimize the reaction conditions (Table 1). The intended product 4a was obtained with a 79% yield by executing a three-component reaction using 1, 2a, and 3a in the presence of CuCl/TBHP in CH3CN at 60 °C under dry N2 for 12 h (Table 1, entry 1). Nevertheless, reduced yields of 4a ranging from 65% to 72% were achieved when the copper catalyst was replaced by CuBr2, CuI, or CuBr (Table 1, entries 2–4). Notably, the absence of a ligand in the reaction conditions of entry 1 did not have a detrimental effect on the reaction, as the desired product 4a was successfully obtained in an 81% isolated yield (Table 1, entry 5). Remarkably, the reaction yield decreased in the presence of an air environment, resulting in a 66% yield (Table 1, entry 6). Switching the solvent to MeOH, THF, CH2Cl2, 1,4-dioxane, or PhMe (Table 1, entries 7–11) led to reduced reaction yields ranging from 24% to 69%. Furthermore, screening alternative peroxides such as BOP, DTBP, or TBPB did not yield satisfactory results (Table 1, entries 12–14, yields 38–65%). Subsequently, we investigated the influence of reaction temperature. Performing the reaction with CuCl/TBHP in CH3CN at 25 °C, 40 °C, or 80 °C (Table 1, entries 15–17) only resulted in a maximum reaction yield of 69%. Additionally, an attempt was made to reduce the catalyst loading to 5%, which led to a decrease in yield to 69% (Table 1, entry 18). When the reaction time was extended to 24 h, there was no significant change in yield (Table 1, entry 19). Upon transitioning from conventional heating to microwave heating, the yield unexpectedly decreased (Table 1, entry 20). The reaction conditions outlined in entry 5 of Table 1 were found to be optimal for the synthesis of 4a, yielding 81%.
Table 1.
Optimization of the formation of 1,3,4-oxadiazoles 4a.
To ascertain the compatibility of this multicomponent reaction, various carboxylic acids 3 including halogen-substituted (R = 4-Br, 4-Cl, 3-Cl, 2-Br, 2-Cl), benzoic acids, smoothly reacted with N, N-dimethylanilines 2 and N-isocyaniminotriphenylphosphorane 1 (as demonstrated in Scheme 2) resulting in the generation of the corresponding 1,3,4-oxadiazoles 4, yielding moderate to commendable proportions (Scheme 2, compounds 4a–4e and 4i–4k, 64–89%). Next, electron-rich substituted benzoic acids 3 (R = 4-OCH3, 4-CH3) were found to be compatible with N, N-dimethylanilines 2, and N-isocyaniminotriphenylphosphorane 1, affording the corresponding 1,3,4-oxadiazoles (4f–4g, 4m and 4p–4q, 65–88%). Notably, strongly electron-withdrawing substituted benzoic acid (R = 4-NO2) and aliphatic carboxylic acids (R4 = Et), as well as heterocyclic aromatic carboxylic acids, are particularly compatible with the optimization conditions to give the target products (4l, 4t and 4s, 64–80%). Different tertiary amines, such as N, N-diethylanilines, and N-methyl-N-phenylaniline, were also found to be suitable under the optimized conditions, affording the target compounds (4h, 4n, 4r and 4u–4w, 64–83%). Fortunately, treating cyclic amines with high steric hindrance under the optimal conditions generated 1,3,4-oxadiazoles 4x and 4y, respectively, in 74–78% yields.
Scheme 2.
One-step preparation of 1,3,4-oxadiazoles 4. Reaction conditions: 1 (1.0 mmol), 2 (2.0 mmol), 3 (1.5 mmol), TBHP (in decane, 1.5 mmol), CuCl (0.1 mmol), 4Å MS (300 mg), CH3CN (5 mL), N2, 60 °C, 12 h.
To investigate the mechanism of this tandem oxidative Ugi reaction, several control experiments were carried out (Scheme 3). Under typical conditions, the multicomponent reactions of 1, 2a, and 3a produced 4a with 81% yield (Scheme 3a). Following this, the reaction proceeded without any problems to produce the intended product 4a in 80% of the cases where stoichiometric concentrations of radical quenchers 2,2,6,6-tetramethyl-1-piperidyloxy (TEMPO) were present (Scheme 3b). The results implied that this reaction may undergo a non-radical mechanism. Unsurprisingly, when this process was carried out only in the presence of peroxide TBHP or copper catalyst CuCl, it could be successfully completed (Scheme 3c). The above results showed that both the peroxide TBHP and the copper catalyst could play an important role in the reaction process. Next, we only used CuCl2 instead of CuCl/TBHP, and the final product 4a could not be obtained (Scheme 3d). By replacing CuCl with CuCl2, the product yield was reduced to 70% (Scheme 3e). The experiments in Scheme 3d,e indicated that this process could be carried out with the catalysis of copper(II) and the presence of in situ-generated copper(II) catalysis can improve the rate of reaction.
Scheme 3.
Control Experiments.
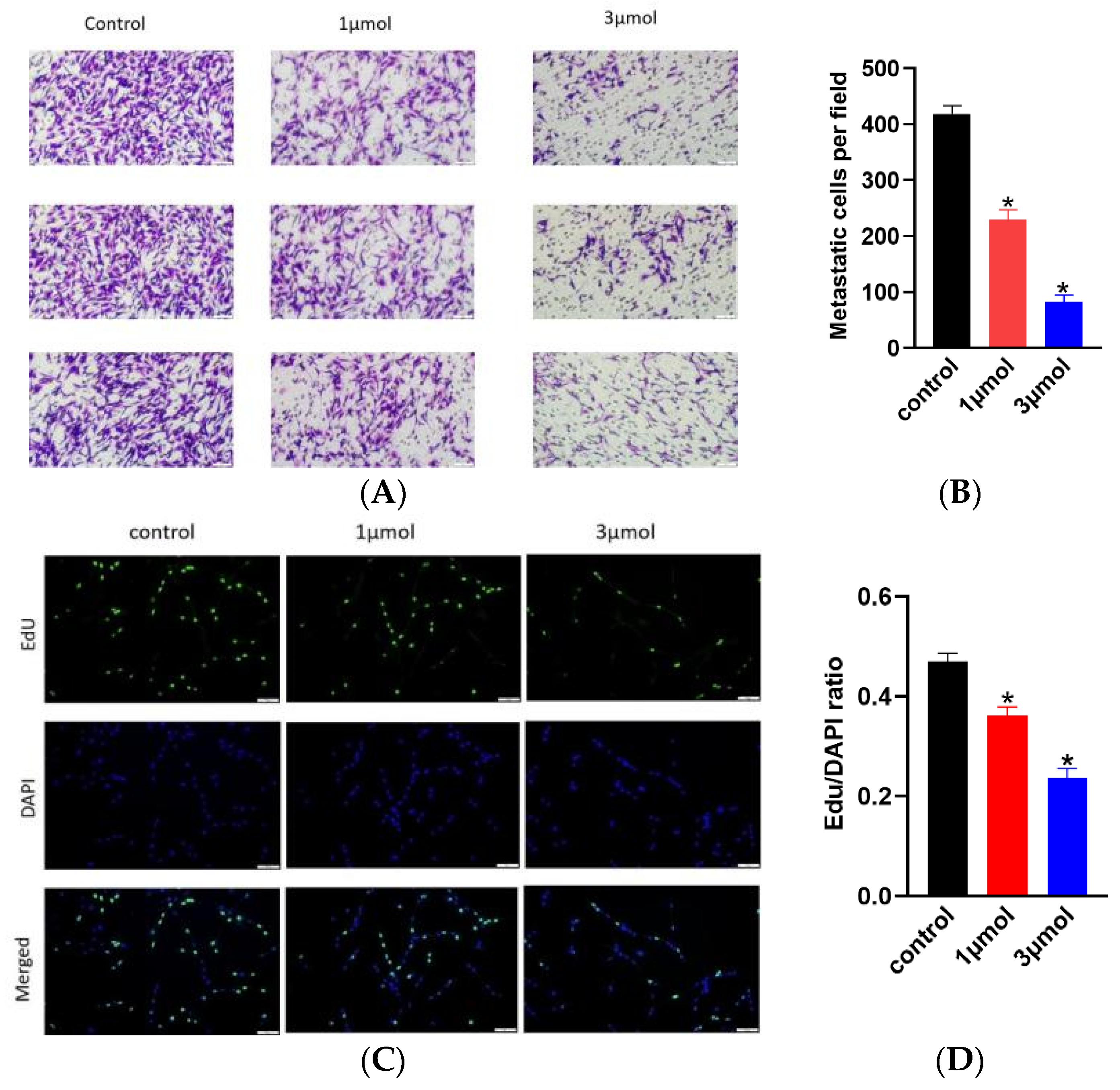
To evaluate the potential of compound 4 as a lead drug, the anticancer activity of compound 4f with the least cytotoxicity was tested. Transwell migration assays were conducted to evaluate the effect of compound 4f on hepatoma cell migration; compared with the control group, the colony formation ability of cells in the 1 μM and 3 μM groups was significantly reduced (p < 0.05), indicating that compound 4f treatment can significantly inhibit the migration of hepatoma cells in a dose-dependent manner (Figure 2A,B). Furthermore, the proliferation of hepatoma cells was determined by the EdU assay, and compound 4f was applied to cells in different concentrations (0, 1, 3 μM) (Figure 2C,D). The results showed that an increase in the concentration of 4f decreased the number of EdU-positive cells, which indicated that compound 4f could effectively inhibit the proliferation of hepatoma cells.
Figure 2.
(A) Staining pictures of cell crystals in each group. (B) Statistical chart of the number of cloned cells in each group of plates (C) Fluorescence staining of EdU and DAPI. (D) Statistical chart of Edu positive cell rate. * p < 0.05 vs. control group.
Based on the aforementioned results and preceding literature [21,38], a plausible mechanism for this Cu(I)-catalyzed multicomponent process is delineated in Scheme 4. Initially, tertiary amine 2 was able to undergo a conversion to an iminium state through TBHP-mediated oxidation, followed by the in situ generation of CuCl2 via the oxidation of CuCl using TBHP. Subsequently, copper(II)–iminium complexes 6 were formed directly through the coordination catalysis of copper(II). These copper(II)–iminium complexes 6 then engaged in the Ugi-type reaction, leading to the formation of intermediate imidate 7, while concomitantly liberating the copper species through successive attacks from isocyanide 1 and the conjugate base 5 of the acid. In parallel, the copper species persisted in participating in the subsequent catalytic cycle. Ultimately, imidate 7 underwent an intramolecular aza-Wittig reaction, culminating in the production of the desired product 4.
Scheme 4.
Proposed mechanism for formation of 4.
3. Materials and Methods
3.1. General Information
Market-available methyl 2-formylbenzoate 2, primary amines 3, and carboxylic acids 4 were used directly without purification. As described in the literature [49], (N-isocyanimine)triphenylphosphorane 1 has been synthesized. All solvents and reagents were purchased from commercial sources, unless otherwise noted. Commercial reagents were used as supplied or purified by standard techniques wherever necessary. Column chromatography was performed using 200–300 mesh silica gel with the proper solvent system according to TLC analysis using I2 stain and UV light to visualize the reaction components. Melting points were determined using an X-4 model apparatus and were uncorrected. NMR were recorded in CDCl3 on a Bruker Avance III 400 spectrometer (Bruker Corporation, Billerica, MA, USA). Chemical shifts for lH NMR spectra are reported in ppm using TMS as an internal reference (δ = 0). Chemical shifts for 13C NMR spectra were recorded in parts per million from TMS using the central peak of CDCl3 (77.0 ppm) as the internal standard. The terms m, s, d, t, q refer to multiplet, singlet, doublet, triplet, quartlet signals. Mass spectra were obtained on a SHIMADZU LCMS-8040 spectrometer (Shimadzu, Kyoto, Japan) with ESI. Elementary analyses were taken on a Vario EL III elementary analysis instrument.
3.2. General Procedure for the Synthesis of 1,3,4-Oxadiazoles 4a–4y
A fusion of CuCl (10 mg, 0.1 mmol) and t-butyl hydroperoxide (5~6 M TBHP in decane, 1.5 mmol) was meticulously introduced into a 25 mL three-neck flask that had been subjected to desiccation through the application of a heat gun under conditions of high-vacuum. Subsequently, the three-neck flask underwent evacuation and was then charged with a controlled influx of dry N2. The introduction of (N-isocyanimine) triphenylphosphorane 1 (302 mg, 1.0 mmol), tertiary amine 2 (2.0 mmol), carboxylic acid 3 (1.5 mmol), 4 Å MS (300 mg), and anhydrous CH3CN (5 mL) occurred in a sequential manner at the prevailing room temperature. The ensuing course of action involved elevating the reaction mixture to a temperature of 60 °C, with concurrent agitation maintained over a span of 8–12 h, during which the advancement of the reaction was meticulously tracked through the utilization of thin-layer chromatography (TLC). The ultimate step encompassed the removal of the solvent under conditions of reduced pressure, thereby leaving behind a residual substance. This residue was subsequently subjected to a purification process employing flash chromatography on silica gel, utilizing a mixture of petroleum ether and ethyl acetate in a volumetric ratio of 5:1 to 4:1, resulting in the acquisition of compound 4.
4-bromo-N-((5-(4-chlorophenyl)-1,3,4-oxadiazol-2-yl)methyl)-N-methylaniline (4a): White solid (yield 0.307 g, 81%), mp 92–93 °C; 1H NMR (CDCl3, 400 MHz): δ (ppm) 7.92–7.89 (m, 2H), 7.48–7.32 (m, 4H), 6.78–6.74 (m, 2H), 4.73 (s, 2H), 3.11 (s, 3H); 13C{1H}NMR (CDCl3, 100 MHz): δ (ppm) 164.4, 163.5, 147.3, 138.1, 132.0, 129.4, 128.1, 122.0, 114.8, 110.4, 47.5, 39.1. LCMS (ESI) m/z [M+H]+: 378. Anal. Calcd for C16H13BrClN3O: C, 50.75; H, 3.46; N, 11.10; Found: C, 50.47; H, 3.16; N, 11.32.
4-bromo-N-((5-(4-bromophenyl)-1,3,4-oxadiazol-2-yl)methyl)-N-methylaniline (4b): White solid (yield 0.300 g, 71%), mp 92–93 °C; 1H NMR (CDCl3, 400 MHz): δ (ppm) 7.85–7.82 (m, 2H), 7.64–7.61 (m, 2H), 7.36–7.32 (m, 2H), 6.77–6.74 (m, 2H), 4.72 (s, 2H), 3.11 (s, 3H); 13C{1H}NMR (CDCl3, 100 MHz): δ (ppm) 164.5, 163.6, 147.3, 132.4, 132.0, 128.3, 126.6, 122.4, 114.8, 110.5, 47.6, 39.1. LCMS (ESI) m/z [M+H]+: 424. Anal. Calcd for C16H13Br2N3O: C, 45.42; H, 3.10; N, 9.93; Found: C, 45.18; H, 2.86; N, 9.75.
4-bromo-N-((5-(3-chlorophenyl)-1,3,4-oxadiazol-2-yl)methyl)-N-methylaniline (4c): White solid (yield 0.242 g, 64%), mp 86–87 °C; 1H NMR (CDCl3, 400 MHz): δ (ppm) 7.96–7.85 (m, 2H), 7.51–7.32 (m, 4H), 6.78–6.74 (m, 2H), 4.73 (s, 2H), 3.12 (s, 3H); 13C{1H}NMR (CDCl3, 100 MHz): δ (ppm) 164.1, 163.7, 147.3, 135.1, 132.0, 131.9, 130.4, 126.8, 125.1, 125.0, 114.8, 110.4, 47.6, 39.1. LCMS (ESI) m/z [M+H]+: 378. Anal. Calcd for C16H13BrClN3O: C, 50.75; H, 3.46; 9.36; N, 11.10; Found: C, 50.95; H, 3.26; N, 10.87.
4-bromo-N-((5-(2-bromophenyl)-1,3,4-oxadiazol-2-yl)methyl)-N-methylaniline (4d): White solid (yield 0.300 g, 71%), mp 87–88 °C; 1H NMR (CDCl3, 400 MHz): δ (ppm) 7.89–7.87 (m, 2H), 7.44–7.31 (m, 4H), 7.77–6.75 (m, 2H), 4.77 (s, 2H), 3.13 (s, 3H); 13C{1H}NMR (CDCl3, 100 MHz): δ (ppm) 164.2, 163.8, 147.2, 134.4, 132.6, 131.9, 131.6, 127.5, 124.9, 121.4, 114.8, 110.3, 47.5, 39.1. LCMS (ESI) m/z [M+H]+: 424. Anal. Calcd for C16H13Br2N3O: C, 45.42; H, 3.10; N, 9.93; Found: C, 45.14; H, 2.88; N, 9.70.
4-bromo-N-((5-(2-chlorophenyl)-1,3,4-oxadiazol-2-yl)methyl)-N-methylaniline (4e): White solid (yield 0.275 g, 73%), mp 85–86 °C; 1H NMR (CDCl3, 400 MHz): δ (ppm) 7.95–7.92 (m, 1H), 7.52–7.31 (m, 5H), 6.77–6.75 (m, 2H), 4.77 (s, 2H), 3.12 (s, 3H); 13C{1H}NMR (CDCl3, 100 MHz): δ (ppm) 163.8, 163.6, 147.2, 133.0, 132.5, 131.9, 131.1, 131.1, 127.0, 122.8, 114.8, 110.3, 47.5, 39.0. LCMS (ESI) m/z [M+H]+: 378. Anal. Calcd for C16H13BrClN3O: C, 50.75; H, 3.46; N, 11.10; Found: C, 50.55; H, 3.22; N, 10.95.
4-bromo-N-methyl-N-((5-(p-tolyl)-1,3,4-oxadiazol-2-yl)methyl)aniline (4f): White solid (yield 0.233 g, 65%), mp 97–98 °C; 1H NMR (CDCl3, 400 MHz): δ (ppm) 7.86 (d, J = 8.0 Hz, 2H), 7.35–7.27 (m, 4H), 6.77–6.75 (m, 2H), 4.71 (s, 2H), 3.11 (s, 3H), 2.41 (s, 3H); 13C{1H}NMR (CDCl3, 100 MHz): δ (ppm) 165.4, 163.1, 147.4, 142.4, 131.9, 129.7, 126.8, 120.8, 114.8, 110.3, 47.5, 39.0, 21.6. LCMS (ESI) m/z [M+H]+: 358. Anal. Calcd for C17H16BrN3O: C, 57.00; H, 4.50; N, 11.73; Found: C, 56.82; H, 4.62; N, 11.60.
4-bromo-N-((5-(4-methoxyphenyl)-1,3,4-oxadiazol-2-yl)methyl)-N-methylaniline (4g): White solid (yield 0.277 g, 74%), mp 108–109 °C; 1H NMR (CDCl3, 400 MHz): δ (ppm) 7.92–7.89 (m, 2H), 7.35–7.32 (m, 2H), 6.99–6.96 (m, 2H), 6.77–6.75 (m, 2H), 4.70 (s, 2H), 3.86 (s, 3H), 3.10 (s, 3H); 13C{1H}NMR (CDCl3, 100 MHz): δ (ppm) 165.1, 162.8, 162.3, 147.4, 131.9, 128.6, 116.0, 114.7, 114.4, 110.2, 55.4, 47.4, 38.9. LCMS (ESI) m/z [M+H]+: 374. Anal. Calcd for C17H16BrN3O2: C, 54.56; H, 4.31; N, 11.23; Found: C, 54.75; H, 4.11; N, 11.02.
4-bromo-N-methyl-N-((5-phenyl-1,3,4-oxadiazol-2-yl)methyl)aniline (4h): White solid (yield 0.220 g, 64%), mp 93–94 °C; 1H NMR (CDCl3, 400 MHz): δ (ppm) 7.99–7.96 (m, 2H), 7.52–7.32 (m, 5H), 6.78–6.74 (m, 2H), 4.73 (s, 2H), 3.11 (s, 3H); 13C{1H}NMR (CDCl3, 100 MHz): δ (ppm) 165.1, 163.3, 147.3, 131.9, 131.8, 128.9, 126.8, 123.5, 114.7, 110.2, 47.4, 39.0. LCMS (ESI) m/z [M+H]+: 344. Anal. Calcd for C16H14BrN3O: C, 55.83; H, 4.10; N, 12.21; Found: C, 55.57; H, 3.91; N, 12.01.
N-((5-(4-chlorophenyl)-1,3,4-oxadiazol-2-yl)methyl)-N,4-dimethylaniline (4i): White solid (yield 0.264 g, 84%), mp 88–89 °C; 1H NMR (CDCl3, 400 MHz): δ (ppm) 7.93–7.90 (m, 2H), 7.47–7.44 (m, 2H), 7.08 (d, J = 8.4 Hz, 2H), 6.84–6.81 (m, 2H), 4.71 (s, 2H), 3.09 (s, 3H), 2.26 (s, 3H); 13C{1H}NMR (CDCl3, 100 MHz): δ (ppm) 164.3, 164.1, 146.3, 137.9, 129.8, 129.3, 128.1, 127.7, 122.1, 113.6, 47.9, 39.1, 20.2. LCMS (ESI) m/z [M+H]+: 314. Anal. Calcd for C17H16ClN3O: C, 65.07; H, 5.14; N, 13.39; Found: C, 64.79; H, 4.94; N, 13.16.
N-((5-(4-bromophenyl)-1,3,4-oxadiazol-2-yl)methyl)-N,4-dimethylaniline (4j): White solid (yield 0.319 g, 89%), mp 93–94 °C; 1H NMR (CDCl3, 400 MHz): δ (ppm) 7.84 (d, J = 8.4 Hz, 2H), 7.61 (d, J = 8.4 Hz, 2H), 7.08 (d, J = 8.4 Hz, 2H), 6.82 (d, J = 8.4 Hz, 2H), 4.72 (s, 2H), 3.09 (s, 3H), 2.26 (s, 3H); 13C{1H}NMR (CDCl3, 100 MHz): δ (ppm) 164.4, 164.2, 146.3, 132.3, 129.8, 128.2, 127.7, 126.4, 122.6, 113.6, 48.0, 39.1, 20.2. LCMS (ESI) m/z [M+H]+: 358. Anal. Calcd for C17H16BrN3O: C, 57.00; H, 4.50; N, 11.73; Found: C, 56.80; H, 4.32; N, 11.59.
N-((5-(2-chlorophenyl)-1,3,4-oxadiazol-2-yl)methyl)-N,4-dimethylaniline (4k): White solid (yield 0.207 g, 66%), mp 77–78 °C; 1H NMR (CDCl3, 400 MHz): δ (ppm) 7.93–7.91 (m, 1H), 7.50–7.33 (m, 3H), 7.06 (d, J = 8.0 Hz, 2H), 6.83–6.81 (m, 2H), 4.75 (s, 2H), 3.10 (s, 3H), 2.25 (s, 3H); 13C{1H}NMR (CDCl3, 100 MHz): δ (ppm) 164.3, 163.5, 146.2, 133.0, 132.3, 131.1, 131.1, 129.7, 127.6, 127.0, 123.0, 113.6, 47.9, 39.1, 20.2. LCMS (ESI) m/z [M+H]+: 314. Anal. Calcd for C17H16ClN3O: C, 65.07; H, 5.14; N, 13.39; Found: C, 64.87; H, 4.90; N, 13.11.
N,4-dimethyl-N-((5-(4-nitrophenyl)-1,3,4-oxadiazol-2-yl)methyl)aniline (4l): White solid (yield 0.208 g, 64%), mp 110–112 °C; 1H NMR (CDCl3, 400 MHz): δ (ppm) 8.36–8.33 (m, 2H), 8.18–8.16 (m, 2H), 7.09 (d, J = 8.0 Hz, 2H), 6.83 (d, J = 8.4 Hz, 2H), 4.77 (s, 2H), 3.11 (s, 3H), 2.26 (s, 3H); 13C{1H}NMR (CDCl3, 100 MHz): δ (ppm) 165.1, 163.4, 149.5, 146.2, 129.9, 129.2, 128.0, 127.8, 124.3, 113.7, 48.1, 39.3, 20.3. LCMS (ESI) m/z [M+H]+: 325. Anal. Calcd for C17H16N4O3: C, 62.95; H, 4.97; N, 17.27; Found: C, 62.75; H, 4.71; N, 17.02.
N-((5-(4-methoxyphenyl)-1,3,4-oxadiazol-2-yl)methyl)-N,4-dimethylaniline (4m): White solid (yield 0.257 g, 83%), mp 82–83 °C; 1H NMR (CDCl3, 400 MHz): δ (ppm) 7.92–7.90 (m, 2H), 7.08–6.81 (m, 6H), 4.69 (s, 2H), 3.85 (s, 3H), 3.08 (s, 3H), 2.25 (s, 3H); 13C{1H}NMR (CDCl3, 100 MHz): δ (ppm) 165.0, 163.4, 162.2, 146.4, 129.7, 128.6, 127.5, 116.2, 114.3, 113.6, 55.4, 47.9, 39.0, 20.2. LCMS (ESI) m/z [M+H]+: 310. Anal. Calcd for C18H19N3O2: C, 69.88; H, 6.19; N, 13.58; Found: C, 69.66; H, 5.98; N, 13.29.
N,4-dimethyl-N-((5-phenyl-1,3,4-oxadiazol-2-yl)methyl)aniline (4n): White solid (yield 0.193 g, 69%), mp 77–78 °C; 1H NMR (CDCl3, 400 MHz): δ (ppm) 7.99–7.97 (m, 2H), 7.51–7.44 (m, 3H), 7.08 (d, J = 8.0 Hz, 2H), 6.84–6.82 (m, 2H), 4.72 (s, 2H), 3.09 (s, 3H), 2.26 (s, 3H); 13C{1H}NMR (CDCl3, 100 MHz): δ (ppm) 165.0, 163.9, 146.3, 131.6, 129.7, 128.9, 127.6, 126.8, 123.7, 113.6, 47.9, 39.1, 20.2. LCMS (ESI) m/z [M+H]+: 280. Anal. Calcd for C17H17N3O: C, 73.10; H, 6.13; N, 15.04; Found: C, 72.88; H, 5.90; N, 14.82.
N-((5-(2-chlorophenyl)-1,3,4-oxadiazol-2-yl)methyl)-N-methylaniline (4o): White solid (yield 0.201 g, 67%), mp 76–77 °C; 1H NMR (CDCl3, 400 MHz): δ (ppm) 7.93–7.91 (m, 1H), 7.50–7.24 (m, 5H), 6.91–6.78 (m, 3H), 4.79 (s, 2H), 3.14 (s, 3H); 13C{1H}NMR (CDCl3, 100 MHz): δ (ppm) 164.2, 163.5, 148.3, 133.0, 132.4, 131.1, 129.2, 127.0, 122.9, 118.2, 113.2, 47.5, 38.9. LCMS (ESI) m/z [M+H]+: 300. Anal. Calcd for C16H14ClN3O: C, 64.11; H, 4.71; N, 14.02; Found: C, 63.90; H, 4.51; N, 13.78.
N-methyl-N-((5-(p-tolyl)-1,3,4-oxadiazol-2-yl)methyl)aniline (4p): White solid (yield 0.215 g, 77%), mp 101–102 °C; 1H NMR (CDCl3, 400 MHz): δ (ppm) 7.87–7.85 (m, 2H), 7.29–7.25 (m, 4H), 6.92–6.79 (m, 3H), 4.74 (s, 2H), 3.13 (s, 3H), 2.40 (s, 3H); 13C{1H}NMR (CDCl3, 100 MHz): δ (ppm) 165.3, 163.6, 148.5, 142.3, 129.6, 129.3, 126.8, 120.9, 118.2, 113.2, 47.6, 38.9, 21.6. LCMS (ESI) m/z [M+H]+: 280. Anal. Calcd for C17H17N3O: C, 73.10; H, 6.13; N, 15.04; Found: C, 72.94; H, 5.90; N, 14.89.
N-((5-(4-methoxyphenyl)-1,3,4-oxadiazol-2-yl)methyl)-N-methylaniline (4q): White solid (yield 0.260 g, 88%), mp 94–95 °C; 1H NMR (CDCl3, 400 MHz): δ (ppm) 7.92–7.89 (m, 2H), 7.28–7.24 (m, 2H), 6.97–6.78 (m, 5H), 4.72 (s, 2H), 3.84 (s, 3H), 3.11 (s, 3H); 13C{1H}NMR (CDCl3, 100 MHz): δ (ppm) 165.0, 163.3, 162.2, 148.4, 129.2, 128.6, 118.1, 116.1, 114.3, 113.2, 55.3, 47.6, 38.8. LCMS (ESI) m/z [M+H]+: 296. Anal. Calcd for C17H17N3O2: C, 69.14; H, 5.80; N, 14.23; Found: C, 68.91; H, 5.61; N, 14.03.
N-methyl-N-((5-phenyl-1,3,4-oxadiazol-2-yl)methyl)aniline (4r): White solid (yield 0.183 g, 69%), mp 97–98 °C; 1H NMR (CDCl3, 400 MHz): δ (ppm) 8.00–7.96 (m, 2H), 7.51–7.25 (m, 5H), 6.92–6.79 (m, 3H), 4.76 (s, 2H), 3.13 (s, 3H); 13C{1H}NMR (CDCl3, 100 MHz): δ (ppm) 165.2, 163.9, 148.4, 131.7, 129.3, 129.0, 126.9, 123.7, 118.3, 113.2, 47.7, 38.9. LCMS (ESI) m/z [M+H]+: 266. Anal. Calcd for C16H15N3O: C, 72.43; H, 5.70; N, 15.84; Found: C, 72.23; H, 5.49; N, 15.97.
N-methyl-N-((5-(thiophen-2-yl)-1,3,4-oxadiazol-2-yl)methyl)aniline (4s): White solid (yield 0.198 g, 73%), mp 94–95 °C; 1H NMR (CDCl3, 400 MHz): δ (ppm) 7.68–7.51 (m, 2H), 7.29–7.12 (m, 3H), 6.91–6.79 (m, 3H), 4.74 (s, 2H), 3.12 (s, 3H); 13C{1H}NMR (CDCl3, 100 MHz): δ (ppm) 163.2, 161.4, 148.3, 130.2, 129.9, 129.3, 128.0, 124.9, 118.3, 113.2, 47.6, 38.9. LCMS (ESI) m/z [M+H]+: 272. Anal. Calcd for C14H13N3OS: C, 61.97; H, 4.83; N, 15.49; Found: C, 61.77; H, 4.53; N, 15.22.
N-((5-ethyl-1,3,4-oxadiazol-2-yl)methyl)-N-methylaniline (4t): Colorless oil (yield 0.174 g, 80%), 1H NMR (CDCl3, 400 MHz): δ (ppm) 7.27–7.23 (m, 2H), 6.86–6.77 (m, 3H), 4.64 (s, 2H), 3.07 (s, 3H), 2.81 (q, J = 7.6 Hz, 2H), 1.32 (t, J = 7.6 Hz, 3H); 13C{1H}NMR (CDCl3, 100 MHz): δ (ppm) 168.2, 163.8, 148.4, 129.1, 118.0, 113.0, 47.5, 38.7, 18.9, 10.5. LCMS (ESI) m/z [M+H]+: 218 Anal. Calcd for C13H17N3O: C, 66.34; H, 6.96; N, 19.34; Found: C, 66.59; H, 6.76; N, 19.42.
N-((5-(4-methoxyphenyl)-1,3,4-oxadiazol-2-yl)methyl)-N,3-dimethylaniline (4u): White solid (yield 0.223 g, 72%), mp 90–91 °C; 1H NMR (CDCl3, 400 MHz): δ (ppm) 7.92–7.90 (m, 2H), 7.17–7.13 (m, 1H), 6.97–6.62 (m, 5H), 4.72 (s, 2H), 3.85 (s, 3H), 3.11 (s, 3H), 2.32 (s, 3H); 13C{1H}NMR (CDCl3, 100 MHz): δ (ppm) 165.0, 163.4, 162.2, 148.5, 138.9, 129.0, 128.6, 119.1, 116.1, 114.3, 114.0, 110.4, 55.3, 47.6, 38.8, 21.8. LCMS (ESI) m/z [M+H]+: 310. Anal. Calcd for C18H19N3O2: C, 69.88; H, 6.19; N, 13.58; Found: C, 69.25; H, 5.92; N, 13.28.
2-chloro-N-((5-(4-methoxyphenyl)-1,3,4-oxadiazol-2-yl)methyl)-N-methylaniline (4v): Colorless oil (yield 0.234 g, 71%), 1H NMR (CDCl3, 400 MHz): δ (ppm) 7.90–7.87 (m, 2H), 7.42–6.96 (m, 6H), 4.58 (s, 2H), 3.85 (s, 3H), 2.92 (s, 3H); 13C{1H}NMR (CDCl3, 100 MHz): δ (ppm) 165.1, 162.9, 162.2, 147.5, 130.7, 128.5, 128.5, 127.4, 124.4, 122.0, 116.1, 114.3, 55.3, 49.6, 40.3. LCMS (ESI) m/z [M+H]+: 330. Anal. Calcd for C17H16ClN3O2: C, 61.92; H, 4.89; N, 12.74; Found: C, 61.71; H, 4.65; N, 12.54.
N-((5-(4-chlorophenyl)-1,3,4-oxadiazol-2-yl)methyl)-N-phenylaniline (4w): White solid (yield 0.300 g, 83%), mp 85–86 °C; 1H NMR (CDCl3, 400 MHz): δ (ppm) 7.90–7.87 (m, 2H), 7.46–7.01 (m, 12H), 5.17 (s, 2H); 13C{1H}NMR (CDCl3, 100 MHz): δ (ppm) 164.3, 164.2, 147.0, 138.0, 129.5, 129.4, 128.1, 122.5, 122.1, 121.0, 47.3. LCMS (ESI) m/z [M+H]+: 362. Anal. Calcd for C21H16ClN3O: C, 69.71; H, 4.46; N, 11.61; Found: C, 69.52; H, 4.23; N, 11.37.
2-(4-methoxyphenyl)-5-(1-phenylpiperidin-2-yl)-1,3,4-oxadiazole (4x): White solid (yield 0.262 g, 78%), mp 110–111 °C; 1H NMR (CDCl3, 400 MHz): δ (ppm) 7.81 (d, J = 8.0 Hz, 2H), 7.26–6.83 (m, 7H), 5.24 (t, J = 4.4 Hz, 1H), 3.83 (s, 3H), 3.51–3.25 (m, 2H), 2.33–1.75 (m, 6H); 13C{1H}NMR (CDCl3, 100 MHz): δ (ppm) 165.9, 164.3, 162.1, 150.5, 129.1, 128.5, 120.1, 117.0, 116.3, 114.3, 55.3, 53.3, 45.7, 28.9, 25.2, 20.0. LCMS (ESI) m/z [M+H]+: 336. Anal. Calcd for C20H21N3O2: C, 71.62; H, 6.31; N, 12.53; Found: C, 71.40; H, 6.10; N, 12.43.
2-phenyl-5-(1-phenylpiperidin-2-yl)-1,3,4-oxadiazole (4y): White solid (yield 0.226 g, 74%), mp 121–122 °C; 1H NMR (CDCl3, 400 MHz): δ (ppm) 7.89–7.87 (m, 2H), 7.78–7.41 (m, 3H), 7.27–7.23 (m, 2H), 7.01 (d, J = 8.4 Hz, 2H), 6.85 (t, J = 7.2 Hz, 1H), 5.27 (t, J = 4.4 Hz, 1H), 4.52–3.27 (m, 2H), 2.35–1.77 (m, 6H); 13C{1H}NMR (CDCl3, 100 MHz): δ (ppm) 166.4, 164.4, 150.4, 131.5, 129.1, 128.9, 126.7, 123.8, 120.2, 117.1, 53.3, 45.7, 28.9, 25.2, 20.0. LCMS (ESI) m/z [M+H]+: 306. Anal. Calcd for C19H19N3O: C, 74.73; H, 6.27; N, 13.76; Found: C, 74.93; H, 6.00; N, 13.52.
4. Conclusions
In conclusion, we have documented a novel one-step Cu(I)/TBHP-mediated oxidative Ugi/aza-Wittig reaction for the synthesis of 1,3,4-oxadiazoles, derived from (N-isocyanimine)triphenylphosphorane, tertiary amines, and carboxylic acids, entailing the direct functionalization of amines’ α-carbon atoms. Remarkably, this process represents the inaugural instance of disubstituted 1,3,4-oxadiazoles synthesized from tertiary amines through the use of copper (I) catalysis and TBHP. Under mild conditions, this synthesis method demonstrated a high tolerance towards functional groups and a wide range of substrates. In addition, the biological evaluation indicates that compound 4f is a promising starting point for the development of a drug for hepatoma, which makes it attractive for application in synthetic and medicinal chemistry.
Supplementary Materials
The following supporting information can be downloaded at: https://www.mdpi.com/article/10.3390/molecules29061253/s1, 1H-NMR and 13C-NMR of compounds 4a–y.
Author Contributions
M.S., N.-Q.M. and S.-L.W. contributed equally to this work. Conceptualization, J.X.; Formal analysis, N.-Q.M., S.-L.W. and X.-M.H.; Investigation, G.Y. and P.X.; Data curation, M.S., N.-Q.M., S.-L.W., X.-M.H., G.Y., C.-Y.Z., Y.-T.L., K.C. and X.-Q.G.; Writing—original draft, M.S.; Writing—review and editing, J.X.; Funding acquisition, M.S., P.X. and J.X. All authors have read and agreed to the published version of the manuscript.
Funding
This work was supported by the Hubei Provincial Natural Science Foundation of China (no. 2023AFB479), the Science and Technology Plan Project of Huainan City (no. 2023A319), the Doctoral Foundation of Huainan Normal University (no. 621217-BSKYQDJ), the Medical Research Project of Hubei University of Science and Technology (no. 2022YKY12), the Hubei University of Science and Technology Doctoral Research Initiation Project (no. BK202325), and the Innovation and Entrepreneurship training Program for College students of Hubei University of Science and Technology.
Institutional Review Board Statement
Not applicable.
Informed Consent Statement
Not applicable.
Data Availability Statement
Data are contained within the article and Supplementary Materials.
Conflicts of Interest
The authors declare no conflicts of interest.
References
- Paraschivescu, C.C.; Matache, M.; Dobrota, C.; Nicolescu, A.; Maxim, C.; Deleanu, C.; Farcasanu, I.C.; Hadade, N.D. Unexpected Formation of N-(1-(2-Aryl-hydrazono)isoindolin-2-yl)benzamides and Their Conversion into 1,2-(Bis-1,3,4-oxadiazol-2-yl)benzenes. J. Org. Chem. 2013, 78, 2670–2679. [Google Scholar] [CrossRef]
- Hamciuc, C.; Hamciuc, E.; Homocianu, M.; Nicolescu, A.; Carja, I.D. Blue Light-Emitting Polyamide and Poly(amide-imide)s Containing 1,3,4-Oxadiazole Ring in the Side Chain. Dye. Pigment. 2015, 114, 110–123. [Google Scholar] [CrossRef]
- Rapolu, S.; Alla, M.; Bommena, V.R.; Murthy, R.; Jain, N.; Bommareddy, V.R.; Bommineni, M.R. Synthesis and Biological Screening of 5-(Alkyl(1H-Indol-3-yl))-2-(Substituted)-1,3,4-Oxadiazoles as Antiproliferative and Anti-Inflammatory Agents. Eur. J. Med. Chem. 2013, 66, 91–100. [Google Scholar] [CrossRef]
- Ma, J.C.; Chinnam, A.K.; Cheng, G.B.; Yang, H.W.; Zhang, J.H.; Shreeve, J.M. 1,3,4-Oxadiazole Bridges: A Strategy to Improve Energetics at the Molecular Level. Angew. Chem. Int. Ed. 2020, 60, 5497–5504. [Google Scholar] [CrossRef]
- Khalilullah, H.; Ahsan, M.J.; Hedaitullah, M.; Khan, S.; Ahmed, B. 1,3,4-Oxadiazole: A Biologically Active Scaffold. Mini Rev. Med. Chem. 2012, 12, 789–801. [Google Scholar] [CrossRef]
- Vaidya, A.; Pathak, D.; Shah, K. 1,3,4-oxadiazole and its Derivatives: A Review on Recent Progress in Anticancer Activities. Chem. Biol. Drug Des. 2021, 97, 572–591. [Google Scholar] [CrossRef]
- Ogata, M.; Atobe, H.; Kushida, H.; Yamamoto, K.J. In Vitro Sensitivity of Mycoplasmas Isolated from Various Animals and Sewage to Antibiotics and Nitrofurans. J. Antibiot. 1971, 24, 443–451. [Google Scholar] [CrossRef]
- Prosser, B.C.; Floor, B.J.; Klein, A.E.; Muhammad, N. Determinations of Tiodazosin and Levulinic Acid from Tablets by High-Performance Liquid Chromatography. J. Pharm. Sci. 1983, 72, 1168–1170. [Google Scholar] [CrossRef]
- Dong, L.W.; Sanna, L.; Bordoni, V.; Sheng, Z.T.; Xun, L.C.; Murineddu, G.; Pinna, G.A.; Kelvin, D.J.; Bagella, L.G. Target Identification of a Novel Unsymmetrical 1,3,4-Oxadiazole Derivative with Antiproliferative Properties. J. Cell Physiol. 2020, 236, 3789–3799. [Google Scholar]
- Shalini, B.; Partha, R.P.; Jagadish, S. 1,3,4-Oxadiazoles as Telomerase Inhibitor: Potential Anticancer Agents. Anti-Cancer Agents Med. Chem. 2017, 17, 1869–1883. [Google Scholar]
- Thomasco, L.M.; Gadwood, R.C.; Weaver, E.A.; Ochoada, J.M.; Ford, C.W.; Zurenko, G.E.; Hamel, J.C.; Stapert, D.; Moerman, J.K.; Schaadt, R.D.; et al. The Synthesis and Antibacterial Activity of 1,3,4-Thiadiazole Phenyl Oxazolidinone Analogues. Bioorg. Med. Chem. Lett. 2003, 13, 4193–4196. [Google Scholar] [CrossRef]
- Kashid, B.B.; Salunkhe, P.H.; Dongare, B.B.; More, K.R.; Khedkar, V.A.; Ghanwat, A.A. Synthesis of Novel of 2,5-Disubstituted 1,3,4-Oxadiazole Derivatives and Their in Vitro Anti-Inflammatory, Anti-Oxidant Evaluation, and Molecular Docking Study. Bioorg. Med. Chem. Lett. 2020, 30, 127136. [Google Scholar] [CrossRef]
- Gao, Q.H.; Liu, S.; Wu, X.; Zhang, J.J.; Wu, A.X. Direct Annulation of Hydrazides to 1,3,4-Oxadiazoles via Oxidative C(CO)–C(Methyl) Bond Cleavage of Methyl Ketones. Org. Lett. 2015, 17, 2960–2963. [Google Scholar] [CrossRef]
- Wang, Q.; Mgimpatsang, K.C.; Konstantinidou, M.; Shishkina, S.V.; Dömling, A. 1,3,4-Oxadiazoles by Ugi-Tetrazole and Huisgen Reaction. Org. Lett. 2019, 21, 7320–7323. [Google Scholar] [CrossRef]
- Zhang, X.X.; He, J.J.; Cao, S. Facile Synthesis of Unsymmetrical 2,5-Disubstituted 1,3,4-Oxadiazoles by the Cyclization of Gem-Difluoroalkenes with Acyl Hydrazides. Asian J. Org. Chem. 2019, 8, 279–282. [Google Scholar] [CrossRef]
- Matheau-Raven, D.; Boulter, E.; Rogova, T.; Dixon, D.J. A Three-Component Ugi-Type Reaction of N-Carbamoyl Imines Enables a Broad Scope Primary α-Amino 1,3,4-Oxadiazole Synthesis. Org. Lett. 2021, 23, 8209–8213. [Google Scholar] [CrossRef]
- Wang, L.; Li, Z.Y. Palladium-Catalyzed Aminocarbonylation Reaction to Access 1,3,4-Oxadiazoles using Chloroform as the Carbon Monoxide Source. Adv. Synth. Catal. 2015, 357, 3469–3473. [Google Scholar]
- Wang, S.C.; Wang, K.; Kong, X.F.; Zhang, S.H.; Jiang, G.B.; Ji, F.H. DMF as Methine Source: Copper-Catalyzed Direct Annulation of Hydrazides to 1,3,4-Oxadiazoles. Adv. Synth. Catal. 2019, 361, 3986–3990. [Google Scholar] [CrossRef]
- Matheau-Raven, D.; Dixon, D.J. A One-Pot Synthesis-Functionalization Strategy for Streamlined Access to 2,5-Disubstituted 1,3,4-Oxadiazoles from Carboxylic Acids. J. Org. Chem. 2022, 87, 12498–12505. [Google Scholar] [CrossRef]
- Chen, Z.; Rong, M.Y.; Nie, J.; Zhu, X.F.; Shi, B.F.; Ma, J.A. Catalytic alkylation of unactivated C(sp3)-H bonds for C(sp3)-C(sp3) bond formation. Chem. Soc. Rev. 2019, 48, 4921–4942. [Google Scholar] [CrossRef]
- Li, Z.P.; Li, C.J. CuBr-Catalyzed Efficient Alkynylation of sp3 C-H Bonds Adjacent to a Nitrogen Atom. J. Am. Chem. Soc. 2004, 126, 11810–11811. [Google Scholar] [CrossRef] [PubMed]
- Li, Z.P.; Li, C.J. CuBr-Catalyzed Direct Indolation of Tetrahydroisoquinolines via Cross-Dehydrogenative Coupling between sp3 C-H and sp2 C-H Bonds. J. Am. Chem. Soc. 2005, 127, 6968–6969. [Google Scholar] [CrossRef]
- Suga, T.; Iizuka, S.; Akiyama, T. Versatile and Highly Efficient Oxidative C(sp3)-H Bond Functionalization of Tetrahydroisoquinoline Promoted by Bifunctional Diethyl Azodicarboxylate (DEAD): Scope and Mechanistic Insights. Org. Chem. Front. 2016, 3, 1259–1264. [Google Scholar] [CrossRef]
- Zhang, H.; Yang, D.D.; Zhao, X.F.; Niu, J.L.; Song, M.P. Cobalt-Catalyzed C(sp3)–H Bond Functionalization to Access Indole Derivatives. Org. Chem. Front. 2020, 9, 3723–3729. [Google Scholar] [CrossRef]
- Li, B.J.; Shi, Z.J. From C(sp2)–H to C(sp3)–H: Systematic studies on transition metal-catalyzed oxidative C–C formation. Chem. Soc. Rev. 2012, 41, 5588–5598. [Google Scholar] [CrossRef] [PubMed]
- Guerrero, I.; Segundo, M.S.; Correa, A. Iron-Catalyzed C(sp3)−H Functionalization of N,N-Dimethylanilines with Isocyanides. Chem. Commun. 2018, 54, 1627–1630. [Google Scholar] [CrossRef] [PubMed]
- Ruijter, E.; Scheffelaar, R.; Orru, R.V.A. Multicomponent Reaction Design in the Quest for Molecular Complexity and Diversity. Angew. Chem. Int. Ed. 2011, 50, 6234–6246. [Google Scholar] [CrossRef] [PubMed]
- Gulevich, A.V.; Zhdanko, A.G.; Orru, R.V.A.; Nenajdenko, V.G. Isocyanoacetate Derivatives: Synthesis, Reactivity, and Application. Chem. Rev. 2010, 110, 5235–5331. [Google Scholar] [CrossRef]
- Zhang, B.D.; Kurpiewska, K.; Dömling, A. Highly Stereoselective Ugi/Pictet-Spengler Sequence. J. Org. Chem. 2022, 87, 7085–7096. [Google Scholar] [CrossRef]
- Tomaino, E.; Capecchi, E.; Ubertini, V.; Piccinino, D.; Bizzarri, B.M.; Saladino, R. Synthesis of Benzoxazines by Heterogeneous Multicomponent Biochemo Multienzymes Cascade Reaction. J. Org. Chem. 2024, 89, 2343–2350. [Google Scholar] [CrossRef]
- Zhao, P.; Yu, Z.C.; Wang, L.F.; Zhou, Y.; Wu, Y.D.; Ma, Y.M.; Wu, A.X. I2-Promoted in Situ Cyclization–Rethiolation Reaction: Synthesis of 2-Aliphatic- or Aromatic-Substituted Indolizines. J. Org. Chem. 2022, 87, 15197–15209. [Google Scholar] [CrossRef] [PubMed]
- Yang, M.Y.; Pan, H.L.; Kong, H.H.; Ding, M.W. One-pot and divergent synthesis of polysubstituted quinolin-2(1H)-ones and oxireno[2,3-c]quinolin-2(1aH,3H,7bH)-ones via sequential Ugi/Knoevenagel condensation/hydrolysis and Ugi/Corey–Chaykovsky epoxidation reactions. Org. Chem. Front. 2022, 9, 5983–5988. [Google Scholar] [CrossRef]
- Song, G.T.; Qu, C.H.; Lei, J.; Yan, W.; Tang, D.Y.; Li, H.Y.; Chen, Z.Z.; Xu, Z.G. A Decarboxylative C(sp3)-N Bond Forming Reaction to Construct 4-Imidazolidinones via Post-Ugi Cascade Sequence in One Pot. Adv. Synth. Catal. 2020, 362, 4084–4091. [Google Scholar] [CrossRef]
- Jiang, G.X.; Chen, J.; Huang, J.S.; Che, C.M. Highly Efficient Oxidation of Amines to Imines by Singlet Oxygen and Its Application in Ugi-Type Reactions. Org. Lett. 2009, 11, 4568–4571. [Google Scholar] [CrossRef]
- Singh, K.; Kaur, A.; Mithu, V.S.; Sharma, S. Metal-Free Organocatalytic Oxidative Ugi Reaction Promoted by Hypervalent Iodine. J. Org. Chem. 2017, 82, 5285–5293. [Google Scholar] [CrossRef] [PubMed]
- Dong, C.P.; Uematsu, A.; Kumazawa, S.; Yamamoto, Y.; Kodama, S.; Nomoto, A.; Ueshima, M.; Ogawa, A. 2,4,6-Trihydroxybenzoic Acid-Catalyzed Oxidative Ugi Reactions with Molecular Oxygen via Homo- and Cross-Coupling of Amines. J. Org. Chem. 2019, 84, 11562–11571. [Google Scholar] [CrossRef] [PubMed]
- Ngouansavanh, T.; Zhu, J.P. IBX-Mediated Oxidative Ugi-Type Multicomponent Reactions: Application to the N and C1 Functionalization of Tetrahydroisoquinoline. Angew. Chem. Int. Ed. 2007, 46, 5775–5778. [Google Scholar] [CrossRef]
- Ye, X.; Xie, C.S.; Pan, Y.Y.; Han, L.H.; Xie, T. Copper-Catalyzed Synthesis of α-Amino Imides from Tertiary Amines: Ugi-Type Three-Component Assemblies Involving Direct Functionalization of sp3 C-Hs Adjacent to Nitrogen Atoms. Org. Lett. 2010, 12, 4240–4243. [Google Scholar] [CrossRef]
- Wang, J.K.; Sun, Y.L.; Wang, G.J.; Zhen, L. DEAD-Promoted Oxidative Ugi-Type Reaction Including an Unprecedented Ugi Amidation Assisted by Dicarboxylic Acids. Eur. J. Org. Chem. 2017, 2017, 6338–6348. [Google Scholar] [CrossRef]
- Ye, X.; Xie, C.S.; Huang, R.; Liu, J.H. Direct Synthesis of α-Amino Amides from N-Alkyl Amines by the Copper-Catalyzed Oxidative Ugi-Type Reaction. Synlett 2012, 23, 409–412. [Google Scholar] [CrossRef]
- Wang, J.K.; Sun, Y.L.; Jiang, M.H.; Hu, T.Y.; Zhao, Y.J.; Li, X.; Wang, G.J.; Hao, K.; Zhen, L. Iminium Ion and N-hydroxyimide as the Surrogate Components in DEAD-Promoted Oxidative Ugi Variant. J. Org. Chem. 2018, 83, 13121–13131. [Google Scholar] [CrossRef]
- Chen, Y.Y.; Feng, G.F. Visible Light Mediated sp3 C-H Bond Functionalization of N-Aryl-1,2,3,4-tetrahydroisoquinolines via Ugi-Type Three-Component Reaction. Org. Biomol. Chem. 2015, 13, 4260–4265. [Google Scholar] [CrossRef] [PubMed]
- Xiong, J.; He, H.T.; Yang, H.Y.; Zeng, Z.G.; Zhong, C.R.; Shi, H.; Ouyang, M.L.; Tao, Y.Y.; Pang, Y.L.; Zhang, Y.H.; et al. Synthesis of 4-Tetrazolyl-Substituted 3,4-Dihydroquinazoline Derivatives with Anticancer Activity via a One-Pot Sequential Ugi-Azide/Palladium-Catalyzed Azide-Isocyanide Cross-Coupling/Cyclization Reaction. J. Org. Chem. 2022, 87, 9488–9496. [Google Scholar] [CrossRef]
- Xiong, J.; Min, Q.; Yao, G.; Zhang, J.A.; Yu, H.F.; Ding, M.W. New Facile Synthesis of 3,4-Dihydroquinazoline-2(1H)-thiones by a Sequential Ugi-Azide/Staudinger/Aza-Wittig/Cyclization Reaction. Synlett 2019, 30, 1053–1056. [Google Scholar] [CrossRef]
- Xiong, J.; Feng, Q.X.; Mu, Z.Y.; Yao, G.; Zhang, J.A.; He, H.T.; Pang, Y.L. Efficient Synthesis of 4H-3,1-Benzoxazine Derivatives via One-Pot Sequential Passerini-Azide/Palladium-Catalyzed Azide–Isocyanide Coupling/Cyclization Reaction. Synlett 2020, 31, 1003–1006. [Google Scholar] [CrossRef]
- Xiong, J.; Wei, X.; Wan, Y.C.; Ding, M.W. One-pot and regioselective synthesis of polysubstituted 3,4-dihydroquinazolines and 4,5-dihydro-3H-1,4-benzodiazepin-3-ones by sequential Ugi/Staudinger/aza-Wittig reaction. Tetrahedron 2019, 75, 1072–1078. [Google Scholar] [CrossRef]
- Xiong, J.; Wei, X.; Yan, Y.M.; Ding, M.W. One-pot and regioselective synthesis of 3,4-dihydroquinazolines by Sequential Ugi/Staudinger/aza-Wittig reaction starting from functionalized isocyanides. Tetrahedron 2017, 73, 5720–5724. [Google Scholar] [CrossRef]
- Zhong, C.R.; Zhang, Y.H.; Yao, G.; Zhu, H.L.; Hu, Y.D.; Zeng, Z.G.; Liao, C.Z.; He, H.T.; Luo, Y.T.; Xiong, J. Synthesis of Imidazo[1,2-a]pyridine-Fused 1,3-Benzodiazepine Derivatives with Anticancer Activity via a One-Pot Cascade GBB-3CR/Pd(II)-Catalyzed Azide-Isocyanide Coupling/Cyclization Process. J. Org. Chem. 2023, 88, 13125–13134. [Google Scholar] [CrossRef]
- Bio, M.M.; Javadi, G.; Song, Z.J. An Improved Synthesis of N-Isocyanoiminotriphenylphosphorane and Its Use in the Preparation of Diazoketones. Synthesis 2005, 1, 19–21. [Google Scholar]
Disclaimer/Publisher’s Note: The statements, opinions and data contained in all publications are solely those of the individual author(s) and contributor(s) and not of MDPI and/or the editor(s). MDPI and/or the editor(s) disclaim responsibility for any injury to people or property resulting from any ideas, methods, instructions or products referred to in the content. |
© 2024 by the authors. Licensee MDPI, Basel, Switzerland. This article is an open access article distributed under the terms and conditions of the Creative Commons Attribution (CC BY) license (https://creativecommons.org/licenses/by/4.0/).






