Preparation and Evaluation of a Combination of Chelating Agents for the Removal of Inhaled Uranium
Abstract
1. Introduction
2. Results
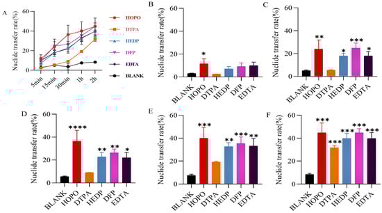
2.1. Comparison of Transfer Rates of Uranium Nitrate for Different Chelating Agents at Equal Concentrations with In Vitro Agarose Gel Kinetics Model
2.2. Cell Experiment
2.2.1. Single Factor Analysis for Screening of Chelator Concentration Levels
2.2.2. Complexing Ability of Chelating Agents Optimized Using RSM
2.3. Analysis of Survival Rate in Acute Lethal Uranium Inhalation Exposure Model
2.4. In Vivo Uranium Removal Capacity
3. Discussion
4. Materials and Methods
4.1. The Efficiency of Radionuclide Transfer in Agarose Gel In Vitro
4.1.1. Actinide Compounds
4.1.2. Preparation of Agarose Gels and Chelators
4.1.3. Collection of Fluids and Content Measurement
4.2. The Chelating Agent Ratio of BEAS-2B Cell Based on the Response Surface Model
4.2.1. Cell Line and Culture
4.2.2. Initial Screening of Concentration Range for Chelating Agents and Uranyl Nitrate
4.2.3. Quantification of Chelating Agents
4.2.4. Box–Behnken Model Study
4.3. In Vivo Study
4.3.1. Animal Selection, Preparation of Uranium Solution, and Chelating Agent
4.3.2. Survival Rate of Acute Lethal Uranium Inhalation Exposure Model
4.3.3. Tissue Clearance Role in Acute Uranium Inhalation Mouse Model
4.4. Data Presentation and Analyses
5. Conclusions
Supplementary Materials
Author Contributions
Funding
Institutional Review Board Statement
Informed Consent Statement
Data Availability Statement
Conflicts of Interest
References
- Ubios, A.M.; Marzorati, M.; Cabrini, R.L. Skin alterations induced by long-term exposure to uranium and their effect on permeability. Health Phys. 1997, 72, 713–715. [Google Scholar] [CrossRef]
- de Rey, B.M.; Lanfranchi, H.E.; Cabrini, R.L. Percutaneous absorption of uranium compounds. Environ. Res. 1983, 30, 480–491. [Google Scholar] [CrossRef]
- Wall, J.D.; Krumholz, L.R. Uranium reduction. Annu. Rev. Microbiol. 2006, 60, 149–166. [Google Scholar] [CrossRef]
- Eidson, A.F. The effect of solubility on inhaled uranium compound clearance: A review. Health Phys. 1994, 67, 1–14. [Google Scholar] [CrossRef]
- Fukuda, S. Chelating agents used for plutonium and uranium removal in radiation emergency medicine. Curr. Med. Chem. 2005, 12, 2765–2770. [Google Scholar] [CrossRef]
- Durakovic, A. Medical effects of internal contamination with actinides: Further controversy on depleted uranium and radioactive warfare. Environ. Health Prev. Med. 2016, 21, 111–117. [Google Scholar] [CrossRef]
- Craft, E.; Abu-Qare, A.; Flaherty, M.; Garofolo, M.; Rincavage, H.; Abou-Donia, M. Depleted and natural uranium: Chemistry and toxicological effects. J. Toxicol. Environ. Health B Crit. Rev. 2004, 7, 297–317. [Google Scholar] [CrossRef]
- Uijt de Haag, P.A.; Smetsers, R.C.; Witlox, H.W.; Krüs, H.W.; Eisenga, A.H. Evaluating the risk from depleted uranium after the Boeing 747-258F crash in Amsterdam, 1992. J. Hazard. Mater. 2000, 76, 39–58. [Google Scholar] [CrossRef]
- Ran, Y.; Wang, S.; Zhao, Y.; Li, J.; Ran, X.; Hao, Y. A review of biological effects and treatments of inhaled depleted uranium aerosol. J. Environ. Radioact. 2020, 222, 106357. [Google Scholar] [CrossRef]
- Lai, E.P.C.; Li, C. Actinide Decorporation: A Review on Chelation Chemistry and Nanocarriers for Pulmonary Administration. Radiat. Res. 2022, 198, 430–443. [Google Scholar] [CrossRef]
- Fattal, E.; Tsapis, N.; Phan, G. Novel drug delivery systems for actinides (uranium and plutonium) decontamination agents. Adv. Drug Deliv. Rev. 2015, 90, 40–54. [Google Scholar] [CrossRef]
- Cassatt, D.R.; Kaminski, J.M.; Hatchett, R.J.; Dicarlo, A.L.; Benjamin, J.M.; Maidment, B.W.J.R.R. Medical Countermeasures against Nuclear Threats: Radionuclide Decorporation Agents. Radiat. Res. 2008, 170, 540–548. [Google Scholar] [CrossRef]
- Ansoborlo, É.; Amekraz, B.; Moulin, C.; Moulin, V.; Moisy, P.J.C.R.C. Review of Actinide Decorporation with Chelating Agents. Comptes Rendus Chim. 2007, 10, 1010–1019. [Google Scholar] [CrossRef]
- Jurisson, S.; Berning, D.; Jia, W.; Ma, D. ChemInform Abstract: Coordination Compounds in Nuclear Medicine. ChemInform 1993, 93, 1137–1156. [Google Scholar] [CrossRef]
- An, D.D.; Kullgren, B.; Jarvis, E.E.; Abergel, R.J.J.C.B.I. From early prophylaxis to delayed treatment: Establishing the plutonium decorporation activity window of hydroxypyridinonate chelating agents. Chem. Biol. Interact. 2017, 267, 80–88. [Google Scholar] [CrossRef]
- Schubert, J.; Derr, S.K. Mixed ligand chelate therapy for plutonium and cadmium poisoning. Nature 1978, 275, 311–313. [Google Scholar] [CrossRef]
- Fukuda, S.; Ikeda, M.; Nakamura, M.; Katoh, A.; Yan, X.; Xie, Y.; Kontoghiorghes, G.J. The effects of bicarbonate and its combination with chelating agents used for the removal of depleted uranium in rats. Hemoglobin 2008, 32, 191–198. [Google Scholar] [CrossRef]
- Gorden, A.E.; Xu, J.; Raymond, K.N.; Durbin, P. Rational design of sequestering agents for plutonium and other actinides. Chem. Rev. 2003, 103, 4207–4282. [Google Scholar] [CrossRef]
- Saric, M.M.; Blanusa, M.; Juresa, D.; Saric, M.; Varnai, V.M.; Kostial, K. Combined early treatment with chelating agents DMSA and CaDTPA in acute oral cadmium exposure. Basic. Clin. Pharmacol. Toxicol. 2004, 94, 119–123. [Google Scholar] [CrossRef]
- Zandevakili, T.; Fatemi, S.J.; Shabani, M.; Esmaeilpour, K.; Sheibani, V. Evaluating the effects of single and combined chelators therapies on spatial learning and memory impairments in chronic manganese poisoning. Toxin Rev. 2016, 35, 38–46. [Google Scholar] [CrossRef]
- Van der Meeren, A.; Angulo, J.F.; Bohand, S.; Griffiths, N.M. A quick and simple in vitro assay to predict bioavailability of actinides following accidental exposure. Toxicol. Vitr. 2019, 58, 142–149. [Google Scholar] [CrossRef]
- Van der Meeren, A.; Berthomieu, C.; Moureau, A.; Defrance, M.; Griffiths, N.M. Use of an Acellular Assay to Study Interactions between Actinides and Biological or Synthetic Ligands. Biomolecules 2022, 12, 1553. [Google Scholar] [CrossRef]
- Thakur, P.; Ward, A.L. An Overview of Analytical Methods for in Vitro Bioassay of Actinides. Health Phys. 2019, 116, 694–714. [Google Scholar] [CrossRef]
- Paquet, F.; Bailey, M.R.; Leggett, R.W.; Etherington, G.; Blanchardon, E.; Smith, T.; Ratia, G.; Melo, D.; Fell, T.P.; Berkovski, V.; et al. ICRP Publication 141: Occupational Intakes of Radionuclides: Part 4. Ann. ICRP 2019, 48, 9–501. [Google Scholar] [CrossRef]
- ICRP. Human respiratory tract model for radiological protection. A report of a Task Group of the International Commission on Radiological Protection. Ann. ICRP 1994, 24, 1–482. [Google Scholar]
- Witek-Krowiak, A.; Chojnacka, K.; Podstawczyk, D.; Dawiec, A.; Bubala, K. Application of response surface methodology and artificial neural network methods in modelling and optimization of biosorption process. Bioresour. Technol. 2014, 160, 150–160. [Google Scholar] [CrossRef]
- Ortega, A.; Domingo, J.L.; Gómez, M.; Corbella, J. Treatment of experimental acute uranium poisoning by chelating agents. Pharmacol. Toxicol. 1989, 64, 247–251. [Google Scholar] [CrossRef]
- Durbin, P.W.; Kullgren, B.; Xu, J.; Raymond, K.N.J.H.P.S. New agents for in vivo chelation of uranium (VI): Efficacy and toxicity in mice of multidentate catecholate and hydroxypyridinonate ligands. Health Phys. Soc. 1997, 72, 865–879. [Google Scholar] [CrossRef]
- Van der Meeren, A.; Moureau, A.; Laurent, D.; Laroche, P.; Angulo, J.F. In vitro assessment of plutonium uptake and release using the human macrophage-like THP-1 cells. Toxicol. Vitr. 2016, 37, 25–33. [Google Scholar] [CrossRef]
- Huang, L.; Li, S.; Zhou, W.; Gao, J.; Yin, J.; Wang, Z.; Li, J. Cellular transport of uranium and its cytotoxicity effects on CHO-k1 cells. Ecotoxicol. Environ. Saf. 2022, 246, 114166. [Google Scholar] [CrossRef]
- Drouet, G.; Devilliers, K.; Van der Meeren, A. In vitro evidence of the influence of complexation of Pu and Am on uptake by human lung epithelial cells Calu-3. Toxicol. Vitr. 2022, 79, 105279. [Google Scholar] [CrossRef] [PubMed]
- Abergel, R.J.; Durbin, P.W.; Kullgren, B.; Ebbe, S.N.; Xu, J.; Chang, P.Y.; Bunin, D.I.; Blakely, E.A.; Bjornstad, K.A.; Rosen, C.J.; et al. Biomimetic actinide chelators: An update on the preclinical development of the orally active hydroxypyridonate decorporation agents 3,4,3-LI(1,2-HOPO) and 5-LIO(Me-3,2-HOPO). Health Phys. 2010, 99, 401–407. [Google Scholar] [CrossRef] [PubMed]
- Kontoghiorghes, G.J.; Pattichis, K.; Neocleous, K.; Kolnagou, A. The design and development of deferiprone (L1) and other iron chelators for clinical use: Targeting methods and application prospects. Curr. Med. Chem. 2004, 11, 2161–2183. [Google Scholar] [CrossRef]
- Martinez, A.B.; Mandalunis, P.M.; Bozal, C.B.; Cabrini, R.L.; Ubios, A.M. Renal function in mice poisoned with oral uranium and treated with ethane-1-hydroxy-1,1-bisphosphonate (EHBP). Health Phys. 2003, 85, 343–347. [Google Scholar] [CrossRef]
- Wang, X.; Dai, X.; Shi, C.; Wan, J.; Silver, M.A.; Zhang, L.; Chen, L.; Yi, X.; Chen, B.; Zhang, D.; et al. A 3,2-Hydroxypyridinone-based Decorporation Agent that Removes Uranium from Bones In Vivo. Nat. Commun. 2019, 10, 2570. [Google Scholar] [CrossRef]
- Surdyk, S.; Itani, M.; Al-Lobaidy, M.; Kahale, L.A.; Farha, A.; Dewachi, O.; Akl, E.A.; Habib, R.R. Weaponised uranium and adverse health outcomes in Iraq: A systematic review. BMJ Glob. Health 2021, 6, e004166. [Google Scholar] [CrossRef] [PubMed]
- Du, J.; Douair, I.; Lu, E.; Seed, J.A.; Tuna, F.; Wooles, A.J.; Maron, L.; Liddle, S.T. Evidence for ligand- and solvent-induced disproportionation of uranium (IV). Nat. Commun. 2021, 12, 4832. [Google Scholar] [CrossRef]
- Rump, A.; Becker, B.; Eder, S.; Lamkowski, A.; Abend, M.; Port, M. Medical management of victims contaminated with radionuclides after a “dirty bomb” attack. Mil. Med. Res. 2018, 5, 27. [Google Scholar] [CrossRef]
- Heller, A.; Senwitz, C.; Foerstendorf, H.; Tsushima, S.; Holtmann, L.; Drobot, B.; Kretzschmar, J. Europium (III) Meets Etidronic Acid (HEDP): A Coordination Study Combining Spectroscopic, Spectrometric, and Quantum Chemical Methods. Molecules 2023, 28, 4469. [Google Scholar] [CrossRef]
- Sultana, S.; Bhatnagar, A.; Rawat, H.; Nishad, D.K.; Talegaonkar, S.; Ahmad, F.J.; Mittal, G. Pulmonary delivery of nanosized alendronate for decorporation of inhaled heavy metals: Formulation development, characterization and gamma scintigraphic evaluation. Pharm. Dev. Technol. 2013, 19, 623–633. [Google Scholar] [CrossRef]
- Paquet, F.; Chazel, V.; Houpert, P.; Guilmette, R.; Muggenburg, B. Efficacy of 3,4,3-LI(1,2-HOPO) for decorporation of Pu, Am and U from rats injected intramuscularly with high-fired particles of MOX. Radiat. Prot. Dosim. 2003, 105, 521–525. [Google Scholar] [CrossRef] [PubMed]
- Wang, X.; Ji, G.; Shi, C.; Diwu, J.; Chen, L.; Gui, D.; Wan, J.; Silver, M.A.; Wang, J.; Wang, S. Structural and thermodynamic stability of uranyl-deferiprone complexes and the removal efficacy of U(vi) at the cellular level. Dalton Trans. 2018, 47, 8764–8770. [Google Scholar] [CrossRef] [PubMed]
- ISO 10993-5:2009; Biological Evaluation of Medical Devices—Part 5: Tests for In Vitro Cytotoxicity. ICS 11.100.20. International Organization for Standardization: London, UK, 2017.









| Factor | Level | ||
|---|---|---|---|
| X1 | 700 | 800 | 900 |
| X2 | 200 | 300 | 400 |
| X3 | 150 | 200 | 250 |
| Std | Run | Types of Chelating Agents | Response | ||
|---|---|---|---|---|---|
| HOPO (μg/mL) | DFP (μg/mL) | HEDP (μg/mL) | Y2 (ng/104) | ||
| 1 | 9 | 700 | 200 | 200 | 325.3 |
| 2 | 13 | 900 | 200 | 200 | 300.0 |
| 3 | 7 | 700 | 400 | 200 | 279.5 |
| 4 | 1 | 900 | 400 | 200 | 291.7 |
| 5 | 12 | 700 | 300 | 150 | 278.0 |
| 6 | 4 | 900 | 300 | 150 | 264.3 |
| 7 | 6 | 700 | 300 | 250 | 287.1 |
| 8 | 10 | 900 | 300 | 250 | 280.7 |
| 9 | 15 | 800 | 200 | 150 | 278.0 |
| 10 | 11 | 800 | 400 | 150 | 265.8 |
| 11 | 16 | 800 | 200 | 250 | 270.7 |
| 12 | 2 | 800 | 400 | 250 | 259.8 |
| 13 | 14 | 800 | 300 | 200 | 263.5 |
| 14 | 8 | 800 | 300 | 200 | 271.9 |
| 15 | 3 | 800 | 300 | 200 | 276.8 |
| 16 | 17 | 800 | 300 | 200 | 269.9 |
| 17 | 5 | 800 | 300 | 200 | 268.6 |
| Source | SS | DF | MS | F-Value | p-Value |
|---|---|---|---|---|---|
| Model | 3715.01 | 9 | 412.78 | 7.08 | 0.0086 |
| A-HOPO | 137.78 | 1 | 137.78 | 2.36 | 0.1682 |
| B-DFP | 744.98 | 1 | 744.98 | 12.77 | 0.0091 |
| C-HEDP | 18.61 | 1 | 18.61 | 0.3189 | 0.5899 |
| AB | 351.56 | 1 | 351.56 | 6.03 | 0.0438 |
| AC | 13.32 | 1 | 13.32 | 0.2283 | 0.6473 |
| BC | 0.4225 | 1 | 0.4225 | 0.0072 | 0.9346 |
| A2 | 1514.8 | 1 | 1514.8 | 25.96 | 0.0014 |
| B2 | 422.53 | 1 | 422.53 | 7.24 | 0.0310 |
| C2 | 564.86 | 1 | 564.86 | 9.68 | 0.0170 |
| Residual | 408.4 | 7 | 58.34 | ||
| Lack of Fit | 314.43 | 3 | 104.81 | 4.46 | 0.0913 |
| Pure Error | 93.97 | 4 | 23.49 | ||
| Cor Total | 4123.42 | 16 |
Disclaimer/Publisher’s Note: The statements, opinions and data contained in all publications are solely those of the individual author(s) and contributor(s) and not of MDPI and/or the editor(s). MDPI and/or the editor(s) disclaim responsibility for any injury to people or property resulting from any ideas, methods, instructions or products referred to in the content. |
© 2024 by the authors. Licensee MDPI, Basel, Switzerland. This article is an open access article distributed under the terms and conditions of the Creative Commons Attribution (CC BY) license (https://creativecommons.org/licenses/by/4.0/).
Share and Cite
Li, L.; Li, R.; Guo, R.; Guo, S.; Qiao, X.; Wu, X.; Han, P.; Sun, Y.; Zhu, X.; Wu, Z.; et al. Preparation and Evaluation of a Combination of Chelating Agents for the Removal of Inhaled Uranium. Molecules 2024, 29, 5759. https://doi.org/10.3390/molecules29235759
Li L, Li R, Guo R, Guo S, Qiao X, Wu X, Han P, Sun Y, Zhu X, Wu Z, et al. Preparation and Evaluation of a Combination of Chelating Agents for the Removal of Inhaled Uranium. Molecules. 2024; 29(23):5759. https://doi.org/10.3390/molecules29235759
Chicago/Turabian StyleLi, Lintao, Runtian Li, Ruohan Guo, Shuang Guo, Xuan Qiao, Xinru Wu, Peng Han, Yunbo Sun, Xiaoxia Zhu, Zhuona Wu, and et al. 2024. "Preparation and Evaluation of a Combination of Chelating Agents for the Removal of Inhaled Uranium" Molecules 29, no. 23: 5759. https://doi.org/10.3390/molecules29235759
APA StyleLi, L., Li, R., Guo, R., Guo, S., Qiao, X., Wu, X., Han, P., Sun, Y., Zhu, X., Wu, Z., Gan, H., Meng, Z., Dou, G., Gu, R., & Liu, S. (2024). Preparation and Evaluation of a Combination of Chelating Agents for the Removal of Inhaled Uranium. Molecules, 29(23), 5759. https://doi.org/10.3390/molecules29235759
