Peroxiredoxin 4 Ameliorates T-2 Toxin-Induced Growth Retardation in GH3 Cells by Inhibiting Oxidative Stress and Apoptosis
Abstract
1. Introduction
2. Results
2.1. Toxic Effect of T-2 Toxin on GH3 Cells
2.2. Transcriptomic Analysis of Differentially Expressed Genes in T-2 Toxin-Treated GH3 Cells
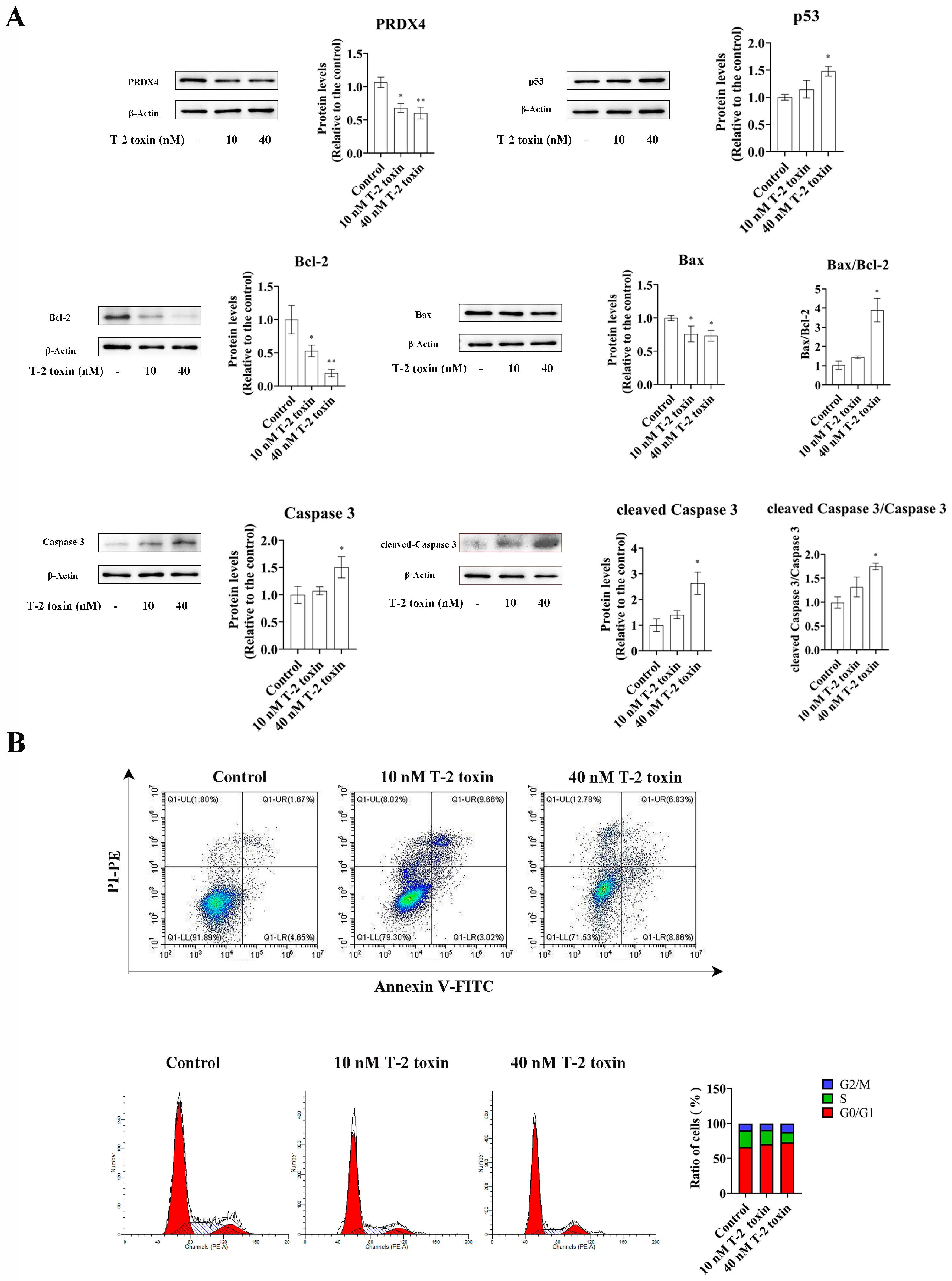
2.3. T-2 Toxin Reduced the Expression of PRDX4 in GH3 Cells and Induced Oxidative Stress and Apoptosis
2.4. Overexpression of PRDX4 Alleviated T-2 Toxin-Induced Oxidative Stress and Apoptosis in GH3 Cells
2.5. Silencing of PRDX4 Exacerbated T-2 Toxin-Induced Oxidative Stress and Apoptosis in GH3 Cells
3. Discussion
4. Materials and Methods
4.1. Reagents and Chemicals
4.2. Cell Culture and Treatment
4.3. Determination of Cell Viability
4.4. Transcriptomic Analysis of T-2 Toxin-Treated GH3 Cells
4.5. Silencing and Overexpression of PRDX4 in GH3 Cells
4.6. Flow Cytometric Analysis of Cell Cycle and Apoptosis
4.7. Measurement of ROS, Superoxide Dismutase (SOD), and Glutathione Peroxidase (GSH-Px)
4.8. Western Blotting Analysis
4.9. Statistical Analysis
5. Conclusions
Author Contributions
Funding
Institutional Review Board Statement
Informed Consent Statement
Data Availability Statement
Conflicts of Interest
Abbreviations
References
- Guo, J.; Ye, X.; Zhao, Y.; Huang, D.; Wu, Q.; Ihsan, A.; Wang, X. Nrf-2α and mitophagy underlie enhanced mitochondrial functions and biogenesis induced by t-2 toxin in gh3 cells. Food Chem. Toxicol. 2023, 174, 113687. [Google Scholar] [CrossRef] [PubMed]
- Wu, Q.; Qin, Z.; Kuca, K.; You, L.; Zhao, Y.; Liu, A.; Musilek, K.; Chrienova, Z.; Nepovimova, E.; Oleksak, P.; et al. An update on t-2 toxin and its modified forms: Metabolism, immunotoxicity mechanism, and human exposure assessment. Arch. Toxicol. 2020, 94, 3645–3669. [Google Scholar] [CrossRef] [PubMed]
- Gruber-Dorninger, C.; Jenkins, T.; Schatzmayr, G. Global mycotoxin occurrence in feed: A ten-year survey. Toxins 2019, 11, 375. [Google Scholar] [CrossRef] [PubMed]
- Janik, E.; Niemcewicz, M.; Podogrocki, M.; Ceremuga, M.; Stela, M.; Bijak, M. T-2 toxin-the most toxic trichothecene mycotoxin: Metabolism, toxicity, and decontamination strategies. Molecules 2021, 26, 6868. [Google Scholar] [CrossRef] [PubMed]
- Wang, P.; Sun, L.H.; Wang, X.; Wu, Q.; Liu, A. Effective protective agents against the organ toxicity of t-2 toxin and corresponding detoxification mechanisms: A narrative review. Anim. Nutr. 2024, 16, 251–266. [Google Scholar] [CrossRef]
- Wang, Y.; Liu, Y.; Huang, T.; Chen, Y.; Song, W.; Chen, F.; Jiang, Y.; Zhang, C.; Yang, X. Nrf2: A main responsive element of the toxicity effect caused by trichothecene (t-2) mycotoxin. Toxics 2023, 11, 393. [Google Scholar] [CrossRef]
- Shi, Y.; Wang, R.; Li, Y.; Cui, Y.; He, Y.; Wang, H.; Liu, Y.; Zhang, M.; Chen, Y.; Jia, M.; et al. Involvement of tlrs/nf-κb/ese-1 signaling pathway in t-2 toxin-induced cartilage matrix degradation. Environ. Pollut. 2024, 342, 123114. [Google Scholar] [CrossRef]
- Zhou, G.; Hu, S.; Xie, L.; Huang, H.; Huang, W.; Zheng, Q.; Zhang, N. Individual and combined occurrences of the prevalent mycotoxins in commercial feline and canine food. Mycotoxin Res. 2024, 40, 547–558. [Google Scholar] [CrossRef]
- Dai, C.; Das Gupta, S.; Wang, Z.; Jiang, H.; Velkov, T.; Shen, J. T-2 toxin and its cardiotoxicity: New insights on the molecular mechanisms and therapeutic implications. Food Chem. Toxicol. 2022, 167, 113262. [Google Scholar] [CrossRef]
- Lu, Q.; Hu, S.; Guo, P.; Zhu, X.; Ren, Z.; Wu, Q.; Wang, X. Ppar-γ with its anti-fibrotic action could serve as an effective therapeutic target in t-2 toxin-induced cardiac fibrosis of rats. Food Chem. Toxicol. 2021, 152, 112183. [Google Scholar] [CrossRef]
- Lu, Q.; Guo, P.; Wang, X.; Ares, I.; Lopez-Torres, B.; Martínez-Larrañaga, M.R.; Li, T.; Zhang, Y.; Wang, X.; Anadón, A.; et al. Ms4a3-hsp27 target pathway reveals potential for haematopoietic disorder treatment in alimentary toxic aleukia. Cell Biol. Toxicol. 2023, 39, 201–216. [Google Scholar] [CrossRef] [PubMed]
- Ning, C.; Xiao, W.; Liang, Z.; Wu, Y.; Fan, H.; Wang, S.; Kong, X.; Wang, Y.; Wu, A.; Li, Y.; et al. Melatonin alleviates t-2 toxin-induced oxidative damage, inflammatory response, and apoptosis in piglet spleen and thymus. Int. Immunopharmacol. 2024, 129, 111653. [Google Scholar] [CrossRef] [PubMed]
- Chen, F.; Wang, Y.; Chen, Y.; Fan, J.; Zhang, C.; He, X.; Yang, X. Jnk molecule is a toxic target for ipec-j2 cell barrier damage induced by t-2 toxin. Ecotoxicol. Environ. Saf. 2023, 263, 115247. [Google Scholar] [CrossRef] [PubMed]
- An, K.; Shi, B.; Lv, X.; Liu, Y.; Xia, Z. T-2 toxin triggers lipid metabolism disorder and oxidative stress in liver of ducks. Ecotoxicol. Environ. Saf. 2024, 286, 117169. [Google Scholar] [CrossRef]
- Fan, J.; Song, W.; Wang, Y.; Li, S.; Zhang, C.; Wang, X.; Yang, X. An in-depth review of the dermal toxicity of t-2 toxin: Clinical symptoms, injury mechanisms, and treatment approach. Food Chem. Toxicol. 2024, 193, 114986. [Google Scholar] [CrossRef]
- Li, T.; Sun, W.; Zhu, S.; He, C.; Chang, T.; Zhang, J.; Chen, Y. T-2 toxin-mediated β-arrestin-1 o-glcnacylation exacerbates glomerular podocyte injury via regulating histone acetylation. Adv. Sci. 2024, 11, e2307648. [Google Scholar] [CrossRef]
- Yang, X.; Liu, P.; Cui, Y.; Song, M.; Zhang, X.; Zhang, C.; Jiang, Y.; Li, Y. T-2 toxin caused mice testicular inflammation injury via ros-mediated nlrp3 inflammasome activation. J. Agric. Food Chem. 2022, 70, 14043–14051. [Google Scholar] [CrossRef]
- Yang, C.; Fan, H.; Wu, Y.; Liang, Z.; Wang, Y.; Wu, A.; Li, Y.; Yuan, Z.; Yi, J.; Yin, D.; et al. T-2 toxin exposure induces ovarian damage in sows: Lncrna cuff.253988.1 promotes cell apoptosis by inhibiting the sirt3/pgc1α pathway. Ecotoxicol. Environ. Saf. 2024, 283, 116787. [Google Scholar] [CrossRef]
- Guo, P.; Lu, Q.; Hu, S.; Yang, Y.; Wang, X.; Yang, X.; Wang, X. Daucosterol confers protection against t-2 toxin induced blood-brain barrier toxicity through the pgc-1α-mediated defensive response in vitro and in vivo. J. Hazard Mater. 2023, 459, 132262. [Google Scholar] [CrossRef]
- Wang, Y.; Wang, B.; Wang, P.; Hua, Z.; Zhang, S.; Wang, X.; Yang, X.; Zhang, C. Review of neurotoxicity of t-2 toxin. Mycotoxin Res. 2024, 40, 85–95. [Google Scholar] [CrossRef]
- Lu, Q.; Guo, P.; Li, H.; Liu, Y.; Yuan, L.; Zhang, B.; Wu, Q.; Wang, X. Targeting the lncmst-eprs/hsp90ab1 complex as novel therapeutic strategy for t-2 toxin-induced growth retardation. Ecotoxicol. Environ. Saf. 2022, 247, 114243. [Google Scholar] [CrossRef] [PubMed]
- Gu, W.; Bao, Q.; Weng, K.; Liu, J.; Luo, S.; Chen, J.; Li, Z.; Cao, Z.; Zhang, Y.; Zhang, Y.; et al. Effects of t-2 toxin on growth performance, feather quality, tibia development and blood parameters in yangzhou goslings. Poult. Sci. 2023, 102, 102382. [Google Scholar] [CrossRef]
- Wang, C.; Wang, X.; Xiao, S.; Bu, X.; Lin, Z.; Qi, C.; Qin, J.G.; Chen, L. T-2 toxin in the diet suppresses growth and induces immunotoxicity in juvenile chinese mitten crab (eriocheir sinensis). Fish Shellfish Immunol. 2020, 97, 593–601. [Google Scholar] [CrossRef] [PubMed]
- Nayakwadi, S.; Ramu, R.; Kumar Sharma, A.; Kumar Gupta, V.; Rajukumar, K.; Kumar, V.; Shirahatti, P.S.; Rashmi, L.; Basalingappa, K.M. Toxicopathological studies on the effects of t-2 mycotoxin and their interaction in juvenile goats. PLoS ONE 2020, 15, e0229463. [Google Scholar] [CrossRef] [PubMed]
- Liu, M.; Zhao, L.; Wei, J.T.; Huang, Y.X.; Khalil, M.M.; Wu, W.D.; Kuča, K.; Sun, L.H. T-2 toxin-induced intestinal damage with dysregulation of metabolism, redox homeostasis, inflammation, and apoptosis in chicks. Arch. Toxicol. 2023, 97, 805–817. [Google Scholar] [CrossRef] [PubMed]
- Harvey, R.B.; Kubena, L.F.; Huff, W.E.; Corrier, D.E.; Rottinghaus, G.E.; Phillips, T.D. Effects of treatment of growing swine with aflatoxin and t-2 toxin. Am. J. Vet. Res. 1990, 51, 1688–1693. [Google Scholar] [CrossRef]
- Liu, X.; Guo, P.; Liu, A.; Wu, Q.; Xue, X.; Dai, M.; Hao, H.; Qu, W.; Xie, S.; Wang, X.; et al. Nitric oxide (no)-mediated mitochondrial damage plays a critical role in t-2 toxin-induced apoptosis and growth hormone deficiency in rat anterior pituitary gh3 cells. Food Chem. Toxicol. 2017, 102, 11–23. [Google Scholar] [CrossRef]
- Deyu, H.; Luqing, C.; Xianglian, L.; Pu, G.; Qirong, L.; Xu, W.; Zonghui, Y. Protective mechanisms involving enhanced mitochondrial functions and mitophagy against t-2 toxin-induced toxicities in gh3 cells. Toxicol. Lett. 2018, 295, 41–53. [Google Scholar] [CrossRef]
- Fatima, Z.; Guo, P.; Huang, D.; Lu, Q.; Wu, Q.; Dai, M.; Cheng, G.; Peng, D.; Tao, Y.; Ayub, M.; et al. The critical role of p16/rb pathway in the inhibition of gh3 cell cycle induced by t-2 toxin. Toxicology 2018, 400–401, 28–39. [Google Scholar] [CrossRef]
- Zhang, B.; Li, X.; Liu, G.; Zhang, C.; Zhang, X.; Shen, Q.; Sun, G.; Sun, X. Peroxiredomin-4 ameliorates lipotoxicity-induced oxidative stress and apoptosis in diabetic cardiomyopathy. Biomed. Pharmacother. 2021, 141, 111780. [Google Scholar] [CrossRef]
- Kam, M.K.; Lee, D.G.; Kim, B.; Lee, H.S.; Lee, S.R.; Bae, Y.C.; Lee, D.S. Peroxiredoxin 4 ameliorates amyloid beta oligomer-mediated apoptosis by inhibiting er-stress in ht-22 hippocampal neuron cells. Cell Biol. Toxicol. 2019, 35, 573–588. [Google Scholar] [CrossRef] [PubMed]
- Kim, T.H.; Song, J.; Alcantara Llaguno, S.R.; Murnan, E.; Liyanarachchi, S.; Palanichamy, K.; Yi, J.Y.; Viapiano, M.S.; Nakano, I.; Yoon, S.O.; et al. Suppression of peroxiredoxin 4 in glioblastoma cells increases apoptosis and reduces tumor growth. PLoS ONE 2012, 7, e42818. [Google Scholar] [CrossRef] [PubMed]
- Liang, X.; Yan, Z.; Ma, W.; Qian, Y.; Zou, X.; Cui, Y.; Liu, J.; Meng, Y. Peroxiredoxin 4 protects against ovarian ageing by ameliorating d-galactose-induced oxidative damage in mice. Cell Death Dis. 2020, 11, 1053. [Google Scholar] [CrossRef] [PubMed]
- Ranke, M.B.; Wit, J.M. Growth hormone—Past, present and future. Nat. Rev. Endocrinol. 2018, 14, 285–300. [Google Scholar] [CrossRef] [PubMed]
- Liu, A.; Hu, S.; Wu, Q.; Ares, I.; Martínez, M.; Martínez-Larrañaga, M.R.; Anadón, A.; Wang, X.; Martínez, M.A. Epigenetic upregulation of galanin-like peptide mediates deoxynivalenol induced-growth inhibition in pituitary cells. Toxicol. Appl. Pharmacol. 2020, 403, 115166. [Google Scholar] [CrossRef]
- Jia, W.; Chen, P.; Cheng, Y. Prdx4 and its roles in various cancers. Technol. Cancer Res. Treat. 2019, 18, 1533033819864313. [Google Scholar] [CrossRef]
- Joseph, P. Transcriptomics in toxicology. Food Chem. Toxicol. 2017, 109, 650–662. [Google Scholar] [CrossRef]
- Jiang, D.; Zhou, Y.; Tan, M.; Zhang, J.; Guo, Q.; Yan, S. Cd exposure-induced growth retardation involves in energy metabolism disorder of midgut tissues in the gypsy moth larvae. Environ. Pollut. 2020, 266, 115173. [Google Scholar] [CrossRef]
- Yu, F.F.; Yu, S.Y.; Sun, L.; Zuo, J.; Luo, K.T.; Wang, M.; Fu, X.L.; Zhang, F.; Huang, H.; Zhou, G.Y.; et al. T-2 toxin induces mitochondrial dysfunction in chondrocytes via the p53-cyclophilin d pathway. J. Hazard Mater. 2024, 465, 133090. [Google Scholar] [CrossRef]
- Yu, X.; Zhang, C.; Chen, K.; Liu, Y.; Deng, Y.; Liu, W.; Zhang, D.; Jiang, G.; Li, X.; Giri, S.S.; et al. Dietary t-2 toxin induces transcriptomic changes in hepatopancreas of chinese mitten crab (eriocheir sinensis) via nutrition metabolism and apoptosis-related pathways. Ecotoxicol. Environ. Saf. 2023, 249, 114397. [Google Scholar] [CrossRef]
- Li, X.; Wang, X.; Liu, S.; Wang, J.; Liu, X.; Zhu, Y.; Zhang, L.; Li, R. Betulinic acid attenuates t-2 toxin-induced cytotoxicity in porcine kidney cells by blocking oxidative stress and endoplasmic reticulum stress. Comp. Biochem. Physiol. C Toxicol. Pharmacol. 2021, 249, 109124. [Google Scholar] [CrossRef] [PubMed]
- Yang, X.; Liu, P.; Zhang, X.; Zhang, J.; Cui, Y.; Song, M.; Li, Y. T-2 toxin causes dysfunction of sertoli cells by inducing oxidative stress. Ecotoxicol. Environ. Saf. 2021, 225, 112702. [Google Scholar] [CrossRef] [PubMed]
- Yamada, S.; Guo, X. Peroxiredoxin 4 (prdx4): Its critical in vivo roles in animal models of metabolic syndrome ranging from atherosclerosis to nonalcoholic fatty liver disease. Pathol. Int. 2018, 68, 91–101. [Google Scholar] [CrossRef] [PubMed]
- Takagi, T.; Homma, T.; Fujii, J.; Shirasawa, N.; Yoriki, H.; Hotta, Y.; Higashimura, Y.; Mizushima, K.; Hirai, Y.; Katada, K.; et al. Elevated er stress exacerbates dextran sulfate sodium-induced colitis in prdx4-knockout mice. Free Radic. Biol. Med. 2019, 134, 153–164. [Google Scholar] [CrossRef] [PubMed]
- Zou, X.; Liang, X.; Dai, W.; Zhu, T.; Wang, C.; Zhou, Y.; Qian, Y.; Yan, Z.; Gao, C.; Gao, L.; et al. Peroxiredoxin 4 deficiency induces accelerated ovarian aging through destroyed proteostasis in granulosa cells. Biochim. Biophys. Acta Mol. Basis Dis. 2024, 1870, 167334. [Google Scholar] [CrossRef]
- Yamaguchi, R.; Guo, X.; Zheng, J.; Zhang, J.; Han, J.; Shioya, A.; Uramoto, H.; Mochizuki, T.; Yamada, S. Prdx4 improved aging-related delayed wound healing in mice. J. Investig. Dermatol. 2021, 141, 2720–2729. [Google Scholar] [CrossRef]
- Amatya, B.; Yang, S.; Yu, P.; Vaz de Castro, P.A.S.; Armando, I.; Zeng, C.; Felder, R.A.; Asico, L.D.; Jose, P.A.; Lee, H. Peroxiredoxin-4 and dopamine d5 receptor interact to reduce oxidative stress and inflammation in the kidney. Antioxid. Redox Signal. 2023, 38, 1150–1166. [Google Scholar] [CrossRef]
- Luo, Y.; Zou, Y.; Li, L.P.; Wang, Z.Z.; Wang, L.Q.; Zhang, Z.Y.; Liu, F.Y.; Huang, O.P. Suppression of prdx4 inhibits cell proliferation and invasion of ectopic endometrial stromal cells in endometriosis. Gynecol. Endocrinol. 2020, 36, 895–901. [Google Scholar] [CrossRef]










Disclaimer/Publisher’s Note: The statements, opinions and data contained in all publications are solely those of the individual author(s) and contributor(s) and not of MDPI and/or the editor(s). MDPI and/or the editor(s) disclaim responsibility for any injury to people or property resulting from any ideas, methods, instructions or products referred to in the content. |
© 2024 by the authors. Licensee MDPI, Basel, Switzerland. This article is an open access article distributed under the terms and conditions of the Creative Commons Attribution (CC BY) license (https://creativecommons.org/licenses/by/4.0/).
Share and Cite
Lu, Q.; Zhu, Y.; Wang, L.; Mei, M.; Qiu, Y.; Liu, Y.; Fu, S.; Xiong, J.; Guo, P.; Wu, Z.; et al. Peroxiredoxin 4 Ameliorates T-2 Toxin-Induced Growth Retardation in GH3 Cells by Inhibiting Oxidative Stress and Apoptosis. Molecules 2024, 29, 5491. https://doi.org/10.3390/molecules29235491
Lu Q, Zhu Y, Wang L, Mei M, Qiu Y, Liu Y, Fu S, Xiong J, Guo P, Wu Z, et al. Peroxiredoxin 4 Ameliorates T-2 Toxin-Induced Growth Retardation in GH3 Cells by Inhibiting Oxidative Stress and Apoptosis. Molecules. 2024; 29(23):5491. https://doi.org/10.3390/molecules29235491
Chicago/Turabian StyleLu, Qirong, Yi Zhu, Luyao Wang, Meng Mei, Yinsheng Qiu, Yu Liu, Shulin Fu, Jianglin Xiong, Pu Guo, Zhongyuan Wu, and et al. 2024. "Peroxiredoxin 4 Ameliorates T-2 Toxin-Induced Growth Retardation in GH3 Cells by Inhibiting Oxidative Stress and Apoptosis" Molecules 29, no. 23: 5491. https://doi.org/10.3390/molecules29235491
APA StyleLu, Q., Zhu, Y., Wang, L., Mei, M., Qiu, Y., Liu, Y., Fu, S., Xiong, J., Guo, P., Wu, Z., & Wang, X. (2024). Peroxiredoxin 4 Ameliorates T-2 Toxin-Induced Growth Retardation in GH3 Cells by Inhibiting Oxidative Stress and Apoptosis. Molecules, 29(23), 5491. https://doi.org/10.3390/molecules29235491

