Widely Targeted Metabolomics Method Reveals Differences in Volatile and Nonvolatile Metabolites in Three Different Varieties of Raw Peanut by GC–MS and HPLC–MS
Abstract
1. Introduction
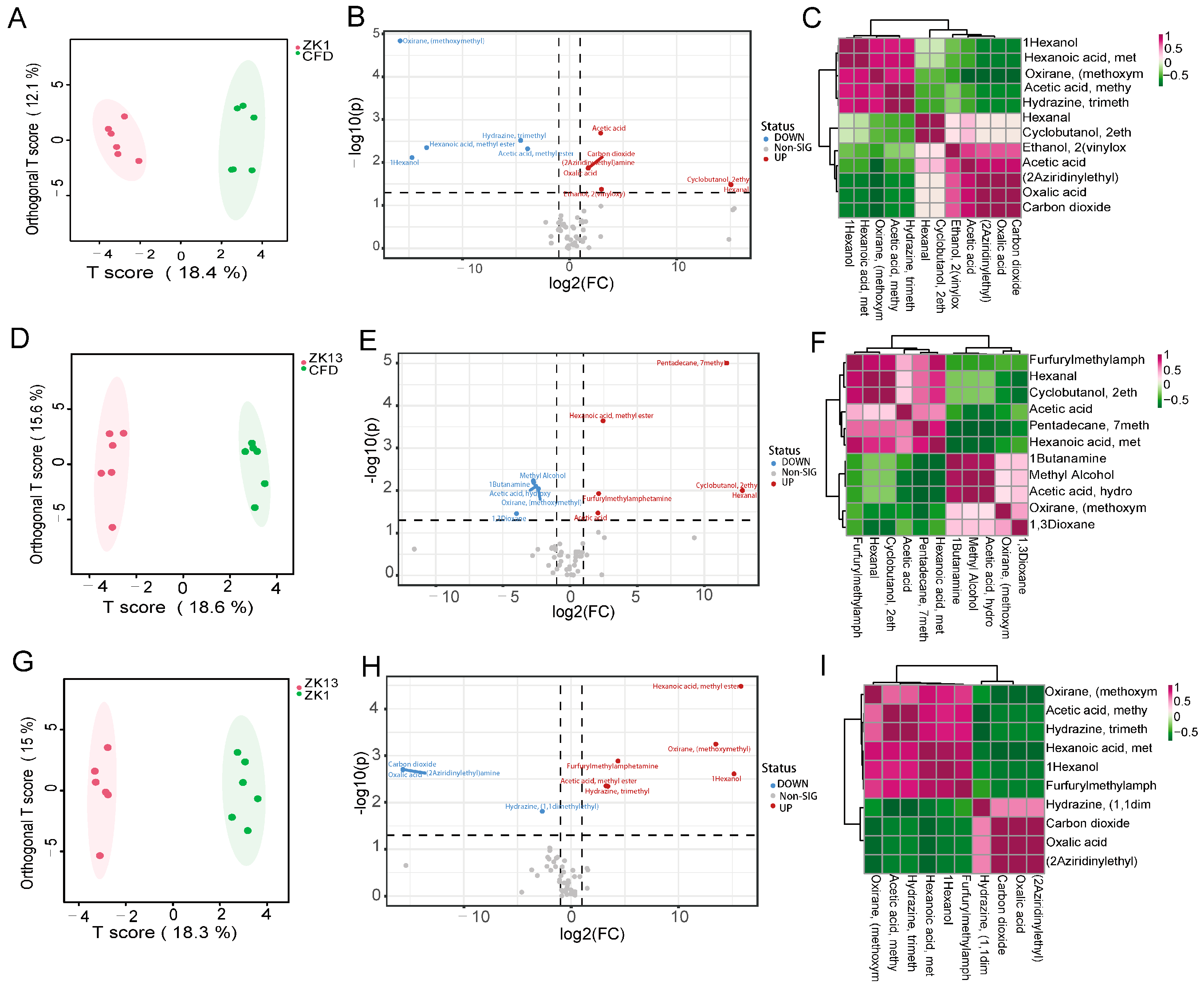
2. Results
3. Discussion
4. Materials and Methods
4.1. Samples
4.2. Chemicals
4.3. Measurements of Peanut Kernel Length and Width
4.4. Analysis of Nonvolatile Compounds by HPLC-MS
4.4.1. Sample Pre-Treatment
4.4.2. Detection of Non-VOCs
4.5. Analysis of Volatile Compounds by Solid-Phase Microextraction-Gas Chromatography-Mass Spectrometry (SPME-GC-MS)
4.5.1. Sample Preparation
4.5.2. Detection of VOCs
4.6. Statistical Analysis
5. Conclusions
Supplementary Materials
Author Contributions
Funding
Institutional Review Board Statement
Informed Consent Statement
Data Availability Statement
Conflicts of Interest
References
- Variath, M.T.; Janila, P. Economic and academic importance of peanut. In The Peanut Genome. Compendium of Plant Genomes; Varshney, R., Pandey, M., Puppala, N., Eds.; Springer: Cham, Switzerland, 2017. [Google Scholar] [CrossRef]
- He, S.; Chen, Y.; Wang, X.; Chen, X.; Wang, X.; Chen, Y. Carbon and nitrogen footprints accounting of peanut and peanut oil production in China. J. Clean. Prod. 2021, 291, 125964. [Google Scholar] [CrossRef]
- Zhou, X.; Ren, X.; Luo, H.; Huang, L.; Liu, N.; Chen, W.; Lei, Y.; Liao, B.; Jiang, H. Safe conservation and utilization of peanut germplasm resources in the Oil Crops Middle-term Genebank of China. Oil Crop Sci. 2022, 7, 9–13. [Google Scholar] [CrossRef]
- Sithole, T.R.; Ma, Y.X.; Qin, Z.; Liu, H.M.; Wang, X.D. Influence of peanut varieties on the sensory quality of peanut butter. Foods 2022, 11, 3499. [Google Scholar] [CrossRef]
- Davis, J.P.; Dean, L.L. Peanut composition, flavor and nutrition. In Peanuts; AOCS Press: Urbana, IL, USA, 2016; pp. 289–345. [Google Scholar]
- Taheri, S.E.H.; Bazargan, M.; Vosough, P.R.; Sadeghian, A. A Comprehensive Insight into Peanut: Chemical Structure of Compositions, Oxidation Process, and Storage Conditions. J. Food Compos. Anal. 2024, 125, 105770. [Google Scholar] [CrossRef]
- Neta, E.R.; Sanders, T.; Drake, M.A. Understanding peanut flavor: A current review. In Handbook of Fruit and Vegetable Flavors; Wiley: Hoboken, NJ, USA, 2010; p. 985. [Google Scholar]
- Brown, B.A.; Konigsbacher, K.S.; Ellison, F.E.; Mann, G.E. Separating and isolating aroma and flavor constituents of roasted peanuts. J. Food Sci. 1968, 33, 595–598. [Google Scholar] [CrossRef]
- Walradt, J.P.; Pittet, A.O.; Kinlin, T.E.; Muralidhara, R.; Sanderson, A. Volatile components of roasted peanuts. J. Agric. Food Chem. 1971, 19, 972–979. [Google Scholar] [CrossRef]
- Williams, J.E.; Duncan, S.E.; Williams, R.C.; Mallikarjunan, K.; Eigel, W.N., III; O’Keefe, S.F. Flavor fade in peanuts during short-term storage. J. Food Sci. 2006, 71, S265–S269. [Google Scholar] [CrossRef]
- Pavagadhi, S.; Swarup, S. Metabolomics for evaluating flavor-associated metabolites in plant-based products. Metabolites 2020, 10, 197. [Google Scholar] [CrossRef]
- Wang, T.; An, J.; Chai, M.; Jiang, Y.; Huang, X.; Han, B. Volatile metabolomics reveals the characteristics of the unique flavor substances in oats. Food Chem. X 2023, 20, 101000. [Google Scholar] [CrossRef]
- Zhang, S.; Zhang, H.; Chen, S.; Yang, L.; Chen, X.; Jiang, H. Widely targeted metabolomic deciphers the vertical spatial distribution of flavor substances in Houttuynia cordata Thunb. J. Food Compos. Anal. 2023, 117, 105102. [Google Scholar] [CrossRef]
- Chen, T.; Wang, H.; Su, W.; Mu, Y.; Tian, Y. Analysis of the formation mechanism of volatile and non-volatile flavor substances in corn wine fermentation based on high-throughput sequencing and metabolomics. Food Res. Int. 2023, 165, 112350. [Google Scholar] [CrossRef] [PubMed]
- Jeong, J.Y.; Kim, M.; Ji, S.Y.; Baek, Y.C.; Lee, S.; Oh, Y.K.; Reddy, K.E.; Seo, H.W.; Cho, S.; Lee, H.J. Metabolomics analysis of the beef samples with different meat qualities and tastes. Food Sci. Anim. Resour. 2020, 40, 924. [Google Scholar] [CrossRef] [PubMed]
- Klevorn, C.M.; Dean, L.L. A metabolomics-based approach identifies changes in the small molecular weight compound composition of the peanut as a result of dry-roasting. Food Chem. 2018, 240, 1193–1200. [Google Scholar] [CrossRef]
- Zhang, D.; Shen, D.; Cao, Y.; Duan, X.; Sun, H. Widely targeted metabolomic approach reveals dynamic changes in non-volatile and volatile metabolites of peanuts during roasting. Food Chem. 2023, 412, 135577. [Google Scholar] [CrossRef]
- Xiao, Y.; Liu, H.; Lu, Q.; Li, H.; Liu, Q.; Li, S.; Liu, H.; Varshney, R.K.; Liang, X.; Hong, Y.; et al. Lipid profile variations in high olecic acid peanuts by following different cooking processes. Food Res. Int. 2022, 155, 110993. [Google Scholar] [CrossRef]
- Yang, Y.; Yuan, B.; Yu, P.; Jia, Y.; Zhou, Q.; Sun, J. Flavor characteristics of peanut butter pretreated by radio frequency heating, explosion puffing, microwave, and oven heating. Food Chem. 2022, 394, 133487. [Google Scholar] [CrossRef] [PubMed]
- Hu, J.J.; Liu, X.C.; Li, J.Z. Analysis of Flavor Composition in Different Peanut Varieties’ Butter. Sci. Technol. Cereals Oils Foods 2023, 31, 98–105. [Google Scholar]
- Baker, G.L.; Cornell, J.A.; Gorbet, D.W.; O’keefe, S.F.; Sims, C.A.; Talcott, S.T. Determination of pyrazine and flavor variations in peanut genotypes during roasting. J. Food Sci. 2003, 68, 394–400. [Google Scholar] [CrossRef]
- Liu, Y.L.; Shu, Y.; Sun, G.H.; Ma, Y.X.; Jiang, Y.R.; Chen, N. Effects of different varieties of peanuts on the flavor and quality of peanut butter. Food Sci. 2021, 42, 15–21. [Google Scholar]
- Liu, X.; Jin, Q.; Liu, Y.; Huang, J.; Wang, X.; Mao, W.; Wang, S. Changes in volatile compounds of peanut oil during the roasting process for production of aromatic roasted peanut oil. J. Food Sci. 2011, 76, C404–C412. [Google Scholar] [CrossRef]
- Ding, B.; Wang, F.; Zhang, B.; Feng, M.; Chang, L.; Shao, Y.; Sun, Y.; Jiang, Y.; Wang, R.; Wang, L.; et al. Flavor Characteristics of Ten Peanut Varieties from China. Foods 2023, 12, 4380. [Google Scholar] [CrossRef] [PubMed]
- Chetschik, I.; Granvogl, M.; Schieberle, P. Comparison of the key aroma compounds in organically grown, raw West-African peanuts (Arachis hypogaea) and in ground, pan-roasted meal produced thereof. J. Agric. Food Chem. 2008, 56, 10237–10243. [Google Scholar] [CrossRef] [PubMed]
- Ferreira, C.D.; Ziegler, V.; Bubolz, V.K.; Da Silva, J.; Cardozo, M.M.C.; Elias, M.C.; De Oliveira, M. Effects of the roasting process over the content of secondary metabolites from peanut grains (Arachis hypogaea. L.). Differ. Color. Testa. J. Food Qual. 2016, 39, 685–694. [Google Scholar] [CrossRef]
- Dun, Q.; Yao, L.; Deng, Z.; Li, H.; Li, J.; Fan, Y.; Zhang, B. Effects of hot and cold-pressed processes on volatile compounds of peanut oil and corresponding analysis of characteristic flavor components. LWT 2019, 112, 107648. [Google Scholar] [CrossRef]
- Klevorn, C.M.; Dean, L.L.; Johanningsmeier, S.D. Metabolite Profiles of Raw Peanut Seeds Reveal Differences between Market-Types. J. Food Sci. 2019, 84, 397–405. [Google Scholar] [CrossRef]
- Jiang, F.; Yuan, L.; Shu, N.; Wang, W.; Liu, Y.; Xu, Y.J. Foodomics revealed the effects of extract methods on the composition and nutrition of peanut oil. J. Agric. Food Chem. 2020, 68, 1147–1156. [Google Scholar] [CrossRef]
- Campbell, R. Flavor Profiling Nineteen Cultivars of Commercially Available Peanuts in the United States. Doctoral Dissertation, University of Georgia, Athens, GA, USA, 2021. [Google Scholar]
- Mora-Escobedo, R.; Hernández-Luna, P.; Joaquín-Torres, I.C.; Ortiz-Moreno, A.; Robles-Ramírez, M.D.C. Physicochemical properties and fatty acid profile of eight peanut varieties grown in Mexico. CyTA-J. Food 2015, 13, 300–304. [Google Scholar] [CrossRef]
- Adachi, M.; Kanamori, J.; Masuda, T.; Yagasaki, K.; Kitamura, K.; Mikami, B.; Utsumi, S. Crystal structure of soybean 11S globulin: Glycinin A3B4 homohexamer. Proc. Natl. Acad. Sci. USA 2003, 100, 7395–7400. [Google Scholar] [CrossRef]
- Sun, J.; Zhang, C.; Song, Y.; Chu, B.; Wang, M.; Zhang, Z.; Wang, X. Characterization of Key Aroma Compounds and Main Contributing Amino Acids in Hot-Pressed Oil Prepared from Various Peanut Varieties. Molecules 2024, 29, 1947. [Google Scholar] [CrossRef]
- Afolabi, O.A.; Ojofeitimi, E.O.; Oke, O.L. Chemical and clinical evaluation of groundnut-maize gruel mixture (‘Epa-Ogi’) in the amelioration of protein energy malnutrition in the developing countries. Nutr. Rep. Int. 1988, 38, 621–628. [Google Scholar]
- Liu, Y.; Hu, H.; Liu, H.; Wang, Q. Recent advances for the developing of instant flavor peanut powder: Generation and challenges. Foods 2022, 11, 1544. [Google Scholar] [CrossRef] [PubMed]
- Wang, L.; Wang, Q.; Liu, H.; Liu, L.; Du, Y. Determining the contents of protein and amino acids in peanuts using near-infrared reflectance spectroscopy. J. Sci. Food Agric. 2013, 93, 118–124. [Google Scholar] [CrossRef] [PubMed]
- Wang, S.B. Peanut Variety Improvement and High Yield and High Quality Cultivation; China Agricultural Press: Beijing, China, 2008. [Google Scholar]
- Yuan, J.; Li, H.; Cao, S.; Liu, Z.; Li, N.; Xu, D.; Mo, H.; Hu, L. Monitoring of Volatile Compounds of Ready-to-Eat Kiwifruit Using GC-IMS. Foods 2023, 12, 4394. [Google Scholar] [CrossRef]
- Ansorge-Schumacher, M.B.; Thum, O. Immobilised lipases in the cosmetics industry. Chem. Soc. Rev. 2013, 42, 6475–6490. [Google Scholar] [CrossRef] [PubMed]
- Fan, J.; Liu, Q.; Song, F.; Wang, X.; Zhang, L. Experimental investigations on the liquid thermal conductivity of five saturated fatty acid methyl esters components of biodiesel. J. Chem. Thermodyn. 2018, 125, 50–55. [Google Scholar] [CrossRef]
- Mcneill, K.L.; Sanders, T.H. Maturity effects on sensory and storage quality of roasted virginia-type peanuts. J. Food Sci. 1998, 63, 366–370. [Google Scholar] [CrossRef]
- Oluk, A.C.; Cil, A.N.; Cil, A.; Burun, H. Sensory analysis and fatty acid composition of peanut cultivars on different locations. FEB Fresenius Environ. Bull. 2020, 29, 8040–8046. [Google Scholar]
- Gong, A.; Liu, H.; Liu, L.; Shi, A.; Wang, Q. Influence of Peanut Material Characteristics on Peanut Butter Quality. J. Chin. Inst. Food Sci. Technol. 2016, 16, 253–262. [Google Scholar]
- Gama, A.P.; Adhikari, K. Sensory characterization of dominant Malawi peanut varieties after roasting. J. Food Sci. 2019, 84, 1554–1562. [Google Scholar] [CrossRef]
- Kefale, H.; Dossou, S.S.K.; Li, F.; Jiang, N.; Zhou, R.; Wang, L.; Zhang, Y.; Li, D.; You, J.; Wang, L. Widely targeted metabolic profiling provides insights into variations in bioactive compounds and antioxidant activity of sesame, soybean, peanut, and perilla. Food Res. Int. 2023, 174, 113586. [Google Scholar] [CrossRef]








Disclaimer/Publisher’s Note: The statements, opinions and data contained in all publications are solely those of the individual author(s) and contributor(s) and not of MDPI and/or the editor(s). MDPI and/or the editor(s) disclaim responsibility for any injury to people or property resulting from any ideas, methods, instructions or products referred to in the content. |
© 2024 by the authors. Licensee MDPI, Basel, Switzerland. This article is an open access article distributed under the terms and conditions of the Creative Commons Attribution (CC BY) license (https://creativecommons.org/licenses/by/4.0/).
Share and Cite
Fu, J.; An, Y.; Yao, D.; Chen, L.; Zhou, L.; Shen, D.; Dai, S.; Lu, Y.; Sun, D. Widely Targeted Metabolomics Method Reveals Differences in Volatile and Nonvolatile Metabolites in Three Different Varieties of Raw Peanut by GC–MS and HPLC–MS. Molecules 2024, 29, 5230. https://doi.org/10.3390/molecules29225230
Fu J, An Y, Yao D, Chen L, Zhou L, Shen D, Dai S, Lu Y, Sun D. Widely Targeted Metabolomics Method Reveals Differences in Volatile and Nonvolatile Metabolites in Three Different Varieties of Raw Peanut by GC–MS and HPLC–MS. Molecules. 2024; 29(22):5230. https://doi.org/10.3390/molecules29225230
Chicago/Turabian StyleFu, Jiantao, Yuxing An, Dao Yao, Lijun Chen, Liwen Zhou, Dachun Shen, Sixing Dai, Yinglin Lu, and Donglei Sun. 2024. "Widely Targeted Metabolomics Method Reveals Differences in Volatile and Nonvolatile Metabolites in Three Different Varieties of Raw Peanut by GC–MS and HPLC–MS" Molecules 29, no. 22: 5230. https://doi.org/10.3390/molecules29225230
APA StyleFu, J., An, Y., Yao, D., Chen, L., Zhou, L., Shen, D., Dai, S., Lu, Y., & Sun, D. (2024). Widely Targeted Metabolomics Method Reveals Differences in Volatile and Nonvolatile Metabolites in Three Different Varieties of Raw Peanut by GC–MS and HPLC–MS. Molecules, 29(22), 5230. https://doi.org/10.3390/molecules29225230
