Changes in the Volatile Flavor Substances, the Non-Volatile Components, and the Antioxidant Activity of Poria cocos during Different Drying Processes
Abstract
1. Introduction
2. Results and Discussion
2.1. Volatile Flavor Compound (VFC) Analysis of P. cocos
2.1.1. Analysis of Volatile Compounds Identified by GCMS
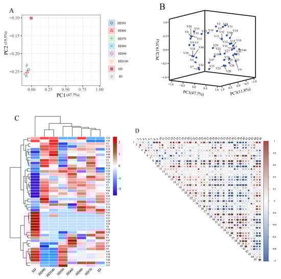
2.1.2. PCA, HCA, and Pearson’s Correlation Analyses of Volatile Flavor Compounds
2.2. Changes in Amino Acids (AA), Crude Proteins (CP), and Water-Soluble Proteins (WSP) during Different Drying Processes
2.3. Changes in ASP, TTD, ASE, and Other Bioactive Components during Different Drying Processes
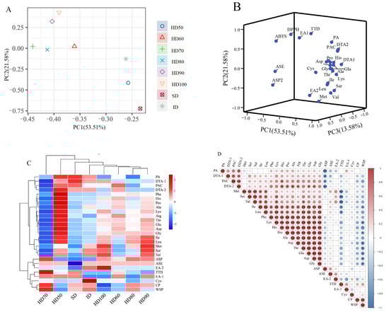
2.4. PCA, HCA, and Pearson’s Correlation Analyses of AA, CP, WSP, ASP, TTD, Other Bioactive Components, and ASE

2.5. Antioxidant Activities
2.6. Pearson’s Correlation Analyses of Volatile Components, AA, CP, WSP, ASP, TTD, Other Bioactive Components, ASE, and Antioxidant Activity
3. Materials and Methods
3.1. Materials
3.2. Determination of Volatile Compounds by GC-MS
3.3. Determination of Amino Acids (AAs)
3.4. Determination of Crude Protein (CP)
3.5. Determination of Water-Soluble Protein (WSP)
3.6. Determination of Alkali-Soluble Polysaccharide (ASP)
3.7. Determination of Total Triterpenoid (TTD)
3.8. Determination of Six Triterpenoid Ingredients
3.8.1. Extraction
3.8.2. HPLC Condition
3.9. Alcohol Soluble Extract (ASE)
3.10. Antioxidant Capacity
3.10.1. Preparation of Extracts
3.10.2. Determination of Antioxidant Activity
3.11. Data Analysis
4. Conclusions
Supplementary Materials
Author Contributions
Funding
Institutional Review Board Statement
Informed Consent Statement
Data Availability Statement
Conflicts of Interest
References
- Li, Y.K.; Ma, Y.; Wang, Y.; Luo, S.; Yam, Z.; Zhang, W. Investigating the dose-effect laws of Indian bread in Shanghan Lun based on Shennong Bencao Jing. Jilin J. Chin. Med. 2024, 44, 257–260. [Google Scholar] [CrossRef]
- Jiang, Y.; Fan, L. The effect of Poria cocos ethanol extract on the intestinal barrier function and intestinal microbiota in mice with breast cancer. J. Ethnopharmacol. 2021, 266, 113456. [Google Scholar] [CrossRef]
- Wu, T.; Hou, W.C.; Liu, C.M.; Li, S.A.; Zhang, Y.C. Efficient Combination of Complex Chromatography, Molecular Docking and Enzyme Kinetics for Exploration of Acetylcholinesterase Inhibitors from Poria cocos. Molecules 2023, 28, 1228. [Google Scholar] [CrossRef]
- Yang, Y.; Huang, X.L.; Jiang, Z.M.; Li, X.F.; Qi, Y.; Yu, J.; Yang, X.X.; Zhang, M. Quantification of Chemical Groups and Quantitative HPLC Fingerprint of Poria cocos (Schw.) Wolf. Molecules 2022, 27, 6383. [Google Scholar] [CrossRef]
- Xu, T.R.; Zhang, H.M.; Wang, S.G.; Xiang, Z.D.; Kong, H.W.; Xue, Q.; He, M.Y.; Yu, X.J.; Li, Y.N.; Sun, D.J.; et al. A review on the advances in the extraction methods and structure elucidation of Poria cocos polysaccharide and its pharmacological activities and drug carrier applications. Int. J. Biol. Macromol. 2022, 217, 536–551. [Google Scholar] [CrossRef]
- Zou, Y.T.; Zhou, J.; Wu, C.Y.; Zhang, W.; Shen, H.; Xu, J.D.; Zhang, Y.Q.; Long, F.; Li, S.L. Protective effects of Poria cocos and its components against cisplatin-induced intestinal injury. J. Ethnopharmacol. 2021, 269, 113722. [Google Scholar] [CrossRef]
- Wang, P.; Li, Y.; Yu, R.; Huang, D.; Chen, S.; Zhu, S. Effects of Different Drying Methods on the Selenium Bioaccessibility and Antioxidant Activity of Cardamine violifolia. Foods 2023, 12, 758. [Google Scholar] [CrossRef]
- Zhang, W.P.; Chen, C.; Pan, Z.L.; Zheng, Z.A. Vacuum and Infrared-Assisted Hot Air Impingement Drying for Improving the Processing Performance and Quality of Poria cocos (Schw.) Wolf Cubes. Foods 2021, 10, 992. [Google Scholar] [CrossRef]
- Zhang, W.P.; Pan, Z.L.; Xiao, H.W.; Zheng, Z.A.; Chen, C.; Gao, Z.J. Pulsed vacuum drying (PVD) technology improves drying efficiency and quality of Poria cubes. Dry. Technol. 2018, 36, 908–921. [Google Scholar] [CrossRef]
- Lu, J.; Tian, J.; Zhou, L.; Meng, L.; Chen, S.; Ma, C.; Wang, J.; Liu, Z.; Li, C.; Kang, W.; et al. Phytochemistry and Biological Activities of Poria. J. Chem. 2021, 2021, 6659775. [Google Scholar] [CrossRef]
- Ye, Q.; Liu, D.S.; Wang, L.X.; ZHANG, M.; Wang, L.; Jing, L.; Maina, Z.; Jiawen, G.; Xujiang, Z. Research Progress on Chemical Constituents, Pharmacological Effects and Quality Control of Poria cocos. Inf. Tradit. Chin. Med. 2023, 40, 75–79. [Google Scholar] [CrossRef]
- Deng, T.M.; Peng, D.Y.; Yu, N.J.; Lei, W.; Yue, Z.; Ze-xian, D.; Yue, C.; Chen, W.; Chang-xiao, L. Research progress on chemical composition and pharmacological effects of Poria cocos and predictive analysis on quality markers. Chin. Tradit. Herb. Drugs 2020, 51, 2703–2717. [Google Scholar]
- Liu, Z.L.; Chen, S.F.; Gao, L.; Zielinska, S.; Wang, S.Y.; Wang, H.; Wang, W.J.; Zheng, Z.A. Enhancement of quality attributes of dried Poria cocos Wolf cubes by stress sweating combined with steam pretreatment. J. Food Process. Preserv. 2022, 46, e17236. [Google Scholar] [CrossRef]
- Minhao, Z.; Zeyu, G.; Ning, T.; Yongqiang, C. The differences between the water- and alkaline-soluble Poria cocos polysaccharide: A review. J. Int. J. Biol. Macromol. 2023, 235, 123925. [Google Scholar]
- Wang, H.; Luo, Y.; Chu, Z.; Ni, T.; Ou, S.; Dai, X.; Zhang, X.; Liu, Y. Poria Acid, Triterpenoids Extracted from Poria cocos, Inhibits the Invasion and Metastasis of Gastric Cancer Cells. Molecules 2022, 27, 3629. [Google Scholar] [CrossRef]
- Ye, H.; Ma, S.; Qiu, Z.; Huang, S.; Deng, G.; Li, Y.; Xu, S.; Yang, M.; Shi, H.; Wu, C.; et al. Poria cocos polysaccharides rescue pyroptosis-driven gut vascular barrier disruption in order to alleviates non-alcoholic steatohepatitis. J. Ethnopharmacol. 2022, 296, 115457. [Google Scholar] [CrossRef]
- Hu, X.Q.; Lu, L.; Guo, Z.L.; Zhu, Z.W. Volatile compounds, affecting factors and evaluation methods for rice aroma: A review. Trends Food Sci. Technol. 2020, 97, 136–146. [Google Scholar] [CrossRef]
- Peng, Q.; Li, S.S.; Zheng, H.J.; Meng, K.; Jiang, X.; Shen, R.; Xue, J.R.; Xie, G.F. Characterization of different grades of Jiuqu hongmei tea based on flavor profiles using HS-SPME-GC-MS combined with E-nose and E-tongue. Food Res. Int. 2023, 172, 113198. [Google Scholar] [CrossRef]
- Guo, M.; Wu, Z.C.; An, Q.; Li, H.Y.; Wang, L.; Zheng, Y.G.; Guo, L.; Zhang, D. Comparison of Volatile Oils and Primary Metabolites of Raw and Honey-Processed Ephedrae Herba by GC-MS and Chemometrics. J. AOAC Int. 2022, 105, 576–586. [Google Scholar] [CrossRef]
- Xiao, Y.B.; Liu, S.; Zeng, L.Z.; Zhou, C.R.; Peng, Y.S.; Wu, Y.; Yin, X.; Peng, G.P. Effects of processing methods on the aroma of Poria cocos and its changing. Food Chem. 2024, 448, 139151. [Google Scholar] [CrossRef]
- Tian, Y.T.; Zhao, Y.T.; Huang, J.J.; Zeng, H.L.; Zheng, B.D. Effects of different drying methods on the product quality and volatile compounds of whole shiitake mushrooms. Food Chem. 2016, 197, 714–722. [Google Scholar] [CrossRef]
- Rozentale, I.; Lun, A.Y.; Zacs, D.; Bartkevics, V. The occurrence of polycyclic aromatic hydrocarbons in dried herbs and spices. Food Control 2018, 83, 45–53. [Google Scholar] [CrossRef]
- Ewais, O.; Tawab, H.A.; Fayoumi, H.E.; Aboelhadid, S.M.; Quraishy, S.A.; Falkowski, P.; Baki, A.A.S.A. Antioxidant properties of D-limonene and its nanoemulsion form enhance its anticoccidial efficiency in experimentally infected broilers with Eimeria tenella: An in vitro and in vivo study. J. Vet. Res. Commun. 2024, 1–15, prepublish. [Google Scholar] [CrossRef]
- Razazi, A.; Kakanezhadi, A.; Raisi, A.; Pedram, B.; Dezfoulian, O.; Davoodi, F. D-limonene inhibits peritoneal adhesion formation in rats via anti-inflammatory, anti-angiogenic, and antioxidative effects. J. Inflammopharmacol. 2024, 32, 1077–1089. [Google Scholar] [CrossRef]
- Jiao, Y.; Wang, S.; Jiang, L.; Sun, X.; Li, J.; Liu, X.; Yao, X.; Zhang, C.; Wang, N.; Deng, H.; et al. 2-undecanone protects against fine particles-induced heart inflammation via modulating Nrf2/HO-1 and NF-κB pathways. Environ. Toxicol. 2022, 37, 1642–1652. [Google Scholar] [CrossRef]
- Asaduzzaman, M.; Biasioli, F.; Cosio, M.S.; Schampicchio, M. Hexanal as biomarker for milk oxidative stress induced by copper ions. J. Dairy Sci. 2017, 100, 1650–1656. [Google Scholar] [CrossRef]
- Uribe, E.; Vega-Gálvez, A.; Vargas, N.; Pasten, A.; Rodríguez, K.; Ah-Hen, K.S. Phytochemical components and amino acid profile of brown seaweed Durvillaea antarctica as affected by air drying temperature. J. Food Sci. Technol.-Mysore 2018, 55, 4792–4801. [Google Scholar] [CrossRef]
- Zhang, Y.W.; Liu, X.Q.; Shen, W. Optimization of extraction of alkali soluble polysaccharides from Scrophularia ningpoensis by response surface methodology and its effect on the retina of mice with ocular hypertension. China Food Addit. 2024, 35, 208–218. [Google Scholar] [CrossRef]
- Singh, S.; Apoorva; Saha, P.; Rai, N.; Kumari, S.; Pandey-Rai, S. Unravelling triterpenoid biosynthesis in plants for applications in bioengineering and large-scale sustainable production. Ind. Crops Prod. 2023, 199, 116789. [Google Scholar] [CrossRef]
- Gulcin, İ. Antioxidants and antioxidant methods: An updated overview. Arch. Toxicol. 2020, 94, 651–715. [Google Scholar] [CrossRef]
- Cai, C.; Ma, J.; Han, C.; Jin, Y.; Zhao, G.; He, X. Extraction and antioxidant activity of total triterpenoids in the mycelium of a medicinal fungus, Sanghuangporus sanghuang. Sci. Rep. 2019, 9, 7418. [Google Scholar] [CrossRef]
- Yi, Y.; Hua, H.M.; Sun, X.F.; Guan, Y.; Chen, C. Rapid determination of polysaccharides and antioxidant activity of Poria cocos using near-infrared spectroscopy combined with chemometrics. Spectrochim. Acta Part A-Mol. Biomol. Spectrosc. 2020, 240, 118623. [Google Scholar] [CrossRef]
- Gaber, N.B.; El-Dahy, S.I.; Shalaby, E.A. Comparison of ABTS, DPPH, permanganate, and methylene blue assays for determining antioxidant potential of successive extracts from pomegranate and guava residues. Biomass Convers. Biorefinery 2023, 13, 4011–4020. [Google Scholar] [CrossRef]
- Floegel, A.; Kim, D.O.; Chung, S.J.; Chun, O.K. Comparison of ABTS/DPPH assays for the detection of antioxidant capacity in foods. FASEB J. 2010, 24, 535.9. [Google Scholar] [CrossRef]
- He, Q.X.; Huang, S.Q.; Qin, T.H.; Ai-Ping, Z.; Chao-Yi, L. Maintenance and troubleshooting of automatic amino acid analyzer J. Food Saf. Qual. 2020, 11, 8627–8632. [Google Scholar] [CrossRef]
- Gao, C.Q.; Wu, H.L.; Tang, X.Y.; Huang, K.; Tian, M.; Xiang, W.; Zeng, J.G.; Xie, H. UPLC Fingerprinting of Poria and Poriae Cutis Treated with Different “Sweating” Processes. Mod. Chin. Med. 2023, 25, 1064–1070. [Google Scholar] [CrossRef]
- Xie, J.; Huang, J.H.; Ren, G.X.; Jin, J.; Chen, L.; Zhong, C.; Cai, Y.; Liu, H.; Zhou, R.R.; Qin, Y.H.; et al. Determination of Cultivation Regions and Quality Parameters of Poria cocos by Near-Infrared Spectroscopy and Chemometrics. Foods 2022, 11, 892. [Google Scholar] [CrossRef]
- Zhou, X.Z. Study on the effect of Poria cocos extract on the Antibacterial effect of Cotton Textile Materials. Text. Rep. 2018, 12, 38–39+51. [Google Scholar]




| Compound Category | Compound Name | Content/(mg/g) | |||||||
|---|---|---|---|---|---|---|---|---|---|
| HD50 | HD60 | HD70 | HD80 | HD90 | HD100 | SD | ID | ||
| Amino Acids | Asp | 0.41 ± 0.007 a | 0.25 ± 0.000 b | 0.13 ± 0.000 e | 0.26 ± 0.006 bc | 0.29 ± 0.015 b | 0.25 ± 0.000 c | 0.21 ± 0.000 d | 0.23 ± 0.021 cd |
| Ser | 0.15 ± 0.007 a | 0.11 ± 0.001 b | 0.08 ± 0.006 c | 0.12 ± 0.006 b | 0.17 ± 0.012 a | 0.16 ± 0.005 a | 0.12 ± 0.001 b | 0.15 ± 0.006 a | |
| Glu | 0.43 ± 0.007 a | 0.30 ± 0.002 b | 0.15 ± 0.005 d | 0.28 ± 0.006 b | 0.31 ± 0.023 b | 0.28 ± 0.006 b | 0.22 ± 0.006 c | 0.24 ± 0.020 c | |
| Pro | 0.15 ± 0.035 a | 0.10 ± 0.012 b | 0.06 ± 0.006 d | 0.09 ± 0.002 bc | 0.10 ± 0.010 b | 0.09 ± 0.010 bc | 0.08 ± 0.008 c | 0.09 ± 0.012 bc | |
| Gly | 0.15 ± 0.040 a | 0.10 ± 0.040 b | 0.03 ± 0.000 d | 0.10 ± 0.001 b | 0.10 ± 0.010 b | 0.09 ± 0.006 bc | 0.07 ± 0.000 c | 0.07 ± 0.006 c | |
| Ala | 0.28 ± 0.067 a | 0.20 ± 0.020 b | 0.10 ± 0.001 d | 0.17 ± 0.002 bc | 0.19 ± 0.017 b | 0.17 ± 0.001 bc | 0.15 ± 0.006 c | 0.19 ± 0.025 b | |
| Cys | 0.03 ± 0.010 a | 0.03 ± 0.001 a | 0.03 ± 0.001 a | 0.02 ± 0.010 a | 0.03 ± 0.006 a | 0.03 ± 0.010 a | 0.03 ± 0.006 a | 0.06 ± 0.049 a | |
| His | 0.06 ± 0.030 a | 0.04 ± 0.012 b | 0.01 ± 0.006 c | 0.03 ± 0.001 b | 0.04 ± 0.006 b | 0.04 ± 0.006 b | 0.03 ± 0.001 b | 0.03 ± 0.002 b | |
| Arg | 0.08 ± 0.023 a | 0.06 ± 0.017 b | 0.02 ± 0.001 f | 0.05 ± 0.005 c | 0.05 ± 0.004 c | 0.05 ± 0.002 c | 0.04 ± 0.006 d | 0.03 ± 0.006 e | |
| Thr | 0.21 ± 0.046 a | 0.15 ± 0.035 b | 0.07 ± 0.001 e | 0.14 ± 0.011 bc | 0.16 ± 0.012 b | 0.15 ± 0.010 b | 0.12 ± 0.006 d | 0.13 ± 0.010 cd | |
| Val | 0.34 ± 0.010 a | 0.25 ± 0.032 bc | 0.15 ± 0.001 d | 0.26 ± 0.026 b | 0.37 ± 0.015 a | 0.38 ± 0.015 a | 0.20 ± 0.030 cd | 0.34 ± 0.012 a | |
| Met | 0.13 ± 0.029 ab | 0.09 ± 0.012 b | 0.07 ± 0.006 b | 0.14 ± 0.044 ab | 0.19 ± 0.035 a | 0.18 ± 0.023 a | 0.07 ± 0.031 b | 0.14 ± 0.025 ab | |
| Ile | 0.27 ± 0.075 a | 0.16 ± 0.038 a | 0.06 ± 0.006 c | 0.21 ± 0.059 a | 0.25 ± 0.044 a | 0.21 ± 0.044 ab | 0.12 ± 0.006 b | 0.15 ± 0.017 b | |
| Leu | 0.77 ± 0.017 a | 0.43 ± 0.107 c | 0.14 ± 0.023 d | 0.63 ± 0.044 ab | 0.75 ± 0.078 a | 0.61 ± 0.010 b | 0.34 ± 0.038 c | 0.43 ± 0.050 c | |
| Phe | 0.40 ± 0.188 a | 0.17 ± 0.071 bcd | 0.05 ± 0.006 e | 0.19 ± 0.017 b | 0.18 ± 0.015 bc | 0.14 ± 0.010 bcd | 0.11 ± 0.00 de | 0.12 ± 0.017 cd | |
| Lys | 0.13 ± 0.029 a | 0.08 ± 0.021 b | 0.03 ± 0.006 d | 0.08 ± 0.006 bc | 0.09 ± 0.006 b | 0.10 ± 0.006 b | 0.07 ± 0.006 c | 0.08 ± 0.010 bc | |
| Subtotal | 4.00 ± 0.804 a | 2.52 ± 0.5782 d | 1.16 ± 0.058 f | 2.77 ± 0.220 cd | 3.25 ± 0.310 b | 2.93 ± 0.135 c | 1.98 ± 0.150 e | 2.50 ± 0.292 d | |
| Protein | CP | 1.14 ± 0.069 ab | 1.15 ± 0.016 ab | 1.21 ± 0.005 a | 1.19 ± 0.020 a | 1.19 ± 0.0035 a | 1.11 ± 0.048 b | 1.18 ± 0.015 a | 1.19 ± 0.002 a |
| WSP | 0.17 ± 0.115 f | 0.24 ± 0.038 ef | 0.62 ± 0.356 a | 0.46 ± 0.268 bc | 0.30 ± 0.175 de | 0.26 ± 0.154 ef | 0.41 ± 0.066 cd | 0.49 ± 0.008 b | |
| Compound Name | Content | |||||||
|---|---|---|---|---|---|---|---|---|
| HD50 | HD60 | HD70 | HD80 | HD90 | HD100 | SD | ID | |
| ASP/(mg/g) | 234.08 ± 14.78 d | 327.94 ± 3.23 c | 400.68 ± 3.05 a | 375.35 ± 2.76 ab | 366.64 ± 8.55 b | 354.89 ± 1.10 bc | 213.32 ± 25.61 d | 238.15 ± 4.83 d |
| TTD/(mg/g) | 5.43 ± 0.03 b | 5.95 ± 0.03 b | 6.84 ± 0.03 a | 5.15 ± 0.07 b | 4.85 ± 0.05 b | 4.90 ± 0.04 b | 5.95 ± 0.46 b | 4.94 ± 0.23 b |
| ASE/% | 2.82 ± 0.003 a | 2.94 ± 0.003 a | 3.07 ± 0.003 a | 2.96 ± 0.007 a | 2.89 ± 0.001 a | 2.72 ± 0.005 a | 2.50 ± 0.003 a | 2.74 ± 0.001 a |
| DTA-1/(mg/g) | 0.30 ± 0.02 a | 0.29 ± 0.08 a | 0.27 ± 0.03 a | 0.29 ± 0.01 a | 0.29 ± 0.01 a | 0.30 ± 0.01 a | 0.31 ± 0.01 a | 0.30 ± 0.03 a |
| EA-1/(mg/g) | 0.09 ± 0.01 a | 0.09 ± 0.02 a | 0.09 ± 0.01 a | 0.08 ± 0.00 a | 0.09 ± 0.03 a | 0.08 ± 0.00 a | 0.09 ± 0.00 a | 0.08 ± 0.00 a |
| PAC/(mg/g) | 0.22 ± 0.01 a | 0.22 ± 0.06 a | 0.19 ± 0.02 a | 0.20 ± 0.01 a | 0.21 ± 0.06 a | 0.21 ± 0.01 a | 0.22 ± 0.01 a | 0.21 ± 0.02 a |
| DTA-2/(mg/g) | 0.22 ± 0.00 a | 0.21 ± 0.06 a | 0.19 ± 0.02 a | 0.20 ± 0.01 a | 0.20 ± 0.06 a | 0.20 ± 0.01 a | 0.21 ± 0.02 a | 0.21 ± 0.03 a |
| EA-2/(mg/g) | 0.07 ± 0.02 a | 0.07 ± 0.02 a | 0.07 ± 0.01 a | 0.07 ± 0.00 a | 0.07 ± 0.02 a | 0.09 ± 0.00 a | 0.06 ± 0.00 a | 0.08 ± 0.00 a |
| PA/(mg/g) | 0.69 ± 0.04 a | 0.65 ± 0.18 a | 0.63 ± 0.06 a | 0.61 ± 0.03 a | 0.65 ± 0.02 a | 0.62 ± 0.02 a | 0.69 ± 0.04 a | 0.67 ± 0.01 a |
| DPPH (mg trolox/g extract) | 30.80 ± 2.59 bc | 31.64 ± 5.06 b | 33.06 ± 1.52 a | 29.33 ± 1.84 c | 29.12 ± 2.25 c | 29.23 ± 2.36 c | 28.73 ± 4.32 cd | 26.88 ± 5.21 d |
| ABTS+ (mg trolox/g extract) | 32.31 ± 2.03 a | 32.66 ± 2.01 ab | 32.72 ± 1.01 a | 32.31 ± 1.01 a | 32.09 ± 3.01 bc | 31.68 ± 2.02 cd | 32.41 ± 2.04 ab | 31.46 ± 1.01 d |
Disclaimer/Publisher’s Note: The statements, opinions and data contained in all publications are solely those of the individual author(s) and contributor(s) and not of MDPI and/or the editor(s). MDPI and/or the editor(s) disclaim responsibility for any injury to people or property resulting from any ideas, methods, instructions or products referred to in the content. |
© 2024 by the authors. Licensee MDPI, Basel, Switzerland. This article is an open access article distributed under the terms and conditions of the Creative Commons Attribution (CC BY) license (https://creativecommons.org/licenses/by/4.0/).
Share and Cite
Gao, C.; Sun, S.; Zhang, L.; Xiang, W.; Chen, M.; Zeng, J.; Xie, H. Changes in the Volatile Flavor Substances, the Non-Volatile Components, and the Antioxidant Activity of Poria cocos during Different Drying Processes. Molecules 2024, 29, 4777. https://doi.org/10.3390/molecules29194777
Gao C, Sun S, Zhang L, Xiang W, Chen M, Zeng J, Xie H. Changes in the Volatile Flavor Substances, the Non-Volatile Components, and the Antioxidant Activity of Poria cocos during Different Drying Processes. Molecules. 2024; 29(19):4777. https://doi.org/10.3390/molecules29194777
Chicago/Turabian StyleGao, Chuqian, Shaodi Sun, Linyu Zhang, Wei Xiang, Miaofen Chen, Jianguo Zeng, and Hongqi Xie. 2024. "Changes in the Volatile Flavor Substances, the Non-Volatile Components, and the Antioxidant Activity of Poria cocos during Different Drying Processes" Molecules 29, no. 19: 4777. https://doi.org/10.3390/molecules29194777
APA StyleGao, C., Sun, S., Zhang, L., Xiang, W., Chen, M., Zeng, J., & Xie, H. (2024). Changes in the Volatile Flavor Substances, the Non-Volatile Components, and the Antioxidant Activity of Poria cocos during Different Drying Processes. Molecules, 29(19), 4777. https://doi.org/10.3390/molecules29194777

