S-(+)-Carvone, a Monoterpene with Potential Anti-Neurodegenerative Activity—In Vitro, In Vivo and Ex Vivo Studies
Abstract
1. Introduction
2. Results
2.1. In Vitro Study Results
2.1.1. BChE Inhibitory Activity
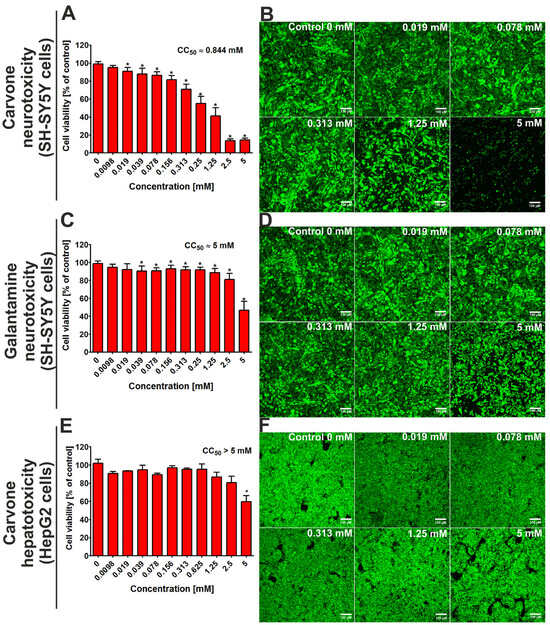
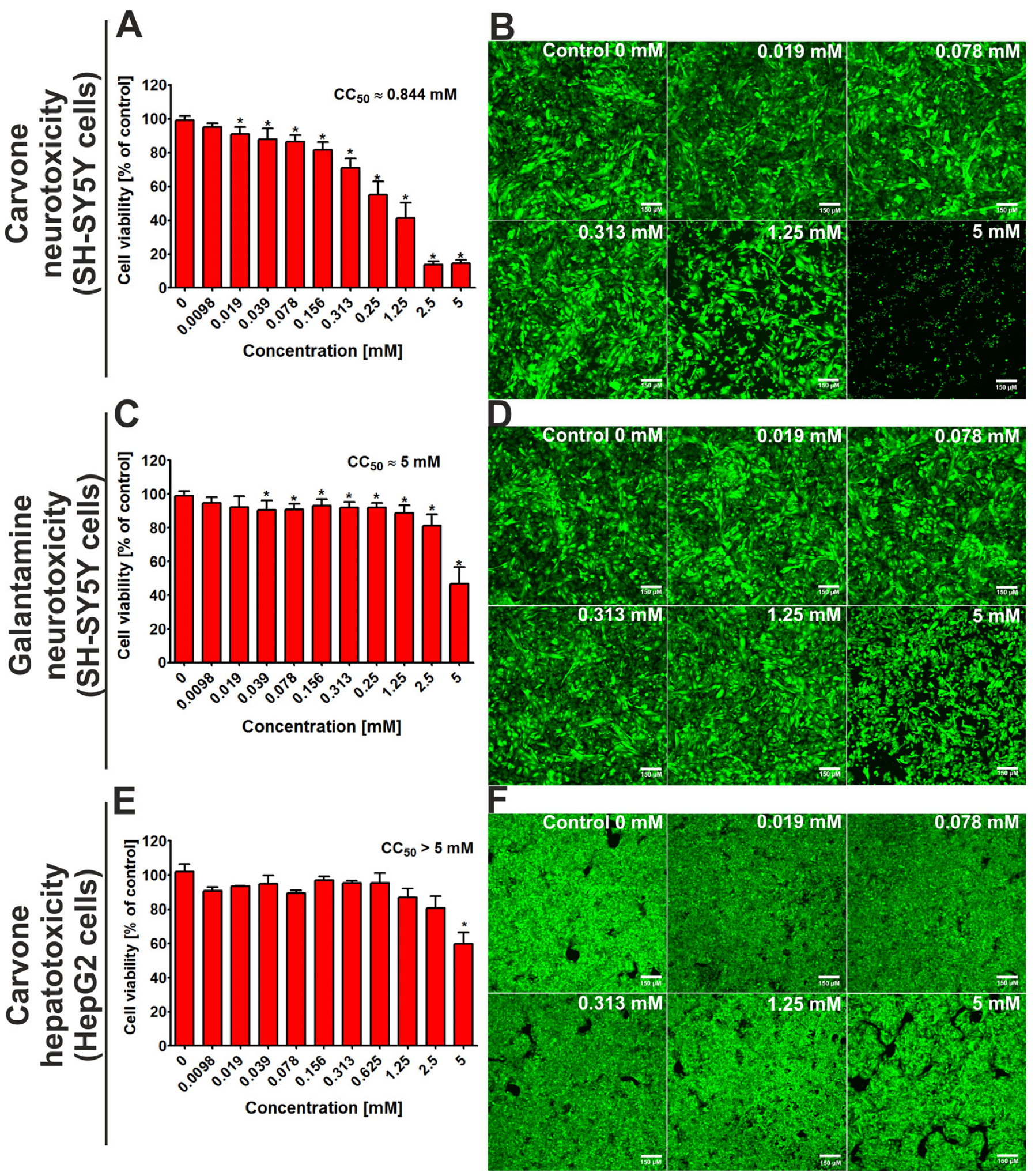
2.1.2. Neurotoxicity and Hepatotoxicity of S-(+)-Carvone
2.1.3. Neuroprotective and Hepatoprotective Activity of S-(+)-Carvone against Oxidative Stress and Lipid Peroxidation
2.2. In Vivo Assays Results
2.2.1. The Effect of Single-Dose and Multiple-Dose Administration of S-(+)-Carvone on Memory Acquisition Processes in the Passive Avoidance (PA) Test
2.2.2. The Effect of Single-Dose and Multiple-Dose Administration of S-(+)-Carvone on Memory Acquisition Processes Impaired by a Single-Dose Injection of Scopolamine in the PA Test
2.2.3. The Effect of S-(+)-Carvone on Locomotor Activity in Mice
2.3. Ex Vivo Assay Results
GC-MS Analysis of S-(+)-Carvone in Biological Material
3. Discussion
4. Materials and Methods
4.1. Materials
4.2. Methods
4.2.1. In Vitro Assays
Butyrylcholinesterase (BChE) Inhibitory Assay on TLC Plates According to the Marston Method
Assessment of Neurotoxicity and Hepatotoxicity In Vitro
Determination of Oxidative Stress and Lipid Peroxidation
4.2.2. In Vivo Assays
Animals
Ethical Declaration
Drugs
Experimental Procedure and Treatment
- Passive Avoidance Task
- Locomotor Activity
- Treatment of Behavioral Research
- Tissues Collection and Preparation
4.2.3. Ex Vivo Assays
GC-MS Analysis of S-(+)-Carvone in Biological Material
Statistical Analysis
5. Conclusions
Supplementary Materials
Author Contributions
Funding
Institutional Review Board Statement
Informed Consent Statement
Data Availability Statement
Conflicts of Interest
References
- Sánchez-Borzone, M.; Delgado-Marín, L.; García, D.A. Inhibitory Effects of Carvone Isomers on the GABAA Receptor in Primary Cultures of Rat Cortical Neurons. Chirality 2014, 26, 368–372. [Google Scholar] [CrossRef] [PubMed]
- Ali-Shtayeh, M.S.; Jamous, R.M.; Abu-Zaitoun, S.Y.; Khasati, A.I.; Kalbouneh, S.R. Biological Properties and Bioactive Components of Mentha Spicata L. Essential Oil: Focus on Potential Benefits in the Treatment of Obesity, Alzheimer’s Disease, Dermatophytosis, and Drug-Resistant Infections. Evid. Based Complement. Altern. Med. 2019, 2019, 3834265. [Google Scholar] [CrossRef] [PubMed]
- Pina, L.T.S.; Guimarães, A.G.; Santos, W.B.D.R.; Oliveira, M.A.; Rabelo, T.K.; Serafini, M.R. Monoterpenes as a Perspective for the Treatment of Seizures: A Systematic Review. Phytomedicine 2021, 81, 153422. [Google Scholar] [CrossRef]
- Dai, M.; Wu, L.; Yu, K.; Xu, R.; Wei, Y.; Chinnathambi, A.; Alahmadi, T.A.; Zhou, M. D-Carvone Inhibit Cerebral Ischemia/Reperfusion Induced Inflammatory Response TLR4/NLRP3 Signaling Pathway. Biomed. Pharmacother. 2020, 132, 110870. [Google Scholar] [CrossRef]
- Kazi, A.; Wang, Z.; Kumar, N.; Falsetti, S.C.; Chan, T.-H.; Dou, Q.P. Structure-Activity Relationships of Synthetic Analogs of (-)-Epigallocatechin-3-Gallate as Proteasome Inhibitors. Anticancer Res. 2004, 24, 943–954. [Google Scholar] [PubMed]
- Gonçalves, J.C.R.; de Sousa Oliveira, F.; Benedito, R.B.; de Sousa, D.P.; de Almeida, R.N.; de Araújo, D.A.M. Antinociceptive Activity of (-)-Carvone: Evidence of Association with Decreased Peripheral Nerve Excitability. Biol. Pharm. Bull. 2008, 31, 1017–1020. [Google Scholar] [CrossRef]
- Gale, S.A.; Acar, D.; Daffner, K.R. Dementia. Am. J. Med. 2018, 131, 1161–1169. [Google Scholar] [CrossRef] [PubMed]
- Wojtunik-Kulesza, K.; Oniszczuk, T.; Mołdoch, J.; Kowalska, I.; Szponar, J.; Oniszczuk, A. Selected Natural Products in Neuroprotective Strategies for Alzheimer’s Disease—A Non-Systematic Review. Int. J. Mol. Sci. 2022, 23, 1212. [Google Scholar] [CrossRef]
- Wojtunik-Kulesza, K.A. Approach to Optimization of FRAP Methodology for Studies Based on Selected Monoterpenes. Molecules 2020, 25, 5267. [Google Scholar] [CrossRef]
- Wojtunik-Kulesza, K.A.; Targowska-Duda, K.; Klimek, K.; Ginalska, G.; Jóźwiak, K.; Waksmundzka-Hajnos, M.; Cieśla, Ł. Volatile Terpenoids as Potential Drug Leads in Alzheimer’s Disease. Open Chem. 2017, 15, 332–343. [Google Scholar] [CrossRef]
- Wojtunik, K.A.; Ciesla, L.M.; Waksmundzka-Hajnos, M. Model Studies on the Antioxidant Activity of Common Terpenoid Constituents of Essential Oils by Means of the 2,2-Diphenyl-1-Picrylhydrazyl Method. J. Agric. Food Chem. 2014, 62, 9088–9094. [Google Scholar] [CrossRef] [PubMed]
- Herz, R.S. Aromatherapy Facts and Fictions: A Scientific Analysis of Olfactory Effects on Mood, Physiology and Behavior. Int. J. Neurosci. 2009, 119, 263–290. [Google Scholar] [CrossRef]
- Wojtunik-Kulesza, K.; Rudkowska, M.; Klimek, K.; Agacka-Mołdoch, M.; Mołdoch, J.; Michalak, A. Expanding Knowledge about the Influence of Citral on Cognitive Functions—In vitro, in vivo and ex vivo Studies. Int. J. Mol. Sci. 2024, 25, 6866. [Google Scholar] [CrossRef]
- Arantes, S.; Piçarra, A.; Candeias, F.; Caldeira, A.T.; Martins, M.R.; Teixeira, D. Antioxidant Activity and Cholinesterase Inhibition Studies of Four Flavouring Herbs from Alentejo. Nat. Prod. Res. 2017, 31, 2183–2187. [Google Scholar] [CrossRef] [PubMed]
- Orhan, I.; Kartal, M.; Kan, Y.; Şener, B. Activity of Essential Oils and Individual Components against Acetyland Butyrylcholinesterase. Z. Naturforsch. C 2008, 63, 547–553. [Google Scholar] [CrossRef]
- Kuete, V.; Efferth, T. African Flora Has the Potential to Fight Multidrug Resistance of Cancer. BioMed Res. Int. 2015, 2015, 914813. [Google Scholar] [CrossRef] [PubMed]
- Noroozi, N.; Shayan, M.; Maleki, A.; Eslami, F.; Rahimi, N.; Zakeri, R.; Abdolmaleki, Z.; Dehpour, A.R. Protective Effects of Dapsone on Scopolamine-Induced Memory Impairment in Mice: Involvement of Nitric Oxide Pathway. Dement. Geriatr. Cogn. Disord. Extra 2022, 12, 43–50. [Google Scholar] [CrossRef]
- Giridharan, V.V.; Thandavarayan, R.A.; Sato, S.; Ko, K.M.; Konishi, T. Prevention of Scopolamine-Induced Memory Deficits by Schisandrin B, an Antioxidant Lignan from Schisandra Chinensis in Mice. Free Radic. Res. 2011, 45, 950–958. [Google Scholar] [CrossRef]
- Buchbauer, G.; Jäger, W.; Gruber, A.; Dietrich, H. R-(+)- and S-(−)-Carvone: Influence of Chirality on Locomotion Activity in Mice. Flavour Fragr. J. 2005, 20, 686–689. [Google Scholar] [CrossRef]
- Heuberger, E.; Hongratanaworakit, T.; Böhm, C.; Weber, R.; Buchbauer, G. Effects of Chiral Fragrances on Human Autonomic Nervous System Parameters and Self-evaluation. Chem. Senses 2001, 26, 281–292. [Google Scholar] [CrossRef]
- Rubin, R.D.; Watson, P.D.; Duff, M.C.; Cohen, N.J. The Role of the Hippocampus in Flexible Cognition and Social Behavior. Front. Hum. Neurosci. 2014, 8, 742. [Google Scholar] [CrossRef] [PubMed]
- Istifli, E.S.; Tepe, A.Ş.; Sarikürkcü, C.; Tepe, B. Interaction of Certain Monoterpenoid Hydrocarbons with the Receptor Binding Domain of 2019 Novel Coronavirus (2019-nCoV), Transmembrane Serine Protease 2 (TMPRSS2), Cathepsin B, and Cathepsin L (CatB/L) and Their Pharmacokinetic Properties. Turk. J. Biol. 2020, 44, 242–264. [Google Scholar] [CrossRef] [PubMed]
- Lipinski, C.A.; Lombardo, F.; Dominy, B.W.; Feeney, P.J. Experimental and Computational Approaches to Estimate Solubility and Permeability in Drug Discovery and Development Settings1. Adv. Drug Deliv. Rev. 2001, 46, 3–26. [Google Scholar] [CrossRef] [PubMed]
- Wojtunik-Kulesza, K.A.; Oniszczuk, A. Ability of Selected Monoterpenes to Reduce Fe(III) Ions Being Pro-Neurodegenerative Factors: Tests Based on a FRAP Reaction Extended to 48 Hours. Int. J. Mol. Sci. 2024, 25, 2191. [Google Scholar] [CrossRef] [PubMed]
- Wojtunik-Kulesza, K.A.; Wiśniewska, R. Interactions of Selected Monoterpenes with Iron and Copper Ions Based on Ferrozine and CUPRAC Methods—The Preliminary Studies. Chem. Biodivers. 2022, 19, E202200461. [Google Scholar] [CrossRef]
- Lamptey, R.N.L.; Chaulagain, B.; Trivedi, R.; Gothwal, A.; Layek, B.; Singh, J. A Review of the Common Neurodegenerative Disorders: Current Therapeutic Approaches and the Potential Role of Nanotherapeutics. Int. J. Mol. Sci. 2022, 23, 1851. [Google Scholar] [CrossRef]
- De Sousa, D.P.; De Farias nóbrega, F.F.; De Almeida, R.N. Influence of the Chirality of (R)-(−)- and (S)-(+)-Carvone in the Central Nervous System: A Comparative Study. Chirality 2007, 19, 264–268. [Google Scholar] [CrossRef]
- Faliagkas, L.; Vokou, D.; Theophilidis, G. Local Anaesthetic Properties vs. Neurotoxicity for (+)- and (−)-Carvone: An ex vivo Electrophysiological Study. Planta Medica Lett. 2015, 2, e6–e9. [Google Scholar] [CrossRef][Green Version]
- Gonçalves, J.C.R.; Aron de Miranda, H.A.; de Araújo, A.E.V.; Cruz, J.S.; Araújo, D.A.M. Distinct Effects of Carvone Analogues on the Isolated Nerve of Rats. Eur. J. Pharmacol. 2010, 645, 108–112. [Google Scholar] [CrossRef]
- Bouyahya, A.; Mechchate, H.; Benali, T.; Ghchime, R.; Charfi, S.; Balahbib, A.; Burkov, P.; Shariati, M.A.; Lorenzo, J.M.; Omari, N.E. Health Benefits and Pharmacological Properties of Carvone. Biomolecules 2021, 11, 1803. [Google Scholar] [CrossRef]
- Miguel, V.; Sánchez-Borzone, M.E.; García, D.A. Interaction of Gabaergic Ketones with Model Membranes: A Molecular Dynamics and Experimental Approach. Biochim. Biophys. Acta (BBA) Biomembr. 2018, 1860, 1563–1570. [Google Scholar] [CrossRef] [PubMed]
- Brosnan, R.J.; Ramos, K.; Aguiar, A.J.D.A.; Cenani, A.; Knych, H.K. Anesthetic Pharmacology of the Mint Extracts L-Carvone and Methyl Salicylate. Pharmacology 2022, 107, 167–178. [Google Scholar] [CrossRef] [PubMed]
- Lasarte-Cia, A.; Lozano, T.; Pérez-González, M.; Gorraiz, M.; Iribarren, K.; Hervás-Stubbs, S.; Sarobe, P.; Rabal, O.; Cuadrado-Tejedor, M.; García-Osta, A.; et al. Immunomodulatory Properties of Carvone Inhalation and Its Effects on Contextual Fear Memory in Mice. Front. Immunol. 2018, 9, 68. [Google Scholar] [CrossRef] [PubMed]
- del Rey, A.; Balschun, D.; Wetzel, W.; Randolf, A.; Besedovsky, H.O. A Cytokine Network Involving Brain-Borne IL-1β, IL-1ra, IL-18, IL-6, and TNFα Operates during Long-Term Potentiation and Learning. Brain. Behav. Immun. 2013, 33, 15–23. [Google Scholar] [CrossRef]
- Pavan, B.; Capuzzo, A.; Dalpiaz, A. Potential Therapeutic Effects of Odorants through Their Ectopic Receptors in Pigmented Cells. Drug Discov. Today 2017, 22, 1123–1130. [Google Scholar] [CrossRef]
- Marston, A.; Kissling, J.; Hostettmann, K. A Rapid TLC Bioautographic Method for the Detection of Acetylcholinesterase and Butyrylcholinesterase Inhibitors in Plants. Phytochem. Anal. PCA 2002, 13, 51–54. [Google Scholar] [CrossRef]
- Nogoceke, F.P.; Barcaro, I.M.R.; De Sousa, D.P.; Andreatini, R. Antimanic-like Effects of (R)-(−)-Carvone and (S)-(+)-Carvone in Mice. Neurosci. Lett. 2016, 619, 43–48. [Google Scholar] [CrossRef]
- Budzynska, B.; Boguszewska-Czubara, A.; Kruk-Slomka, M.; Skalicka-Wozniak, K.; Michalak, A.; Musik, I.; Biala, G. Effects of Imperatorin on Scopolamine-Induced Cognitive Impairment and Oxidative Stress in Mice. Psychopharmacology 2015, 232, 931–942. [Google Scholar] [CrossRef]
- Venault, P.; Chapouthier, G.; de Carvalho, L.P.; Simiand, J.; Morre, M.; Dodd, R.H.; Rossier, J. Benzodiazepine Impairs and Beta-Carboline Enhances Performance in Learning and Memory Tasks. Nature 1986, 321, 864–866. [Google Scholar] [CrossRef]
- Allami, N.; Javadi-Paydar, M.; Rayatnia, F.; Sehhat, K.; Rahimian, R.; Norouzi, A.; Dehpour, A.R. Suppression of Nitric Oxide Synthesis by L-NAME Reverses the Beneficial Effects of Pioglitazone on Scopolamine-Induced Memory Impairment in Mice. Eur. J. Pharmacol. 2011, 650, 240–248. [Google Scholar] [CrossRef]
- Chimakurthy, J.; Murthy, T.G. Effects of Curcumin on Pentylenetetrazole-Induced Anxiety-like Behaviors and Associated Changes in Cognition and Monoamine Levels. Psychol. Neurosci. 2010, 3, 238–244. [Google Scholar] [CrossRef]







| Compound | Inhibitory Activity [%] for Selected Amount of Compounds ± SD | |||
|---|---|---|---|---|
| 0.05 mg | 0.025 mg | 0.01 mg | 0.001 mg | |
| Galantamine * | 100 ± 4.3 | 100 ± 3.8 | 100 ± 3.6 | 100 ± 4.1 | 
| S-(+)-Carvone | 38 ± 1.9 | 40 ± 2.1 | 13 ± 0.62 | 18 ± 1.0 | 
| Single-Dose Treatment | Multiple-Dose Treatment | |||||
|---|---|---|---|---|---|---|
| Control | CV 50 mg/kg | CV 100 mg/kg | Control | CV 50 mg/kg | CV 100 mg/kg | |
| Photocell beam breaks ± SEM (30 min) | 4950 ± 235.8 | 2606 ± 349.5 **** | 1341 ± 215.2 **** | 4686 ± 443.5 | 2704 ± 221.5 ** | 2803 ± 381.5 ** | 
| Photocell beam breaks ± SEM (60 min) | 7938 ± 527.9 | 4961 ± 505.2 *** | 3148 ± 408.7 **** | 7721 ± 693.1 | 4464 ± 469.0 ** | 5159 ± 729.3 * | 
| Tissues | |||
|---|---|---|---|
| Plasma [µg/mL] | Hippocampus [µg/mg of Tissue] | Remnant of the Brain [µg/mg of Tissue] | |
| Average content | 23.105 | 0.217 **** | 0.045 | 
| SD | 0.11 | 0.009 | 0.004 | 
| RSD% | 0.51 | 3.96 | 9.46 | 
| Disclaimer/Publisher’s Note: The statements, opinions and data contained in all publications are solely those of the individual author(s) and contributor(s) and not of MDPI and/or the editor(s). MDPI and/or the editor(s) disclaim responsibility for any injury to people or property resulting from any ideas, methods, instructions or products referred to in the content. | 
© 2024 by the authors. Licensee MDPI, Basel, Switzerland. This article is an open access article distributed under the terms and conditions of the Creative Commons Attribution (CC BY) license (https://creativecommons.org/licenses/by/4.0/).
Share and Cite
Wojtunik-Kulesza, K.A.; Rudkowska, M.; Klimek, K.; Mołdoch, J.; Agacka-Mołdoch, M.; Budzyńska, B.; Oniszczuk, A. S-(+)-Carvone, a Monoterpene with Potential Anti-Neurodegenerative Activity—In Vitro, In Vivo and Ex Vivo Studies. Molecules 2024, 29, 4365. https://doi.org/10.3390/molecules29184365
Wojtunik-Kulesza KA, Rudkowska M, Klimek K, Mołdoch J, Agacka-Mołdoch M, Budzyńska B, Oniszczuk A. S-(+)-Carvone, a Monoterpene with Potential Anti-Neurodegenerative Activity—In Vitro, In Vivo and Ex Vivo Studies. Molecules. 2024; 29(18):4365. https://doi.org/10.3390/molecules29184365
Chicago/Turabian StyleWojtunik-Kulesza, Karolina A., Monika Rudkowska, Katarzyna Klimek, Jarosław Mołdoch, Monika Agacka-Mołdoch, Barbara Budzyńska, and Anna Oniszczuk. 2024. "S-(+)-Carvone, a Monoterpene with Potential Anti-Neurodegenerative Activity—In Vitro, In Vivo and Ex Vivo Studies" Molecules 29, no. 18: 4365. https://doi.org/10.3390/molecules29184365
APA StyleWojtunik-Kulesza, K. A., Rudkowska, M., Klimek, K., Mołdoch, J., Agacka-Mołdoch, M., Budzyńska, B., & Oniszczuk, A. (2024). S-(+)-Carvone, a Monoterpene with Potential Anti-Neurodegenerative Activity—In Vitro, In Vivo and Ex Vivo Studies. Molecules, 29(18), 4365. https://doi.org/10.3390/molecules29184365
 
         
                                                






 
       