Abstract
The volatile organic compounds of six spices, including black pepper, dried ginger, cinnamon, fennel, clove, and zanthoxylum, were analyzed by gas chromatography–ion mobility spectrometry (HS-GC-IMS) combined with principal component analysis (PCA) and Euclidean distance. In further analyses, the effects of volatile oils in six spices on ulcerative colitis were assayed in a zebrafish model induced by 3-nitrobenzenesulfonic acid. A total of 120 kinds of volatile organic compounds were detected and 80 among them were identified, which included 10 common components and 3 to 24 characteristic components belonging to different spices. The major VOCs in six spices were estimated to be terpenes with the contents of 45.02%, 56.87%, 36.68%, 58.19%, 68.68%, and 30.62%, respectively. Meanwhile, the volatile components of fennel, dried ginger, black pepper, and cinnamon are quite similar, but differ from clove and zanthoxylum. The volatile oils in six spices presented efficient activity to improve ulcerative colitis which can decrease the number of neutrophils, restore the structure of intestinal epithelial and the morphology of the epithelial cells. Our study achieved rapid analysis of the volatile organic compounds and flavors in six spices and further revealed the potential health benefits of their volatile oils on ulcerative colitis, especially for clove and zanthoxylum. This study is expected to provide certain data support for the quality evaluation and the potential use in functional foods of six spices.
1. Introduction
Spices have been widely used worldwide for thousands of years, which can add flavor to foods due to their unique colors and aroma, and they are one of the important ingredients or seasoning in cooking and the food industry. For example, cinnamon is usually used in desserts bakery and in the preparation of beverages such as cola and wine in the European diet culture [1]. In China, spices also show common application. They play a cardinal role in the marinating of meat, processing of traditional Chinese food such as Dezhou braised chicken and hotpot, as well as in stir-fries, boiling, and cold dressing of daily cooking [2,3]. In addition to being used as condiments, most spices are edible and medical resources. They have certain special medicinal values and have a good effect on daily health care. So far, many bioactivities including anti-inflammatory [4], antitumor [5], antioxidant [6], and antibacterial [7] have been reported. It was also pointed out that spices have protective effects on the cardiovascular system, digestive system, and central nervous system [5,8,9,10]. Black pepper, dried ginger, cinnamon, fennel, clove, and zanthoxylum are the most commonly used spices in the Chinese diet, which can give foods special colors and flavors, promote intestinal peristalsis, and increase appetite [11,12]. According to the theory of traditional Chinese medicine, these six spices are interior-warming medicines and widely used in the treatment of digestive system diseases due to their warm nature [13,14,15,16,17,18]. What is more, Kondapalli, N.B. et al. [19] found that the extracts of black pepper can regulate gut microbiota modulations and decrease the IL-6 level in serum to achieve the effects of anti-inflammatory. Min Fu et al. [14] investigated the coptis chinensis and dried ginger herb combination, which can inhibit gastric tumor growth by interfering with glucose metabolism via LDHA and SLC2A1. Shuguang Yan et al. [20] found that cinnamaldehyde contained in cinnamon can alleviate aspirin-induced gastric mucosal injury by regulating pi3k/akt pathway-mediated apoptosis, autophagy, and ferroptosis. The spicy odor due to the volatile organic compounds contained in these spices not only determine the sensory characteristics of spices but also connect tightly with the properties of anti-inflammatory, antioxidant, and anti-diabetic [21,22,23]. Volatile compounds are extremely important for better development and utilization of warm spices in the food industry and the TCM clinical application, which has undoubtedly aroused great interest in the study of them.
Currently, GC-MS, GC-IMS, GC-O-MS, and E-nose techniques are commonly used for detecting volatile organic compounds [24]. GC-MS is required to improve the sensitivity of instrument, but its operation is complicated. E-nose can achieve rapid analysis of volatile organic compounds, but the lower reproducibility of the results limits its practical application [25]. Headspace gas chromatography–ion mobility spectrometry (HS-GC-IMS) combines the high separation capacity of gas chromatography and the rapid response of ion mobility spectrometry, which has the advantages of separating volatile organic compounds with high efficiency, rapid response, and high sensitivity. HS-GC-IMS is easy to operate as its samples do not require pretreatment, and the results can reflect the differences among samples intuitively [26]. In recent years, HS-GC-IMS has been widely used for the study of volatile organic compounds in foodstuffs, Chinese medicine, medical testing, and environment-protective characteristics [27], such as identification of Ophiopogonis Radix from different producing areas [28], the flavor substance changes in green tea during storage [29], and the influence of cooking methods on volatile flavor compounds in green onion [30]. Compared to GC-MS, HS-GC-IMS has become the first choice for fast chemical profiling of volatile compounds in solid matrix and quality control purposes. And it has the advantage of analyzing volatile components among multiple samples in parallel. Most importantly, HS-GC-IMS can combine the high separation capacity of GC with high selectivity of IMS for the analysis of volatile organic compounds, as with the ability of efficient separation according to ion mobility at atmospheric pressure, which is particularly beneficial to identity the isomers’ volatile compounds.
Ulcerative colitis (UC) is a diffuse inflammatory disease of the rectal and colonic mucosa with the characteristic of chronic or recurrent, which leads to the injury of tissue with bowel inflammation and ulceration [31,32]. At present, the treatment of ulcerative colitis has the disadvantages of high cost and side effects, while some natural active products show excellent anti-inflammatory activity [33,34] or other function with high efficiency and low toxicity. So, it is of great significance to explore active substances effective for ulcerative colitis from natural resources. The previous studies have also confirmed that some spices have gastrointestinal-protective activities, such as anti-gastric ulcer and aiding in digestion [2,35].
Zebrafish (Danio rerio) is a powerful model system in biomedical research due to their genetic tractability, external development, and optical transparency during the embryonic and early larval stages [36]. Moreover, zebrafish have been widely used in research works of intestinal physiology and disease because the zebrafish intestine closely resembles the mammalian intestine [37]. When exposed to 2,4,6-trinitrobenzen sulfonic acid (TNBS), an agent commonly used to induce ulcerative colitis, the phenotypes exhibited by zebrafish are similar compared to mammals, including severe destruction of the epithelium and a strong inflammatory response [38]. Hence, we choose the zebrafish model to assess the effects of volatile oils in six spices on TNBS-induced intestinal inflammation.
In recent years, black pepper, dried ginger, cinnamon, fennel, clove, and zanthoxylum have gained much attention and popularity due to their better edible and medicinal values. However, there is a lack of systematic analytical research on the volatile components contained in warm spices. Indeed, the differences in flavor among different spices are not fully understood. Moreover, most studies on spices focus on the effects of spices in powder form and there are few studies that systematically evaluate the effects of volatile components contained in a certain type of spice on ulcerative colitis. Thus, we choose the six warm spices mentioned above to analyze the similarities and differences of the volatile components contained in them and explore their effects on ulcerative colitis based on the zebrafish model. This study will provide data support for the quality evaluation and the development of functional food products about warm and spicy spices.
2. Results and Discussion
2.1. Spectral Analysis of Six Spices
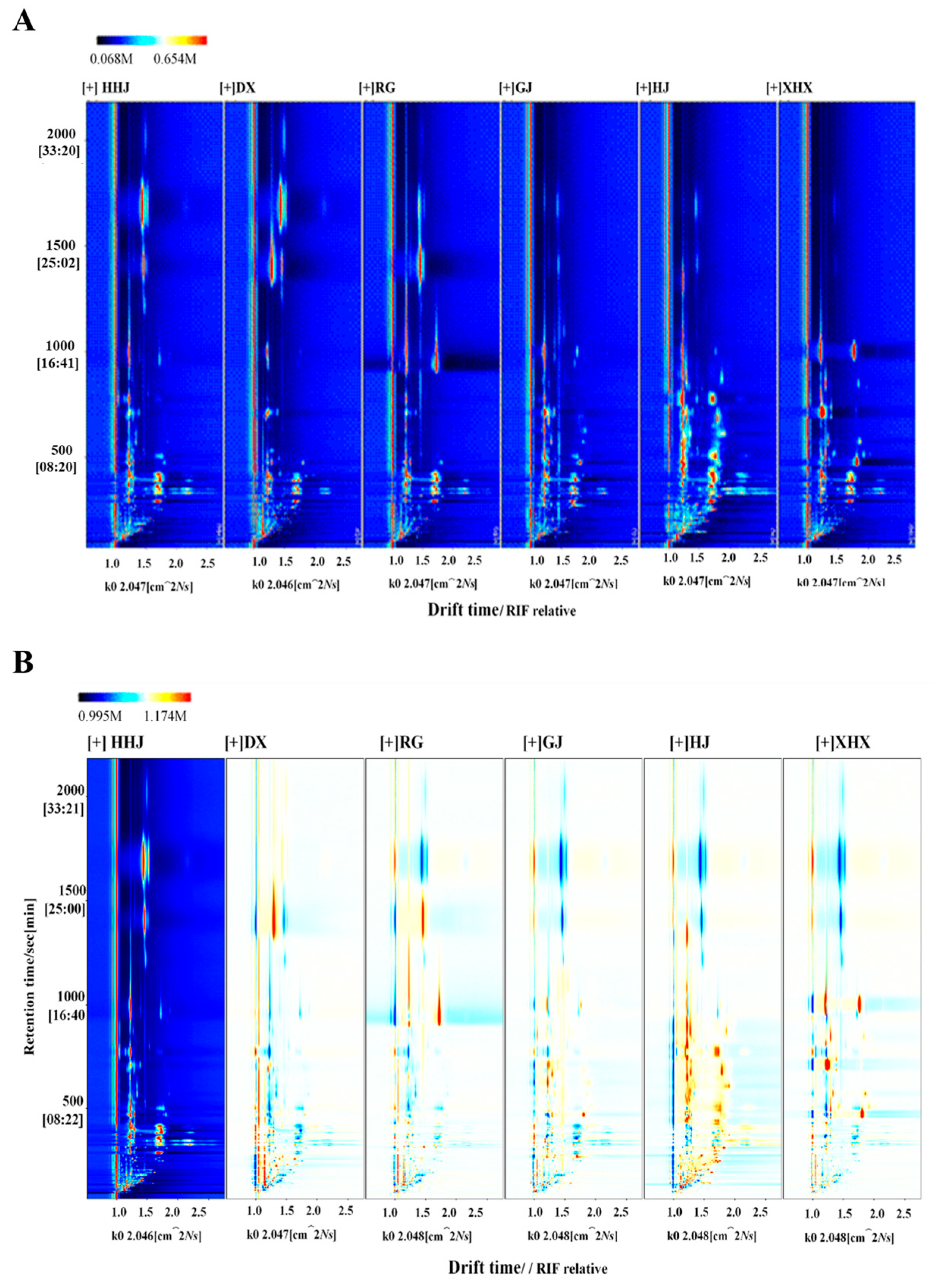
A two-dimensional top view of the VOCs in HHJ, HJ, DX, RG, XHX, and GJ was plotted to comprise the differences in VOCs between the different spices (Figure 1). The X- and Y-axes represent the ion migration time and retention time of GC, respectively, which could be used for qualitative analysis of each component. The red vertical line at abscissa 1.0 was the peak of reaction ion (RIP). The different colored dots to the right of the RIP represent the different VOCs detected. The concentration of VOCs was represented by different colors of dots in the plot. The dots with white color meant lower concentration of VOCs, while the red one meant higher concentration of volatiles. And the darker the color indicated, the greater concentration of detected VOCs. As shown in Figure 1A, most of the signals occurred at the retention time of 100–1000 s, drift time of 1.0–2.0 ms, and more VOCs were detected in HJ than in other samples.
Figure 1.
Topographic plots of six spices (A) and difference diagram of six spices using HHJ as reference deduction (B).
In order to further compare the differences of six spices, HHJ was selected as the reference contrast and the remaining samples minus the reference. If the background after subtraction was white, it meant that the two VOCs agree. If it was red, it indicated that the concentration of the substance was higher than the reference, while blue meant it was lower than the reference (Figure 1B). The similarities and differences of VOCs in six spices can be compared clearly in this contrast model. In the range of retention times of 50–500 s and drift times of 1.0–1.2 ms, the differences of VOCs in DX, RG, GJ, XHX, and HHJ were smaller, while there were significant differences between HJ and HHJ. Under the same conditions, there were more VOCs detected in HJ than other samples, which is consist with its obvious aroma.
2.2. Identification of Volatile Organic Compounds in Six Spices
There were 120 signal peaks detected in six spices by comparing their IMS drift times and retention indices with authentic reference compounds. A total of 80 compounds were identified from the topography by the GC-IMS library, including 16 terpenes, 14 alcohols, 12 ketones, 23 aldehydes, 1 acid, 3 ethers, 9 esters, and 2 aromatic compounds. Of these, citral, ethyl phenylacetate, heptaldehyde, 2-heptanone, trans-2-hexenal, hexanal, pentanal, 2-methylbutyraldehyde, 3-methylbutyraldehyde, ethyl acetate, 2-methyl propanol, isobutyraldehyde, 2-propenylmethy disulfide, isoamyl acetate, furfural, 2-butanone, 2-pentanone, butyl sulfide, 2-nonanone, and benzaldehyde were present as monomers and dimers, which may produce multiple signals or spots in HS-GC-IMS profiles due to their varying concentrations [39,40]. M and D represented monomer and dimer in Table 1, respectively.
Table 1.
Results of the qualitative analysis of six spices.
Thirteen compounds were identified in HHJ, where terpenes (45.02%) have the highest concentration. Sixteen compounds were identified in RG, in which terpenes (17.45%) and alcohols (36.68%) showed a higher content. Thirty-four compounds were identified in HJ, and of these, terpenes (30.62%) and alcohols (29.58%) were higher than other components. Twenty-two compounds were identified in DX, and most of them were terpenes (68.68%). In GJ, 24 compounds were identified which consisted largely of terpenes (56.87%) and aldehydes (19.1%). And 21 compounds were identified in XHX, which mainly consisted of terpenes (58.19%) and aldehydes (29.69%). The volatile organic components in six spices were mainly comprised of terpenes, which were closely related to the odor characteristics of spices. And the content and types of terpenes were also different among the six spices. Therefore, we speculated that terpenes can be considered as biomarkers for quality evaluation and flavor analysis of spices.
Most studies focused on analyzing volatile components in volatile oils that were extracted from spices through GC-MS. However, little attention has been paid to analyze the spices directly. Compared with the analysis results about corresponding volatile oils reported in the literature, the HS-GC-IMS results of HHJ, RG, HJ, DX, GJ, and XHX in this study showed some similarities and differences [41,42,43,44,45,46]. Dosoky, N.S. et al. [42] analyzed volatile oils of black pepper by GC-MS, and the results showed that the major components of the volatile oils were terpenes, such as α-pinene, δ-2-carene, and limonene. In this study, terpenes were also the major volatile components in HHJ, but the characteristic volatile compounds detected were different. For example, the GC-MS results showed that the components with high content in black pepper oils were α-pinene, δ-2-carene, limonene, sabinene, and phellandrene, which were also detected in this study. However, the components, such as β-caryophyllene, β-pinene, and linalool, were not detected. Najdoska-Bogdanov et al. adopted SHS-GC-FID to analyze the volatile components in fennel. Comparing two studies, both estragole and anethole were detected in fennel, while p-Mentha-1(7),8-diene, sabinene, phellandrene, trans-β-ocimene, and nerol were also detected in this study. The differences mentioned above may be related to the limitation of the IMS database, the efficiency of the chromatography column, and the source of samples. It can be seen that GC-MS, GC-FID, HS-GC-IMS, and other methods can be used complementally to achieve more comprehensive analysis of volatile components. However, HS-GC-IMS is a better choice when rapid analysis is required in practice.
2.3. Fingerprints of VOCs in Six Spices
In order to compare the similarities and differences of characteristic VOCs in six spices, the fingerprints were generated by Gallery Plot plug-in of the software (Version number: 2.2.1) (Figure 2). All signals that could be detected under experimental conditions are shown in Figure 2, in which each row represents the substance detected in one sample and each column represents the signal intensity of the same volatile compounds in different samples. Each dot in Figure 2 represents a kind of volatile organic compound, which contents were related to the color of the dots. The brighter the color, the higher the level, and vice versa. The compound number in each area is consistent with that in Table 1, and 1′–40′ represent unknown components, as shown in Figure 2.
Figure 2.
Fingerprints of six spices generated by Gallery Plot. (A) the commmon VOCs in six spices. (B): the characteristic volatile components of HHJ; (C): the characteristic volatile components of RG; (D): the characteristic volatile components of HJ; (E): the characteristic volatile components of DX; (F): the characteristic volatile components of GJ; (G): the characteristic volatile components of XHX. The unknown compounds are presented by 1′–40′, respectively.
Box A (42, 43, 16, 15, 17, 18, 21, 19, 22, 68, 1′) contained the common VOCs in six spices which were limonene, α-phellandrene, p-Mentha-1(7),8-diene, α-myrcene, α-pinene, δ-2-carene, sabinene, acetone, ethanol, trans-β-ocimene, respectively. And there were no significant differences in the content of them among the samples.
Box B (14, 2′, 3′, 39, 52, 4′) contained six characteristic volatile components of HHJ, of which three could be identified, including α-pinene oxide, 2-methyl propanol, and 2-methyl propanol dimer. And limonene, α-phellandrene, and α-myrcene were the major aroma compounds that were contained in the volatile components of HHJ.
The characteristic volatile compounds of RG were contained in Box C (29, 30, 5′, 6′, 6, 60, 67, 69), including hexanal (D), hexanal (M), geraniol, benzaldehyde (M), benzaldehyde (D), and styrene. Terpenes play an important role in the aroma of cinnamon. For example, sabinene is one of the major aroma components which has the flavor of wood and pungent.
As shown in Box D (23, 20, 46, 47, 24, 25, 7′, 4, 8′, 7, 12, 5, 13, 9′, 10′, 65, 64, 50, 11′, 12′, 13′, 14′, 15′, 70, 16′, 17′, 18′, 73, 44, 72, 28, 74, 19′, 20′, 75, 21′, 76, 78, 22′, 23′, 24′, 77), a total of forty-two characteristic volatile compounds were detected in HJ, of which twenty-four were identified, including α-thujene, β-ocimene, isoamyl acetate (M), isoamyl acetate (D), heptaldehyde (M), heptaldehyde (D), decanal, α-terpineol, γ-octalactone, ethyl phenylacetate (M), ethyl phenylacetate (D), linalool, dehydrolinalool, acetoin, 2,3-butanediol, furfuryl alcohol, 2-propenylmethyl disulfide (M), 2-propenylmethyl disulfide (D), trans-2-hexenal (M), trans-2-hexenal (D), isoamyl alcohol, 1,4-dioxane, isopropyl alcohol, and 2,3-butanedione, arranged from left to right. Zanthoxylum has the aroma characteristics of flower, sweet, pepper, wood, and green, which is mainly related to the alcohols and terpenes, such as linalool and limonene.
The characteristic compounds of DX are shown in Box E (1, 25′, 26′, 8, 26, 27, 45, 37, 38, 48, 49, 53, 62, 59, 27′, 28′, 29′, 30′, 31′), including β-caryophyllene, methyl salicylate, 2-heptanone (M), 2-heptanone (D), propyl sulfide, ethyl acetate (M), ethyl acetate (D), furfural (M), furfural (D), methyl acetate, 2-nonanone (M), and 2-nonanone (D). β-caryophyllene has the flavor of wood and pungent, which is one of the essential factors affecting the aroma characteristics of clove.
The compounds contained in Box F (32′, 2, 3, 32, 51, 33, 34, 35, 36, 40, 41, 33′, 34′, 66, 35′, 71, 79, 80) were the characteristic components detected in GJ, including citral (M), citral (D), pentanal (M), pentanal (D), 2-methylbutyraldehyde (M), 2-methylbutyraldehyde (D), 3-methylbutyraldehyde (M), 3-methylbutyraldehyde (D), isobutyraldehyde (M), isobutyraldehyde (D), 1,8-cineol, methylpyrazine, limonene oxide, and p-mentha-1,5-dien-8-ol. The terpenes, such as 1,8-cineol, α-phellandrene, α-pinene, and sabinene, have the odor of mint, sweet, and turpentine, which is closely related to the spicy, sweet, mint, fruity, and grassy aromas of ginger [44].
The characteristic compounds of XHX are shown in Box G (61, 11, 36′, 9, 10, 37′, 56, 57, 31, 54, 55, 63, 58, 38′, 39′, 40′), including 2,6-dimethyl-4-heptanone, anethole, nerol, estragole, 2-pentanone (M), 2-pentanone (D), 2-methylbutan-1-ol, 2-butanone (M), 2-butanone (D), butyl sulfide (M), and butyl sulfide (D). Of these, anethole is the characteristic aroma component which has the smell of sweet and anise [47]. Trans-β-ocimene has the flavor of sweet and herb. α-phellandrene, α-pinene, sabinene, and butyl sulfide have the flavor of spice, pine, turpentine, or herb. The components mentioned above give fennel a characteristic aroma of strong and sweet.
The above results indicated that the similarities and differences of six spices can be shown by HS-GC-IMS, clearly. And the detected volatile organic compounds are closely related to the flavor of spices. In addition, we can find that more of the isomers, e.g., alpha and betta pinene, were detected by HS-GC-IMS than by GC-IMS. This is mainly attributed to the efficient separation according to ion mobility accomplished at atmospheric pressure [48], which means that HS-GC-IMS can serve as an effective approach for the discrimination of isomers’ volatile compounds.
2.4. Cluster Analysis of VOCs in Six Spices
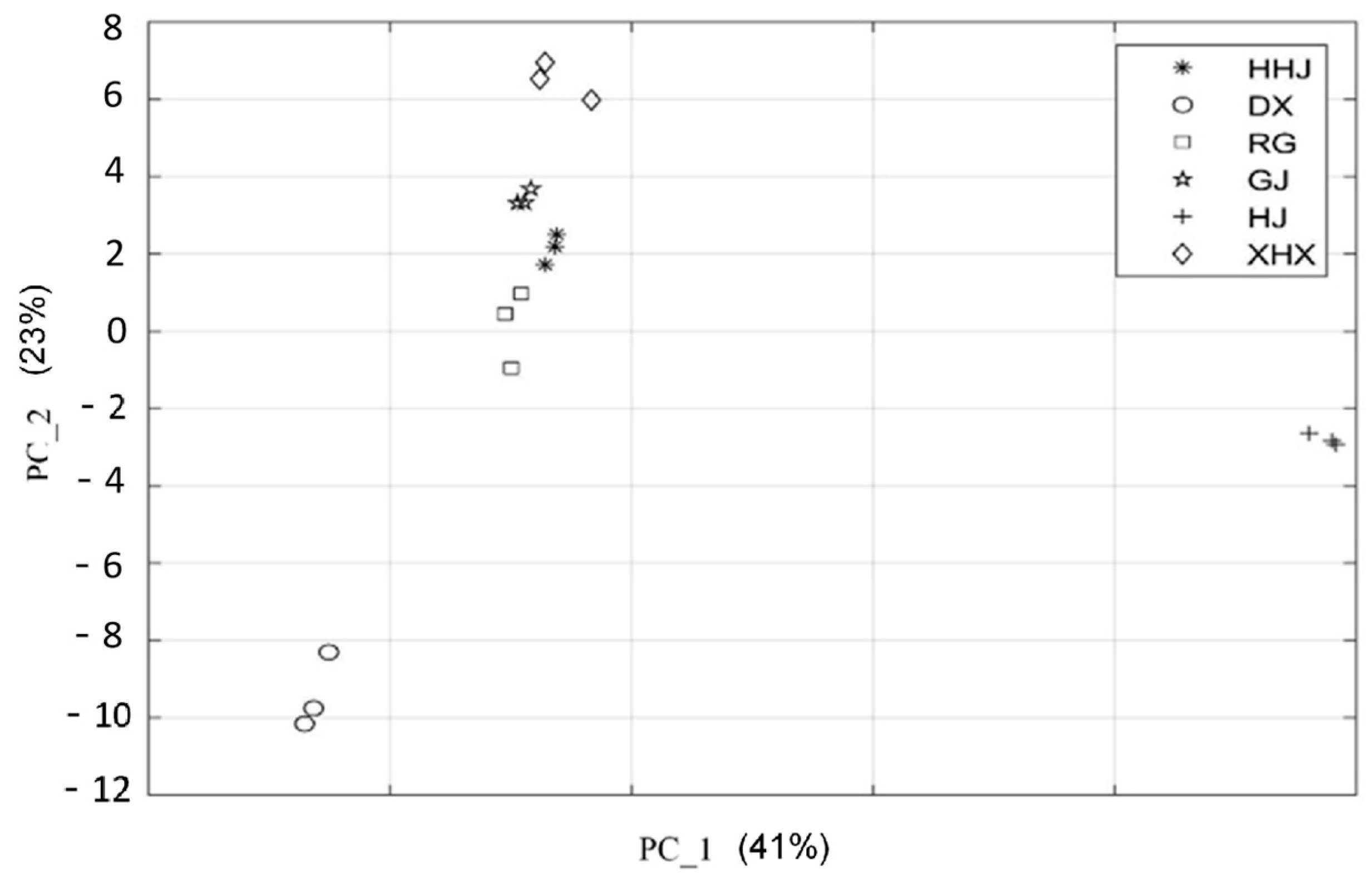
2.4.1. Dynamic PCA of Six Spices
Principal component analysis (PCA) is a method based on multivariate statistics to reduce the dimension of data or transform multiple indicators into a few comprehensive indicators for obtaining characters and revealing the relationship between variables [49]. In this study, PCA analysis was performed on VOCs in six spices by MATLAB R2018a. Eigenvalue and variance contribution rate were the indicators to choose principal components. As shown in Table 2, the initial eigenvalues of the five principal components were all above 1, and the variance contribution rates of them were 34.241%, 23.228%, 15.954%, 10.383%, and 8.470%, respectively. The cumulative variance contribution rate of five principal components was 100%, which could reflect the whole information of the samples and can be chosen as the effective components for data analysis [50].
Table 2.
Eigenvalue and variance contribution rate (%).
The relative content of volatile organic compounds was standardized by MATLAB R2018a to obtain principal component scores and comprehensive scores (Table 3). As shown in Table 3, There were significant differences in comprehensive scores of principal components, of which HJ had the highest scores, followed by GJ, HHJ, RG, DX, and XHX.
Table 3.
Factor score, principal component scores, and comprehensive scores of volatile components of black pepper and other samples.
The principal component analysis results of six spices are shown in Figure 3, in which the dots with different colors represent different samples of spices, and the distance between individual dots represents the level of similarity. In Figure 3, XHX, GJ, HHJ, and RG are grouped together, while HJ and DX are scattered in area with a far distance. This indicated that the VOCs of XHX, GJ, HHJ, and RG were similar, which were significantly different from those of HJ and DX. Meanwhile, HJ and DX dispersed in different quadrants, which meant that there were differences in their VOCs. According to Figure 3, PC 1 accounts for 41% and PC 2 accounts for 23%, with a total cumulative contribution of 64% by the two principal components, which indicated that the data of HS-GC-IMS involve effective information that could distinguish the six different spices.
Figure 3.
PCA analysis on volatile compounds of six spices.
2.4.2. Analysis Based on Euclidean Distance
Euclidean distance is a method of cluster analysis. It is possible to evaluate the quality of two samples by applying the Euclidean distance similarity algorithm. And it has been verified that the algorithm can accurately and reliably evaluate the quality of samples [51]. The similarities are determined by the distance coefficient. The larger the distance coefficient between samples, the larger the difference between them. On the contrary, the smaller the distance coefficient, the smaller the differences of the two, and the greater the similarity. The Euclidean distance results of six spices are shown in Figure 4. XHX, GJ, RG, and HHJ are close to each other but far from DX and HJ, which indicated that XHX, GJ, RG, and HHJ had higher similarity than DX and HJ. The results were consistent with PCA.
Figure 4.
Euclidean distance of six spices.
2.5. Improvement of Volatile Oils from Six Spices on Ulcerative Colitis in Zebrafish
Neutrophils are an essential part of ulcerative colitis (UC) pathogenesis. Neutrophilic infiltration is a hallmark of UC histopathology and the potential pharmacological target for therapeutic intervention [52]. The effects of volatile oils extracted from six spices on neutrophils in intestine of zebrafish are shown in Figure 5A–D. Compared with the control group, the neutrophils in zebrafish intestine significantly increased (p < 0.0001) in the model group treated by TNBS, which indicated that the models were established successfully. After being treated by volatile oils of six spices with the concentration of 1 ng/mL, compared with the model group, the average number of neutrophils in the black pepper, zanthoxylum, fennel, cinnamon, clove, and dried ginger groups decreased by 50.6%, 57.4%, 19.2%, 41.7%, 59.9%, and 30.8%, respectively. The number of neutrophils significantly decreased (p < 0.0001, p < 0.001 vs. model group), except for the fennel group (Table 4). The results showed that the volatile oils of six spices have significant activity in improving ulcerative colitis of zebrafish, in which the groups treated by DX and HJ oils exhibited the best effects on the inhibition of neutrophils, the decrease rate of 59.9% and 57.4%, respectively. 5-aminosalicylic acid (5-ASA) is considered the drug of choice in conventional therapy for ulcerative colitis due to its safety and high efficacy [53]. However, the DX and HJ oils in this work showed better effects on decrease neutrophils in intestine of zebrafish compared with results treated by 5-ASA, as reported by [54]. And the concentrations of volatile oils were significantly lower than the substances used in some studies, such as c-phycocyanin and polysaccharides [32,54]. Furthermore, the effects on neutrophils in intestine of zebrafish treated by DX and HJ oils with different concentrations were also investigated. The oils of DX and HJ with high concentration (1 ng/mL) showed better inhibitory effect on neutrophils, suggesting that its anti-inflammatory effect on colitis is dose-dependent.

Figure 5.
The effects on ulcerative colitis in zebrafish of volatile oils. (A) The diagram of intestinal fluorescence phenotypes in each group (n = 10, the concentration of TNBS was 60 μM and the concentration of volatile oils was 1 ng/mL, respectively). Scale bar is 500 μm. (B) The average number of neutrophils in zebrafish in each group. Significant difference was compared with the control or TNBS group, *** p < 0.001, **** p < 0.0001 vs. model group, #### p < 0.0001 vs. control group (n = 10). (C) The diagram of intestinal fluorescence phenotypes in the groups treated with DX or HJ volatile oils of different concentrations (n = 10, the concentration of TNBS was 60 μM). Scale bar is 500 μm. (D) The average number of neutrophils in zebrafish in the groups treated by DX or HJ volatile oils with different concentrations. Significant difference was compared with the control or TNBS group, * p < 0.05, ** p < 0.01, *** p < 0.001, **** p < 0.0001 vs. model group (n = 10). (E) Effect of six volatile oil samples on the histopathological structure (HE staining (green arrow)) of intestinal in ulcerative colitis zebrafish (n = 10, the concentration of TNBS was 60 μM and the concentration of volatile oils was 1 ng/mL, scale bar is 50 μm).
Table 4.
Statistical results of neutrophil numbers in each group ().
The effects of six volatile oil samples on the histopathological structure are shown in Figure 5E. Compared with the control group, a small number of epithelial cells in mucosa of intestine were necrotic, detached, and the nuclei were fragmented in the model group. However, after being treated with the oils of DX, GJ, HHJ, HJ, and RG, the intestine staining was uniform, the epithelial structure of mucosa was intact, the morphology and structure of epithelial cells were normal, regularly distributed. There were no significant abnormalities and inflammation of the lamina propria. In the intestine of zebrafish treated with XHX oils, it can be seen that some epithelial cells were degenerated, vacuolation occurred in the cytoplasm, and there were no significant abnormalities and inflammation of the lamina propria, as well. These results indicated that the volatile oils of six spices could improve the intestinal inflammation of zebrafish.
Terpenes are the main components of volatile oils contained in six spices and have the function of anti-inflammatory and anti-ulcer. The α-pinene, 1,8-cineol [55,56] contained in GJ oils, α-myrcene, benzaldehyde in RG oils [57], and anethole, estragole, limonene, α-pinene [58,59] in XHX oils showed excellent anti-inflammatory effects. Among them, α-pinene, α-myrcene, limonene, and sabinene are the common volatile compounds of six spices, which may be the active components of anti-inflammatory and anti-diarrhea.
Current methods to treat ulcerative colitis decrease inflammation by the use of anti-inflammatory agents and the reduction of oxidative stress [60]. Baker et al. [61] found that Lavender oil reduced intestinal tissue damage and decreased infiltration of neutrophils to the treatment of UC by reducing levels of TNF-α, IFN-γ, and IL-22. Among them, TNF-α plays a role in causing damage in the GI tract through its proinflammatory responses and can be regarded as targets for drug action. Angelica oil improves intestinal mucosal barrier damage in the inflammatory environment of mice with UC by inhibiting the expression of S100A8/A9 and the activation of its downstream TLR4/NF-κB signaling pathway [62]. Adakudugu, E.A. et al. [63] studied the protective effect of bergapten in acetic acid-induced colitis in rats. They found that bergapten enhances the clearance of neutrophils and macrophages from the site of inflammation and reduces oxidative stress by inhibition of reactive oxygen species (ROS). We can speculate from previous studies that the active components in volatile oils of the six spices may also treat ulcerative colitis through the abovementioned pathways, but the relevant mechanism needs to be further studied.
3. Materials and Methods
3.1. Materials
All materials for experiment were purchased from the market, and the detailed information is as follows: Black peppers were purchased from an online mall of Jing Dong, zanthoxylums were purchased from Anguo Guangsheng Trading Co., Ltd. (Anguo, China) while fennel, dried ginger, cinnamon, and cloves were purchased from Shandong Jianlian Decoction Pieces Co., Ltd. (Jinan, China). The samples were stored at ambient temperature before analysis by HS-GC-IMS. 3-Nitrobenzenesulfonic Acid (TNBS) was purchased from Wo En Biotechnology Co., Ltd. (Jinan, China).
The abbreviations of the six spices are as follows: HHJ (black peppers), HJ (zanthoxylums), XHX (fennel), GJ (dried ginger), RG (cinnamon), DX (cloves).
3.2. Methods
3.2.1. HS-GC-IMS Analysis
Analysis of six samples was performed on Gas-phase Ion Mobility Spectrum Flavour Spec® (Gesellschaft für Analytische Sensorsysteme mbH, Dortmund, Germany). The extraction and identification of VOCs in six spices were conducted according to the method that is normally used in the reported literature with some modification [43]. In brief, HHJ, GJ, RG, XHX, DX, and HJ were ground into powders, respectively. Then, 1.0 g of each sample was placed in 20 mL top-empty bottles, individually, and incubated at 60 °C for 15 min. Next, the temperature of the injection needle was set to 85 °C, and the injection volume was 100 μL. Then, an MXT-5 chromatography column (15 m × 0.53 mm × 1 µm) was used for gas chromatography separation at a column temperature of 60 °C. The temperature of IMS was set to 45 °C, and the carrier/drift gas was N2, with purity ≥ 99.999%. The flow rate of the carrier gas was set to 2 mL·min−1 (0–2 min), 2–100 mL·min−1 (2–20 min), 100 mL·min−1 (20–50 min), and the flow rate of drift gas was 150 mL·min−1. All analyses were performed in triplicate. The retention index (RI) of VOCs was calculated by using n-ketones C4–C9 as external references. VOCs were identified by comparing the RI and drift time (Dt) of the standard in the GC-IMS library.
3.2.2. Extraction of Volatile Oils
An appropriate amount of powder of HHJ, GJ, RG, XHX, DX, and HJ was placed in six round-bottomed flasks individually and then extracted by refluxing using tenfold volumes of water for 8 h to obtain volatile oils.
3.2.3. Animal Experiments
Animals Handling
Animal studies were approved by the Biology Institute, Qilu University of Technology of Animal Ethics Committee. Zebrafish Tg (zlyz: EGFP) were used in this study and kept in the lab of the Biology Institute, Shandong Academy of Sciences, according to the Westerfield [58] procedures. The adult zebrafish were divided into male and female groups before the day for egg retrieval and fed regularly with artificial granular bait and newly hatched artemia nauplii under a light/dark (14/10 h) cycle photoperiod. The male and female zebrafish were pooled together before light on the second day to obtain fertilized eggs. Then, the fertilized eggs were moved to zebrafish embryo water containing 5.0 mM of NaCl, 0.17 mM of KCl, and 0.16 mM of MgSO4, after being sterilized and washed, and cultured under controlled light at 28 °C.
TNBS-Induced Ulcerative Colitis in Zebrafish
A method similar to that previously reported [38] was adopted in this work to evaluate the effects of six volatile oils on mitigating colitis. In this experiment, the healthy zebrafish Tg (zlyz: EGFP) at 72 hpf were randomly distributed into several groups and placed in twenty-four-well plates, including a blank control group, TNBS model group, and volatile oil groups (GJ group: dried ginger oils-1 ng/mL; HHJ group: black pepper oils-1 ng/mL; XHX group: fennel oils-1 ng/mL; RG group: cinnamon oils-1 ng/mL; HJ groups: zanthoxylum oils-0.25, 0.5, and 1 ng/mL; DX groups: clove oils-0.25, 0.5, and 1 ng/mL). Each group had ten fish, with three repetitions. The blank control group zebrafish were incubated in fish water without TNBS, while the others were treated with fish water containing TNBS (60 μM) under the same conditions. After 72 h, the volatile oils of six spices were added to different groups in twenty-four-well plates, incubated for 24 h, and the zebrafish were anesthetized with tricaine (0.2%, w/v) for observation and image capture. An AXIO ZOOM.V16 stereo fluorescence microscope (CarlZeiss, Jena, Germany) and DP2-BSW image software (Olympus, SZX2-ILLTQ, Tokyo, Japan) were used to analyze the captured pictures to calculate the number of neutrophils at the intestinal of zebrafish.
Histopathological Observation of Zebrafish Intestinal
Ten zebrafish were randomly selected as per the method described in TNBS-Induced Ulcerative Colitis in Zebrafish Section, which have been treated with volatile oils (1 ng/mL) and fixed in 4% paraformaldehyde for 24 h. And then, the fixed zebrafish were dehydrated in gradient ethanol, immersed in xylene, and embedded in paraffin. Paraffin-embedded tissue sections were stained with hematoxylin and eosin (H.E.).
3.3. Statistical Analysis
Qualitative analysis of samples was performed using the NIST and IMS database built into the software. The GC-IMS fingerprints of each sample were obtained by the Gallery Plot plug-in of the Laboratory Analytical Viewer (LAV), which can compare the differences in VOCs of the samples intuitively and quantitatively. Dynamic Principal Component Analysis (Dynamic PCA) software (Version number: 2.2.1) was used to perform cluster analysis and similarity analysis on samples and to identify the unknown components. The Euclidean distance matrix among samples is calculated by “nearest neighbor” fingerprint analysis, which can retrieve the minimum distance to find the “nearest neighbor” and then observe relatively close group measurements compared to the more distant group. The experimental data were expressed as mean ± standard deviation (SD). GraphPad Prism 10.2 software (GraphPad Software Inc., San Diego, CA, USA) was used to analyze the data. Significant difference between the two groups was evaluated by Duncan′s test (p < 0.05).
4. Conclusions
In conclusion, the similarities and differences of volatile organic compounds in six warm spices can be analyzed by HS-GC-IMS quickly, non-destructively, and accurately, especially to the effective discrimination of isomers’ volatile compounds. And terpenes are major volatile components of spices which are related to the character flavor of them. Meanwhile, the volatile oils contained in six spices show excellent improvement of ulcerative colitis in zebrafish, and oils of clove and zanthoxylum have better effects under the same conditions. This study provides data support for identification and flavor analysis of warm spices based on volatile organic compounds. And the effects on ulcerative colitis shown by volatile oils in six spices are beneficial to the spices’ development as function food. But the mechanism of volatile oils in treating ulcerative colitis needs to be further studied in later work.
Author Contributions
Conceptualization, Q.Z. (Qiang Zhang) and Y.Z.; methodology, Q.G., Q.Z. (Qiang Zhang) and M.H.; software, M.H. and Y.Z.; validation, Q.G., Q.Z. (Qian Zhou) and C.W.; formal analysis, Q.Z. (Qiang Zhang), C.W. and X.G.; investigation, X.G.; resources, Q.Z. (Qiang Zhang); data curation, Q.G. and N.L.; writing—original draft preparation, Q.G.; writing—review and editing, C.W., Y.D. and Q.Z. (Qian Zhou); visualization, Y.D.; supervision, Y.D.; project administration, Q.Z. (Qian Zhou); funding acquisition, Q.Z. (Qian Zhou). All authors have read and agreed to the published version of the manuscript.
Funding
This research was funded by the New 20 Funding Project for Colleges and Universities of Jinan (202333089), Shandong Provincial Natural Science Foundation (ZR2023LZY001, ZR2020KH021), China Postdoctoral Science Foundation (2020M672076), Major Scientific and Technological Innovation Projects of Shandong (2020CXGC010505-04), Key Research and Development Program of Shandong Province (Soft Science Project, 2021RZA07034).
Institutional Review Board Statement
All animal experiments were conducted in accordance with the Guide for the Care and Use of Laboratory Animals as adopted and promulgated by the U.S. National Institutes for Health, and were approved by the Ethics Committee of the Shandong Academy of Chinese Medicine (SDZYY20211222009).
Informed Consent Statement
Not applicable.
Data Availability Statement
The data that support the findings of this work are available from the corresponding author upon reasonable request.
Conflicts of Interest
Author Chunliang Wang was employed by the company Qilu Pharmaceutical Co., Ltd. The remaining authors declare that the research was conducted in the absence of any commercial or financial relationships that could be construed as a potential conflict of interest.
References
- Spence, C. Cinnamon: The historic spice, medicinal uses, and flavour chemistry. Int. J. Gastron. Food Sci. 2024, 35, 100858. [Google Scholar] [CrossRef]
- Li, W.; Wu, Z.; Xia, Y.; Tan, J.; Zhao, H.; Chen, S.; Li, Y.; Tang, H.; Wang, G.; Zhang, Y. Antiviral and Antioxidant Components from the Fruits of Illicium verum Hook.f. (Chinese Star Anise). J. Agric. Food Chem. 2022, 70, 3697–3707. [Google Scholar] [CrossRef] [PubMed]
- Bi, J.; Li, Y.; Lin, Z.; Yang, Z.; Chen, F.; Liu, S.; Li, C. Effect of different cooking methods on flavor compounds of Chinese traditional condiment Wuxiang powder. J. Food Process. Preserv. 2022, 46, e16358. [Google Scholar] [CrossRef]
- Sung, Y.Y.; Kim, S.H.; Kim, D.S.; Lee, J.E.; Kim, H.K. Illicium verum Extract and Trans-Anethole Attenuate Ovalbumin-Induced Airway Inflammation via Enhancement of Foxp3+ Regulatory T Cells and Inhibitison of Th2 Cytokines in Mice. Mediat. Inflamm. 2017, 2017, 7506808. [Google Scholar] [CrossRef] [PubMed]
- Zhang, M.; Zhao, R.; Wang, D.; Wang, L.; Zhang, Q.; Wei, S.; Lu, F.; Peng, W.; Wu, C. Ginger (Zingiber officinale Rosc.) and its bioactive components are potential resources for health beneficial agents. Phytother. Res. PTR 2021, 35, 711–742. [Google Scholar] [CrossRef]
- Rubió, L.; Motilva, M.J.; Romero, M.P. Recent advances in biologically active compounds in herbs and spices: A review of the most effective antioxidant and anti-inflammatory active principles. Crit. Rev. Food Sci. Nutr. 2013, 53, 943–953. [Google Scholar] [CrossRef] [PubMed]
- Kwiatkowski, P.; Giedrys-Kalemba, S.; Mizielińska, M.; Bartkowiak, A.J.H.P. Antibacterial activity of rosemary, caraway and fennel essential oils. Herba Pol. 2015, 61, 31–39. [Google Scholar] [CrossRef]
- Vázquez-Fresno, R.; Rosana, A.R.R.; Sajed, T.; Onookome-Okome, T.; Wishart, N.A.; Wishart, D.S. Herbs and Spices-Biomarkers of Intake Based on Human Intervention Studies–A Systematic Review. Genes Nutr. 2019, 14, 18. [Google Scholar] [CrossRef]
- Das, G.; Gonçalves, S.; Heredia, J.B.; Romano, A.; Jiménez-Ortega, L.A.; Gutiérrez-Grijalva, E.P.; Shin, H.S.; Patra, J.K. Cardiovascular protective effect of cinnamon and its major bioactive constituents: An update. J. Funct. Foods 2022, 97, 105045. [Google Scholar] [CrossRef]
- Newerli-Guz, J.; Śmiechowska, M. Health Benefits and Risks of Consuming Spices on the Example of Black Pepper and Cinnamon. Foods 2022, 11, 2746. [Google Scholar] [CrossRef]
- Khan, S.; Arif, M.; Laraib, H.; Naqvi, S.N.; Shah, O.A.; Farooq, U.; Sami-Ullah, M.; Khan, G.A. The effect of turmeric and black pepper powder incorporated in breakfast on postprandial glycemia, appetite, palatability, and gastrointestinal well-being in normal-weight adults. Food Sci. Nutr. 2024, 12, 2846–2854. [Google Scholar] [CrossRef]
- Huang, T.; Chen, X.; Chen, D.; Yu, B.; He, J.; Yan, H.; Luo, Y.; Zheng, P.; Chen, H.; Huang, Z. Eugenol promotes appetite through TRP channels mediated-CaMKK2/AMPK signaling pathway. Phytother. Res. PTR 2023, 37, 2759–2770. [Google Scholar] [CrossRef] [PubMed]
- Yadav, S.S.; Singh, M.K.; Hussain, S.; Dwivedi, P.; Khattri, S.; Singh, K. Therapeutic spectrum of piperine for clinical practice: A scoping review. Crit. Rev. Food Sci. Nutr. 2023, 63, 5813–5840. [Google Scholar] [CrossRef]
- Fu, M.; Liu, Y.; Cheng, H.; Xu, K.; Wang, G. Coptis chinensis and dried ginger herb combination inhibits gastric tumor growth by interfering with glucose metabolism via LDHA and SLC2A1. J. Ethnopharmacol. 2022, 284, 114771. [Google Scholar] [CrossRef]
- Zobeiri, M.; Parvizi, F.; Shahpiri, Z.; Heydarpour, F.; Pourfarzam, M.; Memarzadeh, M.R.; Rahimi, R.; Farzaei, M.H. Evaluation of the Effectiveness of Cinnamon Oil Soft Capsule in Patients with Functional Dyspepsia: A Randomized Double-Blind Placebo-Controlled Clinical Trial. Evid. Based Complement. Altern. Med. 2021, 2021, 6634115. [Google Scholar] [CrossRef] [PubMed]
- Peng, C.; Sang, S.; Shen, X.; Zhang, W.; Yan, J.; Chen, P.; Jiang, C.; Yuan, Y.; Zhu, W.; Yao, M. In vitro anti-Helicobacter pylori activity of Syzygium aromaticum and the preliminary mechanism of action. J. Ethnopharmacol. 2022, 288, 114995. [Google Scholar] [CrossRef] [PubMed]
- Das, B.; Rabalais, J.; Kozan, P.; Lu, T.; Durali, N.; Okamoto, K.; McGeough, M.D.; Lee, B.J.; Barrett, K.E.; Marchelletta, R.; et al. The effect of a fennel seed extract on the STAT signaling and intestinal barrier function. PLoS ONE 2022, 17, e0271045. [Google Scholar] [CrossRef]
- Mutinda, E.S.; Kimutai, F.; Mkala, E.M.; Waswa, E.N.; Odago, W.O.; Nanjala, C.; Ndungu, C.N.; Gichua, M.K.; Njire, M.M.; Gituru, R.W.; et al. Ethnobotanical uses, phytochemistry and pharmacology of pantropical genus Zanthoxylum L. (Rutaceae): An update. J. Ethnopharmacol. 2023, 303, 115895. [Google Scholar] [CrossRef]
- Kondapalli, N.B.; Hemalatha, R.; Uppala, S.; Yathapu, S.R.; Mohammed, S.; Venkata Surekha, M.; Rajendran, A.; Bharadwaj, D.K. Ocimum sanctum, Zingiber officinale, and Piper nigrum extracts and their effects on gut microbiota modulations (prebiotic potential), basal inflammatory markers and lipid levels: Oral supplementation study in healthy rats. Pharm. Biol. 2022, 60, 437–450. [Google Scholar] [CrossRef]
- Yan, S.; Bao, S.; Chen, T.; Chen, J.; Zhang, J.; Hu, X.; Liang, Y.; Zhou, X.; Li, J. Cinnamaldehyde alleviates aspirin-induced gastric mucosal injury by regulating pi3k/akt pathway-mediated apoptosis, autophagy and ferroptosis. PhytoMed. Int. J. Phytother. Phytopharm. 2024, 132, 155791. [Google Scholar] [CrossRef]
- Prabhu, T.; Shenbagavalli, S.; Shalini, K.; Sundraiah, S.; Ravindran, C.; Geethanjali, S.; Sangeetha, S. Role of Essential Oils of Spices and Herbs and Their Applications: A Review. Int. J. Plant Soil Sci. 2023, 35, 684–691. [Google Scholar] [CrossRef]
- Singh, N.; Rao, A.S.; Nandal, A.; Kumar, S.; Yadav, S.S.; Ganaie, S.A.; Narasimhan, B. Phytochemical and pharmacological review of Cinnamomum verum J. Presl-a versatile spice used in food and nutrition. Food Chem. 2021, 338, 127773. [Google Scholar] [CrossRef] [PubMed]
- Stevens, N.; Allred, K. Antidiabetic Potential of Volatile Cinnamon Oil: A Review and Exploration of Mechanisms Using In Silico Molecular Docking Simulations. Molecules 2022, 27, 853. [Google Scholar] [CrossRef] [PubMed]
- Duan, H.; Zhou, Y.; Wang, D.; Yan, W. Differences in Volatile Organic Compounds in Rhizoma gastrodiae (Tian Ma) of Different Origins Determined by HS-GC-IMS. Molecules 2023, 28, 4883. [Google Scholar] [CrossRef]
- Gancarz, M.J.C. Performance Analysis of MAU-9 Electronic-Nose MOS Sensor Array Components and ANN Classification Methods for Discrimination of Herb and Fruit Essential Oils. Chemosensors 2021, 9, 243. [Google Scholar] [CrossRef]
- Wang, S.; Chen, H.; Sun, B. Recent progress in food flavor analysis using gas chromatography-ion mobility spectrometry (GC-IMS). Food Chem. 2020, 315, 126158. [Google Scholar] [CrossRef] [PubMed]
- Jiaxin, Y.; Mengfan, W.; Ruimei, L.; Xiang, L.; Hui, D.; Lifeng, H.; Wenzhi, Y.; Xinbo, S.; Wenlong, L.; Haibin, Q.; et al. Application and development trends of gas chromatography–ion mobility spectrometry for traditional Chinese medicine, clinical, food and environmental analysis. Microchem. J. 2021, 168, 106527. [Google Scholar]
- He, J.; Ye, L.; Li, J.; Huang, W.; Huo, Y.; Gao, J.; Liu, L.; Zhang, W. Identification of Ophiopogonis Radix from different producing areas by headspace-gas chromatography-ion mobility spectrometry analysis. J. Food Biochem. 2022, 46, e13850. [Google Scholar] [CrossRef]
- Xu, J.; Zhang, Y.; Hu, C.; Yu, B.; Wan, C.; Chen, B.; Lu, L.; Yuan, L.; Wu, Z.; Chen, H. The flavor substances changes in Fuliang green tea during storage monitoring by GC-MS and GC-IMS. Food Chem. X 2024, 21, 101047. [Google Scholar] [CrossRef]
- Bi, J.; Li, B.; Chen, Z.; Yang, Z.; Ping, C.; Gao, Y.; Zhang, Y.; Zhang, L. Comparative study of volatile flavor compounds in green onion (Allium fistulosum L.) processed with different cooking methods. Int. J. Gastron. Food Sci. 2024, 35, 100878. [Google Scholar] [CrossRef]
- Hindryckx, P.; Baert, F.; Hart, A.; Magro, F.; Armuzzi, A.; Peyrin-Biroulet, L. Clinical trials in ulcerative colitis: A historical perspective. J. Crohn’s Colitis 2015, 9, 580–588. [Google Scholar] [CrossRef]
- Wei, Y.; Du, X.; Guo, Y.; Chang, M.; Deng, B.; Liu, J.; Cao, J. Elucidation of physicochemical properties of polysaccharides extracted from Cordyceps militaris fruiting bodies with different drying treatments and their effects on ulcerative colitis in zebrafish. Front. Nutr. 2022, 9, 980357. [Google Scholar] [CrossRef] [PubMed]
- Nirmal, S.A.; Ingale, J.M.; Pattan, S.R.; Bhawar, S.B. Amaranthus roxburghianus root extract in combination with piperine as a potential treatment of ulcerative colitis in mice. J. Integr. Med. 2013, 11, 206–212. [Google Scholar] [CrossRef]
- Saleh, H.; El-Shorbagy, H.M. Mechanism underlying methyl eugenol attenuation of intestinal ischemia/reperfusion injury. Appl. Physiol. Nutr. Metab. 2017, 42, 1097–1105. [Google Scholar] [CrossRef]
- Sana, N.; Tabussam, T.; Huma, B.U.A.; Godswill, A.C. Pharmacological, nutraceutical, functional and therapeutic properties of fennel (Foeniculum vulgare). Int. J. Food Prop. 2023, 26, 915–927. [Google Scholar]
- Earley, A.M.; Dixon, C.T.; Shiau, C.E. Genetic analysis of zebrafish homologs of human FOXQ1, foxq1a and foxq1b, in innate immune cell development and bacterial host response. PLoS ONE 2018, 13, e0194207. [Google Scholar] [CrossRef]
- Graves, C.L.; Chen, A.; Kwon, V.; Shiau, C.E. Zebrafish harbor diverse intestinal macrophage populations including a subset intimately associated with enteric neural processes. iScience 2021, 24, 102496. [Google Scholar] [CrossRef] [PubMed]
- Sheng, Y.; Li, H.; Liu, M.; Xie, B.; Wei, W.; Wu, J.; Meng, F.; Wang, H.Y.; Chen, S. A Manganese-Superoxide Dismutase from Thermus thermophilus HB27 Suppresses Inflammatory Responses and Alleviates Experimentally Induced Colitis. Inflamm. Bowel Dis. 2019, 25, 1644–1655. [Google Scholar] [CrossRef]
- Li, M.; Yang, R.; Zhang, H.; Wang, S.; Chen, D.; Lin, S. Development of a flavor fingerprint by HS-GC-IMS with PCA for volatile compounds of Tricholoma matsutake Singer. Food Chem. 2019, 290, 32–39. [Google Scholar] [CrossRef]
- Yang, Y.; Wang, B.; Fu, Y.; Shi, Y.G.; Chen, F.L.; Guan, H.N.; Liu, L.L.; Zhang, C.Y.; Zhu, P.Y.; Liu, Y.; et al. HS-GC-IMS with PCA to analyze volatile flavor compounds across different production stages of fermented soybean whey tofu. Food Chem. 2021, 346, 128880. [Google Scholar] [CrossRef]
- El-Mesallamy, A.M.D.; El-Gerby, M.; Azim, M.H.M.A.E.; Awad, A. Antioxidant, Antimicrobial Activities and Volatile Constituents of Clove Flower Buds Oil. J. Essent. Oil Bear. Plants 2012, 15, 900–907. [Google Scholar] [CrossRef]
- Dosoky, N.S.; Satyal, P.; Barata, L.M.; da Silva, J.K.R.; Setzer, W.N. Volatiles of Black Pepper Fruits (Piper nigrum L.). Molecules 2019, 24, 4244. [Google Scholar] [CrossRef] [PubMed]
- Jinze, F.; Lifang, H.; Haobin, Z.; Maoying, L.; Yulin, L.; Qiuxiao, D.; Lili, J.; Dongmei, W.; Cheng, W. Combining with volatilomic profiling and chemometrics to explore the volatile characteristics in five different dried Zanthoxylum bungeanum maxim. Food Res. Int. 2024, 175, 113719. [Google Scholar]
- Yu, D.X.; Guo, S.; Wang, J.M.; Yan, H.; Zhang, Z.Y.; Yang, J.; Duan, J.A. Comparison of Different Drying Methods on the Volatile Components of Ginger (Zingiber officinale Roscoe) by HS-GC-MS Coupled with Fast GC E-Nose. Foods 2022, 11, 1611. [Google Scholar] [CrossRef]
- Yu, T.; Yao, H.; Qi, S.; Wang, J. GC-MS analysis of volatiles in cinnamon essential oil extracted by different methods. Grasas Y Aceites 2020, 71, e372. [Google Scholar] [CrossRef]
- Najdoska-Bogdanov, M.; Bogdanov, J.B.; Stefova, M. Changes in Volatile Compounds during Aging of Sweet Fennel Fruits-Comparison of Hydrodistillation and Static Headspace Sampling Methods. Nat. Prod. Commun. 2016, 11, 423–429. [Google Scholar] [CrossRef] [PubMed]
- Afifi, S.M.; El-Mahis, A.; Heiss, A.G.; Farag, M.A. Gas Chromatography-Mass Spectrometry-Based Classification of 12 Fennel (Foeniculum vulgare Miller) Varieties Based on Their Aroma Profiles and Estragole Levels as Analyzed Using Chemometric Tools. ACS Omega 2021, 6, 5775–5785. [Google Scholar] [CrossRef] [PubMed]
- Lu, W.; Chen, J.; Li, X.; Qi, Y.; Jiang, R. Flavor components detection and discrimination of isomers in Huaguo tea using headspace-gas chromatography-ion mobility spectrometry and multivariate statistical analysis. Anal. Chim. Acta 2023, 1243, 340842. [Google Scholar] [CrossRef] [PubMed]
- Eriksson, L. Multi-Megavariate Data Analysis, 3rd ed.; Umetrics Academy: Stockholm, Sweden, 2006. [Google Scholar]
- Guo, S.; Zhao, X.; Ma, Y.; Wang, Y.; Wang, D. Fingerprints and changes analysis of volatile compounds in fresh-cut yam during yellowing process by using HS-GC-IMS. Food Chem. 2022, 369, 130939. [Google Scholar] [CrossRef]
- Shi-Qi, Z.; Duo, F.; Ya-Xi, Z.; Jian, Z.; Jiang-Yan, Z.; Yu, G.; Wen-Jie, Y. HS-GC-IMS detection of volatile organic compounds in cistanche powders under different treatment methods. LWT 2022, 165, 113730. [Google Scholar]
- Muthas, D.; Reznichenko, A.; Balendran, C.A.; Böttcher, G.; Clausen, I.G.; Kärrman Mårdh, C.; Ottosson, T.; Uddin, M.; MacDonald, T.T.; Danese, S.; et al. Neutrophils in ulcerative colitis: A review of selected biomarkers and their potential therapeutic implications. Scand. J. Gastroenterol. 2017, 52, 125–135. [Google Scholar] [CrossRef] [PubMed]
- Dhaneshwar, S.S.; Chail, M.; Patil, M.; Naqvi, S.; Vadnerkar, G. Colon-specific mutual amide prodrugs of 4-aminosalicylic acid for their mitigating effect on experimental colitis in rats. Eur. J. Med. Chem. 2009, 44, 131–142. [Google Scholar] [CrossRef] [PubMed]
- Xu, F.; Yang, F.; Qiu, Y.; Wang, C.; Zou, Q.; Wang, L.; Li, X.; Jin, M.; Liu, K.; Zhang, S.; et al. The alleviative effect of C-phycocyanin peptides against TNBS-induced inflammatory bowel disease in zebrafish via the MAPK/Nrf2 signaling pathways. Fish. Shellfish. Immunol. 2024, 145, 109351. [Google Scholar] [CrossRef] [PubMed]
- Bucur, L. GC-MS Analysis and bioactive properties of Zingiberis Rhizoma essential oil. Farmacia 2020, 68, 280–287. [Google Scholar] [CrossRef]
- El-Ghorab, A.H.; Nauman, M.; Anjum, F.M.; Hussain, S.; Nadeem, M. A comparative study on chemical composition and antioxidant activity of ginger (Zingiber officinale) and cumin (Cuminum cyminum). J. Agric. Food Chem. 2010, 58, 8231–8237. [Google Scholar] [CrossRef] [PubMed]
- Liu, S.; Yang, L.; Zheng, S.; Hou, A.; Man, W.; Zhang, J.; Wang, S.; Wang, X.; Yu, H.; Jiang, H. A review: The botany, ethnopharmacology, phytochemistry, pharmacology of Cinnamomi cortex. RSC Adv. 2021, 11, 27461–27497. [Google Scholar] [CrossRef] [PubMed]
- Abdellaoui, M.; Bouhlali, E.d.T.; Derouich, M.; El-Rhaffari, L. Essential oil and chemical composition of wild and cultivated fennel (Foeniculum vulgare Mill.): A comparative study. South. Afr. J. Bot. 2020, 135, 93–100. [Google Scholar] [CrossRef]
- Korinek, M.; Handoussa, H.; Tsai, Y.H.; Chen, Y.Y.; Chen, M.H.; Chiou, Z.W.; Fang, Y.; Chang, F.R.; Yen, C.H.; Hsieh, C.F.; et al. Anti-Inflammatory and Antimicrobial Volatile Oils: Fennel and Cumin Inhibit Neutrophilic Inflammation via Regulating Calcium and MAPKs. Front. Pharmacol. 2021, 12, 674095. [Google Scholar] [CrossRef]
- Gautam, M.K.; Goel, S.; Ghatule, R.R.; Singh, A.; Nath, G.; Goel, R.K. Curative effect of Terminalia chebula extract on acetic acid-induced experimental colitis: Role of antioxidants, free radicals and acute inflammatory marker. Inflammopharmacology 2013, 21, 377–383. [Google Scholar] [CrossRef]
- Baker, J.; Brown, K.; Rajendiran, E.; Yip, A.; DeCoffe, D.; Dai, C.; Molcan, E.; Chittick, S.A.; Ghosh, S.; Mahmoud, S.; et al. Medicinal lavender modulates the enteric microbiota to protect against Citrobacter rodentium-induced colitis. Am. J. Physiol. Gastrointest. Liver Physiol. 2012, 303, G825–G836. [Google Scholar] [CrossRef]
- Liu, C.; He, Y.X.; Zhang, J.N.; Yang, F.; Wang, S.Y.; Hu, J.L.; Yu, Y. Angelica oil restores the intestinal barrier function by suppressing S100A8/A9 signalling in mice with ulcerative colitis. PhytoMed. Int. J. Phytother. Phytopharm. 2023, 108, 154490. [Google Scholar] [CrossRef] [PubMed]
- Adakudugu, E.A.; Ameyaw, E.O.; Obese, E.; Biney, R.P.; Henneh, I.T.; Aidoo, D.B.; Oge, E.N.; Attah, I.Y.; Obiri, D.D. Protective effect of bergapten in acetic acid-induced colitis in rats. Heliyon 2020, 6, e04710. [Google Scholar] [CrossRef] [PubMed]
Disclaimer/Publisher’s Note: The statements, opinions and data contained in all publications are solely those of the individual author(s) and contributor(s) and not of MDPI and/or the editor(s). MDPI and/or the editor(s) disclaim responsibility for any injury to people or property resulting from any ideas, methods, instructions or products referred to in the content. |
© 2024 by the authors. Licensee MDPI, Basel, Switzerland. This article is an open access article distributed under the terms and conditions of the Creative Commons Attribution (CC BY) license (https://creativecommons.org/licenses/by/4.0/).





