Glucanases and Chitinases in Mangifera indica: Identification, Classification, Phylogeny, and Expression Analysis of Defense Genes against Colletotrichum spp.
Abstract
1. Introduction
2. Results and Discussion
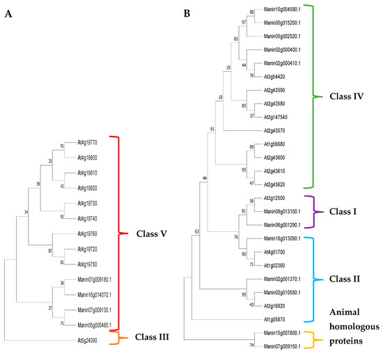
2.1. Classification and Characterization of Glucanases from M. indica
2.2. Classification and Characterization of Chitinases from M. indica
2.3. Glucanases and Chitinases from M. indica with Possible Defense Function against Anthracnose
2.4. Prediction of cis Elements Acting in the Promoter Region of Endo-β-1,3-1,4-Glucanase and Class I and IV Chitinases Coding Genes from M. indica
2.5. Gene Expression Profile of GLUC and CHIT class I and IV in Mango Fruits cv. Ataulfo in Response to C. siamense and C. asianum
3. Materials and Methods
3.1. Classification of Glucanases and Chitinases from M. indica
3.1.1. Identification of Glucanases and Chitinases
3.1.2. Sequence Alignment and Phylogenetic Analysis
3.2. Glucanases and Chitinases from M. indica with Possible Defense Functions
3.3. Prediction of cis-Acting Elements in Promoter Regions of the Glucanase and Chitinases Genes from M. indica
3.4. Gene Expression Analysis of Glucanases and Chitinases in Mango cv. Ataulfo Infected with Anthracnose
3.4.1. Vegetal Material
3.4.2. Inoculation and Storage of Mango cv. Ataulfo Fruits
3.4.3. RNA Extraction, cDNA Synthesis, and Relative Expression of Glucanases and Chitinases Genes
3.4.4. Statistical Analysis
4. Conclusions
Author Contributions
Funding
Institutional Review Board Statement
Informed Consent Statement
Data Availability Statement
Acknowledgments
Conflicts of Interest
References
- Mora-Aguilera, J.A.; Ríos-López, E.G.; Yáñez-Zúñiga, M.; Rebollar-Alviter, A.; Nava-Díaz, C.; Leyva-Mir, S.G.; Sandoval-Islas, J.S.; Tovar-Pedraza, J.M. Sensitivity to MBC fungicides and prochloraz of Colletotrichum gloeosporioides species complex isolates from mango orchards in Mexico. J. Plant Dis. Protect. 2021, 128, 481–491. [Google Scholar] [CrossRef]
- Jiménez-Maldonado, M.I.; Tovar-Pedraza, J.M.; León-Félix, J.; Muy-Rangel, M.D.; Islas-Osuna, M.A. Respuesta fisiológica y calidad de mango cv Ataulfo infectado por Colletotrichum spp. Rev. Mex. Cienc. Agríc. 2022, 13, 1103–1115. [Google Scholar] [CrossRef]
- Fuentes-Aragón, D.; Guarnaccia, V.; Rebollar-Alviter, A.; Juárez-Vázquez, S.B.; Aguirre-Rayo, F.; Silva-Rojas, H.V. Multilocus identification and thiophanate-methyl sensitivity of Colletotrichum gloeosporioides species complex associated with fruit with symptoms and symptomless leaves of mango. Plant Pathol. 2020, 69, 1125–1138. [Google Scholar] [CrossRef]
- Tovar-Pedraza, J.M.; Mora-Aguilera, J.A.; Nava-Diaz, C.; Lima, N.B.; Michereff, S.J.; Sandoval-Islas, J.S.; Câmara, M.P.S.; Téliz-Ortiz, D.; Leyva-Mir, S.G. Distribution and pathogenicity of Colletotrichum species associated with mango anthracnose in Mexico. Plant Dis. 2020, 104, 137–146. [Google Scholar] [CrossRef]
- Lima, N.B.; de A. Batista, M.V.; De Morais, M.A.; Barbosa, M.A.; Michereff, S.J.; Hyde, K.D.; Câmara, M.P. Five Colletotrichum species are responsible for mango anthracnose in northeastern Brazil. Fungal Divers. 2013, 61, 75–88. [Google Scholar] [CrossRef]
- Sharma, G.; Kumar, N.; Weir, B.S.; Hyde, K.D.; Shenoy, B.D. The ApMat marker can resolve Colletotrichum species: A case study with Mangifera indica. Fungal Divers. 2013, 61, 117–138. [Google Scholar] [CrossRef]
- Pardo-De la Hoz, C.J.; Calderón, C.; Rincón, A.M.; Cárdenas, M.; Danies, G.; López-Kleine, L.; Jiménez, P. Species from the Colletotrichum acutatum, Colletotrichum boninense and Colletotrichum gloeosporioides species complexes associated with tree tomato and mango crops in Colombia. Plant Pathol. 2016, 65, 227–237. [Google Scholar] [CrossRef]
- Liu, L.P.; Shu, J.; Zhang, L.; Hu, R.; Chen, C.Q.; Yang, L.N.; Hsiang, T. First report of post-harvest anthracnose on mango (Mangifera indica) caused by Colletotrichum siamense in China. Plant Dis. 2017, 101, 833. [Google Scholar] [CrossRef]
- Dofuor, A.K.; Quartey, N.K.A.; Osabutey, A.F.; Antwi-Agyakwa, A.K.; Asante, K.; Boateng, B.O.; Ablormeti, F.K.; Lutuf, H.; Osei-Owusu, J.; Osei, J.H.N.; et al. Mango anthracnose disease: The current situation and direction for future research. Front. Microbiol. 2023, 14, 1168203. [Google Scholar] [CrossRef]
- Ploetz, R.C. Antracnosis en Mango: Manejo de la Enfermedad más Importante pre y Postcosecha; Universidad de la Florida, TREC-Homestead Departamento de Fitopatología: Homestead, FL, USA, 2008; pp. 1–11. [Google Scholar]
- Paudel, A.; Poudel, P.; Yogi, M. Insights on the mango anthracnose and its management. J. Plant Pathol. Res. 2022, 4, 81–90. [Google Scholar] [CrossRef]
- Jones, J.D.; Dangl, J.L. The plant immune system. Nature 2006, 444, 323–329. [Google Scholar] [CrossRef] [PubMed]
- Asai, T.; Tena, G.; Plotnikova, J.; Willmann, M.R.; Chiu, W.L.; Gomez-Gomez, L.; Boller, T.; Ausubel, F.M.; Sheen, J. MAP kinase signalling cascade in Arabidopsis innate immunity. Nature 2002, 415, 977–983. [Google Scholar] [CrossRef] [PubMed]
- Bari, R.; Jones, J.D. Role of plant hormones in plant defence responses. Plant Mol. Biol. 2009, 69, 473–488. [Google Scholar] [CrossRef] [PubMed]
- Trouvelot, S.; Héloir, M.C.; Poinssot, B.; Gauthier, A.; Paris, F.; Guillier, C.; Combier, M.; Trdá, L.; Daire, X.; Adrian, M. Carbohydrates in plant immunity and plant protection: Roles and potential application as foliar sprays. Front. Plant Sci. 2014, 5, 592. [Google Scholar] [CrossRef] [PubMed]
- Vidhyasekaran, P. Induction and evasion of pathogenesis-related proteins. In Fungal Pathogenesis in Plants and Crops: Molecular Biology and Host Defense Mechanisms, 2nd ed.; CRC Press: Boca Raton, FL, USA, 2007; pp. 345–409. [Google Scholar] [CrossRef]
- Jashni, M.K.; Dols, I.H.; Iida, Y.; Boeren, S.; Beenen, H.G.; Mehrabi, R.; Collemare, J.; de Wit, P.J. Synergistic action of a metalloprotease and a serine protease from Fusarium oxysporum f. sp. lycopersici cleaves chitin-binding tomato chitinases, reduces their antifungal activity, and enhances fungal virulence. Mol. Plant Microbe Interact. 2015, 28, 996–1008. [Google Scholar] [CrossRef] [PubMed]
- Cao, S.; Wang, Y.; Li, Z.; Shi, W.; Gao, F.; Zhou, Y.; Zhang, G.; Feng, J. Genome-wide identification and expression analyses of the chitinases under cold and osmotic stress in Ammopiptanthus nanus. Genes 2019, 10, 472. [Google Scholar] [CrossRef] [PubMed]
- Cantarel, B.L.; Coutinho, P.M.; Rancurel, C.; Bernard, T.; Lombard, V.; Henrissat, B. The Carbohydrate-Active EnZymes database (CAZy): An expert resource for glycogenomics. Nucleic Acids Res. 2009, 37 (Suppl. S1), 233–238. [Google Scholar] [CrossRef] [PubMed]
- Perrot, T.; Pauly, M.; Ramírez, V. Emerging roles of β-glucanases in plant development and adaptative responses. Plants 2022, 11, 1119. [Google Scholar] [CrossRef] [PubMed]
- Sasaki, C.; Vårum, K.M.; Itoh, Y.; Tamoi, M.; Fukamizo, T. Rice chitinases: Sugar recognition specificities of the individual subsites. Glycobiology 2006, 16, 1242–1250. [Google Scholar] [CrossRef]
- Wawra, S.; Fesel, P.; Widmer, H.; Timm, M.; Seibel, J.; Leson, L.; Kesseler, L.; Nostadt, R.; Hilbert, M.; Langen, G.; et al. The fungal-specific β-glucan-binding lectin FGB1 alters cell-wall composition and suppresses glucan-triggered immunity in plants. Nat. Commun. 2016, 7, 13188. [Google Scholar] [CrossRef]
- Li, T.; Fan, P.; Yun, Z.; Jiang, G.; Zhang, Z.; Jiang, Y. β-aminobutyric acid priming acquisition and defense response of mango fruit to Colletotrichum gloeosporioides infection based on quantitative proteomics. Cells 2019, 8, 1029. [Google Scholar] [CrossRef] [PubMed]
- Hong, K.; Gong, D.; Zhang, L.; Hu, H.; Jia, Z.; Gu, H.; Song, K. Transcriptome characterization and expression profiles of the related defense genes in postharvest mango fruit against Colletotrichum gloeosporioides. Gene 2016, 576, 275–283. [Google Scholar] [CrossRef] [PubMed]
- Bally, I.S.; Bombarely, A.; Chambers, A.H.; Cohen, Y.; Dillon, N.L.; Innes, D.J.; Islas-Osuna, M.A.; Kuhn, D.N.; Mueller, L.A.; Ophir, R.; et al. Mango Genome Consortium, The ‘Tommy Atkins’ mango genome reveals candidate genes for fruit quality. BMC Plant Biol. 2021, 21, 1–18. [Google Scholar] [CrossRef] [PubMed]
- Libertini, E.; Li, Y.; McQueen-Mason, S.J. Phylogenetic analysis of the plant endo-β-1,4-glucanase gene family. J. Mol. Evol. 2004, 58, 506–515. [Google Scholar] [CrossRef] [PubMed]
- Urbanowicz, B.R.; Bennett, A.B.; Del Campillo, E.; Catalá, C.; Hayashi, T.; Henrissat, B.; Höfte, H.; McQueen-Mason, S.J.; Patterson, S.E.; Shoseyov, O.; et al. Structural organization and a standardized nomenclature for plant endo-1,4-β-glucanases (cellulases) of glycosyl hydrolase family 9. Plant Physiol. 2007, 144, 1693–1696. [Google Scholar] [CrossRef] [PubMed]
- Du, Q.; Wang, L.; Yang, X.; Gong, C.; Zhang, D. Populus endo-β-1,4-glucanases gene family: Genomic organization, phylogenetic analysis, expression profiles and association mapping. Planta 2015, 241, 1417–1434. [Google Scholar] [CrossRef] [PubMed]
- Kasprzewska, A.N.N.A. Plant chitinases-regulation and function. Cell. Mol. Biol. Lett. 2003, 8, 809–824. [Google Scholar] [PubMed]
- Passarinho, P.A.; de Vries, S.C. Arabidopsis chitinases: A genomic survey. Arab. Book 2002, 1, 23. [Google Scholar] [CrossRef]
- Grover, A. Plant chitinases: Genetic diversity and physiological roles. Crit. Rev. Plant Sci. 2012, 31, 57–73. [Google Scholar] [CrossRef]
- Pontón, J. La pared celular de los hongos y el mecanismo de acción de la anidulafungina. Rev. Iberoamer. Micol. 2008, 25, 78–82. [Google Scholar] [CrossRef]
- Zipfel, C. Pattern-recognition receptors in plant innate immunity. Curr. Opin. Immunol. 2008, 20, 10–16. [Google Scholar] [CrossRef] [PubMed]
- Ao, J.; Free, S.J. Genetic and biochemical characterization of the GH72 family of cell wall transglycosylases in Neurospora crassa. Fungal Genet. Biol. 2017, 101, 46–54. [Google Scholar] [CrossRef] [PubMed]
- Barghahn, S.; Arnal, G.; Jain, N.; Petutschnig, E.; Brumer, H.; Lipka, V. Mixed linkage β-1,3/1,4-glucan oligosaccharides induce defense responses in Hordeum vulgare and Arabidopsis thaliana. Front. Plant Sci. 2021, 12, 682439. [Google Scholar] [CrossRef] [PubMed]
- Pettolino, F.; Sasaki, I.; Turbic, A.; Wilson, S.M.; Bacic, A.; Hrmova, M.; Fincher, G.B. Hyphal cell walls from the plant pathogen Rhynchosporium secalis contain (1,3/1,6)-β-d-glucans, galacto-and rhamnomannans, (1,3; 1,4)-β-d-glucans and chitin. FEBS J. 2009, 276, 3698–3709. [Google Scholar] [CrossRef] [PubMed]
- Pérez-Mendoza, D.; Rodríguez-Carvajal, M.Á.; Romero-Jiménez, L.; Farias, G.D.A.; Lloret, J.; Gallegos, M.T.; Sanjuán, J. Novel mixed-linkage β-glucan activated by c-di-GMP in Sinorhizobium meliloti. Proc. Natl. Acad. Sci. USA 2015, 112, E757–E765. [Google Scholar] [CrossRef]
- Rebaque, D.; Del Hierro, I.; López, G.; Bacete, L.; Vilaplana, F.; Dallabernardina, P.; Pfrengle, F.; Jordá, L.; Sánchez-Vallet, A.; Pérez, R.; et al. Cell wall-derived mixed-linked β-1,3/1,4-glucans trigger immune responses and disease resistance in plants. Plant J. 2021, 106, 601–615. [Google Scholar] [CrossRef] [PubMed]
- Samar, D.; Kieler, J.B.; Klutts, J.S. Identification and deletion of Tft1, a predicted glycosyltransferase necessary for cell wall β-1,3; 1,4-glucan synthesis in Aspergillus fumigatus. PLoS ONE 2015, 10, 117336. [Google Scholar] [CrossRef] [PubMed]
- Xin, Y.; Wang, D.; Han, S.; Li, S.; Gong, N.; Fan, Y.; Ji, X. Characterization of the chitinase gene family in mulberry (Morus notabilis) and MnChi18 involved in resistance to Botrytis cinerea. Genes 2022, 13, 98. [Google Scholar] [CrossRef]
- Jayaraj, J.; Punja, Z.K. Combined expression of chitinase and lipid transfer protein genes in transgenic carrot plants enhances resistance to foliar fungal pathogens. Plant Cell Rep. 2007, 26, 1539–1546. [Google Scholar] [CrossRef]
- Das, D.K.; Rahman, A. Expression of a rice chitinase gene enhances antifungal response in transgenic Litchi (cv. Bedana). Am. J. Plant Sci. 2018, 9, 2256–2275. [Google Scholar] [CrossRef][Green Version]
- Tian, S.P.; Yao, H.J.; Deng, X.; Xu, X.B.; Qin, G.Z.; Chan, Z.L. Characterization and expression of β-1,3-glucanase genes in jujube fruit induced by the microbial biocontrol agent Cryptococcus laurentii. Phytopathology 2007, 97, 260–268. [Google Scholar] [CrossRef] [PubMed]
- Doxey, A.C.; Yaish, M.W.; Moffatt, B.A.; Griffith, M.; McConkey, B.J. Functional divergence in the Arabidopsis β-1,3-glucanase gene family inferred by phylogenetic reconstruction of expression states. Mol. Biol. Evol. 2007, 24, 1045–1055. [Google Scholar] [CrossRef]
- Liu, B.; Lu, Y.; Xin, Z.; Zhang, Z. Identification and antifungal assay of a wheat β-1,3-glucanase. Biotechnol. Lett. 2009, 31, 1005–1010. [Google Scholar] [CrossRef]
- Zhang, S.B.; Zhang, W.J.; Zhai, H.C.; Lv, Y.Y.; Cai, J.P.; Jia, F.; Wang, J.-S.; Hu, Y.S. Expression of a wheat β-1,3-glucanase in Pichia pastoris and its inhibitory effect on fungi commonly associated with wheat kernel. Protein Expr. Purif. 2019, 154, 134–139. [Google Scholar] [CrossRef]
- Aggarwal, R.; Purwar, S.; Kharbikar, L.; Gupta, S. Induction of a wheat β-1,3-glucanase gene during the defense response to Bipolaris sorokiniana. Acta Phytopathol. Entomol. Hungarica 2011, 46, 39–47. [Google Scholar] [CrossRef]
- Liu, J.J.; Ekramoddoullah, A.K.; Zamani, A. A class IV chitinase is up-regulated by fungal infection and abiotic stresses and associated with slow-canker-growth resistance to Cronartium ribicola in western white pine (Pinus monticola). Phytopathology 2005, 95, 284–291. [Google Scholar] [CrossRef]
- Singh, H.R.; Deka, M.; Das, S. Enhanced resistance to blister blight in transgenic tea (Camellia sinensis [L.] O. Kuntze) by overexpression of class I chitinase gene from potato (Solanum tuberosum). Funct. Integr. Genomics 2015, 15, 461–480. [Google Scholar] [CrossRef]
- Kumar, S.; Stecher, G.; Li, M.; Knyaz, C.; Tamura, K. MEGA X: Molecular evolutionary genetics analysis across computing platforms. Mol. Biol. Evol. 2018, 35, 1547–1549. [Google Scholar] [CrossRef]
- Zheng, T.; Zhang, K.; Sadeghnezhad, E.; Jiu, S.; Zhu, X.; Dong, T.; Liu, Z.; Guan, L.; Jia, H.; Fang, J. Chitinase family genes in grape differentially expressed in a manner specific to fruit species in response to Botrytis cinerea. Mol. Biol. Rep. 2020, 47, 7349–7363. [Google Scholar] [CrossRef]
- Flaishman, M.A.; Kolattukudy, P.E. Timing of fungal invasion using host’s ripening hormone as a signal. Proc. Natl. Acad. Sci. USA 1994, 91, 6579–6583. [Google Scholar] [CrossRef]
- de Bellaire, L.D.L.; Chillet, M.; Mourichon, X. Elaboration of an early quantification method of quiescent infections of Colletotrichum musae on bananas. Plant Dis. 2000, 84, 128–133. [Google Scholar] [CrossRef][Green Version]
- Dautt-Castro, M.; López-Virgen, A.G.; Ochoa-Leyva, A.; Contreras-Vergara, C.A.; Sortillón-Sortillón, A.P.; Martínez-Téllez, M.A.; González-Aguilar, G.A.; Casas-Flores, J.S.; Sañudo-Barajas, A.; Kuhn, D.N.; et al. Genome-wide identification of mango (Mangifera indica L.) polygalacturonases: Expression analysis of family members and total enzyme activity during fruit ripening. Front. Plant Sci. 2019, 10, 969. [Google Scholar] [CrossRef]
- Rodríguez-López, E.S.; González-Prieto, J.M.; Mayek-Pérez, N. La infección de Colletotrichum gloeosporioides (Penz.) Penz. y Sacc. en aguacatero (Persea americana Mill.): Aspectos bioquímicos y genéticos. Rev. Mex. Fitopatol. 2009, 27, 53–63. [Google Scholar]
- Oliveira-Garcia, E.; Deising, H.B. Infection structure–specific expression of β-1,3-glucan synthase is essential for pathogenicity of Colletotrichum graminicola and evasion of β-glucan–triggered immunity in maize. Plant Cell 2013, 25, 2356–2378. [Google Scholar] [CrossRef]
- Dautt-Castro, M.; Ochoa-Leyva, A.; Contreras-Vergara, C.A.; Pacheco-Sanchez, M.A.; Casas-Flores, S.; Sanchez-Flores, A.; Kuhn, D.N.; Islas-Osuna, M.A. Mango (Mangifera indica L.) cv. Kent fruit mesocarp de novo transcriptome assembly identifies gene families important for ripening. Front. Plant Sci. 2015, 6, 62. [Google Scholar] [CrossRef]
- Schmittgen, T.D.; Livak, K.J. Analyzing real-time PCR data by the comparative CT method. Nat. Protoc. 2008, 3, 1101–1108. [Google Scholar] [CrossRef]
- Fujikawa, T.; Sakaguchi, A.; Nishizawa, Y.; Kouzai, Y.; Minami, E.; Yano, S.; Koga, H.; Meshi, T.; Nishimura, M. Surface α-1,3-glucan facilitates fungal stealth infection by interfering with innate immunity in plants. PLoS Pathog. 2012, 8, 1002882. [Google Scholar] [CrossRef]
- Wang, J.; Tian, N.; Huang, X.; Chen, L.Y.; Schläppi, M.; Xu, Z.Q. The tall fescue turf grass class I chitinase gene FaChit1 is activated by fungal elicitors, dehydration, ethylene, and mechanical wounding. Plant Mol. Biol. Rep. 2009, 27, 305–314. [Google Scholar] [CrossRef]
- Felix, G.; Regenass, M.; Boller, T. Specific perception of subnanomolar concentrations of chitin fragments by tomato cells: Induction of extracellular alkalinization, changes in protein phosphorylation, and establishment of a refractory state. Plant J. 1993, 4, 307–316. [Google Scholar] [CrossRef]
- El Gueddari, N.E.; Rauchhaus, U.; Moerschbacher, B.M.; Deising, H.B. Developmentally regulated conversion of surface-exposed chitin to chitosan in cell walls of plant pathogenic fungi. New Phytol. 2002, 156, 103–112. [Google Scholar] [CrossRef]
- de Jonge, R.; Peter van Esse, H.; Kombrink, A.; Shinya, T.; Desaki, Y.; Bours, R.; van der Krol, S.; Shibuya, N.; Joosten, M.H.A.J.; Thomma, B.P.H.J. Conserved fungal LysM effector Ecp6 prevents chitin-triggered immunity in plants. Science 2010, 329, 953–955. [Google Scholar] [CrossRef] [PubMed]
- Karunanayake, L.C.; Adikaram, N.; Kumarihamy, B.M.; Bandara, B.R.; Abayasekara, C. Role of antifungal gallotannins, resorcinols and chitinases in the constitutive defence of immature mango (Mangifera indica L.) against Colletotrichum gloeosporioides. J. Phytopathol. 2011, 159, 657–664. [Google Scholar] [CrossRef]
- Sinniah, G.D.; Adikaram, N.K.B.; Abayasekara, C.L. Differential defense responses expressed in mango (Mangifera indica L.) cultivars resistant and susceptible to Colletotrichum gloeosporioides. Indian Phytopathol. 2012, 66, 34–40. [Google Scholar]
- Bezirganoglu, I.; Hwang, S.Y.; Fang, T.J.; Shaw, J.F. Transgenic lines of melon (Cucumis melo L. var. makuwa cv. ‘Silver Light’) expressing antifungal protein and chitinase genes exhibit enhanced resistance to fungal pathogens. Plant Cell Tissue Organ Cult. 2013, 112, 227–237. [Google Scholar] [CrossRef]
- Que, Y.; Su, Y.; Guo, J.; Wu, Q.; Xu, L. A global view of transcriptome dynamics during Sporisorium scitamineum challenge in sugarcane by RNA-Seq. PLoS ONE 2014, 9, e106476. [Google Scholar] [CrossRef] [PubMed]
- Han, Y.; Zhang, K.; Yang, J.; Zhang, N.; Fang, A.; Zhang, Y.; Liu, Y.; Chen, Z.; Hsiang, T.; Sun, W. Differential expression profiling of the early response to Ustilaginoidea virens between false smut resistant and susceptible rice varieties. BMC Genom. 2015, 16, 1–15. [Google Scholar] [CrossRef] [PubMed]
- Edgar, R.C. MUSCLE: A multiple sequence alignment method with reduced time and space complexity. BMC Bioinform. 2004, 5, 113. [Google Scholar] [CrossRef]
- Thompson, J.D.; Higgins, D.G.; Gibson, T.J. CLUSTAL W: Improving the sensitivity of progressive multiple sequence alignment through sequence weighting, position-specific gap penalties and weight matrix choice. Nucleic Acids Res. 1994, 22, 4673–4680. [Google Scholar] [CrossRef]
- Saitou, N.; Nei, M. The neighbor-joining method: A new method for reconstructing phylogenetic trees. Mol. Biol. Evol. 1987, 4, 406–425. [Google Scholar] [CrossRef]
- Gearing, L.J.; Cumming, H.E.; Chapman, R.; Finkel, A.M.; Woodhouse, I.B.; Luu, K.; Gould, J.A.; Forster, S.C.; Hertzog, P.J. CiiiDER: A tool for predicting and analysing transcription factor binding sites. PLoS ONE 2019, 14, e0215495. [Google Scholar] [CrossRef]
- Castro-Mondragon, J.A.; Riudavets-Puig, R.; Rauluseviciute, I.; Berhanu Lemma, R.; Turchi, L.; Blanc-Mathieu, R.; Lucas, J.; Boddie, P.; Khan, A.; Pérez, N.M.; et al. JASPAR 2022: The 9th release of the open-access database of transcription factor binding profiles. Nucleic Acids Res. 2022, 50, 165–173. [Google Scholar] [CrossRef] [PubMed]
- Álvarez, L.V.; Hattori, Y.; Deocaris, C.C.; Mapanao, C.P.; Bautista, A.B.; Cano, M.J.B.; Nakashima, C. Colletotrichum asianum causes anthracnose in philippine mango cv. Carabao. Australas. Plant Dis. Notes. 2020, 15, 13. [Google Scholar] [CrossRef]
- López-Gómez, R.; Gomez-Lim, M.A. A method for extracting intact RNA from fruits rich in polysaccharides using ripe mango mesocarp. HortScience 1992, 27, 440–442. [Google Scholar] [CrossRef]








| Sequence ID Genome * (Transcriptome) ** | Description | Size (aa) | Glycosyl Hydrolase Domain | Catalytic Domain | Subclass | Cytosolic Domain | Transmembrane Domain | Signal Peptide | Carbohydrate Binding Module (CBM49) |
|---|---|---|---|---|---|---|---|---|---|
| Manin05g003870.1 (c35418_g1_i1) | Endoglucanase 16, hydrolase activity, carbohydrate metabolic process. | 487 | GH9 | GH9: 34–478 | A | NO | NO | 1–28 | NO |
| Manin09g009300.1 (c19892_g1_i1) | Endoglucanase 25, hydrolase activity, carbohydrate metabolic process. | 621 | GH9 | GH9: 111–585 | A | Cytosolic domain CT: 1–72 | 73–95 | NO | NO |
| Manin15g000090.1 (c21105_g1_i1) | Endoglucanase 10, hydrolase activity, carbohydrate metabolic process. | 524 | GH9 | GH9: 55–509 | A | Cytosolic domain CT: 1–11 | 12–31 | NO | NO |
| Manin15g008160.1 (c19892_g1_i1) | Endoglucanase 25, hydrolase activity, carbohydrate metabolic process. | 608 | GH9 | GH9: 120–575 | A | Cytosolic domain CT: 1–82 | 83–104 | NO | NO |
| Manin18g012690.1 (c35418_g1_i1) | Endoglucanase 12, hydrolase activity, carbohydrate metabolic process. | 891 | GH9 | GH9: 153–625, 633–690, 697–872 | A | Cytosolic domain CT: 1–117 | 118–137 | NO | NO |
| Manin04g000320.1 (c19965_g1_i2) | Endoglucanase, hydrolase activity, carbohydrate metabolic process. | 686 | GH9 | GH9: 262–676 | B1 | NO | NO | NO | NO |
| Manin09g002870.1 (c10916_g1_i2) | Endoglucanase 8, cellulase activity, starch, and sucrose metabolic process. | 499 | GH9 | GH9: 39–492 | B1 | NO | NO | 1–30 | NO |
| Manin11g004660.1 (c35418_g1_i1) | Endoglucanase 17, hydrolase activity, carbohydrate metabolic process. | 476 | GH9 | GH9: 43–275, 280–466 | B1 | NO | NO | 1–24 | NO |
| Manin13g000270.1 (c19965_g1_i1) | Endoglucanase 24, hydrolase activity, carbohydrate metabolic process. | 503 | GH9 | GH9: 37–493 | B1 | NO | NO | 1–34 | NO |
| Manin17g000910.1 (c10916_g1_i2) | Endoglucanase-like hydrolase activity, metabolic process of hydrolyzed carbohydrates of O-glycosyl compounds. | 497 | GH9 | GH9: 35–481 | B1 | NO | NO | 1–22 | NO |
| Manin17g001950.1 (c19965_g1_i1) | Endoglucanase CX, hydrolase activity, carbohydrate metabolic process. | 501 | GH9 | GH9: 35–489 | B1 | NO | NO | NO | NO |
| Manin20g006870.1 (c12199_g1_i1) | Endoglucanase 8, hydrolase activity, carbohydrate metabolic process. | 922 | GH9 | GH9: 24–443, 471–915 | B1 | NO | NO | 1–20 | NO |
| Manin00g015190.1 (c12199_g1_i1) | Endoglucanase 4, hydrolase activity, carbohydrate metabolic process. | 480 | GH9 | GH9: 24–471 | B1 | NO | NO | 1–21 | NO |
| Manin06g005470.1 (c12199_g1_i1) | Endoglucanase 2, hydrolase activity, carbohydrate metabolic process. | 539 | GH9 | GH9: 68–526 | B2 | NO | NO | NO | NO |
| Manin11g009610.1 (c10916_g1_i1) | Endoglucanase 11, hydrolase activity, carbohydrate metabolic process. | 525 | GH9 | GH9: 46–505 | B2 | NO | NO | 1–43 | NO |
| Manin12g007480.1 (c10916_g1_i1) | Endoglucanase 11, hydrolase activity, carbohydrate metabolic process. | 539 | GH9 | GH9: 60–519 | B2 | NO | NO | 1–36 | NO |
| Manin14g009340.1 (c21105_g1_i1) | Endoglucanase 2, integral component of membrane cellulase activity, starch, and sucrose metabolic process. | 426 | GH9 | GH9: 2–411 | B2 | NO | NO | NO | NO |
| Manin04g001090.1 (c35418_g1_i1) | Endoglucanase 6, hydrolase activity, carbohydrate metabolic process. | 627 | GH9 | GH9: 30–489 | C | NO | NO | 1–26 | 535–615 |
| Manin17g001380.1 (c35418_g1_i1) | Glucanase family 2, hydrolase activity, carbohydrate-binding carbohydrate metabolic process. | 618 | GH9 | GH9: 29–488 | C | NO | NO | 1–25 | 526–606 |
| Manin09g012550.1 (c22667_g2_i1) | Xylanase-like exoglucanase, hydrolase activity, carbohydrate metabolic process. | 597 | GH10 | GH10: 47–595, 243–540 They hydrolyze glycosidic bonds between two or more carbohydrates | - | - | 32–52 | 1–22 | NO |
| Manin13g003320.1 (c22667_g2_i1) | Xylanase-like exoglucanase, hydrolase activity, carbohydrate metabolic process. | 1095 | GH10 | GH10: 542–1071, They hydrolyze glycosidic bonds between two or more carbohydrates | - | - | - | Greater Facilitating Superfamily (MFS): 12–533 | Galactose binding domain: 595–680 |
| Manin04g017870.1 (c13218_g1_i1) | Endo-1,3-1,4-β-D-glucanase, hydrolase activity. | 446 | Hydrolase α/β | α/β hydrolase: 53–234, 235–444 | - | NO | NO | NO | NO |
| Manin20g000250.1 (c24163_g1_i1) | Probable endo-1,3(4)-β-glucanase ARB_01444, endo-1,3-β-glucanase glucan activity, C-3 substituted reducing group. | 894 | GH81 | Endo-β-glucanase: 60–704, 758–839 GH81: N: 89–363, 777–840; C: 369–704 | - | NO | NO | 1–59 | NO |
| Sequence ID Genome * (Transcriptome) ** | Description | Size (aa) | Glycosyl Hydrolase Domain | Catalytic Domain | Class | Lysozyme Function | Signal Peptide | Chitin-Binding Domain (CBD) Region |
|---|---|---|---|---|---|---|---|---|
| Manin10g004580.1 (c18874_g2_i1) | PR4 endochitinase, cell wall macromolecule catabolic process. | 718 | GH19 | GH19 with deletions | IV | YES | 1–28 | 29–64, 296–331 |
| Manin16g013090.1 (c26375_g1_i1) | Chitinase 10, cell wall macromolecule catabolic process. | 265 | GH19 | GH19: 13–265 | II | YES | 1–23 | NO |
| Manin00g015200.1 (c21654_g1_i1) | Chitinase IV, cell wall macromolecule catabolic process. | 260 | GH19 | GH19 with deletions | IV | YES | 1–28 | 29–64 |
| Manin02g000400.1 (c21682_g1_i1) | Endochitinase EP3, response to wounds, response to bacteria, hypersensitive response, somatic embryogenesis, cell wall macromolecule catabolic process. | 934 | GH19 | GH19 with deletions | IV | YES | 1–26 | 31–50, 86–105, 316–335, 369–388, 618–637, 657–676, 700–719 |
| Manin02g000410.1 (c21682_g1_i1) | Endochitinase EP3, cell wall macromolecule catabolic process. | 466 | GH19 | GH19 with deletions | IV | YES | 1–23 | 23–58, 265–300 |
| Manin02g001370.1 (c16890_g1_i1) | Chitinase 1 response to water stress, salt stress response, lignin biosynthetic process, cell growth, response to metabolic nitrate regulation of salicylic acid. | 320 | GH19 | GH19: 67–293 | II | YES | 1–24 | NO |
| Manin02g010580.1 (c16890_g1_i1) | Chitinase 2, cell wall macromolecule catabolic process. | 321 | GH19 | GH19: 69–296 | II | YES | 1–23 | NO |
| Manin05g002520.1 (c21654_g1_i1) | Chitinase tipo 1, cell wall macromolecule catabolic process. | 485 | GH19 | GH19 with deletions | IV | YES | 1–23 | 236–271 |
| Manin06g001290.1 (c25021_g3_i3) | Pentatricopeptide chitinase containing At2g17670 repeats, cell wall macromolecule catabolic process. | 720 | GH19 | GH19: 89–191, 200–210 | I | YES | 1–23 | 24–65 |
| Manin09g013100.1 (c26375_g1_i1) | Like endochitinase, cell wall macromolecule catabolic process. | 310 | GH19 | GH19: 70–295, 208–218 | I | YES | 1–20 | 21–62 |
| Manin05g000480.1 (c37799_g1_i1) | Chitinase 3, 1, protein kinase activity, ATP binding, protein phosphorylation. | 563 | GH18 | GH18: 66–412 Protein kinase: 288–563, Ser/Thr kinase: 462–474 | V | NO | - | NO |
| Manin16g014070.1 (c24038_g1_i1) | Chitinase isoform X2, cell wall macromolecule catabolic process. | 869 | GH18 | Chitinase 2: 104–424, GH18: 104–440 | V | YES | 1–36, 37–58 | NO |
| Manin07g009130.1 (c22170_g1_i1) | Chitinase 3, 1. | 129 | GH18 | GH18: 1–105 | V | NO | - | NO |
| Manin07g009180.1 (c22170_g1_i4) | Like mammalian acid chitinase, cell wall biogenesis. | 892 | GH18 | Chitinase 2: 544–875, GH18: 544–892 | V | NO | 1–20 | NO |
| Manin15g007800.1 (No transcript) | Like endochitinase A. | 306 | - | - | - | - | - | - |
| Manin07g009150.1 (c23148_g1_i2) | Acidic isoform like mammalian chitinase X2. | 160 | - | - | - | - | 1–34 | - |
| Plant | Glucanase (β-1,3-Glucanase) | Inducing Pathogen | References |
|---|---|---|---|
| Jujube | AAY25165.1 | Cryptococcus laurentii | Tian et al., [43] |
| A. thaliana | AAM67102.1 | 77% ID with jujube | * Tian et al. [43] |
| NP_001325845.1 (At3g57260) | Botrytis cinérea, Erysiphe cichoracearum, Erysiphe orontii | Doxey et al. [44] | |
| NP_191283.2 (At3g57240) | Erysiphe cichoracearum, Erysiphe orontii | Doxey et al. [44] | |
| Potato | pir||S31196 | 49% ID with jujube | Tian et al. [43] * |
| Wheat | AAY96422.1 | Rhizoctonia sp. | Liu et al. [45] |
| CAA77085.1 | Fusarium graminearum, Alternaria sp., A. glaucus, A. flavus, A. niger, Penicillium sp. | Zhang et al. [46] | |
| AAD28734.1 | Bipolaris sorokiniana | Aggarwal et al. [47] | |
| Oatmeal | AAP33176.1 | 80% ID with wheat | * Liu et al. [45] |
| Rice | AAL35900.1 | 74% ID with wheat | * Liu et al. [45] |
| Barley | AAM75342.1 | 94% ID with wheat | * Liu et al. [45] |
| Tobacco | BAB17320.1 | 41% ID with jujube | * Tian et al. [43] |
| Corn | NP001148461.1 (β-1,3-1,4-glucanase) | --------- | Perrot et al. [20] |
| Plant | Chitinase (Classes I y IV) | Inducing Pathogen | References |
| Blackberry | EXB44469.1 class I EXB55191.1 class IV EXB55192.1 class IV | Botrytis cinerea | Xin et al. [40] |
| A. thaliana | NP_566426.2 class I AAP88360.1 class IV | Botrytis cinerea | Xin et al. [40] |
| AAA32769.1 class I | Sasaki et al. [21] | ||
| NP_191010.1 class IV | Liu et al. [48] | ||
| White Pine | AAS83984.1 class IV | Cronartium ribicola, rust fungus | Liu et al. [48] |
| Tea (potato gene overexpression) | AAF25602.1 class I | Phytophthora infestans (blight) in Camellia sinensis (Tea) | Singh et al. [49] |
| Kumar et al. [50] | |||
| Litchi (rice gene overexpression) | CAA38249.1 class I | Phomopsis sp. in litchi | Das et al. [42] |
| Carrot (barley gene overexpression) | AAA18586.1 class I | Alternaria radicicola and Botrytis cinerea in carrot | Jayaraj and Punja, [41] |
| Primers | |
|---|---|
| Manin20g000250.1 ß-1,3-1,4-Glucanasa | F: 5′CAGGATTTCACCCGAGAGAATAG3′ |
| R: 5′TCAGGAGGAGCAAACCAAAG3′ | |
| Manin05g002520.1 Quitinasa class IV | F: 5′GCTCCCAACTTGTGTTGCAG3′ |
| R: 5′CCCCTTACACCCCAATCCAC3′ | |
| Manin09g013100.1 Quitinasa class I | F: 5′CCTCCAAGAGCTTCTACAGTTAC3′ |
| R: 5′CATGGGAAGTTTGGGCTAAGA3′ |
Disclaimer/Publisher’s Note: The statements, opinions and data contained in all publications are solely those of the individual author(s) and contributor(s) and not of MDPI and/or the editor(s). MDPI and/or the editor(s) disclaim responsibility for any injury to people or property resulting from any ideas, methods, instructions or products referred to in the content. |
© 2024 by the authors. Licensee MDPI, Basel, Switzerland. This article is an open access article distributed under the terms and conditions of the Creative Commons Attribution (CC BY) license (https://creativecommons.org/licenses/by/4.0/).
Share and Cite
Jiménez-Maldonado, M.I.; Islas-Osuna, M.A.; León-Félix, J.; Tovar-Pedraza, J.M.; Muy-Rangel, M.D. Glucanases and Chitinases in Mangifera indica: Identification, Classification, Phylogeny, and Expression Analysis of Defense Genes against Colletotrichum spp. Molecules 2024, 29, 3556. https://doi.org/10.3390/molecules29153556
Jiménez-Maldonado MI, Islas-Osuna MA, León-Félix J, Tovar-Pedraza JM, Muy-Rangel MD. Glucanases and Chitinases in Mangifera indica: Identification, Classification, Phylogeny, and Expression Analysis of Defense Genes against Colletotrichum spp. Molecules. 2024; 29(15):3556. https://doi.org/10.3390/molecules29153556
Chicago/Turabian StyleJiménez-Maldonado, María Isabel, María Auxiliadora Islas-Osuna, Josefina León-Félix, Juan Manuel Tovar-Pedraza, and María Dolores Muy-Rangel. 2024. "Glucanases and Chitinases in Mangifera indica: Identification, Classification, Phylogeny, and Expression Analysis of Defense Genes against Colletotrichum spp." Molecules 29, no. 15: 3556. https://doi.org/10.3390/molecules29153556
APA StyleJiménez-Maldonado, M. I., Islas-Osuna, M. A., León-Félix, J., Tovar-Pedraza, J. M., & Muy-Rangel, M. D. (2024). Glucanases and Chitinases in Mangifera indica: Identification, Classification, Phylogeny, and Expression Analysis of Defense Genes against Colletotrichum spp. Molecules, 29(15), 3556. https://doi.org/10.3390/molecules29153556

