Optimizing Systems for Robust Heterologous Production of Biosurfactants Rhamnolipid and Lyso-Ornithine Lipid in Pseudomonas putida KT2440
Abstract
1. Introduction
2. Results
2.1. Different Expression Patterns of luxCDABE Controlled by PBAD or PBAD-SD between Escherichia coli and Pseudomonas aeruginosa PAO1
2.2. Expression Pattern of luxCDABE Controlled by PBAD or PBAD-SD in P. putida
| (A) Oligonucleotides | ||
|---|---|---|
| Name | Fragment | Sequence (5′-3′) |
| OE-lux-F | PBAD (for lux) | cgctctagaactagtggatccTTATGACAACTTGACGGCTACATCA |
| OE-lux-R | aagcctgaattccccggatccCCAAAAAAACGGGTATGGAGAA | |
| OEs-lux-F | PBAD-SD (for lux) | cgctctagaactagtggatccTTATGACAACTTGACGGCTACATCA |
| OEs-lix-R | aagcctgaattccccggatccAATTGCAATCGCCATCGTTT | |
| OEs-rl-F1 | PBAD-SD (for rhlAB) | cgctctagaactagtggatccTTATGACAACTTGACGGCTACATCA |
| OEs-rl-R1 | tcgcgccgcatAATTGCAATCGCCATCGTTT | |
| OEs-rl-F2 | rhlAB | attgcaattATGCGGCGCGAAAGTCTGTT |
| OEs-rl-R2 | cttgatatcgaattcctgcagCTCCGTCATTCCTCATTGCAGTAAG | |
| OEs-lol-F1 | PBAD-SD (for olsB) | same as OEs-rl-F1 |
| OEs-lol-R1 | cggtctgggtcatAATTGCAATCGCCATCGTTT | |
| OEs-lol-F2 | olsB | tgcaattATGACCCAGACCGCCATTACC |
| OEs-lol-R2 | tccagcagctggataTCAGACCGCTGCCTTGAAGT | |
| (B) Plasmid | ||
| Name | Usage or relevant genotype | Reference |
| pGEN-luxCDABE | For luxCDABE amplification | [15] |
| pBAD18 | For PBAD amplification | [14] |
| pBAD18s | For PBAD-SD amplification | [14] |
| pBBR1MCS-5 | Shuttle vector | [16] |
| pOE-lux | pBBR1MCS5-PBAD-luxCDABE | This study |
| pOEs-lux | pBBR1MCS5-PBAD-SD-luxCDABE | This study |
| pOEs-rhlAB | pBBR1MCS5-PBAD-SD-rhlABZS1 | This study |
| pOEs-olsB | pBBR1MCS5-PBAD-SD-olsBPAO1 | This study |
| (C) Strains | ||
| Name | Relevant genotype | Reference |
| K12 | Wild-type E. coli K12 | BioSciBio |
| PAO1 | Wile-type P. aeruginosa PAO1 | BioSciBio |
| KT2440 | Wild-type P. putida KT2440 | BioSciBio |
| ZS1 | Wild-type P. aeruginosa ZS1 | [20] |
| K12(pOE-lux) | K12(PBAD-luxCDABE) | This study |
| K12(pOEs-lux) | K12(PBAD-SD-luxCDABE) | This study |
| PAO1/pOE-lux | PAO1/PBAD-luxCDABE | This study |
| PAO1/pOEs-lux | PAO1/PBAD-SD-luxCDABE | This study |
| KT/pOE-lux | KT2440/PBAD-luxCDABE | This study |
| KT/pOEs-lux | KT2440/PBAD-SD-luxCDABE | This study |
| KT/pOEs-rhlAB | KT2440/PBAD-SD-rhlABZS1 | This study |
| KT/pOEs-olsB | KT2440/PBAD-SD-olsBPAO1 | This study |
2.3. Optimal Level of Rhamnolipid Production by P. putida KT2440/pOEs-rhlAB with Supplementation of Subsaturation 0.02% Arabinose
2.4. P. putida KT2440/pOE-rhlABZS1 Produces mRL Exhibiting Similar Types of Congeners and Their Relative Levels as Those Found in ZS1
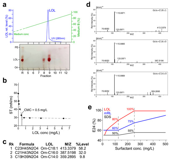
2.5. Optimal Level of Lyso-Ornithine Lipid Production by P. putida KT2440/pOEs-olsB with Saturation Induction of 0.2% Arabinose Supplementation
2.6. Lipid Moiety of the Major LOL Congener Molecules Resembles That of Membrane Lipids
3. Discussion
4. Materials and Methods
4.1. Strains and Culture Manipulation
4.2. Plasmid Construction
4.3. Spot-Plating Assay
4.4. Luminescence Detection and Quantitation
4.5. Extraction of Biosurfactants
4.6. Thin-Layer Chromatography
4.7. Analysis of Surface Tension
4.8. Determination of Critical Micelle Concentration (CMC)
4.9. Analysis of Emulsification Capaci
4.10. Liquid Chromatography Coupled with Tandem Mass Spectrometry (LC-MS/MS)
Supplementary Materials
Author Contributions
Funding
Institutional Review Board Statement
Informed Consent Statement
Data Availability Statement
Conflicts of Interest
References
- Guzmán, E.; Ortega, F.; Rubio, R.G. Exploring the world of rhamnolipids: A critical review of their production, interfacial properties, and potential application. Curr. Opin. Colloid Interface Sci. 2024, 69, 101780. [Google Scholar] [CrossRef]
- Marchant, R.; Banat, I.M. Biosurfactants: A sustainable replacement for chemical surfactants? Biotechnol. Lett. 2012, 34, 1597–1605. [Google Scholar] [CrossRef] [PubMed]
- Biniarz, P.; Łukaszewicz, M.; Janek, T. Screening concepts, characterization and structural analysis of microbial-derived bioactive lipopeptides: A review. Crit. Rev. Biotechnol. 2017, 37, 393–410. [Google Scholar] [CrossRef] [PubMed]
- Fahy, E.; Cotter, D.; Sud, M.; Subramaniam, S. Lipid classification, structures and tools. Biochim. Biophys. Acta 2011, 1811, 637–647. [Google Scholar] [CrossRef] [PubMed]
- Santos, D.K.; Rufino, R.D.; Luna, J.M.; Santos, V.A.; Sarubbo, L.A. Biosurfactants: Multifunctional biomolecules of the 21st century. Int. J. Mol. Sci. 2016, 17, 401. [Google Scholar] [CrossRef] [PubMed]
- Maneerat, S.; Bamba, T.; Harada, K.; Kobayashi, A.; Yamada, H.; Kawai, F. A novel crude oil emulsifier excreted in the culture supernatant of a marine bacterium, Myroides sp. strain SM1. Appl. Microbiol. Biotechnol. 2006, 70, 254–259. [Google Scholar] [CrossRef] [PubMed]
- López-Lara, I.M.; Sohlenkamp, C.; Geiger, O. Membrane lipids in plant-associated bacteria: Their biosyntheses and possible functions. Mol. Plant Microbe Interact. 2003, 16, 567–579. [Google Scholar] [CrossRef] [PubMed]
- Knoche, H.W.; Shively, J.M. The structure of an ornithine-containing lipid from Thiobacillus thiooxidans. J. Biol. Chem. 1972, 247, 170–178. [Google Scholar] [CrossRef] [PubMed]
- Geiger, O.; Rohrs, V.; Weissenmayer, B.; Finan, T.M.; Thomas-Oates, J.E. The regulator gene phoB mediates phosphate stress-controlled synthesis of the membrane lipid diacylglyceryl-N,N,N-trimethylhomoserine in Rhizobium (Sinorhizobium) meliloti. Mol. Microbiol. 1999, 32, 63–73. [Google Scholar] [CrossRef]
- Gao, J.-L.; Weissenmayer, B.; Taylor, A.M.; Thomas-Oates, J.; López-Lara, I.M.; Geiger, O. Identification of a gene required for the formation of lyso-ornithine lipid, an intermediate in the biosynthesis of ornithine-containing lipids. Mol. Microbiol. 2004, 53, 1757–1770. [Google Scholar] [CrossRef]
- Weissenmayer, B.; Gao, J.-L.; López-Lara, I.M.; Geiger, O. Identification of a gene required for the biosynthesis of ornithine-derived lipids. Mol. Microbiol. 2002, 45, 721–733. [Google Scholar] [CrossRef]
- Williams, W.; Kunorozva, L.; Klaiber, I.; Henkel, M.; Pfannstiel, J.; Van Zyl, L.J.; Hausmann, R.; Burger, A.; Trindade, M. Novel metagenome-derived ornithine lipids identified by functional screening for biosurfactants. Appl. Microbiol. Biotechnol. 2019, 103, 4429–4441. [Google Scholar] [CrossRef]
- Kristoffersen, V.; Jenssen, M.; Jawad, H.R.; Isaksson, J.; Hansen, E.H.; Rämä, T.; Hansen, K.Ø.; Andersen, J.H. Two Novel Lyso-Ornithine Lipids Isolated from an Arctic Marine Lacinutrix sp. Bacterium. Molecules 2021, 26, 5295. [Google Scholar] [CrossRef] [PubMed]
- Guzman, L.-M.; Belin, D.; Carson, M.J.; Beckwith, J. Tight Regulation, Modulation, and High-Level Expression by Vectors Containing the Arabinose PBAD Promoter. J. Bacteriol. 1995, 177, 4121–4130. [Google Scholar] [CrossRef]
- Lane, M.C.; Alteri, C.J.; Smith, S.N.; Mobley, H.L. Expression of flagella is coincident with uropathogenic Escherichia coli ascension to the upper urinary tract. Proc. Natl. Acad. Sci. USA 2007, 104, 16669–16674. [Google Scholar] [CrossRef] [PubMed]
- Kovach, M.E.; Elzer, P.H.; Hill, D.S.; Robertson, G.T.; Farris, M.A.; Roop, R.M., 2nd; Peterson, K.M. Four new derivatives of the broad-host-range cloning vector pBBR1MCS, carrying different antibiotic-resistance cassettes. Gene 1995, 166, 175–176. [Google Scholar] [CrossRef] [PubMed]
- Nishikubo, T.; Nakagawa, N.; Kuramitsu, S.; Masui, R. Improved heterologous gene expression in Escherichia coli by optimizition of the AT-content of codons immediately downstream of the initiation codon. J. Biotechnol. 2005, 120, 341–346. [Google Scholar] [CrossRef] [PubMed]
- Soberon-Chavez, G.; Gonzalez-Valdez, A.; Soto-Aceves, M.P.; Cocotl-Yanez, M. Rhamnolipids produced by Pseudomonas: From molecular genetics to the market. Microb. Biotechnol. 2021, 14, 136–146. [Google Scholar] [CrossRef]
- Cho, C.H.; Lee, S.B. Comparison of clinical characteristics and antibiotic susceptibility between Pseudomonas aeruginosa and P. putida keratitis at a tertiary referral center: A retrospective study. BMC Ophthalmol. 2018, 18, 204. [Google Scholar] [CrossRef] [PubMed]
- Cheng, T.; Liang, J.; He, J.; Hu, X.; Ge, Z.; Liu, J. A novel rhamnolipid-producing Pseudomonas aeruginosa ZS1 isolate derived from petroleum sludge suitable for bioremediation. AMB Expr. 2017, 7, 120. [Google Scholar] [CrossRef] [PubMed]
- Wittgens, A.; Santiago-Schuebel, B.; Henkel, M.; Tiso, T.; Blank, L.M.; Hausmann, R.; Hofmann, D.; Wilhelm, S.; Jaeger, K.E.; Rosenau, F. Heterologous production of long-chain rhamnolipids from Burkholderia glumae in Pseudomonas putida—A step forward to tailor-made rhamnolipids. Appl. Microbiol. Biotechnol. 2018, 102, 1229–1239. [Google Scholar] [CrossRef] [PubMed]
- Dulcey, C.E.; de los Santos, Y.L.; Létourneau, M.; Déziel, E.; Doucet, N. Semi-rational evolution of the 3-(3-hydroxyalkanoyloxy)alkanoate (HAA) synthase RhlA to improve rhamnolipid production in Pseudomonas aeruginosa and Burkholderia glumae. FEBS J. 2019, 286, 4036–4059. [Google Scholar] [CrossRef]
- Germer, A.; Tiso, T.; Müller, C.; Behrens, B.; Vosse, C.; Scholz, K.; Froning, M.; Hayen, H.; Blank, L.M. Exploiting the Natural Diversity of RhlA Acyltransferases for the Synthesis of the Rhamnolipid Precursor 3-(3-Hydroxyalkanoyloxy)Alkanoic Acid. Appl. Environ. Microbiol. 2020, 86, e02317-19. [Google Scholar] [CrossRef] [PubMed]
- Vences-Guzman, M.A.; Geiger, O.; Sohlenkamp, C. Ornithine lipids and their structural modifications: From A to E and beyond. FEMS Microbiol. Lett. 2012, 335, 1–10. [Google Scholar] [CrossRef] [PubMed]
- Winsor, G.L.; Griffiths, E.J.; Lo, R.; Dhillon, B.K.; Shay, J.A.; Brinkman, F.S. Enhanced annotations and features for comparing thousands of Pseudomonas genomes in the Pseudomonas genome database. Nucleic Acids Res. 2006, 44, D646–D653. [Google Scholar] [CrossRef] [PubMed]
- Tian, L.; Yang, Z.; Wang, J.; Liu, J. Analysis of the plasmid-based ts-mutant ΔfabA/pTS-fabA reveals its lethality under aerobic growth conditions that is suppressed by mild overexpression of desA at a restrictive temperature in Pseudomonas aeruginosa. Microbiol. Spectr. 2023, 11, 133823. [Google Scholar] [CrossRef]
- Tiso, T.; Sabelhaus, P.; Behrens, B.; Wittgens, A.; Rosenau, F.; Hayen, H.; Blank, L.M. Creating metabolic demand as an engineering strategy in Pseudomonas putida—Rhamnolipid synthesis as an example. Metab. Eng. Commun. 2016, 3, 234–244. [Google Scholar] [CrossRef] [PubMed]
- Siegele, D.A.; Hu, J.C. Gene expression from plasmids containing the araBAD promoter at subsaturating inducer concentrations represents mixed populations. Proc. Natl. Acad. Sci. USA 1997, 94, 8168–8172. [Google Scholar] [CrossRef] [PubMed]
- Shilling, P.J.; Khananisho, D.; Cumming, A.J.; Söderström, B.; Daley, D.O. Signal amplification of araC pBAD using a standardized translation initiation region. Synth. Biol. 2022, 7, ysac009. [Google Scholar] [CrossRef]
- Setoodeh, P.; Jahanmiri, A.; Eslamloueyan, R.; Niazi, A.; Ayatollahi, S.S.; Aram, F.; Mahmoodi, M.; Hortamani, A. Statistical screening of medium components for recombinant production of Pseudomonas aeruginosa ATCC 9027 rhamnolipids by nonpathogenic cell factory Pseudomonas putida KT2440. Mol. Biotechnol. 2014, 56, 175–191. [Google Scholar] [CrossRef]
- Wittgens, A.; Kovacic, F.; Müller, M.M.; Gerlitzki, M.; Santiago-Schübel, B.; Hofmann, D.; Tiso, T.; Blank, L.M.; Henkel, M.; Hausmann, R.; et al. Novel insights into biosynthesis and uptake of rhamnolipids and their precursors. Appl. Microbiol. Biotechnol. 2017, 101, 2865–2878. [Google Scholar] [CrossRef] [PubMed]
- Tiso, T.; Ihling, N.; Kubicki, S.; Biselli, A.; Schonhoff, A.; Bator, I.; Thies, S.; Karmainski, T.; Kruth, S.; Willenbrink, A.L.; et al. Integration of Genetic and Process Engineering for Optimized Rhamnolipid Production Using Pseudomonas putida. Front. Bioeng. Biotechnol. 2020, 8, 976. [Google Scholar] [CrossRef]
- Weihmann, R.; Kubicki, S.; Bitzenhofer, N.L.; Domröse, A.; Bator, I.; Kirschen, L.M.; Kofler, F.; Funk, A.; Tiso, T.; Blank, L.M.; et al. The modular pYT vector series employed for chromosomal gene integration and expression to produce carbazoles and glycolipids in P. putida. FEMS Microbes. 2022, 4, xtac030. [Google Scholar] [CrossRef]
- Brandy, S.F.; Clardy, J. Long-chain N-acyl amino acid antibiotics isolated from heterologously expressed environmental DNA. J. Am. Chem. Soc. 2000, 122, 12903–12904. [Google Scholar] [CrossRef]
- Cho, W.; York, A.G.; Wang, R.; Wyche, T.P.; Piizzi, G.; Flavell, R.A.; Crawford, J.M. N-Acyl Amides from Neisseria meningitidis and Their Role in Sphingosine Receptor Signaling. Chembiochem 2022, 23, e202200490. [Google Scholar] [CrossRef]
- Haeger, G.; Jolmes, T.; Oyen, S.; Jaeger, K.E.; Bongaerts, J.; Schörken, U.; Siegert, P. Novel recombinant aminoacylase from Paraburkholderia monticola capable of N-acyl-amino acid synthesis. Appl. Microbiol. Biotechnol. 2024, 108, 93. [Google Scholar] [CrossRef] [PubMed]
- Urum, K.; Pekdemir, T. Evaluation of biosurfactants for crude oil contaminated soil washing. Chemosphere 2004, 57, 1139–1150. [Google Scholar] [CrossRef]
- Ramirez, D.; Shaw, L.J.; Collins, C.D. Oil sludge washing with surfactants and co-solvents: Oil recovery from different types of oil sludges. Environ. Sci. Pollut. Res. 2021, 28, 5867–5879. [Google Scholar] [CrossRef] [PubMed]
- Bertani, G. Lysogeny at mid-twentieth century: P1, P2, and other experimental systems. J. Bacteriol. 2004, 186, 595–600. [Google Scholar] [CrossRef]
- Zajic, E.; Supplison, B. Emulsification and degradation of “Bunker C” fuel oil by microorganisms. Biotechnol. Bioeng. 1972, 14, 331–334. [Google Scholar] [CrossRef] [PubMed]
- Schneider, C.A.; Rasband, W.S.; Eliceiri, K.W. NIH Image to ImageJ: 25 years of image analysis. Nat. Methods 2012, 9, 671–675. [Google Scholar] [CrossRef] [PubMed]
- Cooper, D.G.; Goldenberg, B.G. Surface-active agents from two Bacillus species. Appl. Environ. Microbiol. 1987, 53, 224–229. [Google Scholar] [CrossRef] [PubMed]






Disclaimer/Publisher’s Note: The statements, opinions and data contained in all publications are solely those of the individual author(s) and contributor(s) and not of MDPI and/or the editor(s). MDPI and/or the editor(s) disclaim responsibility for any injury to people or property resulting from any ideas, methods, instructions or products referred to in the content. |
© 2024 by the authors. Licensee MDPI, Basel, Switzerland. This article is an open access article distributed under the terms and conditions of the Creative Commons Attribution (CC BY) license (https://creativecommons.org/licenses/by/4.0/).
Share and Cite
Li, X.; Yang, Z.; Liu, J. Optimizing Systems for Robust Heterologous Production of Biosurfactants Rhamnolipid and Lyso-Ornithine Lipid in Pseudomonas putida KT2440. Molecules 2024, 29, 3288. https://doi.org/10.3390/molecules29143288
Li X, Yang Z, Liu J. Optimizing Systems for Robust Heterologous Production of Biosurfactants Rhamnolipid and Lyso-Ornithine Lipid in Pseudomonas putida KT2440. Molecules. 2024; 29(14):3288. https://doi.org/10.3390/molecules29143288
Chicago/Turabian StyleLi, Xuelian, Zhili Yang, and Jianhua Liu. 2024. "Optimizing Systems for Robust Heterologous Production of Biosurfactants Rhamnolipid and Lyso-Ornithine Lipid in Pseudomonas putida KT2440" Molecules 29, no. 14: 3288. https://doi.org/10.3390/molecules29143288
APA StyleLi, X., Yang, Z., & Liu, J. (2024). Optimizing Systems for Robust Heterologous Production of Biosurfactants Rhamnolipid and Lyso-Ornithine Lipid in Pseudomonas putida KT2440. Molecules, 29(14), 3288. https://doi.org/10.3390/molecules29143288

