Isolation Techniques, Structural Characteristics, and Pharmacological Effects of Phellinus Polysaccharides: A Review
Abstract
1. Introduction
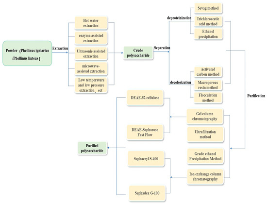
2. Extraction of Phellinus Polysaccharides
2.1. Hot Water Extraction
2.2. Ultrasonic Wave-Assisted Extraction
2.3. Microwave-Assisted Extraction
2.4. Enzyme-Assisted Extraction
2.5. Other Methods
3. Separation and Purification of Phellinus Polysaccharides
4. Chemical Composition and Structure of Phellinus Polysaccharides
4.1. Structural Analysis of Phellinus Polysaccharides
4.2. Chemistry of Phellinus Polysaccharides
5. Pharmacological Activities of Phellinus Polysaccharides
5.1. Antitumor Activity
5.1.1. Antitumor Activity of Polysaccharides from Mycelium
5.1.2. Antitumor Activity of Polysaccharide from Phellinus Fruiting Body
5.1.3. Antitumor Activity of Phellinus Exopolysaccharide
5.2. Antioxidant Activity
5.2.1. Antioxidant Activity of Polysaccharides from Phellinus Mycelium
5.2.2. Antioxidant Activity of Polysaccharide from Phellinus Fruiting Body
5.2.3. Antitumor Activity of Phellinus Exopolysaccharide
5.3. Anti-Inflammatory Activity
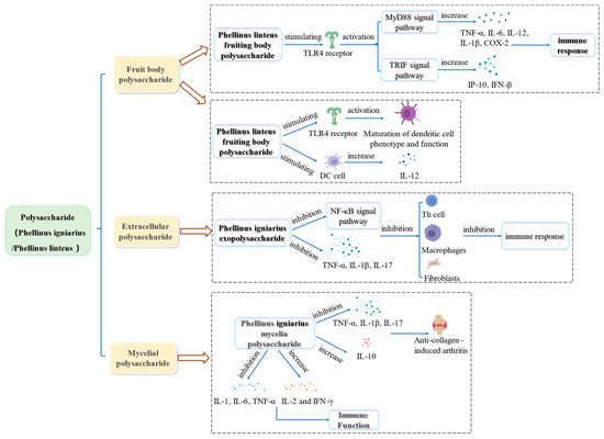
5.4. Immunomodulatory Activity
5.4.1. Immunomodulatory Activity of Phellinus Exopolysaccharide
5.4.2. Immunomodulatory Activity of Polysaccharide from Phellinus Mycelium
5.4.3. Immunomodulatory Activity of Polysaccharide from Phellinus Fruiting Body
5.5. Other Pharmacological Activities
6. Toxicity and Safety
7. Future Prospects
Author Contributions
Funding
Conflicts of Interest
References
- Li, J.; Wang, X.M.; Yang, C.J.; Liu, F. Effects of fagopyrumcymosum extracts on proliferation and apoptosis of lung cancer cell line A549. Chin. Remedies Clin. 2015, 15, 8–10. [Google Scholar] [CrossRef]
- Agrawal, P.K. NMR spectroscopy in the structural elucidation of oligosaccharides and glycosides. Phytochemistry 1992, 31, 3307–3330. [Google Scholar] [CrossRef]
- Xie, L.Y.; Zhang, Y.; Peng, J.H.; Deng, K.J.; Peng, W.H.; Guo, Y.; Jia, D.H.; Gan, B.C. Molecular identification and genetic diversity analysis of Phellinus Phellinus fungi. Mycosystema 2010, 29, 347–356. [Google Scholar] [CrossRef]
- Hu, X.T.; Ye, Y.J.; Shi, G.; Zhao, N.X.; Gu, M.L.; Yan, Y.N.; Zhou, J.N.; An, L.P. Extraction of polysaccharides from fruiting bodies of Phellinus igniarius and its protective effect on D-Galactose induced 3T3 cell injury. Food Sci. 2020, 41, 204–211. [Google Scholar] [CrossRef]
- Huang, X.W.; Yu, Z.M.; Dong, Y.; Chen, L.J.; Li, H.Y.; Zhang, J.M.; Shou, D. Application records of Phellinus SPP in traditional Chinese medicine books and its modern advanced in studies. Chin. Arch. Tradit. Chin. Med. 2014, 32, 2249–2252. [Google Scholar] [CrossRef]
- Jiang, H.D.C.; Jie, X.; Wu, D.M.; Ye, C.; Zhou, Z.Y.; Liu, W.H. Research progress on the pharmacological effects of active components of Phellinus linteus. Zhejiang J. Integr. Tradit. Chin. West. Med. 2018, 28, 251–254. [Google Scholar] [CrossRef]
- Xiao, Z.; Zhou, W.; Zhang, Y. Fungal polysaccharides. Adv. Pharmacol. 2020, 87, 277–299. [Google Scholar] [CrossRef]
- Zapora, E.; Wolkowycki, M.; Bakier, S.; Zjawiony, J.K. Phellinus igniarius: A Pharmacologically Active Polypore Mushroom. Nat. Prod. Commun. 2016, 11, 1043–1046. [Google Scholar] [CrossRef] [PubMed]
- Compain, P.; Martin, O.R. Iminosugars: From Synthesis to Therapeutic Applications; John Wiley & Sons: Hoboken, NJ, USA, 2007; pp. 187–298. [Google Scholar]
- Tseng, P.S.; Ande, C.; Moremen, K.W.; Crich, D. Influence of Side Chain Conformation on the Activity of Glycosidase Inhibitors. Angew. Chem. Int. Ed. 2023, 62, e202217809. [Google Scholar] [CrossRef] [PubMed]
- Muthyala, R.; Rajasekaran, P.; Ande, C.; Vankar, Y.D. Synthesis of (5,6 & 6,6)-oxa-oxa annulated sugars as glycosidase inhibitors from 2-formyl galactal using iodocyclization as a key step. Arkivoc 2022, 2022, 5–23. [Google Scholar] [CrossRef]
- Liu, S.; Mo, J.K.; Fan, D.Y.; Liu, G.Q. Resarch progress on pharmacological actions and extraction methods of polysaccharide from Phellinus igniarius. Biotechnol. Bull. 2018, 34, 63–67. [Google Scholar] [CrossRef]
- Shi, L. Bioactivities, isolation and purification methods of polysaccharides from natural products: A review. Int. J. Biol. Macromol. 2016, 92, 37–48. [Google Scholar] [CrossRef] [PubMed]
- Glibowski, P.; Pikus, S.; Jurek, J.; Kotowoda, M. Factors affecting inulin crystallization after its complete dissolution. Carbohydr. Polym. 2014, 110, 107–112. [Google Scholar] [CrossRef] [PubMed]
- Guo, X.; Zhou, X.; Sun, M. Comparison and optimization of extraction methods of Phellinus Phellinus mycelium polysaccharide. Edible Fungi 2009, 31, 62–64. [Google Scholar] [CrossRef]
- Yang, Q.; Yan, H.J.; Li, Y.H.; Wang, Q. Optimized extraction conditions for mycelia polysaccharides of Phellinus igniarius by orthogonal design. J. Guangdong Pharm. Univ. 2005, 21, 697–698, 705. [Google Scholar] [CrossRef]
- Dou, Q.Q.; Ling, P.X.; Wang, H.Q. Purification and characterization of two new polysaccharides from fruiting body of Phellinus linteus. Food Drug 2009, 11, 21–25. [Google Scholar] [CrossRef]
- Xu, Q. Optimizing the extraction conditions of polysaccharides from Phellinus igniarius mycelium and analysis of the components of polysaccharides. Hubei Agric. Sci. 2014, 53, 4405–4407. [Google Scholar] [CrossRef]
- Li, Y.Y.; Yang, X.M.; Liu, L.; Guo, D.Z. Extraction of polysaccharides from Phellinus igniarius mycelium and research of its antioxidation activity in vitro. Sci. Technol. Food Ind. 2016, 37, 243–247. [Google Scholar] [CrossRef]
- Liao, W.L.; Zhao, M.S.; Yang, H. Research progress on ultrasonic-assisted extraction technology. J. Guangdong Pharm. Univ. 2012, 28, 347–350. [Google Scholar] [CrossRef]
- Guo, D.Z.; Ma, H.L.; Cao, Y.; Wang, W.X.; Wang, Y.; Wang, W.W. Ultrasonic wave-assisted extraction of active substances from Phellinus igniarius. J. Chin. Inst. Food Sci. Technol. 2015, 15, 87–92. [Google Scholar] [CrossRef]
- Fu, H.Q.; Li, Y.; Fu, H.Y. Study on the extraction of polysaccharides from Phellinus linteus mycelium by ultrasonic method. Chin. Agric. Sci. Bull. 2012, 28, 282–286. [Google Scholar] [CrossRef]
- Cheng, W.; Qin, J.Z.; Du, J.G.; Zhang, C.H. Optimization of ultrasonic-assisted enzymatic extraction of polysaccharide from Phellinus igniarius. Mod. Food Sci. Technol. 2012, 28, 662–666. [Google Scholar] [CrossRef]
- Xie, L.Y.; Wang, F.W.; Li, H.J.; Gan, B.C.; Peng, W.H.; Tan, W.; Huang, Z.Q. Ultrasonic pretreatment followed by enzymatic hydrolysis for extraction of polysaccharides from fermented mycelia of Phellinus linteus. Food Sci. 2010, 31, 81–85. [Google Scholar] [CrossRef]
- Ying, R.F.; Huang, M.G.; Wang, Y.S.; Wu, C.E.; Li, T.T.; Fan, G.J. Ultrasonic-microwave synergistic assisted extraction and activity of polysaccharides from Phellinus igniarius. Food Res. Dev. 2019, 40, 82–88. [Google Scholar] [CrossRef]
- Cheng, W.; Qin, J.Z.; Du, J.G. Model establishment and kinetics analysis of the extraction of polysaccharide from the Fruits of Phellinus igniarius. Mod. Food Sci. Technol. 2013, 29, 513–518. [Google Scholar]
- Shi, D.F.; Zhou, Y.; Li, X.; Chen, L.; Wang, Q. Study on the extraction method of crude polysaccharide from Phellinus linteus mycelium. J. Fungal Res. 2008, 6, 226–230. [Google Scholar] [CrossRef]
- Qin, J.Z.; Ren, J.M.; Yin, H. Optimization of microwave assisted the extraction of Phellinus polysaccharides using response surface methodology. J. Shanxi Univ. Sci. Technol. 2014, 32, 89–92. [Google Scholar] [CrossRef]
- Guo, S.F.; Cai, T.G.; Li, H.; Li, Y. Microwave-assisted technology for extracting polysaccharide from Phellinus igniarius fruitbodys. Spec. Wild Econ. Anim. Plant Res. 2008, 30, 22–25. [Google Scholar] [CrossRef]
- Cheng, J.W.; He, L.; Wei, H.L.; Song, J.L.; Hu, Z.J.; Zhou, J.Q.; Li, H.B.; Jiang, Y.H. Ultrasonic-assisted enzymatic method extraction of polysaccharide from inonotus sanghuang. J. Zhejiang For. Sci. Technol. 2017, 37, 33–38. [Google Scholar] [CrossRef]
- Li, L.; Ma, Y.; Li, T.T.; Mu, X.P.; Wang, M.; Liu, T.; Ma, X.K. Extraction of active polysaccharide from Phellinus species by a low temperature and pressure method. Food Res. Dev. 2016, 37, 49–53. [Google Scholar] [CrossRef]
- Wang, K.; Ding, Z.C.; Pei, J.J.; Yan, J.K. Antioxidant activities of polysaccharides from Phellinus linteus mycelia by alkaline extraction. Sci. Technol. Food Ind. 2020, 41, 289–294. [Google Scholar] [CrossRef]
- Leong, Y.K.; Yang, F.C.; Chang, J.S. Extraction of polysaccharides from edible mushrooms: Emerging technologies and recent advances. Carbohyd. Polym. 2021, 251, 117006. [Google Scholar] [CrossRef] [PubMed]
- Xie, L.Y.; Peng, W.H.; Gan, B.C. Protein removing method and condition optimization in polysaccharide extraction from Phellinus baumii. Southwest China J. Agric. Sci. 2011, 24, 363–365. [Google Scholar] [CrossRef]
- Liang, D.Y.; Huang, F.; Zhao, C.; Yu, P.; Qin, D.; Song, A.R. Deproteinzation and antitumor activity of Phellinus igniarius crude polysaccharides. Chin. J. Bioprocess Eng. 2012, 10, 56–60. [Google Scholar] [CrossRef]
- Ge, J.R.; Cao, H.J.; Zhang, X.L.; Bian, J.; Jiang, S.H.; Ji, S.L.; Zhang, C.Y. Study on the optimum extraction and purification technology for polysaccharides from Phellinus igniarius. Food Res. Dev. 2009, 30, 57–60. [Google Scholar] [CrossRef]
- Qin, J.Z.; Cheng, W.; Du, J.G. Adsorption and desorption characteristics of microporous resins to pigments of Phellinus linteus polysaccharide extraction. J. Shanxi Univ. Sci. Technol. 2013, 31, 73–77. [Google Scholar] [CrossRef]
- Yang, Y.; Zhang, J.; Liu, Y.; Tang, Q.; Zhao, Z.; Xia, W. Structural elucidation of a 3-O-methyl-D-galactose-containing neutral polysaccharide from the fruiting bodies of Phellinus igniarius. Carbohydr. Res. 2007, 342, 1063–1070. [Google Scholar] [CrossRef]
- Li, T.T.; Yang, Y.; Liu, Y.F.; Bao, D.P. Preparation, structural characteristics and biological activities of Phellinus polysaccharides. Acta Edulis Fungi 2013, 20, 65–70. [Google Scholar] [CrossRef]
- Xie, L.Y.; Zhang, Y.; Guo, Y.; Wu, X.; Peng, W.H.; Gan, B.C. Isolation, purification and physico-chemical characteristics analysis of mycelial polysaccharides from Phellinus baumii. Food Sci. 2011, 32, 143–147. [Google Scholar]
- Ge, Q.; Mao, J.W.; Zhang, A.Q.; Sun, Q.L. Isolation, purification and structural identification of polysaccharides from Phellinus linteus fruiting bodies. Food Sci. Technol. 2013, 38, 168–171. [Google Scholar] [CrossRef]
- Wu, Y.; Liu, H.; Li, Z.H.; Huang, D.Y.; Nong, L.Z.; Ning, Z.X.; Hu, Z.Z.; Xu, C.P.; Yan, J.K. Purification of polysaccharides from Phellinus linteus by using an aqueous two-phase system and evaluation of the physicochemical and antioxidant properties of polysaccharides in vitro. Prep. Biochem. Biotech. 2022, 52, 89–98. [Google Scholar] [CrossRef] [PubMed]
- Yuan, Q.; Zhao, L.; Li, Z.; Harqin, C.; Peng, Y.; Liu, J. Physicochemical analysis, structural elucidation and bioactivities of a high-molecular-weight polysaccharide from Phellinus igniarius mycelia. Int. J. Biol. Macromol. 2018, 120 Pt B, 1855–1864. [Google Scholar] [CrossRef]
- Suabjakyong, P.; Nishimura, K.; Toida, T.; Van Griensven, L.J. Structural characterization and immunomodulatory effects of polysaccharides from Phellinus linteus and Phellinus igniarius on the IL-6/IL-10 cytokine balance of the mouse macrophage cell lines (RAW 264.7). Food Funct. 2015, 6, 2834–2844. [Google Scholar] [CrossRef] [PubMed]
- Zhang, H.; Ma, H.; Liu, W.; Pei, J.; Wang, Z.; Zhou, H.; Yan, J. Ultrasound enhanced production and antioxidant activity of polysaccharides from mycelial fermentation of Phellinus igniarius. Carbohydr. Polym. 2014, 113, 380–387. [Google Scholar] [CrossRef] [PubMed]
- Chen, L.; Pan, J.Z.; Li, X.; Zhou, Y.; Meng, Q.L.; Wang, Q. Endo-polysaccharide of Phellinus igniarius exhibited anti-tumor effect through enhancement of cell mediated immunity. Int. Immunopharmacol. 2011, 11, 255–259. [Google Scholar] [CrossRef] [PubMed]
- Hwang, H.J.; Kim, S.W.; Choi, J.W.; Yun, J.W. Production and characterization of exopolysaccharides from submerged culture of Phellinus linteus KCTC 6190. Enzyme Microb. Tech. 2003, 33, 309–319. [Google Scholar] [CrossRef]
- Jia, J.B.; Li, X.Q.; Yang, W.; Zhang, H. Segregation and purification of polysaccharides from Phellinus igniarius and structure appraisal of this fraction. Food Sci. 2006, 27, 446–450. [Google Scholar] [CrossRef]
- Wang, Q.B.; Yang, Y.; Zhou, S.; Liu, Y.F.; Zhang, J.S.; Tang, Q.J.; Feng, N.; Wu, D. Comparison of chemical compositions and vitro immunological activities of eight kinds of crude polysaccharides from Phellinus sp. Nat. Prod. Res. Dev. 2010, 22, 873–877. [Google Scholar] [CrossRef]
- He, P.X.; Wu, S.S.; Deng, K.; Xu, C.P. Molecular structure and antioxidant activity of polysaccharides from Phellinus vaninii Ljup. J. Food Sci. Biotechnol. 2018, 37, 939–947. [Google Scholar] [CrossRef]
- Wei, J.; Li, J.F.; Ding, X.H.; Wen, C.P.; Fan, Y.S. Separation, purification and structure identification of polysaccharides from Phellinus igniarius mycelium. Lishizhen Med. Mater. Med. Res. 2017, 37, 939–947. [Google Scholar] [CrossRef]
- Yao, H.Y.Y.; Wang, J.Q.; Yin, J.Y.; Nie, S.P.; Xie, M.Y. A review of NMR analysis in polysaccharide structure and conformation: Progress, challenge and perspective. Food Res. Int. 2021, 143, 110290. [Google Scholar] [CrossRef] [PubMed]
- Ge, Q.; Zhang, A.Q.; Sun, P.L. Isolation, Purification and Monosaccharide Composition Analysis of Polysaccharide from Fruiting Bodies of Phellinus igniarius (L.ex.Fr.) Quel. Food Sci. 2008, 29, 291–294. [Google Scholar] [CrossRef]
- Kim, G.Y.; Park, H.S.; Nam, B.H.; Lee, S.J.; Lee, J.D. Purification and characterization of acidic proteo-heteroglycan from the fruiting body of Phellinus linteus (Berk. & MA Curtis) Teng. Bioresour. Technol. 2003, 89, 81–87. [Google Scholar] [CrossRef] [PubMed]
- Nakamura, T.; Matsugo, S.; Uzuka, Y.; Matsuo, S.; Kawagishi, H. Fractionation and anti-tumor activity of the mycelia of liquid-cultured Phellinus linteus. Biosci. Biotechnol. Biochem. 2004, 68, 868–872. [Google Scholar] [CrossRef] [PubMed]
- Kim, G.Y.; Lee, J.Y.; Lee, J.O.; Ryu, C.H.; Choi, B.T.; Jeong, Y.K.; Lee, K.W.; Jeong, S.C.; Choi, Y.H. Partial characterization and immunostimulatory effect of a novel polysaccharide-protein complex extracted from Phellinus linteus. Biosci. Biotech. Bioch. 2006, 70, 1218–1226. [Google Scholar] [CrossRef] [PubMed]
- Song, K.S.; Cho, S.M.; Lee, J.H.; Kim, H.M.; Han, S.B.; Ko, K.S.; Yoo, I.D. B-lymphocyte-stimulating polysaccharide from mushroom Phellinus linteus. Chem. Pharm. Bull. (Tokyo) 1995, 43, 2105–2108. [Google Scholar] [CrossRef] [PubMed]
- Wu, M.J.; Jiang, D.Z.; Liu, T.M.; Zhang, L.P. Structural analysis of water-soluble polysaccharide PIP1 extracted from the cultured mycelium of Phellinus igniarius. Chem. Res. Chin. Univ. 2006, 22, 708–711. [Google Scholar] [CrossRef]
- Lee, J.W.; Baek, S.J.; Bang, K.W.; Kim, Y.S.; Ha, I.S. Characteristics of polysaccharide isolated from the fruit body and cultured mycelia of Phellinus linteus IY001. Korean J. Mycol. 1999, 6, 424–429. [Google Scholar]
- Li, Y.G.; Ji, D.F.; Zhong, S.; Zhu, J.X.; Chen, S.; Hu, G.Y. Anti-tumor effects of proteoglycan from Phellinus linteus by immunomodulating and inhibiting Reg IV/EGFR/Akt signaling pathway in colorectal carcinoma. Int. J. Biol. Macromol. 2011, 48, 511–517. [Google Scholar] [CrossRef]
- Yan, J.K.; Ma, H.L.; Zhu, Z.P.; Zheng, H.H.; Yang, X.M.; Liu, W.M. Physico-chemical properties and antioxidant activity in virto of intracellular polysaccharides from Phellinus igniarius. Food Sci. 2012, 33, 36–40. [Google Scholar]
- Mei, Y.X.; Zhu, H.; Hu, Q.M.; Liu, Y.Y.; Zhao, S.M.; Peng, N.; Liang, Y.X. A novel polysaccharide from mycelia of cultured Phellinus linteus displays antitumor activity through apoptosis. Carbohyd. Polym. 2015, 124, 90–97. [Google Scholar] [CrossRef] [PubMed]
- Ikekawa, T.; Nakanishi, M.; Uehara, N.; Chihara, G.; Fukuoka, F. Antitumor action of some Basidiomycetes, especially Phllinus inteus. Jpn. J. Cancer Res. 1968, 59, 155–157. [Google Scholar] [CrossRef]
- Pei, J.J.; Wang, Z.B.; Ma, H.L.; Yan, J.K. Structural features and antitumor activity of a novel polysaccharide from alkaline extract of Phellinus linteus mycelia. Carbohydr. Polym. 2015, 115, 472–477. [Google Scholar] [CrossRef] [PubMed]
- Yan, J.K.; Wang, Y.Y.; Wang, Z.B.; Ma, H.L.; Pei, J.J.; Wu, J.Y. Structure and antioxidative property of a polysaccharide from an ammonium oxalate extract of Phellinus linteus. Int. J. Biol. Macromol. 2016, 91, 92–99. [Google Scholar] [CrossRef] [PubMed]
- Gamet-Payrastre, L.; Li, P.; Lumeau, S.; Cassar, G.; Dupont, M.A.; Chevolleau, S.; Gasc, N.; Tulliez, J.; Terce, F. Sulforaphane, a naturally occurring isothiocyanate, induces cell cycle arrest and apoptosis in HT29 human colon cancer cells. Cancer Res. 2000, 60, 1426–1433. [Google Scholar] [CrossRef] [PubMed]
- Murray, A.W. Recycling the cell cycle: Cyclins revisited. Cell 2004, 116, 221–234. [Google Scholar] [CrossRef] [PubMed]
- Shi, X.Q.; Chen, Y.S.; Wei, Z.; Ma, J.B. Inhibitory effects of Phellinus linteus intracellular polysaccharide on the proliferation of leukemic cells K562. Carcinog. Teratog. Mutagen. 2007, 19, 440–443. [Google Scholar] [CrossRef]
- Tang, S.; Jiang, X.; Wang, X.; Yang, J.W.; Yang, L.X.; Li, Y.; Li, Y.M. Research progress on the mechanism of multidrug resistance in primary liver cancer. Chin. J. Clin. Oncol. Rehabil. 2018, 25, 1020–1024. [Google Scholar] [CrossRef]
- Zhao, M.H.; Zhou, J.N.; Qi, Y. Phellinus linteus polysaccharide regulates PI3K/AKT/mTOR pathway to inhibit liver cancer and ascites tumor-bearing mice and its attenuating and synergistic effect on chemotherapy. Chin. J. Clin. Pharmacol. Ther. 2020, 25, 401–407. [Google Scholar] [CrossRef]
- Wei, J.; Li, J.F.; Wen, C.P.; Fan, Y.S.; Ding, X.H. Therapeutic effect of Phellinus linteus polysaccharides on hepatocellular carcinoma H22 tumor-bearing mice. J. Chin. Med. Mater. 2016, 39, 2868–2870. [Google Scholar] [CrossRef]
- Han, S.B.; Lee, C.W.; Jeon, Y.J.; Hong, N.D.; Yoo, I.D.; Yang, K.H.; Kim, H.M. The inhibitory effect of polysaccharides isolated from Phellinus linteus on tumor growth and metastasis. Immunopharmacology 1999, 41, 157–164. [Google Scholar] [CrossRef] [PubMed]
- Zhao, L.; Zhang, H.F. Inhibitory effects of polysaccharides extracted from Phellinus linteus on the proliferation and metastasis of HO-8910PM and Bcap-37. J. East China Norm. Univ. Nat. Sci. 2008, 2008, 78–84. [Google Scholar] [CrossRef]
- Zhou, S.; Li, Y.G.; Lin, T.B.; LYU, Z.Q.; Ji, D.F. Effects of Phellinus linteus polysaccharide P1 on HepG2 cell cycle and calmodulin signaling pathway in liver cancer. Chin. J. Pharmacol. Toxicol. 2015, 29, 417–423. [Google Scholar] [CrossRef]
- Liu, Y.L.; Liu, H.Y.; Chang, J.; Dang, H.Q. Antitumor effect of Phellinus linteus polysaccharide on sarcoma S180 cells in vivo and in vitro. China Pharm. 2017, 28, 3069–3072. [Google Scholar] [CrossRef]
- LYU, H. Phellinus igniarius and flavonoids and their antitumor activity. Acta Chin. Med. 2018, 33, 27–29. [Google Scholar] [CrossRef]
- Yoon, S.K.; Sung, S.K.; Lee, D.H.; Kim, H.W. Tissue Inhibitor of Metalloproteinase-1 (TIMP-1) and IL-23 Induced by Polysaccharide of the Black Hoof Medicinal Mushroom, Phellinus linteus (Agaricomycetes). Int. J. Med. Mushrooms 2017, 19, 213–223. [Google Scholar] [CrossRef] [PubMed]
- Heppner, K.J.; Matrisian, L.M.; Jensen, R.A.; Rodgers, W.H. Expression of most matrix metalloproteinase family members in breast cancer represents a tumor-induced host response. Am. J. Pathol. 1996, 149, 273–282. [Google Scholar] [CrossRef]
- Ashkenazi, A.; Holland, P.; Eckhardt, S.G. Ligand-based targeting of apoptosis in cancer: The potential of recombinant human apoptosis ligand 2/Tumor necrosis factor-related apoptosis-inducing ligand (rhApo2L/TRAIL). J. Clin. Oncol. 2008, 26, 3621–3630. [Google Scholar] [CrossRef] [PubMed]
- Fulda, S.; Debatin, K.M. Extrinsic versus intrinsic apoptosis pathways in anticancer chemotherapy. Oncogene 2006, 25, 4798–4811. [Google Scholar] [CrossRef]
- van Griensven, L.J.; Verhoeven, H.A. Phellinus linteus polysaccharide extracts increase the mitochondrial membrane potential and cause apoptotic death of THP-1 monocytes. Chin. Med. 2013, 8, 25. [Google Scholar] [CrossRef]
- Zheng, M.J.; Yang, Y.S.; Fang, Y.; Zhao, Y.; Li, P.; Xu, S. Expression of p110α in glioma SHG44 and its effect on cell proliferation and metastasis. Chin. J. Cancer Prev. Treat. 2019, 26, 295–300. [Google Scholar] [CrossRef]
- Wu, J.H.; Wang, Z.; Yuan, X.W.; Shan, Q.; Wang, X.J. Mechanism of inhibitory effect of Phelinus linteus polysaccharide on glioma vell proliferation and migration through PI3K/Akt signaling pathway. Chin. J. Cancer Prev. Treat. 2020, 27, 840–847. [Google Scholar] [CrossRef]
- Song, K.S.; Li, G.; Kim, J.S.; Jing, K.P.; Kim, T.D.; Kim, J.P.; Seo, S.B.; Yoo, J.K.; Park, H.D.; Hwang, B.D.; et al. Protein-bound polysaccharide from Phellinus linteus inhibits tumor growth, invasion, and angiogenesis and alters Wnt/beta-catenin in SW480 human colon cancer cells. BMC Cancer 2011, 11, 307. [Google Scholar] [CrossRef] [PubMed]
- Li, G.; Kim, D.H.; Kim, T.D.; Park, B.J.; Park, H.D.; Park, J.I.; Na, M.K.; Kim, H.C.; Hong, N.D.; Lim, K.; et al. Protein-bound polysaccharide from Phellinus linteus induces G2/M phase arrest and apoptosis in SW480 human colon cancer cells. Cancer Lett. 2004, 216, 175–181. [Google Scholar] [CrossRef] [PubMed]
- Zhong, S.; Ji, D.F.; Li, Y.G.; Lin, T.B.; Lv, Z.Q.; Chen, H.P. Activation of P27kip1-cyclin D1/E-CDK2 pathway by polysaccharide from Phellinus linteus leads to S-phase arrest in HT-29 cells. Chem. Biol. Interact. 2013, 206, 222–229. [Google Scholar] [CrossRef] [PubMed]
- Ying, R.F.; Wu, C.E.; Huang, H.G.; Wang, Y.S. Anti-tumor activity of polysaccharides from Phellinus igniarius fruiting body and mycelium. China Food Addit. 2017, 12, 57–61. [Google Scholar]
- Kim, G.Y.; Choi, G.S.; Lee, S.H.; Park, Y.M. Acidic polysaccharide isolated from Phellinus linteus enhances through the up-regulation of nitric oxide and tumor necrosis factor-alpha from peritoneal macrophages. J. Ethnopharmacol. 2004, 95, 69–76. [Google Scholar] [CrossRef]
- Han, S.B.; Lee, C.W.; Kang, J.S.; Yoon, Y.D.; Lee, K.H.; Lee, K.; Park, S.K.; Kim, H.M. Acidic polysaccharide from Phellinus linteus inhibits melanoma cell metastasis by blocking cell adhesion and invasion. Int. Immunopharmacol. 2006, 6, 697–702. [Google Scholar] [CrossRef] [PubMed]
- Shon, Y.H.; Nam, K.S. Inhibition of cytochrome P450 isozymes in rat liver microsomes by polysaccharides derived from Phellinus linteus. Biotechnol. Lett. 2003, 25, 167–172. [Google Scholar] [CrossRef]
- Kim, H.G.; Huang, M.; Xin, Y.; Zhang, Y.; Zhang, X.; Wang, G.; Liu, S.; Wan, J.; Ahmadi, A.R.; Sun, Z.; et al. The epigenetic regulator SIRT6 protects the liver from alcohol-induced tissue injury by reducing oxidative stress in mice. J. Hepatol. 2019, 71, 960–969. [Google Scholar] [CrossRef]
- Wang, Z.B.; Pei, J.J.; Ma, H.L.; Cai, P.F.; Yan, J.K. Effect of extraction media on preliminary characterizations and antioxidant activities of Phellinus linteus polysaccharides. Carbohydr. Polym. 2014, 109, 49–55. [Google Scholar] [CrossRef]
- Zhang, J.N.; Qu, H.Y.; Zhang, J.M.; Feng, J.M.; Song, W.J.; Yuang, F.H. Polysaccharide from Phellinus igniarius alleviates oxidative stress and hepatic fibrosis in Schistosoma japonicum? infected mice. Chin. J. Schistosomiasis Control 2019, 31, 615–621. [Google Scholar]
- Zhu, Z.P.; Li, N. Antioxidant properties of polysaccharides from Phellinus igniarius in vitro. Food Sci. 2011, 32, 92–95. [Google Scholar] [CrossRef]
- Meng, Q.L.; Chen, L.; Pan, J.Z.; Liu, F.S.; Wang, Q. Study on the anti-inflammatory effects of intracellular and extracellular polysaccharides in Phellinus linteus. Lishizhen Med. Mater. Med. Res. 2011, 22, 1130–1132. [Google Scholar] [CrossRef]
- Xie, Z.; Wang, Y.; Huang, J.; Qian, N.; Shen, G.; Chen, L. Anti-inflammatory activity of polysaccharides from Phellinus linteus by regulating the NF-kappaB translocation in LPS-stimulated RAW264.7 macrophages. Int. J. Biol. Macromol. 2019, 129, 61–67. [Google Scholar] [CrossRef] [PubMed]
- Bae, J.S.; Ahn, S.J.; Yim, H.; Jang, K.H.; Jin, H.K. Prevention of intraperitoneal adhesions and abscesses by polysaccharides isolated from Phellinus spp in a rat peritonitis model. Ann. Surg. 2005, 241, 534–540. [Google Scholar] [CrossRef] [PubMed][Green Version]
- Fuentes, E.; Guzman-Jofre, L.; Moore-Carrasco, R.; Palomo, I. Role of PPARs in inflammatory processes associated with metabolic syndrome (Review). Mol. Med. Rep. 2013, 8, 1611–1616. [Google Scholar] [CrossRef] [PubMed]
- Hu, T.; Lin, Q.L.; Guo, T.; Yang, T.; Zhou, W.H.; Deng, X.F.; Yan, J.K.; Luo, Y.; Ju, M.M.; Luo, F.J. Polysaccharide isolated from Phellinus linteus mycelia exerts anti-inflammatory effects via MAPK and PPAR signaling pathways. Carbohyd. Polym. 2018, 200, 487–497. [Google Scholar] [CrossRef] [PubMed]
- Gu, H.C.; Ding, X.H.; Ma, Z.L.; Wen, C.P.; Ding, Z.S.; Chen, Z.Z.; Fan, Y.S. Immunomodulatory effect of Qishe water extract on adjuvant arthritis rats. China J. Tradit. Chin. Med. Pharm. 2012, 27, 2676–2678. [Google Scholar]
- Li, J.F.; Cai, G.Y.; Zhang, Y.; Shui, B.J.; Fan, Y.S.; Ding, X.H. Immunoregulatory effects of Phellinus igniarius extracellular polysaccharide on collagen-induced arthritis rats. Shanghai J. Tradit Chin. Med. 2014, 48, 84–87. [Google Scholar] [CrossRef]
- Li, J.F.; Yuan, J.J.; Zhang, Y.; Shui, B.J.; Fan, Y.S.; Ding, X.H. Therapeutic Effects of Phellinus igniarius mycelium polysaccharide on collagen-induced arthritis rats. Shanghai J. Tradit. Chin. Med. 2014, 38, 526–530. [Google Scholar]
- Wei, J.; Chen, L.; Deng, Y.J.; Zou, X.; Xu, X.R. Effect of polysaccharides from Phellinus igniarius by liquid fermentation technology on mouse’s immunity function. Sci. Technol. Food Ind. 2016, 37, 344–346. [Google Scholar] [CrossRef]
- Zhao, G.Z.; Wang, X.J.; Yu, Z.M. Influence of Phellinus igniarius polysaccharides on growth and peripheral blood cells of rats treated by cyclophosphamide. Chin. J. Mod. Appl. Pharm. 2017, 34, 832–835. [Google Scholar] [CrossRef]
- Gao, W.; Wang, W.; Sun, W.; Wang, M.; Zhang, N.; Yu, S. Antitumor and immunomodulating activities of six Phellinus igniarius polysaccharides of different origins. Exp. Ther. Med. 2017, 14, 4627–4632. [Google Scholar] [CrossRef][Green Version]
- Shi, G.; An, L.P. Study on the immunoregulatory effect of Phellinus igniarius acid polysaccharide on D-galactose-induced mice. Chin. J. Immunol. 2022, 38, 175–179. [Google Scholar] [CrossRef]
- Kim, G.Y.; Han, M.G.; Song, Y.S.; Shin, B.C.; Shin, Y.I.; Lee, H.J.; Moon, D.O.; Lee, C.M.; Kwak, J.Y.; Bae, Y.S.; et al. Proteoglycan isolated from Phellinus linteus induces toll-like receptors 2- and 4-mediated maturation of murine dendritic cells via activation of ERK, p38, and NF-kappaB. Biol. Pharm. Bull. 2004, 27, 1656–1662. [Google Scholar] [CrossRef] [PubMed]
- Wang, L.; Yao, L.; Jin, Y.W.; Jin, C.Y.; Dong, Y.; Shou, D.; Wang, Y.Q. Activation effect of human TLR4 signaling pathway by polysaccharide from Phellinus igniarius. Chin. J. Mod. Appl. Pharm. 2019, 36, 1178–1182. [Google Scholar] [CrossRef]
- Wang, Y.Q.; Mao, J.B.; Zhou, M.Q.; Jin, Y.W.; Lou, C.H.; Dong, Y.; Shou, D.; Hu, Y.; Yang, B.; Jin, C.Y.; et al. Polysaccharide from Phellinus igniarius activates TLR4-mediated signaling pathways in macrophages and shows immune adjuvant activity in mice. Int. J. Biol. Macromol. 2019, 123, 157–166. [Google Scholar] [CrossRef]
- Steinman, R.M. The dendritic cell system and its role in immunogenicity. Annu. Rev. Immunol. 1991, 9, 271–296. [Google Scholar] [CrossRef] [PubMed]
- Austyn, J.M.; Kupiec-Weglinski, J.W.; Hankins, D.F.; Morris, P.J. Migration patterns of dendritic cells in the mouse. Homing to T cell-dependent areas of spleen, and binding within marginal zone. J. Exp. Med. 1988, 167, 646–651. [Google Scholar] [CrossRef]
- Mosca, P.J.; Hobeika, A.C.; Clay, T.M.; Nair, S.K.; Thomas, E.K.; Morse, M.A.; Lyerly, H.K. A subset of human monocyte-derived dendritic cells expresses high levels of interleukin-12 in response to combined CD40 ligand and interferon-gamma treatment. Blood 2000, 96, 3499–3504. [Google Scholar] [CrossRef] [PubMed]
- Lapointe, R.; Toso, J.F.; Butts, C.; Young, H.A.; Hwu, P. Human dendritic cells require multiple activation signals for the efficient generation of tumor antigen-specific T lymphocytes. Eur. J. Immunol. 2000, 30, 3291–3298. [Google Scholar] [CrossRef] [PubMed]
- Park, S.K.; Kim, G.Y.; Lim, J.Y.; Kwak, J.Y.; Bae, Y.S.; Lee, J.D.; Oh, Y.H.; Ahn, S.C.; Park, Y.M. Acidic polysaccharides isolated from Phellinus linteus induce phenotypic and functional maturation of murine dendritic cells. Biochem. Biophys. Res. Commun. 2003, 312, 449–458. [Google Scholar] [CrossRef] [PubMed]
- Kim, H.M.; Kang, J.S.; Kim, J.Y.; Park, S.K.; Kim, H.S.; Lee, Y.J.; Yun, J.; Hong, J.T.; Kim, Y.; Han, S.B. Evaluation of antidiabetic activity of polysaccharide isolated from in non-obese diabetic mouse. Int. Immunopharmacol. 2010, 10, 72–78. [Google Scholar] [CrossRef] [PubMed]
- Zhang, Z.F.; Lv, G.Y.; Cheng, J.W.; Cai, W.M.; Fan, L.F.; Miao, L.X. Characterization and biological activities of polysaccharides from artificially cultivated. Int. J. Biol. Macromol. 2019, 129, 861–868. [Google Scholar] [CrossRef] [PubMed]
- Hong, H.; Jin, G.R.; Jin, G.Y.; Yan, G.H. Effect of polysaccharides from Phellinus linteus on degranulation of mast cell. Chin. J. Hosp. Pharm. 2011, 31, 1532–1534. [Google Scholar]
- Guo, J.P.; Zhao, S.M.; Ma, S.P.; Liang, Y.X. Effect of Phellinus linteus polysaccharide on anti-fatigue and enhancing anoxia endurance function. Edible Fungi China 2012, 31, 42–46. [Google Scholar] [CrossRef]
- Zhong, C. Anti-fatigue effect of fermentation broth polysaccharose of Phellinus igniarius. Edible Fungi China 2020, 39, 46–48. [Google Scholar] [CrossRef]
- Huang, Q.; Lin, P.H.; Wang, M.A.; Chen, H.Q.; Zheng, D.D.; Huang, Q.H.; Zhang, S.P.; Shi, Z.L. Phellinus linteus polysaccharides against renal interstitial fibrosis in diabetic mice through P311/TGF-β1/Snail1 pathway. Pharmacol. Clin. Chin. Mater. Med. 2019, 35, 28–33. [Google Scholar]
- Zou, X.; Guo, X.; Sun, M. pH control strategy in a shaken minibioreactor for polysaccharide production by medicinal mushroom Phellinus linteus and its anti-hyperlipemia activity. Bioprocess Biosyst. Eng. 2009, 32, 277–281. [Google Scholar] [CrossRef]
- Kim, G.Y.; Roh, S.I.; Park, S.K.; Ahn, S.C.; Oh, Y.H.; Lee, J.D.; Park, Y.M. Alleviation of experimental septic shock in mice by acidic polysaccharide isolated from the medicinal mushroom Phellinus linteus. Biol. Pharm. Bull. 2003, 26, 1418–1423. [Google Scholar] [CrossRef] [PubMed]
- Chen, C.; Liu, X.; Qi, S.; Dias, A.C.; Yan, J.; Zhang, X. Hepatoprotective effect of Phellinus linteus mycelia polysaccharide (PL-N1) against acetaminophen-induced liver injury in mouse. Int. J. Biol. Macromol. 2020, 154, 1276–1284. [Google Scholar] [CrossRef] [PubMed]
- Liu, Y.; Wang, C.; Li, J.; Li, T.; Zhang, Y.; Liang, Y.; Mei, Y. Phellinus linteus polysaccharide extract improves insulin resistance by regulating gut microbiota composition. FASEB J. 2020, 34, 1065–1078. [Google Scholar] [CrossRef] [PubMed]
- Feng, H.; Zhang, S.; Wan, J.M.; Gui, L.; Ruan, M.; Li, N.; Zhang, H.; Liu, Z.; Wang, H. Polysaccharides extracted from Phellinus linteus ameliorate high-fat high-fructose diet induced insulin resistance in mice. Carbohydr. Polym. 2018, 200, 144–153. [Google Scholar] [CrossRef]
- Zeng, H. Effect of the Phellinus Linteus Polysaccharides on Chromosome and Mi-cronucleus of Murine Bone Marrow. Strait Pharm. J. 2014, 26, 16–18. [Google Scholar] [CrossRef]
- Lin, H.W.; Lin, Y.Q. Study on the PoIysaccharides from Phellinus linteus on Sperm AbnormaIity and Chromosome Aberration in TesticIe CeII of Mice. Strait Pharm. J. 2017, 29, 23–25. [Google Scholar] [CrossRef]
- Lang, M.Z.; Zeng, P.; Liu, M.M.; Xie, H.Q.; Li, X.T.; Shi, L.G. Research progress on polysaccharide from Phellinus baumii. Bull. Seric. 2017, 48, 14–18. [Google Scholar] [CrossRef]
- Ma, Z.; Zhang, C.; Gao, X.; Cui, F.; Zhang, J.; Jia, M.; Jia, S.; Jia, L. Enzymatic and acidic degradation effect on intracellular polysaccharide of Flammulina velutipes SF-08. Int. J. Biol. Macromol. 2015, 73, 236–244. [Google Scholar] [CrossRef]
- Wu, X.C.; Zheng, Z.M.; Guo, T.T.; Wang, K.P.; Zhang, Y. Molecular dynamics simulation of lentinan and its interaction with the innate receptor dectin-1. Int. J. Biol. Macromol. 2021, 171, 527–538. [Google Scholar] [CrossRef]





| Method | Advantages | Disadvantages |
|---|---|---|
| Hot water extraction | Simple operation, low equipment requirements | Long extraction time and low efficiency |
| Ultrasonic-assisted extraction | Low energy consumption, short extraction time, high extraction rate | Influenced by ultrasonic attenuation coefficient |
| Microwave-assisted extraction | Short heating time, high extraction rate, high selectivity | Active ingredients may be wasted or damaged mechanically |
| Enzyme-assisted extraction | Mild conditions, no pollution, easy removal of impurities | Highly influenced by costs and enzyme digestion time |
| Name | Source of Polysaccharides | Purification Method | Molecular Weight (Da) | Monosaccharide Composition | Monosaccharide Composition Ratio | Types of Main Linkages | Ref. |
|---|---|---|---|---|---|---|---|
| PIP60-1 | fruiting bodies of P. igniarius | DEAE-Sepharose Fast-Flow and High-Resolution Sephacryl S-400 | 1.71 × 104 | L-fucose, D-glucose, D-mannose, D-galactose, 3-O-Me-D-galactose | 1:1:1:2:1 | [38] | |
| P. igniarius polysaccharide | fruiting bodies of P. igniarius | 18,518 | glucose, mannose, galactose, xylose, arabinose, rhamnose | [44] | |||
| PBF6 | fruiting bodies of P. igniarius | DEAE-Sepharose Fast-Flow column and Sephacryl S-100 High-Resolution column | 3.23 × 105 | glucose | →3)-β-D-Glcp-(1→3)-β-D-Glcp-(1→6)-β-D-Glcp-(1→ | [41] | |
| P. linteus polysaccharide | fruiting bodies of P. linteus | 20,708 | glucose, mannose, galactose, xylose, arabinose, rhamnose | [44] | |||
| P. linteus polysaccharide | fruiting bodies of P. linteus | DEAE-cellulose anion-exchange chromatography, Sepharose CL-4B gel filtration chromatography | mannose, Galactose, glucose, arabinose, xylose | β-(1,3)-D-Glc | [54] | ||
| PL-A | fruiting bodies of P. linteus | DEAE-cellulose column (4 cm × 60 cm), Sephadex G-50 gel column chromatography (1.6 cm × 40 cm) | 14.2 × 103 | glucose, mannose | β-(1→3)-Glu | [17] | |
| PL-B | fruiting bodies of P. linteus | DEAE-cellulose column (4 cm × 60 cm), Sephadex G-50 gel column chromatography (1.6 cm × 40 cm) | 22.2 × 103 | glucose, mannose, rhamnose | β-(1→3)-Glu | [17] | |
| P1 | fruiting bodies of P. linteus | 1.88 × 104 | L-fructose, D-rhamnose, D-galactose, D-glucose, D-xylose, D-mannose, 3-O-Me-D-galactose | 1:3.12:33.51:2.0:4.03:1.09:2.87 | [60] | ||
| PIP-1 | P. igniarius mycelia | DEAE-Sepharose Fast-Flow column (2.6 × 40 cm) and a Sepharose CL-4B column eluting | mannose, glucose, galactose | 2.41:87.74:3.86 | [43] | ||
| PIE | P. igniarius mycelia | Ethanol precipitation and Sepharose G-100 gel filtration | 12 × 103 | Xylose, mannose, fucose, glucose, galactose | 2.3:1:6.4:22.1: 19.83 | [46] | |
| PIPS | P. igniarius mycelia | 3.1 × 103 | glucose, rhamnose, mannose | 11.0:14.0:1.0 | [45] | ||
| IPs | P. igniarius mycelia | DEAE-52 cellulose anion-exchange column chromatography | 5.7 × 103~6.1 × 106 | glucose, mannose, galactose | 15:4:1 | [61] | |
| PIP1 | Mycelia of Liquid-cultured P. igniarius | Ethanol precipitation and sepharose CL-6B gel filtration | 1.7 × 104 | glucose, galactose, mannose | 3.70:4.06:1.00 | (1→3)-Glc (1→4)-Man | [58] |
| FIII-1 | Mycelia of Liquid-cultured P. linteus | 106~2 × 106 | Fucose, xylose, mannose, glucose, galactose | 1.1:3.6:3.4:87.3:4.7 | [55] | ||
| PPC | P. linteus mycelia | DEAE-cellulose column (3 × 45 cm) equilibrated with distilled water | 7.3 × 103 | D-glucose, D-mannose | 3:2 | [56] | |
| PLC | P. linteus mycelia | DEAE-cellulose and gel-permeation chromatography | 1.53 × 105 | mannose, galactose, glucose, arabinose, xylose | [57] | ||
| PLPS-1 | P. linteus mycelia | DEAE-52 cellulose and Sephadex G-100 column chromatography | 2.5 × 105 | glucose, arabinose, fucose, galactose, xylose | 21.964:1.336:1.182: 1:1 | α-D-Glc(1→4)-α-D-Glc(1→6) | [62] |
| PLPS-2 | P. linteus mycelia | DEAE-52 cellulose and Sephadex G-100 column chromatography | 2.8 × 104 | galactose, glucose, mannose, arabinose, fucose, xylose | 14.368:2.594:1.956:1.552:1.466:1 | α-(1→3)-D-Glc and α-(1→6)-D-Glc | [62] |
| P. linteus polysaccharide | P. linteus fermentation broth | 9.4 × 103~15 × 103 | glucose, galactose, mannose, arabinose, xylose | [59] | |||
| Fr-I | P. linteus fermentation broth | SepharoseCL-4B gel filtration chromatography | 43.43 × 104 | glucose, mannose, galactose | [63] | ||
| Fr-II | P. linteus fermentation broth | SepharoseCL-4B gel filtration chromatography | 3.14 × 104 | glucose, mannose, galactose | [47] | ||
| Fr-III | P. linteus fermentation broth | SepharoseCL-4B gel filtration chromatography | 1.29 × 104 | glucose, mannose, galactose | [47] | ||
| HHM | P. linteus crude polysaccharide fermentation broth | Ion-exchange resin, Sephadex G-200, Sephacryl S-400, Sephadex G-100 gel column chromatography | 2.84 × 106 | glucose | [48] | ||
| HLM | P. linteus crude polysaccharide fermentation broth | Ion-exchange resin, Sephadex G-200, Sephacryl S-400, Sephadex G-100 gel column chromatography | 5.33 × 104 | glucose, galactose | [48] | ||
| PL-N1 | alkaline extract of P. linteus mycelia | DEAE-Sephadex A-25 | 3.43 × 108 | arabinose, xylose, glucose, galactose | 4.0:6.7:1.3:1.0 | (1→4)-linked β-Dxylopyranosyl residues, (1→2)-linked α-D-xylopyranosyl residues, (1→4)-linked α-D-glucopyranosyl residues, (1→5)-linked β-D-arabinofuranosyl residues, (1→4)-linked β-D-xylopyranosyl | [64] |
| PL-A11 | an ammonium oxalate extract of P. linteus mycelia | DEAE-Sepharose FF chromatography column (2.6 cm × 40 cm), Sephacryl S-400 HR column (1.5 cm × 60 cm) | 1.38 × 104 | arabinose, xylose, mannose, glucose | 1.1:1.3:1.0:6.6 | (1→4)-α-D-glucopyranosyl, (1→2)-α-D-xylopyranosyl, and (1→3)-α-D-arabinofuranosyl | [65] |
| Pharmacological | Source of Polysaccharides | Experimental Model | Mechanism | Ref. |
|---|---|---|---|---|
| Promote hematopoiesis | fruiting bodies of P. igniarius | immune-injury rats | Increase the number of Hb, globulin, and peripheral white blood cells in normal rat blood; Significant recovery of leukocyte count and hemoglobin content in peripheral blood of immunosuppressed rats | [104] |
| Anti-allergy | fruiting bodies of P. linteus | rat peritoneal mast cell | Inhibit mast cell degranulation and inhibits histamine, TNF-α, IL-6, and other factors related to type I allergy | [117] |
| Antifatigue | mycelial of P. linteus | KM mice | Reduce serum urea nitrogen content and blood lactate content in mice after strenuous exercise | [118] |
| Antifatigue | Fermentation Broth of P. igniarius | KM mice | Reduce blood lactate levels and blood creatine kinase levels | [119] |
| Antidiabetic nephropathy | P. igniarius | diabetic mice | Regulate MMP-2/TIMP-2 balance and inhibit activation of P311/TGF-β1/Snail1 signaling pathway | [120] |
| Anti-hyperlipemia | mycelia and extracellular of P. linteus | hyperlipemia mice | Reduce serum triglyceride (TG), total cholesterol (TC), and low-density lipoprotein (LDL) levels and increase high-density lipoprotein (HDL) levels in hyperlipidemic mice | [121] |
| Anti-septic shock | P. linteus | Septic Shock Mice | Reduce splenocyte production of IL-2, IFN-γ, and TNF-α and enhance spontaneous apoptosis of macrophages and lymphocytes | [122] |
| Anti-paracetamol-induced liver injury | mycelial of P. linteus | Paracetamol-induced liver injury in mice | Reduce cytochrome P450 2E1 (CYP2E1) expression and hepatic cytokine release, therefore increasing the level of phase II enzymes | [123] |
| Antidiabetic | mycelial of P. linteus | type 2 diabetic rats | Play a prebiotic effect, improve gut microbiota, and reduce HFD-induced insulin resistance | [124] |
| Hypoglycemic | P. linteus | HFD fed mice | Restore vitamin B12 level; Rescue hepatic PC/PE ratio and activate FOXO signaling pathway to improve insulin resistance | [125] |
Disclaimer/Publisher’s Note: The statements, opinions and data contained in all publications are solely those of the individual author(s) and contributor(s) and not of MDPI and/or the editor(s). MDPI and/or the editor(s) disclaim responsibility for any injury to people or property resulting from any ideas, methods, instructions or products referred to in the content. |
© 2024 by the authors. Licensee MDPI, Basel, Switzerland. This article is an open access article distributed under the terms and conditions of the Creative Commons Attribution (CC BY) license (https://creativecommons.org/licenses/by/4.0/).
Share and Cite
Yin, Y.; Shi, X.; Cai, X.; Liu, F.; Ni, W.; Li, B.; Wan, X.; Ren, M. Isolation Techniques, Structural Characteristics, and Pharmacological Effects of Phellinus Polysaccharides: A Review. Molecules 2024, 29, 3047. https://doi.org/10.3390/molecules29133047
Yin Y, Shi X, Cai X, Liu F, Ni W, Li B, Wan X, Ren M. Isolation Techniques, Structural Characteristics, and Pharmacological Effects of Phellinus Polysaccharides: A Review. Molecules. 2024; 29(13):3047. https://doi.org/10.3390/molecules29133047
Chicago/Turabian StyleYin, Yiming, Xiaolin Shi, Xiaoqing Cai, Fangrui Liu, Wenting Ni, Baohong Li, Xinhuan Wan, and Meng Ren. 2024. "Isolation Techniques, Structural Characteristics, and Pharmacological Effects of Phellinus Polysaccharides: A Review" Molecules 29, no. 13: 3047. https://doi.org/10.3390/molecules29133047
APA StyleYin, Y., Shi, X., Cai, X., Liu, F., Ni, W., Li, B., Wan, X., & Ren, M. (2024). Isolation Techniques, Structural Characteristics, and Pharmacological Effects of Phellinus Polysaccharides: A Review. Molecules, 29(13), 3047. https://doi.org/10.3390/molecules29133047

