Integrated Metabolomic and Transcriptomic Analysis Reveals the Underlying Antibacterial Mechanisms of the Phytonutrient Quercetin-Induced Fatty Acids Alteration in Staphylococcus aureus ATCC 27217
Abstract
1. Introduction
2. Results
2.1. Effect of Quercetin on S. aureus Cells
2.1.1. Morphological and Cell Membrane Integrity Changes
2.1.2. Protein and Nucleic Acid Leakage
2.1.3. Intracellular ATP and Pyruvate Levels
2.2. Metabolite Accumulation Analysis of S. aureus in Response to Quercetin Treatments
2.2.1. Identification and Quantification of Fatty Acids
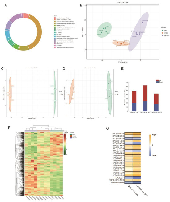
2.2.2. Metabolomic Profiling
2.3. Gene Expression Analysis of S. aureus in Response to Quercetin Treatments
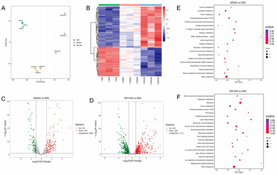
2.3.1. Transcriptome Analysis
2.3.2. RT-qPCR Validation of the Transcriptomic Data
2.4. Combined Analysis of the Metabolomic and Transcriptomic Data Related to Energy Metabolism and Fatty Acid Biosynthesis Pathways
2.5. Inhibition of β-Ketoacyl-ACP Reductase by Quercetin
2.5.1. Quercetin’s Inhibitory Potency and Type of Inhibition toward the FabG Enzyme
2.5.2. Quercetin’s Binding Mode with Respect to FabG via Molecular Docking Simulation
3. Discussion
4. Materials and Methods
4.1. Chemicals and Reagents
4.2. Bacterial Strain and Culture Condition
4.3. Minimum Inhibitory Concentration Assay
4.4. Scanning Electron Microscopy and Confocal Laser Scanning Microscopy
4.5. Bacterial Protein and Nucleic Acid Leakage
4.6. Intracellular ATP and Pyruvate Contents
4.7. Determination of Fatty Acid Composition
4.8. Metabolomics Analysis
4.9. Transcriptomic Analysis
4.10. RT-qPCR Validation
4.11. In Vitro FabG Enzyme Activity Assay
4.12. Molecular Docking
4.13. Statistical Analysis
5. Conclusions
Supplementary Materials
Author Contributions
Funding
Institutional Review Board Statement
Informed Consent Statement
Data Availability Statement
Acknowledgments
Conflicts of Interest
References
- Chan, P.N.A. Chemical Properties and Applications of Food Additives: Preservatives, Dietary Ingredients, and Processing Aids. In Handbook of Food Chemistry; Springer: Berlin/Heidelberg, Germany, 2015; pp. 75–100. [Google Scholar] [CrossRef]
- Bennett, R.N.; Wallsgrove, R.M. Secondary Metabolites in Plant Defence Mechanisms. N. Phytol. 1994, 127, 617–633. [Google Scholar] [CrossRef] [PubMed]
- Yu, M.; Gouvinhas, I.; Rocha, J.; Barros, A.I.R.N.A. Phytochemical and Antioxidant Analysis of Medicinal and Food Plants towards Bioactive Food and Pharmaceutical Resources. Sci. Rep. 2021, 11, 10041. [Google Scholar] [CrossRef] [PubMed]
- Wu, S.-C.; Yang, Z.-Q.; Liu, F.; Peng, W.-J.; Qu, S.-Q.; Li, Q.; Song, X.-B.; Zhu, K.; Shen, J.-Z. Antibacterial Effect and Mode of Action of Flavonoids from Licorice against Methicillin-Resistant Staphylococcus aureus. Front. Microbiol. 2019, 10, 2489. [Google Scholar] [CrossRef]
- Maleki, S.J.; Crespo, J.F.; Cabanillas, B. Anti-Inflammatory Effects of Flavonoids. Food Chem. 2019, 299, 125124. [Google Scholar] [CrossRef]
- Dias, M.C.; Pinto, D.C.G.A.; Silva, A.M.S. Plant Flavonoids: Chemical Characteristics and Biological Activity. Molecules 2021, 26, 5377. [Google Scholar] [CrossRef]
- Karnwal, A.; Malik, T. Exploring the Untapped Potential of Naturally Occurring Antimicrobial Compounds: Novel Advancements in Food Preservation for Enhanced Safety and Sustainability. Front. Sustain. Food Syst. 2024, 8, 1307210. [Google Scholar] [CrossRef]
- Batiha, G.E.S.; Hussein, D.E. Application of Natural Antimicrobials in Food Preservation: Recent Views. Food Control 2021, 126, 108066. [Google Scholar] [CrossRef]
- Chen, S.; Wang, X.; Cheng, Y.; Gao, H.; Chen, X. A Review of Classification, Biosynthesis, Biological Activities and Potential Applications of Flavonoids. Molecules 2023, 28, 4982. [Google Scholar] [CrossRef]
- Farhadi, F.; Khameneh, B.; Iranshahi, M.; Iranshahy, M. Antibacterial Activity of Flavonoids and Their Structure-Activity Relationship: An Update Review: Antibacterial Activity of Flavonoids. Phytother. Res. 2019, 33, 13–40. [Google Scholar] [CrossRef]
- Alvarez-Ordóñez, A.; Fernández, A.; López, M.; Bernardo, A. Relationship between Membrane Fatty Acid Composition and Heat Resistance of Acid and Cold Stressed Salmonella senftenberg CECT 4384. Food Microbiol. 2009, 26, 347–353. [Google Scholar] [CrossRef]
- Baker, A.; Graham, I.A.; Holdsworth, M.; Smith, S.M.; Theodoulou, F.L. Chewing the fat: β-oxidation in signalling and development. Trends Plant Sci. 2006, 11, 124–132. [Google Scholar] [CrossRef]
- Parsons, J.B.; Rock, C.O. Is Bacterial Fatty Acid Synthesis a Valid Target for Antibacterial Drug Discovery? Curr. Opin. Microbiol. 2011, 14, 544–549. [Google Scholar] [CrossRef]
- White, S.W.; Zheng, J.; Zhang, Y.-M.; Rock, C.O. The Structural Biology of Type II Fatty Acid Biosynthesis. Annu. Rev. Biochem. 2005, 74, 791–831. [Google Scholar] [CrossRef]
- Zhang, Y.-M.; White, S.W.; Rock, C.O. Inhibiting Bacterial Fatty Acid Synthesis. J. Biol. Chem. 2006, 281, 17541–17544. [Google Scholar] [CrossRef]
- Payne, D.J.; Gwynn, M.N.; Holmes, D.J.; Pompliano, D.L. Drugs for Bad Bugs: Confronting the Challenges of Antibacterial Discovery. Nat. Rev. Drug Discov. 2007, 6, 29–40. [Google Scholar] [CrossRef]
- Martens, E.; Demain, A.L. Platensimycin and Platencin: Promising Antibiotics for Future Application in Human Medicine. J. Antibiot. 2011, 64, 705–710. [Google Scholar] [CrossRef]
- Jeong, N.Y.; Lee, J.S.; Yoo, K.S.; Oh, S.; Choe, E.; Lee, H.-J.; Park, B.S.; Choi, Y.H.; Yoo, Y.H. Fatty Acid Synthase Inhibitor Cerulenin Inhibits Topoisomerase I Catalytic Activity and Augments SN-38-Induced Apoptosis. Apoptosis 2013, 18, 226–237. [Google Scholar] [CrossRef]
- Nishida, I.; Kawaguchi, A.; Yamada, M. Effect of Thiolactomycin on the Individual Enzymes of the Fatty Acid Synthase System in Escherichia coli. J. Biochem. 1986, 99, 1447–1454. [Google Scholar] [CrossRef]
- Yao, J.; Rock, C.O. Bacterial Fatty Acid Metabolism in Modern Antibiotic Discovery. Biochim. Biophys. Acta 2017, 1862, 1300–1309. [Google Scholar] [CrossRef]
- Price, A.C.; Zhang, Y.-M.; Rock, C.O.; White, S.W. Structure of β-Ketoacyl-[Acyl Carrier Protein] Reductase from Escherichia Coli: Negative Cooperativity and Its Structural Basis. Biochemistry 2001, 40, 12772–12781. [Google Scholar] [CrossRef]
- Vella, P.; Rudraraju, R.S.; Lundbäck, T.; Axelsson, H.; Almqvist, H.; Vallin, M.; Schneider, G.; Schnell, R. A FabG Inhibitor Targeting an Allosteric Binding Site Inhibits Several Orthologs from Gram-Negative ESKAPE Pathogens. Bioorg. Med. Chem. 2021, 30, 115898. [Google Scholar] [CrossRef] [PubMed]
- Shanbhag, A.P. FabG: From a Core to Circumstantial Catalyst. Biotechnol. Lett. 2019, 41, 675–688. [Google Scholar] [CrossRef] [PubMed]
- Dawan, J.; Ahn, J. Bacterial Stress Responses as Potential Targets in Overcoming Antibiotic Resistance. Microorganisms 2022, 10, 1385. [Google Scholar] [CrossRef] [PubMed]
- Jan, A.T.; Kamli, M.R.; Murtaza, I.; Singh, J.B.; Ali, A.; Haq, Q.M.R. Dietary Flavonoid Quercetin and Associated Health Benefits—An Overview. Food Rev. Int. 2010, 26, 302–317. [Google Scholar] [CrossRef]
- Aghababaei, F.; Hadidi, M. Recent Advances in Potential Health Benefits of Quercetin. Pharmaceuticals 2023, 16, 1020. [Google Scholar] [CrossRef] [PubMed]
- Yang, D.; Wang, T.; Long, M.; Li, P. Quercetin: Its Main Pharmacological Activity and Potential Application in Clinical Medicine. Oxid. Med. Cell. Longev. 2020, 2020, 8825387. [Google Scholar] [CrossRef] [PubMed]
- Qi, W.; Qi, W.; Xiong, D.; Long, M. Quercetin: Its Antioxidant Mechanism, Antibacterial Properties and Potential Application in Prevention and Control of Toxipathy. Molecules 2022, 27, 6545. [Google Scholar] [CrossRef] [PubMed]
- Mascotti, K.; McCullough, J.; Burger, S.R. HPC Viability Measurement: Trypan Blue versus Acridine Orange and Propidium Iodide. Transfusion 2000, 40, 693–696. [Google Scholar] [CrossRef] [PubMed]
- Liu, S.; Zhang, Q.; Li, H.; Qiu, Z.; Yu, Y. Comparative Assessment of the Antibacterial Efficacies and Mechanisms of Different Tea Extracts. Foods 2022, 11, 620. [Google Scholar] [CrossRef]
- Kang, J.; Liu, L.; Wu, X.; Sun, Y.; Liu, Z. Effect of Thyme Essential Oil against Bacillus Cereus Planktonic Growth and Biofilm Formation. Appl. Microbiol. Biotechnol. 2018, 102, 10209–10218. [Google Scholar] [CrossRef]
- Zangari, J.; Petrelli, F.; Maillot, B.; Martinou, J.-C. The Multifaceted Pyruvate Metabolism: Role of the Mitochondrial Pyruvate Carrier. Biomolecules 2020, 10, 1068. [Google Scholar] [CrossRef] [PubMed]
- Alvarez-Ordóñez, A.; Fernández, A.; López, M.; Arenas, R.; Bernardo, A. Modifications in Membrane Fatty Acid Composition of Salmonella typhimurium in Response to Growth Conditions and Their Effect on Heat Resistance. Int. J. Food Microbiol. 2008, 123, 212–219. [Google Scholar] [CrossRef] [PubMed]
- Cucchi, D.; Camacho-Muñoz, D.; Certo, M.; Pucino, V.; Nicolaou, A.; Mauro, C. Fatty acids-from energy substrates to key regulators of cell survival, proliferation and effector function. Cell Stress 2020, 4, 9–23. [Google Scholar] [CrossRef]
- Chinnam, N.; Dadi, P.K.; Sabri, S.A.; Ahmad, M.; Kabir, M.A.; Ahmad, Z. Dietary Bioflavonoids Inhibit Escherichia Coli ATP Synthase in a Differential Manner. Int. J. Biol. Macromol. 2010, 46, 478–486. [Google Scholar] [CrossRef] [PubMed]
- Röhrig, F.; Schulze, A. The Multifaceted Roles of Fatty Acid Synthesis in Cancer. Nat. Rev. Cancer 2016, 16, 732–749. [Google Scholar] [CrossRef] [PubMed]
- Behal, R. Regulation of the Pyruvate Dehydrogenase Multienzyme Complex. Annu. Rev. Nutr. 1993, 13, 497–520. [Google Scholar] [CrossRef] [PubMed]
- Theodoulou, F.L.; Sibon, O.C.M.; Jackowski, S.; Gout, I. Coenzyme A and Its Derivatives: Renaissance of a Textbook Classic. Biochem. Soc. Trans. 2014, 42, 1025–1032. [Google Scholar] [CrossRef] [PubMed]
- Horecker, B.L. The pentose phosphate pathway. J. Biol. Chem. 2002, 277, 47965–47971. [Google Scholar] [CrossRef] [PubMed]
- Khvorova, A.; Kwak, Y.G.; Tamkun, M.; Majerfeld, I.; Yarus, M. RNAs That Bind and Change the Permeability of Phospholipid Membranes. Proc. Natl. Acad. Sci. USA 1999, 96, 10649–10654. [Google Scholar] [CrossRef]
- Wang, L.-H.; Zeng, X.-A.; Wang, M.-S.; Brennan, C.S.; Gong, D. Modification of Membrane Properties and Fatty Acids Biosynthesis-Related Genes in Escherichia coli and Staphylococcus aureus: Implications for the Antibacterial Mechanism of Naringenin. BBA—Biomembr. 2018, 1860, 481–490. [Google Scholar] [CrossRef]
- Xu, X.-P.; Elsheikha, H.M.; Liu, W.-G.; Zhang, Z.-W.; Sun, L.-X.; Liang, Q.-L.; Song, M.-X.; Zhu, X.-Q. The Role of Type II Fatty Acid Synthesis Enzymes FabZ, ODSCI, and ODSCII in the Pathogenesis of Toxoplasma gondii Infection. Front. Microbiol. 2021, 12, 703059. [Google Scholar] [CrossRef] [PubMed]
- Tasdemir, D.; Lack, G.; Brun, R.; Rüedi, P.; Scapozza, L.; Perozzo, R. Inhibition of Plasmodium falciparum Fatty Acid Biosynthesis: Evaluation of FabG, FabZ, and FabI as Drug Targets for Flavonoids. J. Med. Chem. 2006, 49, 3345–3353. [Google Scholar] [CrossRef]
- Wang, W.; Sun, C.; Mao, L.; Ma, P.; Liu, F.; Yang, J.; Gao, Y. The Biological Activities, Chemical Stability, Metabolism and Delivery Systems of Quercetin: A Review. Trends Food Sci. Technol. 2016, 56, 21–38. [Google Scholar] [CrossRef]
- Baky, M.H.; Elshahed, M.; Wessjohann, L.; Farag, M.A. Interactions between Dietary Flavonoids and the Gut Microbiome: A Comprehensive Review. Br. J. Nutr. 2022, 128, 577–591. [Google Scholar] [CrossRef]
- Xiong, H.-H.; Lin, S.-Y.; Chen, L.-L.; Ouyang, K.-H.; Wang, W.-J. The Interaction between Flavonoids and Intestinal Microbes: A Review. Foods 2023, 12, 320. [Google Scholar] [CrossRef]
- Sweet, R.; Kroon, P.A.; Webber, M.A. Activity of Antibacterial Phytochemicals and Their Potential Use as Natural Food Preservatives. Crit. Rev. Food Sci. Nutr. 2022, 1, 2076–2087. [Google Scholar] [CrossRef]
- Olszewska, M.A.; Gędas, A.; Simões, M. Antimicrobial Polyphenol-Rich Extracts: Applications and Limitations in the Food Industry. Food Res. Int. 2020, 134, 109214. [Google Scholar] [CrossRef] [PubMed]
- da Costa Júnior, S.D.; de Oliveira Santos, J.V.; de Almeida Campos, L.A.; Pereira, M.A.; Magalhães, N.S.S.; Cavalcanti, I.M.F. Antibacterial and Antibiofilm Activities of Quercetin against Clinical Isolates of Staphyloccocus aureus and Staphylococcus saprophyticus with Resistance Profile. Int. J. Environ. Agric. Biotechnol. 2018, 3, 1948–1958. [Google Scholar] [CrossRef]
- Wu, X.; Ma, G.-L.; Chen, H.-W.; Zhao, Z.-Y.; Zhu, Z.-P.; Xiong, J.; Yang, G.-X.; Hu, J.-F. Antibacterial and Antibiofilm Efficacy of the Preferred Fractions and Compounds from Euphorbia humifusa (Herba Euphorbiae humifusae) against Staphylococcus aureus. J. Ethnopharmacol. 2023, 306, 116177. [Google Scholar] [CrossRef]
- Dos Santos, J.F.S.; Tintino, S.R.; da Silva, A.R.P.; Dos S Barbosa, C.R.; Scherf, J.R.; de S Silveira, Z.; de Freitas, T.S.; de Lacerda Neto, L.J.; Barros, L.M.; de A Menezes, I.R.; et al. Enhancement of the Antibiotic Activity by Quercetin against Staphylococcus Aureus Efflux Pumps. J. Bioenerg. Biomembr. 2021, 53, 157–167. [Google Scholar] [CrossRef]
- Septama, A.W.; Xiao, J.; Panichayupakaranant, P. A Synergistic Effect of Artocarpanone from Artocarpus heterophyllus L. (Moraceae) on the Antibacterial Activity of Selected Antibiotics and Cell Membrane Permeability. J. Intercult. Ethnopharmacol. 2017, 6, 186–191. [Google Scholar] [CrossRef] [PubMed]
- Cruz, B.G.; Dos Santos, H.S.; Bandeira, P.N.; Rodrigues, T.H.S.; Matos, M.G.C.; Nascimento, M.F.; de Carvalho, G.G.C.; Braz-Filho, R.; Teixeira, A.M.R.; Tintino, S.R.; et al. Evaluation of Antibacterial and Enhancement of Antibiotic Action by the Flavonoid Kaempferol 7-O-β-D-(6″-O-Cumaroyl)-Glucopyranoside Isolated from Croton piauhiensis Müll. Microb. Pathog. 2020, 143, 104144. [Google Scholar] [CrossRef] [PubMed]
- Lan, J.-E.; Li, X.-J.; Zhu, X.-F.; Sun, Z.-L.; He, J.-M.; Zloh, M.; Gibbons, S.; Mu, Q. Flavonoids from Artemisia Rupestris and Their Synergistic Antibacterial Effects on Drug-Resistant Staphylococcus aureus. Nat. Prod. Res. 2021, 35, 1881–1886. [Google Scholar] [CrossRef] [PubMed]
- M<monospace> </monospace>Qu, S.; Dai, C.; Shen, Z.; Tang, Q.; Wang, H.; Zhai, B.; Zhao, L.; Hao, Z. Mechanism of Synergy between Tetracycline and Quercetin against Antibiotic Resistant Escherichia coli. Front. Microbiol. 2019, 10, 2536. [Google Scholar] [CrossRef] [PubMed]
- Siriwong, S.; Teethaisong, Y.; Thumanu, K.; Dunkhunthod, B.; Eumkeb, G. The Synergy and Mode of Action of Quercetin plus Amoxicillin against Amoxicillin-Resistant Staphylococcus epidermidis. BMC Pharmacol. Toxicol. 2016, 17, 39. [Google Scholar] [CrossRef] [PubMed]
- Morvan, C.; Halpern, D.; Kénanian, G.; Pathania, A.; Anba-Mondoloni, J.; Lamberet, G.; Gruss, A.; Gloux, K. The Staphylococcus aureus FASII Bypass Escape Route from FASII Inhibitors. Biochimie 2017, 141, 40–46. [Google Scholar] [CrossRef] [PubMed]
- Brinster, S.; Lamberet, G.; Staels, B.; Trieu-Cuot, P.; Gruss, A.; Poyart, C. Type II Fatty Acid Synthesis Is Not a Suitable Antibiotic Target for Gram-Positive Pathogens. Nature 2009, 458, 83–86. [Google Scholar] [CrossRef]
- CLSI. Performance Standards for Antimicrobial Disk Susceptibility Tests, 12th ed.; Approved standards; Clinical and Laboratory Standards Institute: Wayne, PA, USA, 2015. [Google Scholar]
- Tian, L.; Wang, X.; Zhang, D.; Wu, M.; Xue, Z.; Liu, Z.; Yang, S.; Li, H.; Gong, G. Evaluation of the Membrane Damage Mechanism of Protocatechualdehyde against Yersinia enterocolitica and Simulation of Growth Inhibition in Pork. Food Chem. 2021, 363, 130340. [Google Scholar] [CrossRef]
- Zhao, L.; Zhang, Y.; Yang, H. Efficacy of Low Concentration Neutralised Electrolysed Water and Ultrasound Combination for Inactivating Escherichia coli ATCC 25922, Pichia pastoris GS115 and Aureobasidium pullulans 2012 on Stainless Steel Coupons. Food Control 2017, 73, 889–899. [Google Scholar] [CrossRef]
- Zhao, X.; Chen, L.; Wu, J.; He, Y.; Yang, H. Elucidating Antimicrobial Mechanism of Nisin and Grape Seed Extract against Listeria monocytogenes in Broth and on Shrimp through NMR-Based Metabolomics Approach. Int. J. Food Microbiol. 2020, 319, 108494. [Google Scholar] [CrossRef]
- Bradford, M.M. A Rapid and Sensitive Method for the Quantitation of Microgram Quantities of Protein Utilizing the Principle of Protein Dye Binding. Anal. Biochem. 1976, 72, 248–254. [Google Scholar] [CrossRef] [PubMed]
- Morrison, W.R.; Smith, L.M. Preparation of Fatty Acid Methyl Esters and Dimethylacetals from Lipids with Boron Fluoride–Methanol. J. Lipid Res. 1964, 5, 600–608. [Google Scholar] [CrossRef] [PubMed]
- Wu, P.; Rane, N.R.; Xing, C.; Patil, S.M.; Roh, H.-S.; Jeon, B.-H.; Li, X. Integrative Chemical and Omics Analyses Reveal Copper Biosorption and Tolerance Mechanisms of Bacillus Cereus Strain T6. J. Hazard. Mater. 2022, 435, 129002. [Google Scholar] [CrossRef] [PubMed]
- Fang, Y.; Wu, W.; Zhao, Y.; Liu, H.; Li, Z.; Li, X.; Zhang, M.; Qin, Y. Transcriptomic and Metabolomic Investigation of Molecular Inactivation Mechanisms in Escherichia coli Triggered by Graphene Quantum Dots. Chemosphere 2023, 311, 137051. [Google Scholar] [CrossRef] [PubMed]
- Livak, K.J.; Schmittgen, T.D. Analysis of Relative Gene Expression Data Using Real-Time Quantitative PCR and the 2−ΔΔCT Method. Methods 2001, 25, 402–408. [Google Scholar] [CrossRef] [PubMed]
- Heath, R.J.; Rock, C.O. Inhibition of β-Ketoacyl-Acyl Carrier Protein Synthase III (FabH) by Acyl-Acyl Carrier Protein in Escherichia coli. J. Biol. Chem. 1996, 271, 10996–11000. [Google Scholar] [CrossRef] [PubMed]
- Li, B.H.; Zhang, R.; Du, Y.T.; Sun, Y.H.; Tian, W.X. Inactivation mechanism of the β-ketoacyl-[acyl carrier protein] reductase of bacterial type-II fatty acid synthase by epigallocatechin gallate. Biochem. Cell Biol. 2006, 84, 755–762. [Google Scholar] [CrossRef] [PubMed]
- Feng, S.-X.; Ma, J.-C.; Yang, J.; Hu, Z.; Zhu, L.; Bi, H.-K.; Sun, Y.-R.; Wang, H.-H. Ralstonia solanacearum Fatty Acid Composition Is Determined by Interaction of Two 3-Ketoacyl-Acyl Carrier Protein Reductases Encoded on Separate Replicons. BMC Microbiol. 2015, 15, 223. [Google Scholar] [CrossRef] [PubMed]
- Lineweaver, H.; Burk, D. The determination of enzyme dissociation constants. J. Am. Chem. Soc. 1934, 56, 658–666. [Google Scholar] [CrossRef]
- Liu, C.; Qi, J.; Shan, B.; Ma, Y. Tachyplesin causes membrane instability that kills multidrug-resistant bacteria by inhibiting the 3-ketoacyl carrier protein reductase FabG. Front. Microbiol. 2018, 9, 356510. [Google Scholar] [CrossRef]
- Ma, Y.; Shi, Q.; He, Q.; Chen, G. Metabolomic Insights into the Inhibition Mechanism of Methyl N-Methylanthranilate: A Novel Quorum Sensing Inhibitor and Antibiofilm Agent against Pseudomonas aeruginosa. Int. J. Food Microbiol. 2021, 358, 109402. [Google Scholar] [CrossRef]









| Type | Fatty Acids | Contents under Different Quercetin Treatments (µg/mg prot) | ||
|---|---|---|---|---|
| 0 | MIC | 2 MIC | ||
| SFA | Hexanoic acid | 34.11 ± 0.49 | 42.57 ± 1.39 | 18.33 ± 2.98 |
| Octanoic acid | 57.97 ± 2.00 | 69.73 ± 1.82 | 46.82 ± 9.24 | |
| Nonanoic acid | 68.96 ± 4.81 | 72.23 ± 3.79 | 35.78 ± 11.23 | |
| Hendecanoic acid | 18.43 ± 0.10 | 23.78 ± 0.61 | 9.10 ± 2.30 | |
| Decanoic acid | 117.91 ± 1.26 | 132.41 ± 7.84 | 114.90 ± 6.86 | |
| Lauric acid | 136.50 ± 1.16 | 126.07 ± 1.88 | 96.35 ± 5.50 | |
| Tridecanoic acid | 66.61 ± 2.24 | 47.70 ± 4.43 | 16.93 ± 5.15 | |
| Myristic acid | 2283.10 ± 58.53 | 1327.22 ± 188.88 | 831.96 ± 135.76 | |
| Pentadecanoic acid | 153.67 ± 1.19 | 128.14 ± 8.06 | 57.71 ± 34.86 | |
| Palmitic acid | 33,206.34 ± 246.36 | 38,876.56 ± 708.15 | 17,603.76 ± 563.07 | |
| Heptadecanoic acid | 217.40 ± 1.20 | 231.80 ± 3.18 | 142.77 ± 41.14 | |
| Stearic acid | 24,172.08 ± 97.55 | 29,193.94 ± 576.61 | 12,103.67 ± 222.55 | |
| UFA | Oleic acid | 69,749.59 ± 1514.69 | 78,787.67 ± 1645.64 | 54,176.61 ± 1909.60 |
| Linoleic acid | 332.25 ± 26.11 | 365.29 ± 25.03 | 351.40 ± 0.08 | |
| Total SFA | 60,533.10 ± 416.88 | 70,272.16 ± 1506.63 | 31,078.09 ± 1040.64 | |
| Total UFA | 70,081.83 ± 1540.80 | 79,152.96 ± 1670.67 | 54,528.01 ± 1909.68 | |
| UFA/SFA ratio | 1.16 | 1.13 | 1.75 | |
Disclaimer/Publisher’s Note: The statements, opinions and data contained in all publications are solely those of the individual author(s) and contributor(s) and not of MDPI and/or the editor(s). MDPI and/or the editor(s) disclaim responsibility for any injury to people or property resulting from any ideas, methods, instructions or products referred to in the content. |
© 2024 by the authors. Licensee MDPI, Basel, Switzerland. This article is an open access article distributed under the terms and conditions of the Creative Commons Attribution (CC BY) license (https://creativecommons.org/licenses/by/4.0/).
Share and Cite
Yuan, H.; Xun, H.; Wang, J.; Wang, J.; Yao, X.; Tang, F. Integrated Metabolomic and Transcriptomic Analysis Reveals the Underlying Antibacterial Mechanisms of the Phytonutrient Quercetin-Induced Fatty Acids Alteration in Staphylococcus aureus ATCC 27217. Molecules 2024, 29, 2266. https://doi.org/10.3390/molecules29102266
Yuan H, Xun H, Wang J, Wang J, Yao X, Tang F. Integrated Metabolomic and Transcriptomic Analysis Reveals the Underlying Antibacterial Mechanisms of the Phytonutrient Quercetin-Induced Fatty Acids Alteration in Staphylococcus aureus ATCC 27217. Molecules. 2024; 29(10):2266. https://doi.org/10.3390/molecules29102266
Chicago/Turabian StyleYuan, Haihua, Hang Xun, Jie Wang, Jin Wang, Xi Yao, and Feng Tang. 2024. "Integrated Metabolomic and Transcriptomic Analysis Reveals the Underlying Antibacterial Mechanisms of the Phytonutrient Quercetin-Induced Fatty Acids Alteration in Staphylococcus aureus ATCC 27217" Molecules 29, no. 10: 2266. https://doi.org/10.3390/molecules29102266
APA StyleYuan, H., Xun, H., Wang, J., Wang, J., Yao, X., & Tang, F. (2024). Integrated Metabolomic and Transcriptomic Analysis Reveals the Underlying Antibacterial Mechanisms of the Phytonutrient Quercetin-Induced Fatty Acids Alteration in Staphylococcus aureus ATCC 27217. Molecules, 29(10), 2266. https://doi.org/10.3390/molecules29102266

