Design, Synthesis, and Biological Evaluation of Phenyloxadiazole Sulfoxide Derivatives as Potent Pseudomonas aeruginosa Biofilm Inhibitors
Abstract
1. Introduction
2. Results and Discussion
2.1. Chemistry
2.2. Evaluation of Inhibition of P. aeruginosa Biofilm and Structure–Activity Relationship (SAR) Studies
2.3. Effect of Sulfoxide Derivatives on QS System Reporter Strains
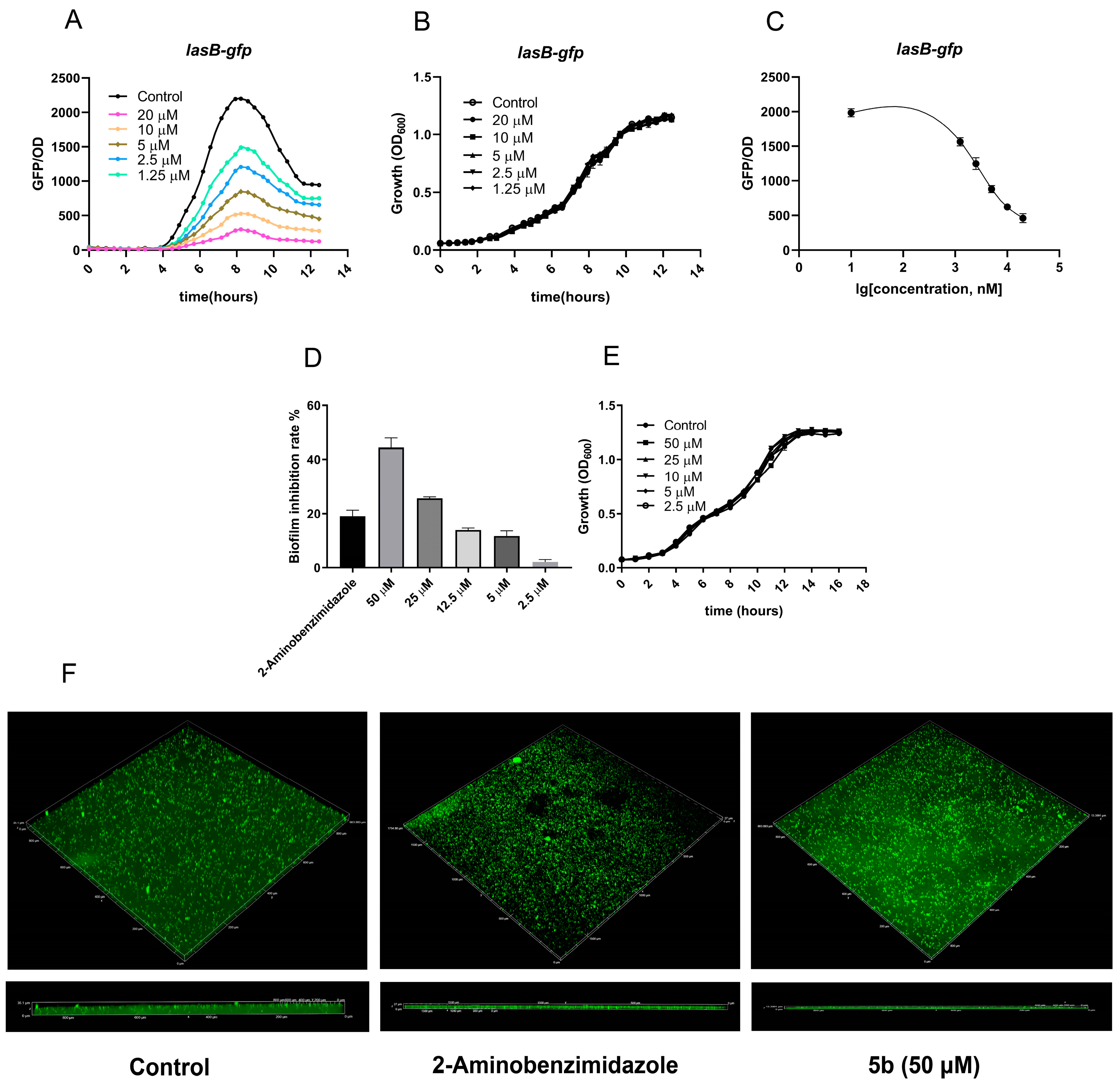
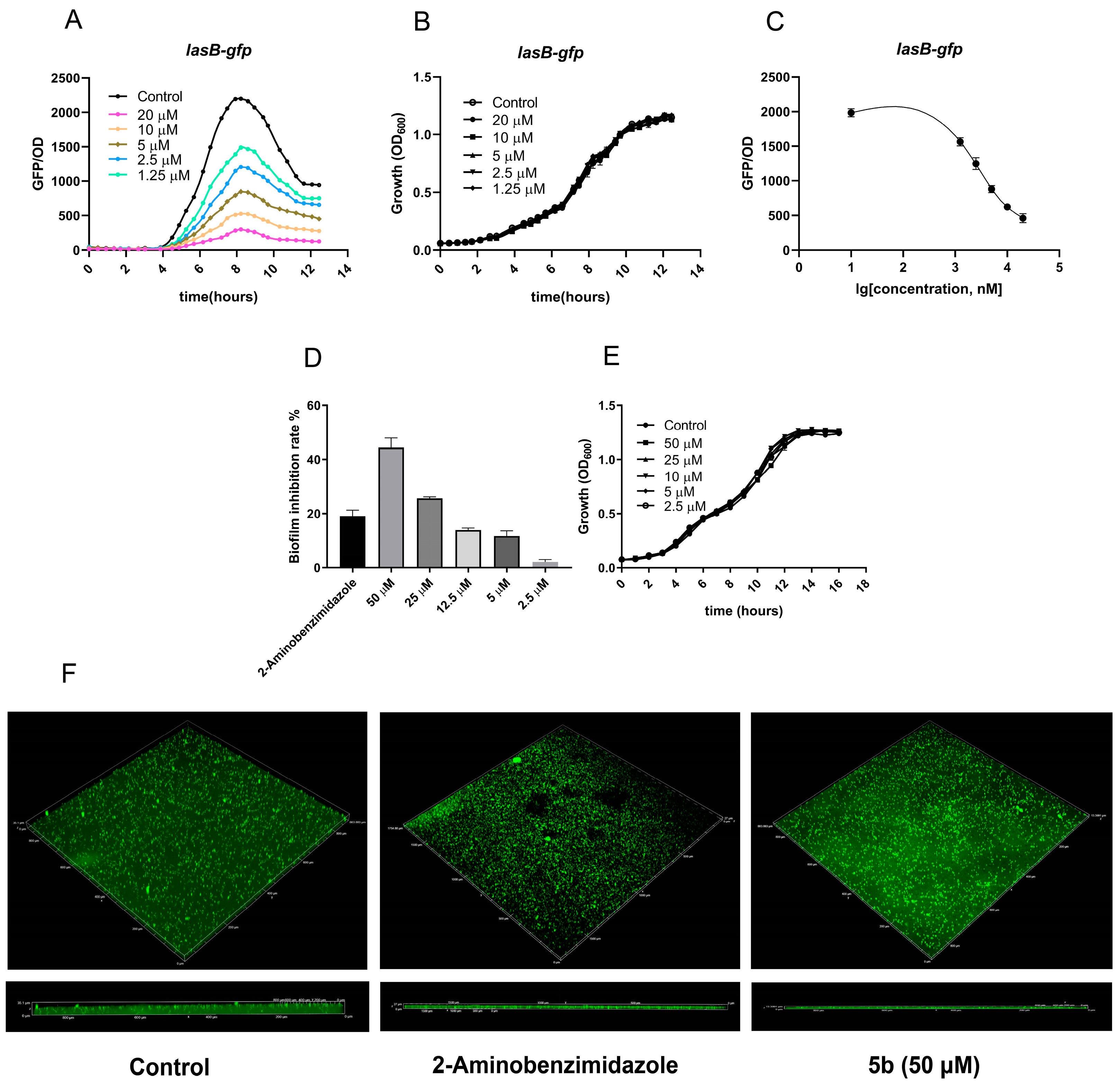
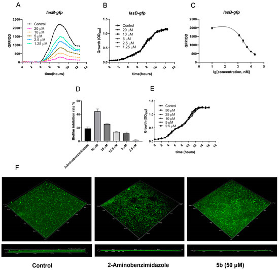
2.4. The Effect of 5b on PAO1-lasB-gfp and P. aeruginosa PAO1 Biofilm Growth and Formation
2.5. Effect of 5b on Virulence Factors
2.6. Molecular Docking Study
3. Materials and Methods
3.1. Chemistry
3.1.1. General Methods for Synthetic Chemistry
3.1.2. General Synthesis Method for Compounds 4a–7o
3.2. Biological Investigations
3.2.1. Biofilm Formation Assay
3.2.2. P. aeruginosa QS Inhibition Assays [32,45]
3.2.3. CLSM Images
3.2.4. Quantification Analysis of Elastase
3.2.5. Determination of Pyocyanin Production
3.2.6. Detection of Rhamnolipid Production
3.3. Molecular Docking
4. Conclusions
Supplementary Materials
Author Contributions
Funding
Institutional Review Board Statement
Informed Consent Statement
Data Availability Statement
Conflicts of Interest
References
- Rada, B.; Leto, T.L. Pyocyanin effects on respiratory epithelium: Relevance in Pseudomonas aeruginosa airway infections. Trends Microbiol. 2013, 21, 73–81. [Google Scholar] [CrossRef] [PubMed]
- Chatterjee, M.; Anju, C.P.; Biswas, L.; Kumar, V.A.; Mohan, C.G.; Biswas, R. Antibiotic resistance in Pseudomonas aeruginosa and alternative therapeutic options. Int. J. Med. Microbiol. 2016, 306, 48–58. [Google Scholar] [CrossRef]
- Li, Y.B.; Liu, J.; Huang, Z.X.; Yu, J.H.; Xu, X.F.; Sun, P.H.; Lin, J.; Chen, W.M. Design, synthesis and biological evaluation of 2-substituted 3-hydroxy-6-methyl-4H-pyran-4-one derivatives as Pseudomonas aeruginosa biofilm inhibitors. Eur. J. Med. Chem. 2018, 158, 753–766. [Google Scholar] [CrossRef]
- Thi, M.T.T.; Wibowo, D.; Rehm, B.H.A. Pseudomonas aeruginosa Biofilms. Int. J. Mol. Sci. 2020, 21, 8671. [Google Scholar] [CrossRef]
- Pecoraro, C.; Carbone, D.; Deng, D.; Cascioferro, S.M.; Diana, P.; Giovannetti, E. Biofilm formation as valuable target to fight against severe chronic infections. Curr. Med. Chem. 2022, 29, 4307–4310. [Google Scholar] [CrossRef] [PubMed]
- Mah, T.F.C.; O’Toole, G.A. Mechanisms of biofilm resistance to antimicrobial agents. Trends Microbiol. 2001, 9, 34–39. [Google Scholar] [CrossRef]
- Costerton, J.W.; Stewart, P.S.; Greenberg, E.P. Bacterial biofilms: A common cause of persistent infections. Science 1999, 284, 1318–1322. [Google Scholar] [CrossRef] [PubMed]
- Carbone, A.; Cascioferro, S.; Parrino, B.; Carbone, D.; Pecoraro, C.; Schillaci, D.; Cusimano, M.G.; Cirrincione, G.; Diana, P. Thiazole analogues of the marine alkaloid nortopsentin as inhibitors of bacterial biofilm formation. Molecules 2021, 26, 81. [Google Scholar] [CrossRef]
- Sutherland, I.W. The biofilm matrix—An immobilized but dynamic microbial environment. Trends Microbiol. 2001, 9, 222–227. [Google Scholar] [CrossRef]
- Yang, L.; Barken, K.B.; Skindersoe, M.E.; Christensen, A.B.; Givskov, M.; Tolker-Nielsen, T. Effects of iron on DNA release and biofilm development by Pseudomonas aeruginosa. Microbiology 2007, 153, 1318–1328. [Google Scholar] [CrossRef]
- de Kievit, T.R. Quorum sensing in Pseudomonas aeruginosa biofilms. Environ. Microbiol. 2009, 11, 279–288. [Google Scholar] [CrossRef] [PubMed]
- Lee, J.H.; Kim, Y.G.; Shim, S.H.; Lee, J. Antibiofilm activities of norharmane and its derivatives against Escherichia coli O157:H7 and other bacteria. Phytomedicine 2017, 36, 254–261. [Google Scholar] [CrossRef]
- Straub, H.; Zuber, F.; Eberl, L.; Maniura-Weber, K.; Ren, Q. In situ investigation of Pseudomonas aeruginosa biofilm development: Interplay between flow, growth medium, and mechanical properties of substrate. ACS Appl. Mater. Interfaces 2023, 15, 2781–2791. [Google Scholar] [CrossRef]
- Bjarnsholt, T.; Jensen, P.Ø.; Burmølle, M.; Hentzer, M.; Haagensen, J.A.J.; Hougen, H.P.; Calum, H.; Madsen, K.G.; Moser, C.; Molin, S.; et al. Pseudomonas aeruginosa tolerance to tobramycin, hydrogen peroxide and polymorphonuclear leukocytes is quorum-sensing dependent. Microbiology 2005, 151, 373–383. [Google Scholar] [CrossRef] [PubMed]
- Hentzer, M.; Givskov, M. Pharmacological inhibition of quorum sensing for the treatment of chronic bacterial infections. J. Clin. Investig. 2003, 112, 1300–1307. [Google Scholar] [CrossRef]
- Liu, J.; Hou, J.S.; Li, Y.B.; Miao, Z.Y.; Sun, P.H.; Lin, J.; Chen, W.M. Novel 2-substituted 3-Hydroxy-1,6-dimethylpyridin-4(1H) ones as dual-acting biofilm inhibitors of Pseudomonas aeruginosa. J. Med. Chem. 2020, 63, 10921–10945. [Google Scholar] [CrossRef]
- Soukarieh, F.; Williams, P.; Stocks, M.J.; Cámara, M. Pseudomonas aeruginosa quorum sensing systems as drug discovery targets: Current position and future perspectives. J. Med. Chem. 2018, 61, 10385–10402. [Google Scholar] [CrossRef] [PubMed]
- Hentzer, M.; Riedel, K.; Rasmussen, T.B.; Heydorn, A.; Andersen, J.B.; Parsek, M.R.; Rice, S.A.; Eberl, L.; Molin, S.; Høiby, N.; et al. Inhibition of quorum sensing in Pseudomonas aeruginosa biofilm bacteria by a halogenated furanone compound. Microbiology 2002, 148, 87–102. [Google Scholar] [CrossRef]
- Li, Q.; Mao, S.; Wang, H.; Ye, X. The Molecular Architecture of Pseudomonas aeruginosa Quorum-Sensing Inhibitors. Mar. Drugs 2022, 20, 488. [Google Scholar] [CrossRef]
- Jakobsen, T.H.; Bjarnsholt, T.; Jensen, P.Ø.; Givskov, M.; Høiby, N. Targeting quorum sensing in Pseudomonas aeruginosa biofilms: Current and emerging inhibitors. Future Microbiol. 2013, 8, 901–921. [Google Scholar] [CrossRef]
- Lin, J.; Cheng, J. Quorum sensing in Pseudomonas aeruginosa and its relationship to biofilm development. ACS Symp. Ser. 2019, 1323, 1–16. [Google Scholar]
- Das, T.; Manefield, M. Pyocyanin promotes extracellular DNA release in Pseudomonas aeruginosa. PLoS ONE 2012, 7, e46718. [Google Scholar] [CrossRef]
- Zou, Y.; Nair, S.K. Molecular basis for the recognition of structurally distinct autoinducer mimics by the Pseudomonas aeruginosa LasR quorum-sensing signaling receptor. Chem. Biol. 2009, 16, 961–970. [Google Scholar] [CrossRef] [PubMed]
- Li, B.; Wever, W.J.; Walshc, C.T.; Bowers, A.A. Dithiolopyrrolones: Biosynthesis, synthesis, and activity of a unique class of disulfide-containing antibiotics. Nat. Prod. Rep. 2014, 31, 905–923. [Google Scholar] [CrossRef] [PubMed]
- Appleton, D.R.; Copp, B.R.; Kottamide, E. The first example of a natural product bearing the amino acid 4-amino-1,2-dithiolane-4-carboxylic acid (Adt). Tetrahedron Lett. 2003, 44, 8963–8965. [Google Scholar] [CrossRef]
- Stoner, G.D.; Morse, M.A. Isothiocyanates and plant polyphenols as inhibitors of lung and esophageal cancer. Cancer Lett. 1997, 114, 113–119. [Google Scholar] [CrossRef]
- Soledade, M.; Pedras, C.; Suchy, M. Design, synthesis, and antifungal activity of inhibitors of brassilexin detoxification in the plant pathogenic fungus Leptosphaeria maculans. Bioorg. Med. Chem. 2006, 14, 714–723. [Google Scholar]
- Gross, D.; Porzel, A.; Schmidt, J. Phytoalexine mit indolstruktur aus Kohlrabi (Brassica oleracea var. gongylodes)+/Indole phytoalexins from the Kohlrabi (Brassica oleracea var. gongylodes)+. Z. Naturforsch. 1994, 49, 281–285. [Google Scholar]
- Champagne, D.E.; Arnason, J.T.; Philogène, B.J.R.; Campbell, G.; McLachlan, D.G. Photosensitization and feeding deterrence of Euxoa messoria (Lepidoptera: Noctuiidae) by α-terthienyl, a naturally occurring thiophene from the Asteraceae. Cell. Mol. Life Sci. 1983, 40, 577–578. [Google Scholar] [CrossRef]
- Bjarnsholt, T.; Jensen, P.Ø.; Rasmussen, T.B.; Christophersen, L.; Calum, H.; Hentzer, M.; Hougen, H.P.; Rygaard, J.; Moser, C.; Eberl, L.; et al. Garlic blocks quorum sensing and promotes rapid clearing of pulmonary Pseudomonas aeruginosa infections. Microbiol.-Sgm 2005, 151, 3873–3880. [Google Scholar] [CrossRef]
- Jakobsen, T.H.; van Gennip, M.; Phipps, R.K.; Shanmugham, M.S.; Christensen, L.D.; Alhede, M.; Skindersoe, M.E.; Rasmussen, T.B.; Friedrich, K.; Uthe, F.; et al. Ajoene, a sulfur-rich molecule from garlic, inhibits genes controlled by quorum sensing. Antimicrob. Agents Chemother. 2012, 56, 2314–2325. [Google Scholar] [CrossRef]
- Fong, J.; Yuan, M.; Jakobsen, T.H.; Mortensen, K.T.; Delos Santos, M.M.S.; Chua, S.L.; Yang, L.; Tan, C.H.; Nielsen, T.E.; Givskov, M. Disulfide bond-containing ajoene analogues as novel quorum sensing inhibitors of Pseudomonas aeruginosa. J. Med. Chem. 2017, 60, 215–227. [Google Scholar] [CrossRef] [PubMed]
- Rastegarnia, S.; Pordel, M.; Allameh, S. Synthesis, characterization, antibacterial studies and quantum-chemical investigation of the new fluorescent Cr(III) complexes. Arab. J. Chem. 2020, 13, 3903–3909. [Google Scholar] [CrossRef]
- Ramezani, S.; Pordel, M.; Davoodnia, A. Synthesis, spectral, DFT calculations and antibacterial studies of Fe(III) complexes of new fluorescent Schiff bases derived from imidazo[4′,5′:3,4]benzo[1,2-c]isoxazole. Appl. Organomet. Chem. 2018, 32, e4178. [Google Scholar] [CrossRef]
- Rahimizadeh, M.; Pordel, M.; Bakavoli, M.; Bakhtiarpoor, Z.; Orafaie, A. Synthesis of imidazo[4,5-a] acridones and imidazo[4,5-a] acridines as potential antibacterial agents. Monatsh. Chem. 2009, 140, 633–638. [Google Scholar] [CrossRef]
- Mao, S.; Li, Q.; Yang, Z.; Li, Y.; Ye, X.; Wang, H. Design, synthesis, and biological evaluation of benzoheterocyclic sulfoxide derivatives as quorum sensing inhibitors in Pseudomonas aeruginosa. J. Enzym. Inhib. Med. Chem. 2023, 38, 2175820. [Google Scholar] [CrossRef]
- Ye, X.; Moeljadi, A.M.P.; Chin, K.F.; Hirao, H.; Zong, L.; Tan, C.H. Enantioselective sulfoxidation catalyzed by a bisguanidinium diphosphatobisperoxotungstate ion pair. Angew. Chem. Int. Ed. 2016, 55, 7101–7105. [Google Scholar] [CrossRef]
- Frei, R.; Breitbach, A.S.; Blackwell, H.E. 2-Aminobenzimidazole derivatives strongly inhibit and disperse Pseudomonas aeruginosa Biofilms. Angew. Chem. Int. Ed. 2012, 51, 5226. [Google Scholar] [CrossRef]
- Bjarnsholt, T.; van Gennip, M.; Jakobsen, T.H.; Christensen, L.D.; Jensen, P.Ø.; Givskov, M. In vitro screens for quorum sensing inhibitors and in vivo confirmation of their effect. Nat. Protoc. 2010, 5, 282–293. [Google Scholar] [CrossRef] [PubMed]
- Rasmussen, T.B.; Bjarnsholt, T.; Skindersoe, M.E.; Hentzer, M.; Kristoffersen, P.; Köte, M.; Nielsen, J.; Eberl, L.; Givskov, M. Screening for quorum-sensing inhibitors (QSI) by use of a novel genetic system, the QSI selector. J. Bacteriol. 2005, 187, 1799–1814. [Google Scholar] [CrossRef]
- Williams, P.; Camara, M.; Hardman, A.; Swift, S.; Milton, D.; Hope, V.J.; Winzer, K.; Middleton, B.; Pritchard, D.I.; Bycroft, B.W. Quorum sensing and the population-dependent control of virulence. Philos. Trans. R. Soc. B 2000, 355, 667–680. [Google Scholar] [CrossRef] [PubMed]
- Gallagher, L.A.; McKnight, S.L.; Kuznetsova, M.S.; Pesci, E.C.; Manoil, C. Functions required for extracellular quinolone signaling by Pseudomonas aeruginosa. J. Bacteriol. 2002, 184, 6472–6480. [Google Scholar] [CrossRef]
- Lee, J.; Zhang, L. The hierarchy quorum sensing network in Pseudomonas aeruginosa. Protein Cell 2015, 6, 26–41. [Google Scholar] [CrossRef]
- Christensen, G.D.; Simpson, W.A.; Younger, J.J.; Baddour, L.M.; Barrett, F.F.; Melton, D.M.; Beachey, E.H. Adherence of coagulase-negative staphylococci to plastic tissue culture plates: A quantitative model for the adherence of staphylococci to medical devices. J. Clin. Microbiol. 1985, 22, 996–1006. [Google Scholar] [CrossRef] [PubMed]
- Tan, S.Y.Y.; Chua, S.L.; Chen, Y.; Rice, S.A.; Kjelleberg, S.; Nielsen, T.E.; Yang, L.; Givskova, M. Identification of five structurally unrelated quorum-sensing inhibitors of Pseudomonas aeruginosa from a natural-derivative database. Antimicrob. Agents Chemother. 2013, 57, 5629–5641. [Google Scholar] [CrossRef]
- Hamood, A.N.; Griswold, J.; Colmer, J. Characterization of elastase-deficient clinical isolates of Pseudomonas aeruginosa. Infect. Immun. 1996, 64, 3154–3160. [Google Scholar] [CrossRef] [PubMed]
- Essar, D.W.; Eberly, L.; Hadero, A.; Crawford, I.P. Identification and characterization of genes for a second anthranilate synthase in Pseudomonas aeruginosa: Interchangeability of the two anthranilate synthases and evolutionary implications. J. Bacteriol. 1990, 172, 884–900. [Google Scholar] [CrossRef] [PubMed]
- Koch, A.K.; Käppeli, O.; Fiechter, A.; Reiser, J. Hydrocarbon assimilation and biosurfactant production in Pseudomonas aeruginosa mutants. J. Bacteriol. 1991, 173, 4212–4219. [Google Scholar] [CrossRef]
- Bottomley, M.J.; Muraglia, E.; Bazzo, R.; Carfì, A. Molecular insights into quorum sensing in the human pathogen Pseudomonas aeruginosa from the structure of the virulence regulator LasR bound to its autoinducer. J. Biol. Chem. 2007, 282, 13592–13600. [Google Scholar] [CrossRef]






| Entry | Compd. | ![]() 4a–4o | ![]() 5a–5o | ![]() 6a–6o | ![]() 7a–7o |
|---|---|---|---|---|---|
| R2 | Inhibition Rate a,b,c (%) | ||||
| a | H | 1.64 ± 0.03 | 24.1 ± 2.27 | 18.78 ± 1.08 | 12.86 ± 0.97 |
| b | 4-Cl | 18.77 ± 0.85 | 46.85 ± 2.76 | 22.18 ± 1.31 | 19.06 ± 1.21 |
| c | 3-Cl | 16.70 ± 1.84 | 23.26 ± 3.20 | NT | NT |
| d | 2-Cl | 18.94 ± 1.33 | 17.55 ± 2.85 | NT | NT |
| e | 4-Me | 13.64 ± 1.76 | NT | ||
| f | 4-napthyl | 6.14 ± 2.93 | 2.3 ± 0.77 | 19.93 ± 3.31 | 19.05 ± 0.56 |
| g | 4-NO2 | 6.82 ± 1.70 | 22.82 ± 2.41 | 10.05 ± 0.32 | 3.9 ± 0.69 |
| h | 4-F | 15.89 ± 3.9 | 23.17 ± 1.10 | 11.55 ± 0.96 | 12.09 ± 2.55 |
| i | 4-Br | 14.16 ± 1.47 | 21.94 ± 2.72 | 8.04 ± 1.84 | 5.54 ± 0.99 |
| j | 4-CF3 | 3.68 ± 2.76 | 27.57 ± 1.31 | 9.18 ± 0.51 | NT |
| k | 3-MeO | 7.68 ± 1.53 | 28.76 ± 0.79 | 6.38 ± 0.82 | NT |
| l | 4-MeO | −4.58 ± 0.38 | 12.74 ± 4.07 | 10.47 ± 0.51 | 4.31 ± 0.50 |
| m | 3,5-MeO | −3.86 ± 2.48 | 14.75 ± 1.16 | 3.82 ± 1.23 | 8.52 ± 0.85 |
| n | CO2Me | 2.53 ± 0.90 | 0.45 ± 0.19 | 4.46 ± 0.39 | 5.1 ± 0.44 |
| o | CO2Et | 10.75 ± 0.38 | 4.75 ± 0.96 | 10.37 ± 2.02 | 12.29 ± 1.19 |
| 2-Aminobenzimidazole | 15.13 ± 1.18 | ||||
| Compd. | Docking Energy (kcal/mol) | Hydrogen Bonding Interactions | Key Hydrophobic Interactions |
|---|---|---|---|
| OdDHL | −11.95 | Trp 60, Asp 73, Tyr 56, Ser 129 | Val 76, Leu 36, Tyr 64, Trp 88 |
| 5b | −9.40 | Leu 110 | Trp 88, Phe 101, Val 76 |
| 5f | −9.11 | - | Gly 126, Tyr 56, Val 76, Tyr 64, Leu 36 |
Disclaimer/Publisher’s Note: The statements, opinions and data contained in all publications are solely those of the individual author(s) and contributor(s) and not of MDPI and/or the editor(s). MDPI and/or the editor(s) disclaim responsibility for any injury to people or property resulting from any ideas, methods, instructions or products referred to in the content. |
© 2023 by the authors. Licensee MDPI, Basel, Switzerland. This article is an open access article distributed under the terms and conditions of the Creative Commons Attribution (CC BY) license (https://creativecommons.org/licenses/by/4.0/).
Share and Cite
Ye, X.; Mao, S.; Li, Y.; Yang, Z.; Du, A.; Wang, H. Design, Synthesis, and Biological Evaluation of Phenyloxadiazole Sulfoxide Derivatives as Potent Pseudomonas aeruginosa Biofilm Inhibitors. Molecules 2023, 28, 3879. https://doi.org/10.3390/molecules28093879
Ye X, Mao S, Li Y, Yang Z, Du A, Wang H. Design, Synthesis, and Biological Evaluation of Phenyloxadiazole Sulfoxide Derivatives as Potent Pseudomonas aeruginosa Biofilm Inhibitors. Molecules. 2023; 28(9):3879. https://doi.org/10.3390/molecules28093879
Chicago/Turabian StyleYe, Xinyi, Shen Mao, Yasheng Li, Zhikun Yang, Aoqi Du, and Hong Wang. 2023. "Design, Synthesis, and Biological Evaluation of Phenyloxadiazole Sulfoxide Derivatives as Potent Pseudomonas aeruginosa Biofilm Inhibitors" Molecules 28, no. 9: 3879. https://doi.org/10.3390/molecules28093879
APA StyleYe, X., Mao, S., Li, Y., Yang, Z., Du, A., & Wang, H. (2023). Design, Synthesis, and Biological Evaluation of Phenyloxadiazole Sulfoxide Derivatives as Potent Pseudomonas aeruginosa Biofilm Inhibitors. Molecules, 28(9), 3879. https://doi.org/10.3390/molecules28093879





