Euonymus sachalinensis Induces Apoptosis by Inhibiting the Expression of c-Myc in Colon Cancer Cells
Abstract
1. Introduction
2. Results
2.1. ES Inhibits Cell Viability in Colon Cancer Cells
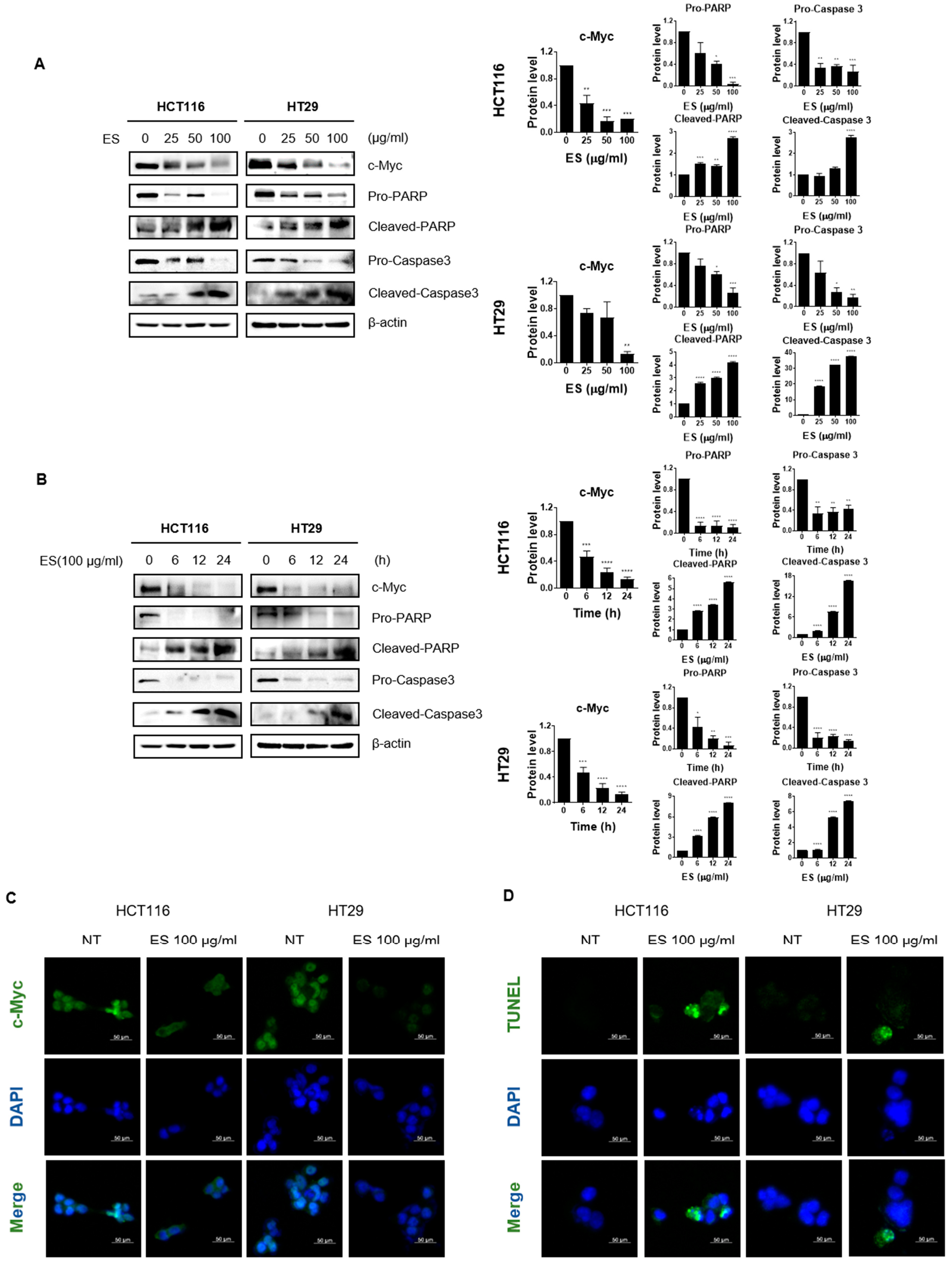
2.2. ES Decreases c-Myc Expression and Induces Apoptosis in Colon Cancer Cells
2.3. ES Decreases the Expression of Oncogenes in Colon Cancer Cells
2.4. ES Regulates c-Myc Expression by Serum Stimulation
2.5. ES Reduces c-Myc Protein Stability in Colon Cancer Cells
2.6. ES Acts in HCT116 and 5-FU-R-HCT116 Cells
2.7. The Methanol Extract of ES by LC-MS Analysis
2.8. Schematic Diagram of the Anti-Colon Cancer Activity of ES
3. Discussion
4. Materials and Methods
4.1. Preparation of Euonymus Sachalinensis (F. Schmidt) Maxim. (Leaf) Extract
4.2. Liquid Chromatography-Mass Spectrometry (LC-MS)
4.3. Cell Lines Culture
4.4. Cell Viability Test
4.5. Western Blotting
4.6. Cycloheximide (CHX) Assay
4.7. Manufacture of 5-FU-R-HCT116 Cells
4.8. IF (Immunofluorescence)
4.9. Terminal Deoxynucleotidyl Transferase Nick-End-Labeling (TUNEL) Assay
4.10. Serum Stimulation
4.11. Statistical Analysis
5. Conclusions
Author Contributions
Funding
Institutional Review Board Statement
Informed Consent Statement
Data Availability Statement
Acknowledgments
Conflicts of Interest
Sample Availability
References
- Son, M.H.; Park, S.W.; Sagong, H.Y.; Jung, Y.K. Recent Advances in Electrochemical and Optical Biosensors for Cancer Biomarker Detection. BioChip J. 2022, 17, 44–67. [Google Scholar] [CrossRef]
- Tan, L.; Peng, D.; Cheng, Y. Significant position of C-myc in colorectal cancer: A promising therapeutic target. Clin. Transl. Oncol. 2022, 24, 2295–2304. [Google Scholar] [CrossRef]
- Li, J.; Liu, X.; Dong, S.; Liao, H.; Huang, W.; Yuan, X. Circ_0101802 Facilitates Colorectal Cancer Progression Depending on the Regulation of miR-665/DVL3 Signaling. Biochem. Genet. 2022, 60, 2250–2267. [Google Scholar] [CrossRef]
- Lannagan, T.R.; Jackstadt, R.; Leedham, S.J.; Sansom, O.J. Advances in colon cancer research: In vitro and animal models. Curr. Opin. Genet. Dev. 2021, 66, 50–56. [Google Scholar] [CrossRef] [PubMed]
- Gupta, R.; Bhatt, L.K.; Johnston, T.P.; Prabhavalkar, K.S. Colon cancer stem cells: Potential target for the treatment of colorectal cancer. Cancer Biol. Ther. 2019, 20, 1068–1082. [Google Scholar] [CrossRef]
- Benson, A.B.; Venook, A.P.; Al-Hawary, M.M.; Arain, M.A.; Chen, Y.J.; Ciombor, K.K.; Cohen, S.; Cooper, H.S.; Deming, D.; Farkas, L.; et al. Colon Cancer, Version 2.2021, NCCN Clinical Practice Guidelines in Oncology. J. Natl. Compr. Cancer Netw. 2021, 19, 329–359. [Google Scholar] [CrossRef]
- Rajamanickam, S.; Agarwal, R. Natural products and colon cancer: Current status and future prospects. Drug Dev. Res. 2008, 69, 460–471. [Google Scholar] [CrossRef]
- Sharma, A.; Sati, S.; Sati, O.; Sati, M.D.; Kothiyal, S. Genus Euonymus: Chemical and Pharmacological Perception. Mini-Rev. Org. Chem. 2012, 9, 341–351. [Google Scholar] [CrossRef]
- Woo, Y.; Lim, J.S.; Oh, J.; Lee, J.S.; Kim, J.S. Neuroprotective Effects of Euonymus alatus Extract on Scopolamine-Induced Memory Deficits in Mice. Antioxidants 2020, 9, 449. [Google Scholar] [CrossRef]
- Choi, D.Y. Effect of Growth Inhibition in Hep3B cell and HeLa cell by treatment of Euonymus alatus (Thunb. ) Sieb extracts. Dongguk J. 1999, 7, 155–162. [Google Scholar]
- Zhou, J.; Li, C.J.; Yang, J.Z.; Ma, J.; Li, Y.; Bao, X.Q.; Chen, X.G.; Zhang, D.; Zhang, D.M. Lupane triterpenoids from the stems of Euonymus carnosus. J. Nat. Prod. 2014, 77, 276–284. [Google Scholar] [CrossRef] [PubMed]
- Li, F.; Ma, J.; Li, C.-J.; Yang, J.-Z.; Zhang, D.; Chen, X.-G.; Zhang, D.-M. Bioactive isopimarane diterpenoids from the stems of Euonymus oblongifolius. Phytochemistry 2017, 135, 144–150. [Google Scholar] [CrossRef] [PubMed]
- Hohmann, J.; Nagy, G.; Günther, G.; Varjas, L. Two sesquiterpene pyridine alkaloids from Euonymus sachalinensis. Phytochemistry 1993, 34, 879–880. [Google Scholar] [CrossRef]
- Sancheti, S.; Sancheti, S.; Lee, S.H.; Lee, J.E.; Seo, S.Y. Screening of Korean Medicinal Plant Extracts for α-Glucosidase Inhibitory Activities. Iran. J. Pharm. Res. IJPR 2011, 10, 261–264. [Google Scholar] [PubMed]
- Hohmann, J.; Nagy, G.; Günther, G.; Argay, G.; Kálmán, A.; Czira, G. Isolation and structure elucidation of four new dihydro-β-agarofuran polyesters from Euonymus sachalinensis. J. Chem. Soc. Perkin Trans. 1 1994, 3281–3285. [Google Scholar] [CrossRef]
- Fawole, O.A.; Ndhlala, A.R.; Amoo, S.O.; Finnie, J.F.; Van Staden, J. Anti-inflammatory and phytochemical properties of twelve medicinal plants used for treating gastro-intestinal ailments in South Africa. J. Ethnopharmacol. 2009, 123, 237–243. [Google Scholar] [CrossRef]
- Dzoyem, J.P.; Eloff, J.N. Anti-inflammatory, anticholinesterase and antioxidant activity of leaf extracts of twelve plants used traditionally to alleviate pain and inflammation in South Africa. J. Ethnopharmacol. 2015, 160, 194–201. [Google Scholar] [CrossRef]
- Dang, C.V. c-Myc Target Genes Involved in Cell Growth, Apoptosis, and Metabolism. Mol. Cell. Biol. 1999, 19, 1–11. [Google Scholar] [CrossRef]
- Prochownik, E.V. c Myc as a therapeutic target in cancer. Expert Rev. Anticancer Ther. 2004, 4, 289–302. [Google Scholar] [CrossRef]
- Pelengaris, S.; Khan, M.; Evan, G. c-MYC: More than just a matter of life and death. Nat. Rev. Cancer 2002, 2, 764–776. [Google Scholar] [CrossRef] [PubMed]
- Augenlicht, L.H.; Wadler, S.; Corner, G.; Richards, C.; Ryan, L.; Multani, A.S.; Pathak, S.; Benson, A.; Haller, D.; Heerdt, B.G. Low-level c-myc amplification in human colonic carcinoma cell lines and tumors: A frequent, p53-independent mutation associated with improved outcome in a randomized multi-institutional trial. Cancer Res. 1997, 57, 1769–1775. [Google Scholar]
- Münzel, P.; Marx, D.; Köchel, H.; Schauer, A.; Bock, K.W. Genomic alterations of the c-myc protooncogene in relation to the overexpression of c-erbB2 and Ki-67 in human breast and cervix carcinomas. J. Cancer Res. Clin. Oncol. 1991, 117, 603–607. [Google Scholar] [CrossRef] [PubMed]
- Mariani-Costantini, R.; Escot, C.; Theillet, C.; Gentile, A.; Merlo, G.; Lidereau, R.; Callahan, R. In situ c-myc expression and genomic status of the c-myc locus in infiltrating ductal carcinomas of the breast. Cancer Res. 1988, 48, 199–205. [Google Scholar] [PubMed]
- Little, C.D.; Nau, M.M.; Carney, D.N.; Gazdar, A.F.; Minna, J.D. Amplification and expression of the c-myc oncogene in human lung cancer cell lines. Nature 1983, 306, 194–196. [Google Scholar] [CrossRef] [PubMed]
- Reyes-González, J.M.; Vivas-Mejía, P.E. c-MYC and Epithelial Ovarian Cancer. Front. Oncol. 2021, 11, 601512. [Google Scholar] [CrossRef]
- Jung, J.H.; Lee, H.J.; Kim, J.H.; Sim, D.Y.; Im, E.; Kim, S.; Chang, S.; Kim, S.H. Colocalization of MID1IP1 and c-Myc is Critically Involved in Liver Cancer Growth via Regulation of Ribosomal Protein L5 and L11 and CNOT2. Cells 2020, 9, 985. [Google Scholar] [CrossRef]
- Jung, J.H.; Lee, D.; Ko, H.M.; Jang, H.J. Inhibition of CNOT2 Induces Apoptosis via MID1IP1 in Colorectal Cancer Cells by Activating p53. Biomolecules 2021, 11, 1492. [Google Scholar] [CrossRef]
- Shen, Y.; White, E. p53-dependent apoptosis pathways. Adv. Cancer Res. 2001, 82, 55–84. [Google Scholar] [CrossRef]
- Cho, Y.-H.; Ro, E.J.; Yoon, J.-S.; Mizutani, T.; Kang, D.-W.; Park, J.-C.; Il Kim, T.; Clevers, H.; Choi, K.-Y. 5-FU promotes stemness of colorectal cancer via p53-mediated WNT/β-catenin pathway activation. Nat. Commun. 2020, 11, 5321. [Google Scholar] [CrossRef]
- Park, J.E.; Jung, J.H.; Lee, H.-J.; Sim, D.Y.; Im, E.; Park, W.Y.; Shim, B.S.; Ko, S.-G.; Kim, S.-H. Ribosomal protein L5 mediated inhibition of c-Myc is critically involved in sanggenon G induced apoptosis in non-small lung cancer cells. Phytother. Res. 2021, 35, 1080–1088. [Google Scholar] [CrossRef]
- Chen, B.-J.; Wu, Y.-L.; Tanaka, Y.; Zhang, W. Small molecules targeting c-Myc oncogene: Promising anti-cancer therapeutics. Int. J. Biol. Sci. 2014, 10, 1084–1096. [Google Scholar] [CrossRef] [PubMed]
- Porter, A.G.; Jänicke, R.U. Emerging roles of caspase-3 in apoptosis. Cell Death Differ. 1999, 6, 99–104. [Google Scholar] [CrossRef] [PubMed]
- Ramachandran, B.; Jeyarajpandian, C.; Jeyaseelan, J.M.; Prabhu, D.; Rajamanikandan, S.; Boomi, P.; Venkateswari, R.; Jeyakanthan, J. Quercetin-induced apoptosis in HepG2 cells and identification of quercetin derivatives as potent inhibitors for Caspase-3 through computational methods. Struct. Chem. 2022, 33, 1867–1893. [Google Scholar] [CrossRef]
- Simpson, K.L.; Cawthorne, C.; Zhou, C.; Hodgkinson, C.L.; Walker, M.J.; Trapani, F.; Kadirvel, M.; Brown, G.; Dawson, M.J.; MacFarlane, M.; et al. A caspase-3 ‘death-switch’ in colorectal cancer cells for induced and synchronous tumor apoptosis in vitro and in vivo facilitates the development of minimally invasive cell death biomarkers. Cell Death Dis. 2013, 4, e613. [Google Scholar] [CrossRef] [PubMed]
- Chatterjee, S.; Dhal, A.K.; Paul, S.; Sinha, S.; Das, B.; Dash, S.R.; Kundu, C.N. Combination of talazoparib and olaparib enhanced the curcumin-mediated apoptosis in oral cancer cells by PARP-1 trapping. J. Cancer Res. Clin. Oncol. 2022, 148, 3521–3535. [Google Scholar] [CrossRef]
- de Angelis, P.M.; Fjell, B.; Kravik, K.L.; Haug, T.; Tunheim, S.H.; Reichelt, W.; Beigi, M.; Clausen, O.P.; Galteland, E.; Stokke, T. Molecular characterizations of derivatives of HCT116 colorectal cancer cells that are resistant to the chemotherapeutic agent 5-fluorouracil. Int. J. Oncol. 2004, 24, 1279–1288. [Google Scholar] [CrossRef]
- Crombie, L.; Ham, P.J.; Whiting, D.A. New sesquiterpenoid alkaloids from Euonymus europea. Phytochemistry 1973, 12, 703–705. [Google Scholar] [CrossRef]
- Nagai, T.; Wang, Y.; Hagiwara, K.; Inoue, M. Asymmetric synthesis of evoninic acid. Tetrahedron Lett. 2022, 97, 153747. [Google Scholar] [CrossRef]
- An, E.J.; Kim, Y.; Lee, S.H.; Ko, H.M.; Chung, W.S.; Jang, H.J. Anti-Cancer Potential of Oxialis obtriangulata in Pancreatic Cancer Cell through Regulation of the ERK/Src/STAT3-Mediated Pathway. Molecules 2020, 25, 2301. [Google Scholar] [CrossRef]








| No. | Compound | R.T (min) | Mass | Molecular Formula | Experimental Mass (m/z) | Selected Ion Species |
|---|---|---|---|---|---|---|
| 1 | Evonine | 13.228 | 773.2531 | C36H43NO17 | (+) 779.2693 | (M+H2O)+ |
| 2 | Acanfolioside | 14.469 | 762.2735 | C37H46O17 | (+) 801.3478 | (M+K)+ |
Disclaimer/Publisher’s Note: The statements, opinions and data contained in all publications are solely those of the individual author(s) and contributor(s) and not of MDPI and/or the editor(s). MDPI and/or the editor(s) disclaim responsibility for any injury to people or property resulting from any ideas, methods, instructions or products referred to in the content. |
© 2023 by the authors. Licensee MDPI, Basel, Switzerland. This article is an open access article distributed under the terms and conditions of the Creative Commons Attribution (CC BY) license (https://creativecommons.org/licenses/by/4.0/).
Share and Cite
Park, S.-M.; Jee, W.; Park, Y.-R.; Kim, H.; Na, Y.-C.; Jung, J.H.; Jang, H.-J. Euonymus sachalinensis Induces Apoptosis by Inhibiting the Expression of c-Myc in Colon Cancer Cells. Molecules 2023, 28, 3473. https://doi.org/10.3390/molecules28083473
Park S-M, Jee W, Park Y-R, Kim H, Na Y-C, Jung JH, Jang H-J. Euonymus sachalinensis Induces Apoptosis by Inhibiting the Expression of c-Myc in Colon Cancer Cells. Molecules. 2023; 28(8):3473. https://doi.org/10.3390/molecules28083473
Chicago/Turabian StylePark, So-Mi, Wona Jee, Ye-Rin Park, Hyungsuk Kim, Yun-Cheol Na, Ji Hoon Jung, and Hyeung-Jin Jang. 2023. "Euonymus sachalinensis Induces Apoptosis by Inhibiting the Expression of c-Myc in Colon Cancer Cells" Molecules 28, no. 8: 3473. https://doi.org/10.3390/molecules28083473
APA StylePark, S.-M., Jee, W., Park, Y.-R., Kim, H., Na, Y.-C., Jung, J. H., & Jang, H.-J. (2023). Euonymus sachalinensis Induces Apoptosis by Inhibiting the Expression of c-Myc in Colon Cancer Cells. Molecules, 28(8), 3473. https://doi.org/10.3390/molecules28083473

