Ribosome Biogenesis Regulator 1 Homolog (RRS1) Promotes Cisplatin Resistance by Regulating AEG-1 Abundance in Breast Cancer Cells
Abstract
1. Introduction
2. Results
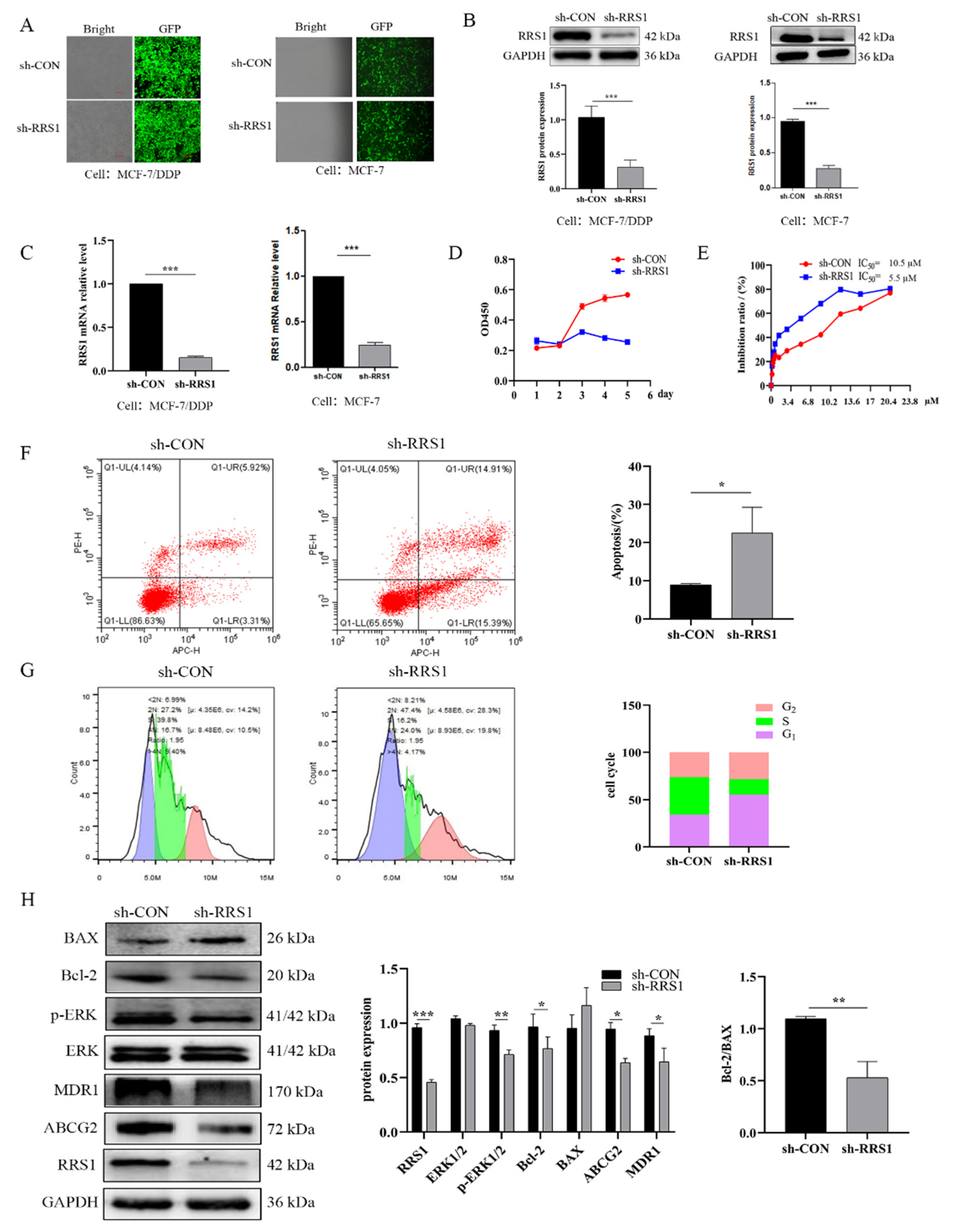
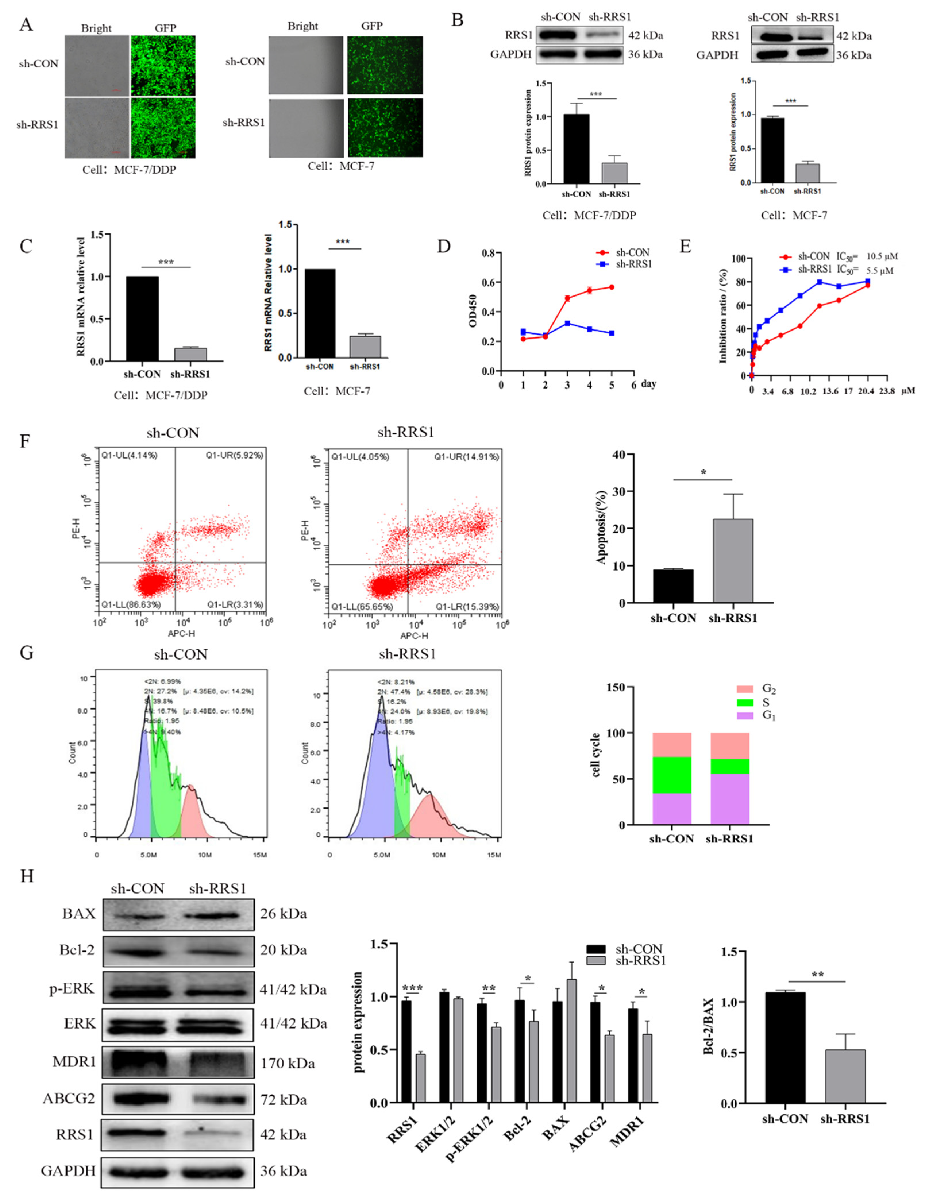
2.1. RRS1 Was Highly Expressed in Cisplatin-Resistant Breast Cancer Cells and Regulated Chemosensitivity
2.2. RRS1 Knockdown Reduced the Proliferative Rates of MCF-7/DDP Cells and Sensitized Them to Cisplatin
2.3. AEG-1 Might Participate in Cisplatin Resistance Mediated by RRS1
2.4. RRS1 Blocked AEG-1 Ubiquitination and Proteasome Degradation
2.5. Cisplatin Induced RRS1 Overexpression In Vivo
3. Materials and Methods
3.1. Cell Line Authentication
3.2. Cell Culture and Chemical Reagents
3.3. Lentivirus Transfection
3.4. Quantitative Reverse Transcription PCR (RT-qPCR)
3.5. Cisplatin Sensitivity Analysis
3.6. Cell Proliferation Assay
3.7. Cell Cycle and Apoptosis
3.8. TUNEL Staining
3.9. Co-Immunoprecipitation (Co-IP)
3.10. Protein Stability Assay
3.11. Xenograft Assay
3.12. Western Blotting
3.13. Statistical Analysis
4. Discussion
Author Contributions
Funding
Institutional Review Board Statement
Informed Consent Statement
Data Availability Statement
Acknowledgments
Conflicts of Interest
References
- Cao, W.; Chen, H.-D.; Yu, Y.-W.; Li, N.; Chen, W.-Q. Changing profiles of cancer burden worldwide and in China: A secondary analysis of the global cancer statistics 2020. Chin. Med. J. 2021, 134, 783–791. [Google Scholar] [CrossRef] [PubMed]
- Liu, Y.; Sun, Y.; Guo, Y.; Shi, X.; Chen, X.; Feng, W.; Wu, L.-L.; Zhang, J.; Yu, S.; Wang, Y.; et al. An Overview: The Diversified Role of Mitochondria in Cancer Metabolism. Int. J. Biol. Sci. 2023, 19, 897–915. [Google Scholar] [CrossRef] [PubMed]
- Chen, K.; Lu, P.; Beeraka, N.M.; Sukocheva, O.A.; Madhunapantula, S.V.; Liu, J.; Sinelnikov, M.Y.; Nikolenko, V.N.; Bulygin, K.V.; Mikhaleva, L.M.; et al. Corrigendum to “Mitochondrial mutations and mitoepigenetics: Focus on regulation of oxidative stress-induced responses in breast cancers”. Semin. Cancer Biol. 2022, 86, 1222. [Google Scholar] [CrossRef]
- Li, H.; Tang, Y.; Hua, L.; Wang, Z.; Du, G.; Wang, S.; Lu, S.; Li, W. A Systematic Pan-Cancer Analysis of MEIS1 in Human Tumors as Prognostic Biomarker and Immunotherapy Target. J. Clin. Med. 2023, 12, 1646. [Google Scholar] [CrossRef] [PubMed]
- Galluzzi, L.; Vitale, I.; Michels, J.; Brenner, C.; Szabadkai, G.; Harel-Bellan, A.; Castedo, M.; Kroemer, G. Systems biology of cisplatin resistance: Past, present and future. Cell Death Dis. 2014, 5, e1257. [Google Scholar] [CrossRef]
- Brozovic, A.; Osmak, M. Activation of mitogen-activated protein kinases by cisplatin and their role in cisplatin-resistance. Cancer Lett. 2007, 251, 1–16. [Google Scholar] [CrossRef]
- Galluzzi, L.; Senovilla, L.; Vitale, I.; Michels, J.; Martins, I.; Kepp, O.; Castedo, M.; Kroemer, G. Molecular mechanisms of cisplatin resistance. Oncogene 2012, 31, 1869–1883. [Google Scholar] [CrossRef]
- Tsuno, A.; Miyoshi, K.; Tsujii, R.; Miyakawa, T.; Mizuta, K. RRS1, a Conserved Essential Gene, Encodes a Novel Regulatory Protein Required for Ribosome Biogenesis in Saccharomyces cerevisiae. Mol. Cell. Biol. 2000, 20, 2066–2074. [Google Scholar] [CrossRef]
- Hua, Y.N.; Song, J.L.; Ma, Z.L.; Wu, L.; Zhang, Z.; Zhang, L.; Li, N.; Cong, S.B.; Hou, L. Effect of RRS1 gene knockdown on BT549 cell line proliferation and apoptosis in breast cancer. Neoplasma 2019, 66, 28–32. [Google Scholar] [CrossRef]
- Song, J.; Ma, Z.; Hua, Y.; Xu, J.; Li, N.; Ju, C.; Hou, L. Functional role of RRS1 in breast cancer cell proliferation. J. Cell. Mol. Med. 2018, 22, 6304–6313. [Google Scholar] [CrossRef]
- Xia, W.; Liu, Y.; Cheng, T.; Xu, T.; Dong, M.; Hu, X. Down-regulated lncRNA SBF2-AS1 inhibits tumorigenesis and progression of breast cancer by sponging microRNA-143 and repressing RRS1. J. Exp. Clin. Cancer Res. 2020, 39, 18. [Google Scholar] [CrossRef]
- Wu, X.L.; Yang, Z.W.; He, L.; Dong, P.D.; Hou, M.X.; Meng, X.K.; Zhao, H.P.; Wang, Z.Y.; Wang, F.; Baoluri; et al. RRS1 silencing suppresses colorectal cancer cell proliferation and tumorigenesis by inhibiting G2/M progression and angiogenesis. Oncotarget 2017, 8, 82968–82980. [Google Scholar] [CrossRef]
- Wang, J.; Li, Z.; Zuo, C.; Xie, Q.; Li, H.; Jia, J.; Zhen, Z.; Qi, R.; Li, Z.; Liu, D.; et al. Knockdown of RRS1 by lentiviral-mediated RNAi promotes apoptosis and suppresses proliferation of human hepatocellular carcinoma cells. Oncol. Rep. 2017, 38, 2166–2172. [Google Scholar] [CrossRef]
- Chen, F.; Jin, Y.; Feng, L.; Zhang, J.; Tai, J.; Shi, J.; Yu, Y.; Lu, J.; Wang, S.; Li, X.; et al. RRS1 gene expression involved in the progression of papillary thyroid carcinoma. Cancer Cell Int. 2018, 18, 20. [Google Scholar] [CrossRef]
- Debatin, K.-M.; Krammer, P.H. Death receptors in chemotherapy and cancer. Oncogene 2004, 23, 2950–2966. [Google Scholar] [CrossRef]
- Lowe, S.W.; Cepero, E.; Evan, G. Intrinsic tumour suppression. Nature 2004, 432, 307–315. [Google Scholar] [CrossRef]
- Liao, W.-T.; Guo, L.; Zhong, Y.; Wu, Y.-H.; Li, J.; Song, L.-B. Astrocyte elevated gene-1 (AEG-1) is a marker for aggressive salivary gland carcinoma. J. Transl. Med. 2011, 9, 205. [Google Scholar] [CrossRef] [PubMed]
- Song, H.; Li, C.; Lu, R.; Zhang, Y.; Geng, J. Expression of Astrocyte Elevated Gene-1: A novel marker of the pathogenesis, progression, and poor prognosis for endometrial cancer. Int. J. Gynecol. Cancer 2010, 20, 1188–1196. [Google Scholar] [CrossRef] [PubMed]
- Sun, S.; Ke, Z.; Wang, F.; Li, S.; Chen, W.; Han, A.; Wang, Z.; Shi, H.; Wang, L.-T.; Chen, X. Overexpression of astrocyte-elevated gene-1 is closely correlated with poor prognosis in human non–small cell lung cancer and mediates its metastasis through up-regulation of matrix metalloproteinase-9 expression. Hum. Pathol. 2012, 43, 1051–1060. [Google Scholar] [CrossRef] [PubMed]
- Li, X.; Kong, X.; Huo, Q.; Guo, H.; Yan, S.; Yuan, C.; Moran, M.S.; Shao, C.; Yang, Q. Metadherin enhances the invasiveness of breast cancer cells by inducing epithelial to mesenchymal transition. Cancer Sci. 2011, 102, 1151–1157. [Google Scholar] [CrossRef] [PubMed]
- Hu, G.; Chong, R.A.; Yang, Q.; Wei, Y.; Blanco, M.A.; Li, F.; Reiss, M.; Au, J.L.-S.; Haffty, B.G.; Kang, Y. MTDH Activation by 8q22 Genomic Gain Promotes Chemoresistance and Metastasis of Poor-Prognosis Breast Cancer. Cancer Cell 2009, 15, 9–20. [Google Scholar] [CrossRef]
- Yoo, B.K.; Chen, D.; Su, Z.-Z.; Gredler, R.; Yoo, J.; Shah, K.; Fisher, P.B.; Sarkar, D. Molecular Mechanism of Chemoresistance by Astrocyte Elevated Gene-1. Cancer Res 2010, 70, 3249–3258. [Google Scholar] [CrossRef] [PubMed]
- Yoo, B.K.; Emdad, L.; Su, Z.-Z.; Villanueva, A.; Chiang, D.Y.; Mukhopadhyay, N.D.; Mills, A.S.; Waxman, S.; Fisher, R.A.; Llovet, J.M.; et al. Astrocyte elevated gene-1 regulates hepatocellular carcinoma development and progression. J. Clin. Investig. 2009, 119, 465–477. [Google Scholar] [CrossRef] [PubMed]
- Carnemolla, A.; Fossale, E.; Agostoni, E.; Michelazzi, S.; Calligaris, R.; De Maso, L.; Del Sal, G.; MacDonald, M.E.; Persichetti, F. Rrs1 Is Involved in Endoplasmic Reticulum Stress Response in Huntington Disease. J. Biol. Chem. 2009, 284, 18167–18173. [Google Scholar] [CrossRef]
- Emdad, L.; Das, S.K.; Dasgupta, S.; Hu, B.; Sarkar, D.; Fisher, P.B. AEG-1/MTDH/LYRIC: Signaling pathways, downstream genes, interacting proteins, and regulation of tumor angiogenesis. Adv. Cancer Res. 2013, 120, 75–111. [Google Scholar] [CrossRef]
- Ieiri, I. Functional Significance of Genetic Polymorphisms in P-glycoprotein (MDR1, ABCB1) and Breast Cancer Resistance Protein (BCRP, ABCG2). Drug Metab. Pharmacokinet. 2012, 27, 85–105. [Google Scholar] [CrossRef] [PubMed]
- Zhao, Y.; Moran, M.S.; Yang, Q.; Liu, Q.; Yuan, C.; Hong, S.; Kong, B. Metadherin regulates radioresistance in cervical cancer cells. Oncol. Rep. 2012, 27, 1520–1526. [Google Scholar] [CrossRef]
- Huber, M.A.; Azoitei, N.; Baumann, B.; Grunert, S.; Sommer, A.; Pehamberger, H.; Kraut, N.; Beug, H.; Wirth, T. NF-kappaB is essential for epithelial-mesenchymal transition and metastasis in a model of breast cancer progression. J. Clin. Investig. 2004, 114, 569–581. [Google Scholar] [CrossRef]
- Montanaro, L.; Treré, D.; Derenzini, M. Changes in ribosome biogenesis may induce cancer by down-regulating the cell tumor suppressor potential. Biochim. Biophys. Acta 2012, 1825, 101–110. [Google Scholar] [CrossRef]
- Baßler, J.; Hurt, E. Eukaryotic Ribosome Assembly. Annu. Rev. Biochem. 2019, 88, 281–306. [Google Scholar] [CrossRef]
- Fatica, A.; Tollervey, D. Making ribosomes. Curr. Opin. Cell Biol. 2002, 14, 313–318. [Google Scholar] [CrossRef] [PubMed]
- Granneman, S.; Baserga, S.J. Ribosome biogenesis: Of knobs and RNA processing. Exp. Cell Res. 2004, 296, 43–50. [Google Scholar] [CrossRef] [PubMed]
- Wool, I.G.; Chan, Y.-L.; Glück, A.; McIntosh, K.B.; Bonham-Smith, P.C. Structure and evolution of mammalian ribosomal proteins. Biochem. Cell Biol. 1995, 73, 933–947. [Google Scholar] [CrossRef] [PubMed]
- Chung, A.; Cui, X.; Audeh, W.; Giuliano, A. Current Status of Anti–Human Epidermal Growth Factor Receptor 2 Therapies: Predicting and Overcoming Herceptin Resistance. Clin. Breast Cancer 2013, 13, 223–232. [Google Scholar] [CrossRef]






Disclaimer/Publisher’s Note: The statements, opinions and data contained in all publications are solely those of the individual author(s) and contributor(s) and not of MDPI and/or the editor(s). MDPI and/or the editor(s) disclaim responsibility for any injury to people or property resulting from any ideas, methods, instructions or products referred to in the content. |
© 2023 by the authors. Licensee MDPI, Basel, Switzerland. This article is an open access article distributed under the terms and conditions of the Creative Commons Attribution (CC BY) license (https://creativecommons.org/licenses/by/4.0/).
Share and Cite
Song, J.; Peng, C.; Wang, R.; Hua, Y.; Wu, Q.; Deng, L.; Cao, Y.; Zhang, L.; Hou, L. Ribosome Biogenesis Regulator 1 Homolog (RRS1) Promotes Cisplatin Resistance by Regulating AEG-1 Abundance in Breast Cancer Cells. Molecules 2023, 28, 2939. https://doi.org/10.3390/molecules28072939
Song J, Peng C, Wang R, Hua Y, Wu Q, Deng L, Cao Y, Zhang L, Hou L. Ribosome Biogenesis Regulator 1 Homolog (RRS1) Promotes Cisplatin Resistance by Regulating AEG-1 Abundance in Breast Cancer Cells. Molecules. 2023; 28(7):2939. https://doi.org/10.3390/molecules28072939
Chicago/Turabian StyleSong, Junying, Cuixiu Peng, Runze Wang, Yanan Hua, Qinglan Wu, Lin Deng, Yi Cao, Li Zhang, and Lin Hou. 2023. "Ribosome Biogenesis Regulator 1 Homolog (RRS1) Promotes Cisplatin Resistance by Regulating AEG-1 Abundance in Breast Cancer Cells" Molecules 28, no. 7: 2939. https://doi.org/10.3390/molecules28072939
APA StyleSong, J., Peng, C., Wang, R., Hua, Y., Wu, Q., Deng, L., Cao, Y., Zhang, L., & Hou, L. (2023). Ribosome Biogenesis Regulator 1 Homolog (RRS1) Promotes Cisplatin Resistance by Regulating AEG-1 Abundance in Breast Cancer Cells. Molecules, 28(7), 2939. https://doi.org/10.3390/molecules28072939

