Study on Dissociation and Chemical Structural Characteristics of Areca Nut Husk
Abstract
1. Introduction
2. Results and Discussion
2.1. Analyses of the Chemical Compositions of Raw Materials
2.2. Investigation of the Fiber Morphologies of Raw Materials
2.3. Milled Wood Lignin (MWL) and Lignocresol (LC) Isolated from Areca Nut Husk and Rice Straw
2.3.1. Yield of Lignin Isolated from Two Raw Materials
2.3.2. Fourier Transform Infrared (FTIR) Spectroscopy
2.4. Proton Nuclear Magnetic Resonance (1H NMR) Spectroscopy
2.5. Analyses of the Molecular Weights of Isolated Lignins
2.6. Investigation of the 31P-NMR Spectra of AHMWL and AHLC
2.7. Two-Dimensional (2D) NMR Spectroscopy
2.8. Molecular Structure Models of AHMWL and AHLC
2.9. Contents of the Carbohydrates Dissolved in the Aqueous Phase
3. Materials and Methods
3.1. Materials
3.2. Chemical Composition Analysis of Raw Materials
3.3. Fiber Morphology Analysis
3.4. Benzene-Alcohol Extractive of Raw Materials
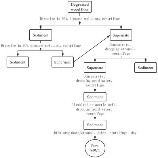
3.5. Separation and Purification of Milled Wood Lignin
3.6. Separation and Purification of Lignocresol
3.7. Acetylation of Lignin
3.8. FTIR Determination
3.9. 1H NMR Determination
3.10. 31P NMR Determination
3.11. 2D NMR Determination
3.12. GPC Determination
3.13. Analysis of Aqueous Layer Sugars in Phase Separation Systems
4. Conclusions
Author Contributions
Funding
Institutional Review Board Statement
Informed Consent Statement
Data Availability Statement
Conflicts of Interest
Sample Availability
References
- Gogoi, D.; Bordoloi, N.; Goswami, R.; Narzari, R.; Saikia, R.; Sut, D.; Gogoi, L.; Kataki, R. Effect of torrefaction on yield and quality of pyrolytic products of arecanut husk: An agro-processing wastes. Bioresour. Technol. 2017, 242, 36–44. [Google Scholar] [CrossRef] [PubMed]
- Pan, Y.F.; Xu, M.J.; Guo, Y.L.; Zhang, J.J.; Li, X.H. Effect of hot water treatment on chilling injury and lignification of cold-stored fresh areca nut (Areca catechu L.). J. Food Sci. Technol.-Mysore 2020, 57, 4337–4344. [Google Scholar] [CrossRef] [PubMed]
- Papke, R.L.; Bhattacharyya, I.; Hatsukami, D.K.; Moe, I.; Glatman, S. Betel Nnut (areca) and Smokeless Tobacco Use in Myanmar. Subst. Use Misuse 2020, 55, 1385–1394. [Google Scholar] [CrossRef] [PubMed]
- Croucher, R.; Islam, S. Socio-economic aspects of areca nut use. Addict. Biol. 2002, 7, 139–146. [Google Scholar] [CrossRef]
- Chandra, C.S.J.; George, N.; Narayanankutty, S.K. Isolation and characterization of cellulose nanofibrils from arecanut husk fibre. Carbohydr. Polym. 2016, 142, 158–166. [Google Scholar]
- Rajan, A.; Kurup, J.G.; Abraham, T.E. Biosoftening of arecanut fiber for value added products. Biochem. Eng. J. 2005, 25, 237–242. [Google Scholar] [CrossRef]
- Sasmal, S.; Goud, V.V.; Mohanty, K. Characterization of biomasses available in the region of North-East India for production of biofuels. Biomass Bioenergy 2012, 45, 212–220. [Google Scholar] [CrossRef]
- Subramani, B.S.; Shrihari, S.; Manu, B.; Babunarayan, K.S. Evaluation of pyrolyzed areca husk as a potential adsorbent for the removal of Fe-2(+) ions from aqueous solutions. J. Environ. Manag. 2019, 246, 345–354. [Google Scholar] [CrossRef]
- Bera, S.; Mohanty, K. Areca nut (Areca catechu) husks and Luffa (Luffa cylindrica) sponge as microbial immobilization matrices for efficient phenol degradation. J. Water Process Eng. 2020, 33, 100999. [Google Scholar] [CrossRef]
- Vardhan, H.; Mahato, R.B.; Sasmal, S.; Mohanty, K. Production of Xylose from Pre-treated Husk of Areca Nut. J. Nat. Fibers 2022, 19, 131–144. [Google Scholar] [CrossRef]
- Lazim, Y.; Salit, S.M.; Zainudin, E.S.; Mustapha, M.; Jawaid, M. Effect of Alkali Treatment on the Physical, Mechanical, and Morphological Properties of Waste Betel Nut (Areca catechu) Husk Fibre. BioResources 2014, 9, 7721–7736. [Google Scholar] [CrossRef]
- Elanthikkal, S.; Francis, T.; Akhtar, S. Utilization of Areca Nut Leaf Sheath Fibers for the Extraction of Cellulose Whiskers. J. Nat. Fibers 2021, 18, 1261–1273. [Google Scholar] [CrossRef]
- Vannarath, A.; Thalla, A.K. Synthesis and characterisation of an ultra-light, hydrophobic and flame-retardant robust lignin-carbon foam for oil-water separation. J. Clean. Prod. 2021, 325, 18. [Google Scholar] [CrossRef]
- Subran, N.; Ajit, K.; Krishnan, H.; Pachiyappan, S.; Ramaswamy, P. Synthesis and performance of a cathode catalyst derived from areca nut husk in microbial fuel cell. Chemosphere 2023, 312 Pt 2, 137303. [Google Scholar] [CrossRef]
- Srejith, R.P.; Sankar, M.; Sukumaran, R.K.; Savithri, S. Rapid estimation of the chemical composition of rice straw using FTIR spectroscopy: A chemometric investigation. Biomass Convers. Biorefin. 2022. [Google Scholar] [CrossRef]
- Pan, X.-J.; Sano, Y. Atmospheric Acetic Acid Pulping of Rice Straw IV: Physico-Chemical Characterization of Acetic Acid Lignins from Rice Straw and Woods. Part 2. Chemical Structures. Holzforschung 1999, 53, 590–596. [Google Scholar] [CrossRef]
- Abraham, A.; Mathew, A.K.; Sindhu, R.; Pandey, A.; Binod, P. Potential of rice straw for bio-refining: An overview. Bioresour. Technol. 2016, 215, 29–36. [Google Scholar] [CrossRef]
- Rishikesh, M.S.; Harish, S.; Mahendran Prasanth, S.; Gnana Prakash, D. A comprehensive review on lignin obtained from agro-residues: Potential source of useful chemicals. Biomass Convers. Biorefin. 2021. [Google Scholar] [CrossRef]
- Cabral Almada, C.; Kazachenko, A.; Fongarland, P.; Da Silva Perez, D.; Kuznetsov, B.N.; Djakovitch, L. Oxidative depolymerization of lignins for producing aromatics: Variation of botanical origin and extraction methods. Biomass Convers. Biorefin. 2022, 12, 3795–3808. [Google Scholar] [CrossRef]
- Nagaraja Ganesh, B.; Rekha, B.; Mohanavel, V.; Ganeshan, P. Exploring the Possibilities of Producing Pulp and Paper from Discarded Lignocellulosic Fibers. J. Nat. Fibers 2022. [Google Scholar] [CrossRef]
- Afrifah, K.A.; Adom, A.N.A.; Ofosu, S. The Morphological and Pulping Indices of Bagasse, Elephant Grass (Leaves and Stalk), and Silk Cotton Fibers for Paper Production. J. Nat. Fibers 2022, 19, 9782–9790. [Google Scholar] [CrossRef]
- Funaoka, M.; Abe, I. Rapid separation of wood into carbohydrate and lignin with concentrated acid-phenol system. Tappi J. 1989, 72, 145–149. [Google Scholar]
- Nonaka, H.; Kobayashi, A.; Funaoka, M. Separation of lignocresol from eucalyptus lignocresol-cellulase complex using organic solvents. Bioresour. Technol. 2013, 143, 657–659. [Google Scholar] [CrossRef] [PubMed]
- Ren, H.; Dai, X.; Zhai, H.M.; Liu, Z.L.; Omori, S. Comparison of bamboo native lignin and alkaline lignin modified by phase-separation method. Cell Chem. Technol. 2015, 49, 429–438. [Google Scholar]
- Zhu, L.L.; Feng, Z.; Xu, D.L.; Fang, G.G.; Ren, H. Structural analysis of poplar and Masson pine lignocresols and comparison of their bovine serum albumin adsorption characteristics. Tappi J. 2019, 18, 31–43. [Google Scholar] [CrossRef]
- Feng, Z.; Liu, Q.; Zhang, H.N.; Xu, D.L.; Zhai, H.M.; Ren, H. Adsorption of bovine serum albumin on the surfaces of poplar lignophenols. Int. J. Biol. Macromol. 2020, 158, 290–302. [Google Scholar] [CrossRef]
- Sun, S.F.; Yang, H.Y.; Yang, J.; Shi, Z.J.; Deng, J. Revealing the structural characteristics of lignin macromolecules from perennial ryegrass during different integrated treatments. Int. J. Biol. Macromol. 2021, 178, 373–380. [Google Scholar] [CrossRef]
- Nadji, H.; Diouf, P.N.; Benaboura, A.; Bedard, Y.; Riedl, B.; Stevanovic, T. Comparative study of lignins isolated from Alfa grass (Stipa tenacissima L.). Bioresour. Technol. 2009, 100, 3585–3592. [Google Scholar]
- Fengel, D. Wood and cellulose chemistry. Holz Roh Werkst. 1992, 50, 340. [Google Scholar] [CrossRef]
- Rana, R.; Langenfeld-Heyser, R.; Finkeldey, R.; Polle, A. FTIR spectroscopy, chemical and histochemical characterisation of wood and lignin of five tropical timber wood species of the family of Dipterocarpaceae. Wood Sci. Technol. 2010, 44, 225–242. [Google Scholar]
- Zhang, H.N.; Ren, H.; Zhai, H.M. Analysis of phenolation potential of spruce kraft lignin and construction of its molecular structure model. Ind. Crops Prod. 2021, 167, 113506. [Google Scholar] [CrossRef]
- Liu, Q.; Zhang, H.; Ren, H.; Zhai, H. Structural analysis of light-colored separated lignin (lignocresol) and its antioxidant properties. Int. J. Biol. Macromol. 2022, 197, 169–178. [Google Scholar] [CrossRef]
- Funaoka, M. Sequential transformation and utilization of natural network polymer “LIGNIN”. React. Funct. Polym. 2013, 73, 396–404. [Google Scholar] [CrossRef]
- Wen, J.L.; Sun, S.L.; Xue, B.L.; Sun, R.C. Recent Advances in Characterization of Lignin Polymer by Solution-State Nuclear Magnetic Resonance (NMR) Methodology. Materials 2013, 6, 359–391. [Google Scholar] [CrossRef]
- Li, M.; Pu, Y.Q.; Yoo, C.G.; Ragauskas, A.J. The occurrence of tricin and its derivatives in plants. Green Chem. 2016, 18, 1439–1454. [Google Scholar] [CrossRef]
- Buranov, A.U.; Mazza, G. Lignin in straw of herbaceous crops. Ind. Crops Prod. 2008, 28, 237–259. [Google Scholar] [CrossRef]
- Funaoka, M.; Fukatsu, S. Characteristics of Lignin Structural Conversion in a Phase-Separative Reaction System Composed of Cresol and Sulfuric Acid. Holzforschung 1996, 50, 245–252. [Google Scholar] [CrossRef]
- Borchardt, L.G.; Piper, C.V. A gas chromatographic method for carbohydrates as alditol-acetates. Tappi 1970, 53, 257–260. [Google Scholar]
- Mousavioun, P.; Doherty, W.O.S. Chemical and thermal properties of fractionated bagasse soda lignin. Ind. Crops Prod. 2010, 31, 52–58. [Google Scholar] [CrossRef]
- Wang, Z.J.; Qiu, S.; Hirth, K.; Cheng, J.L.; Wen, J.L.; Li, N.; Fang, Y.M.; Pan, X.J.; Zhu, J.Y. Preserving Both Lignin and Cellulose Chemical Structures: Flow-Through Acid Hydrotropic Fractionation at Atmospheric Pressure for Complete Wood Valorization. ACS Sustain. Chem. Eng. 2019, 7, 10808–10820. [Google Scholar] [CrossRef]
- Cui, C.Z.; Sun, R.K.; Argyropoulos, D.S. Fractional Precipitation of Softwood Kraft Lignin: Isolation of Narrow Fractions Common to a Variety of Lignins. ACS Sustain. Chem. Eng. 2014, 2, 959–968. [Google Scholar] [CrossRef]














| Chemical Composition | Areca Nut Husk | Rice Straw |
|---|---|---|
| Klason lignin (%) | 26.56 | 13.30 |
| Acid soluble lignin (%) | 2.19 | 3.10 |
| Total lignin content (%) | 28.75 | 16.40 |
| Holocellulose (%) | 56.10 | 62.55 |
| Glucose (%) | 35.00 | 42.80 |
| Xylose (%) | 18.29 | 15.20 |
| Galactose (%) | 0.99 | 1.49 |
| Arabinose (%) | 1.41 | 2.84 |
| Mannose (%) | 0.34 | 0.08 |
| Total carbohydrate content (%) | 56.03 | 62.41 |
| Benzene-alcohol extractive (%) | 10.23 | 5.00 |
| Hot water extractive (%) | 21.33 | 23.70 |
| 1% NaOH extractive (%) | 40.92 | 52.00 |
| Ash (%) | 3.53 | 14.31 |
| Raw Materials | Length /(mm) | Width /(μm) | Aspect Ratio | Cell Cavity Diameter /(μm) | Cell Wall Thickness /(μm) | Wall-Cavity Ratio | Degree of Crimp/% |
|---|---|---|---|---|---|---|---|
| AH | 0.77 | 12.59 | 61.16 | 5.91 | 3.34 | 1.13 | 3.3 |
| RS | 1.01 | 8.07 | 125.15 | 4.20 | 1.94 | 0.92 | 4.4 |
| Lignin | Wood Flour Weight/g | Klason Lignin/g | Lignin Products/g | Yield (to Wood Flour %) | Yield (to Klason Lignin %) |
|---|---|---|---|---|---|
| AHMWL | 3.97 | 1.05 | 0.27 | 6.80 | 25.92 |
| AHLC | 1.10 | 0.29 | 0.13 | 11.82 | 94.07 |
| RSMWL | 4.62 | 0.61 | 0.06 | 1.30 | 21.48 |
| RSLC | 1.08 | 0.14 | 0.05 | 4.63 | 87.59 |
| Sample | Methoxyl Content | p-Cresol Introduction Amount | |
|---|---|---|---|
| wt% | wt% | mol/C9 | |
| AHMWL | 19.59 | - | - |
| AHLC | 7.94 | 27.77 | 0.77 |
| RSMWL | 17.48 | - | - |
| RSLC | 11.13 | 30.49 | 0.79 |
| Sample | Mn | Mw | PDI (Mw/Mn) |
|---|---|---|---|
| AHMWL | 5629 | 14,636 | 2.60 |
| AHLC | 3616 | 5042 | 1.39 |
| RSMWL | 4537 | 9255 | 2.04 |
| RSLC | 2348 | 3239 | 1.38 |
| Functional Group Contents (mmol/g) | AHMWL | AHLC |
|---|---|---|
| Aliphatic OH | 2.77 | 1.24 |
| 5-Substiyuted OH | 0.04 | 0.32 |
| Guaiacyl OH | 0.62 | 1.37 |
| p-Hydroxyphenyl OH | 0.85 | 2.03 |
| Total phenolic OH | 1.51 | 3.72 |
| Carboxyl | 0.02 | 0.23 |
| Sample | S/% | G/% | H/% | S/G | G/H | β-O-4/% | β-β/% |
|---|---|---|---|---|---|---|---|
| AHMWL | 26.41 | 67.92 | 5.67 | 0.39 | 11.98 | 72.51 | 10.54 |
| AHLC | 28.19 | 65.85 | 5.96 | 0.42 | 11.05 | 74.72 | 9.37 |
| RSMWL | 37.71 | 53.89 | 8.40 | 0.70 | 6.42 | 72.85 | 18.91 |
| RSLC | 39.18 | 52.71 | 8.78 | 0.74 | 6.00 | 74.91 | 17.53 |
| Label | δC/δH (ppm) a | δC/δH (ppm) b | δC/δH (ppm) c | δC/δH (ppm) d | Assignment |
|---|---|---|---|---|---|
| L′-CH3 | ND | 20.17/2.17 | ND | 20.21/2.15 | C−H in cresol-CH3 (L′) |
| L-CH3 | ND | 22.21/2.17 | ND | 22.81/2.18 | C−H in lignocresol-CH3 (L) |
| ICβ | 53.26/3.45 | 52.94/3.40 | 52.62/3.47 | 52.82/3.39 | Cβ−Hβ in phenylcoumaran substructures (IC) |
| Bβ | 53.79/3.06 | ND | 53.61/3.43 | 53.38/3.11 | Cβ−Hβ in β−β (resinol) substructures (B) |
| OMe | 55.47/3.73 | 55.46/3.58 | 55.6/3.73 | 55.67/3.69 | C–H in methoxyls (OMe) |
| Aγ | 59.78/3.60 | 61.09/3.44 | 59.78/3.60 | 60.46/3.46 | Cγ−Hγ in β–O–4 substructure (A) |
| A′γ | 63.13/4.30 | 64.18/4.25 | 63.12/4.36 | 67.11/3.97 | Cγ−Hγ in γ-hydroxylated β–O–4 substructures (A′) |
| Fγ | 61.17/4.11 | 61.10/3.77 | 61.98/4.11 | 64.93/3.88 | Cγ−Hγ in p-hydroxycinnamyl alcohol (F) |
| F′γ | 64.46/4.88 | 64.77/4.47 | 64.03/4.79 | 70.77/4.47 | Cγ−Hγ in γ-acylated cinnamyl alcohol (F′) |
| ICγ | 62.42/3.70 | 64.84/3.80 | 62.89/3.88 | 67.54/3.77 | Cγ−Hγ in phenylcoumaran substructures (IC) |
| Bγ | 70.34/3.84 | ND | 71.22/4.13 | 72.89/3.58 | Cγ−Hγ in β−β (resinol) substructures (B) |
| Bγ | 70.25/4.03 | ND | 71.11/3.87 | 72.89/3.43 | Cγ−Hγ in β−β (resinol) substructures (B) |
| Bα | 84.45/4.64 | ND | 86.56/4.69 | ND | Cα−Hα in β−β (resinol) substructures (B) |
| B’α | 83.15/4.83 | ND | 82.55/4.91 | ND | Cα−Hα in β−β (B’,tetrahydrofuran) |
| Aα | 71.03/4.75 | ND | 71.60/4.86 | ND | Cα−Hα in β–O–4 substructures linked to a G (A) |
| Aβ(S) | 85.90/4.11 | ND | 86.02/4.11 | ND | Cβ−Hβ in β–O–4 substructures linked to a S (A) (Erythro) |
| Aβ(S) | 86.70/3.99 | ND | 86.57/3.99 | ND | Cβ−Hβ in β–O–4 substructures linked to a S (A) (Thero) |
| Aβ(G/H) | 83.55/4.30 | ND | 83.58/4.38 | ND | Cβ−Hβ in β–O–4 substructures linked to a G/H (A) |
| X2 | 72.62/3.04 | ND | 72.70/3.05 | ND | C2−H2 in β–D–xylopyranoside (X) |
| X3 | 73.62/3.22 | ND | 73.68/3.26 | ND | C3−H3 in β–D–xylopyranoside (X) |
| X4 | 75.43/3.61 | ND | 75.25/3.52 | 76.18/3.17 | C4−H4 in β–D–xylopyranoside (X) |
| X5 | 62.88/3.27 | ND | 62.86/3.18 | ND | C5−H5 in β–D–xylopyranoside (X) |
| A′β(G) | 80.82/4.54 | ND | 83.67/4.67 | ND | Cβ−Hβ in acylated β–O–4 linked to a G unit (A) |
| Lα | ND | 81.18/4.92 | ND | 81.37/4.90 | Cα−Hα in lignocresol (L) |
| ICα | 86.91/5.46 | 86.11/5.43 | 86.91/5.44 | 86.23/5.41 | Cα−Hα in phenylcoumaran substructures (IC) |
| T′2,6 | 103.77/7.27 | 103.73/7.24 | 103.92/7.30 | 103.91/7.32 | C′2,6-H′2,6 in tricin(T) |
| T6 | 98.61/6.24 | 98.64/6.28 | 98.75/6.23 | 98.75/6.21 | C6-H6 in tricin(T) |
| T8 | 94.09/6.58 | 94.11/6.60 | 94.09/6.58 | 94.08/6.56 | C8-H8 in tricin(T) |
| T3 | 105.20/7.04 | 105.23/7.04 | 104.50/7.02 | 104.51/7.02 | C3-H3 in tricin(T) |
| G2 | 110.78/6.99 | 113.21/6.91 | 110.91/6.98 | 113.12/6.90 | C2−H2 in guaiacyl units (G) |
| G′2 | 113.12/7.46 | ND | 111.50/7.53 | ND | C2−H2 in guaiacyl units (G) |
| G5 | 114.79/6.77 | 114.83/6.65 | 115.52/6.78 | 114.73/6.62 | C5−H5 in guaiacyl units (G) |
| G6 | 118.53/6.86 | 120.39/6.74 | 118.91/6.77 | 119.33/6.52 | C6−H6 in guaiacyl units (G) |
| S2, 6 | 103.5/6.70 | 105.9/6.57 | 103.5/6.71 | 106.1/6.57 | C2, 6−H2, 6 in syringyl units (S) |
| S′2, 6 | 106.2/7.18 | 106.5/6.85 | 106.3/7.33 | 110.8/7.38 | C2, 6−H2, 6, C(α)=O in syringyl units (S′) |
| H3, 5 | ND | 116.8/6.66 | ND | 118.4/6.77 | C3, 5−H3, 5 in p-hydroxyphenyl units (H) |
| H2, 6 | 127.7/7.18 | 127.2/7.26 | 127.9/7.20 | 125.1/7.07 | C2, 6−H2, 6 in p-hydroxyphenyl units (H) |
| L2, 6 | ND | 129.7/7.10 | ND | 129.5/7.16 | C2, 6−H2, 6 in lignocresol (L) |
| pCA2, 6 | 131.1/7.65 | 131.2/7.68 | 130.0/7.45 | 129.6/7.54 | C2, 6−H2, 6 in p-coumarate (pCA) |
| pCA3, 5 | ND | 117.1/6.76 | ND | 116.1/7.00 | C3, 5−H3, 5 in p-coumarate (pCA) |
| FA2 | 111.5/7.30 | 113.6/7.13 | 110.9/7.33 | 113.6/7.11 | C2−H2 in ferulate (FA) |
| FA6 | 122.9/7.20 | ND | 122.9/7.13 | 120.4/6.65 | C6−H6 in ferulate (FA) |
| FA8 | ND | 116.7/6.52 | ND | ND | C8−H8 in ferulate (FA) |
| Fɑ | ND | 129.4/6.95 | ND | 129.1/6.94 | Cα−Hα in p-hydroxycinnamyl alcohol (F) |
| Fβ | ND | 126.8/6.75 | ND | 126.8/6.74 | Cβ−Hβ in p-hydroxycinnamyl alcohol (F) |
| Carbohydrate Composition | Areca Nut Husk | Rice Straw |
|---|---|---|
| Glucose (%) | 34.15 | 41.92 |
| Xylose (%) | 17.84 | 13.97 |
| Galactose (%) | 0.92 | 1.34 |
| Arabinose (%) | 1.29 | 2.68 |
| Mannose (%) | 0.31 | 0.07 |
| Total carbohydrate content (%) | 54.51 | 59.98 |
Disclaimer/Publisher’s Note: The statements, opinions and data contained in all publications are solely those of the individual author(s) and contributor(s) and not of MDPI and/or the editor(s). MDPI and/or the editor(s) disclaim responsibility for any injury to people or property resulting from any ideas, methods, instructions or products referred to in the content. |
© 2023 by the authors. Licensee MDPI, Basel, Switzerland. This article is an open access article distributed under the terms and conditions of the Creative Commons Attribution (CC BY) license (https://creativecommons.org/licenses/by/4.0/).
Share and Cite
Yuan, J.; Zhang, H.; Zhao, H.; Ren, H.; Zhai, H. Study on Dissociation and Chemical Structural Characteristics of Areca Nut Husk. Molecules 2023, 28, 1513. https://doi.org/10.3390/molecules28031513
Yuan J, Zhang H, Zhao H, Ren H, Zhai H. Study on Dissociation and Chemical Structural Characteristics of Areca Nut Husk. Molecules. 2023; 28(3):1513. https://doi.org/10.3390/molecules28031513
Chicago/Turabian StyleYuan, Jianbo, Haonan Zhang, Hui Zhao, Hao Ren, and Huamin Zhai. 2023. "Study on Dissociation and Chemical Structural Characteristics of Areca Nut Husk" Molecules 28, no. 3: 1513. https://doi.org/10.3390/molecules28031513
APA StyleYuan, J., Zhang, H., Zhao, H., Ren, H., & Zhai, H. (2023). Study on Dissociation and Chemical Structural Characteristics of Areca Nut Husk. Molecules, 28(3), 1513. https://doi.org/10.3390/molecules28031513

