Folic Acid Functionalized Diallyl Trisulfide–Solid Lipid Nanoparticles for Targeting Triple Negative Breast Cancer
Abstract
1. Introduction
2. Results
2.1. Lipids Selection for FA-DATS-SLNs Formulation
2.2. Surfactant Selection for FA-DATS-SLNs Formulation
2.3. DATS- Lipid-Surfactant Compatibility Analysis
2.4. DoE Approach for the Optimization of DATS-SLNs
2.5. Functionalization of Folic Acid to Formulate FA-DATS-SLNs
2.6. Characteristics Evacuation of FA-DATS-SLNs–FTIR, NMR, Entrapment Efficiency, Particle size and Morphology
2.6.1. FTIR Conformation for Functionalization of FA on DATS-SLNs
2.6.2. Entrapment Efficiency, Particle Size, Morphology and In Vitro Release Study of FA-DATS-SLNs
2.7. In Vitro Cell Line Study for Triple Negative Cancer Efficacy
2.7.1. In Vitro Cytotoxicity Study for Evaluation of Functionalization
2.7.2. Colony Formation Assay for Long-Term Cell Cytotoxicity Effects of Functionalization
2.7.3. Cancer Cell Migration Assay
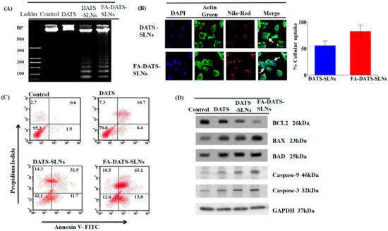
2.7.4. DNA Fragmentation Analysis of Functionalization Efficacy for Apoptosis
2.7.5. TNBC Cellular Internalization of Functionalized FA-DATS-SLNs
2.7.6. Apoptosis Quantification of Functionalized FA-DATS-SLNs by Flow Cytometry
2.7.7. Apoptotic Protein Bcl2 Inhibition Efficacy
3. Materials and Methods
3.1. Materials
3.2. Formulation and Evaluation of FA-DATS-SLNs
3.2.1. Lipids Selection for FA-DATS-SLNs Formulation
3.2.2. Surfactant Selection for FA-DATS-SLNs Formulation
3.2.3. DATS–Lipid–Surfactant Compatibility Analysis
3.2.4. DoE Approach for Optimization of DATS-SLNs
- Optimization of DATS-SLNs using Box–Behnken Design (BBD)
- Preparation of DATS-SLN
3.2.5. Functionalization of Folic Acid to Formulate FA-DATS-SLNs
3.2.6. Evaluation of FA-DATS-SLNs -Entrapment Efficiency, Particle Size, Morphology and In Vitro Release Profile
3.2.7. In Vitro Cell Line Study for Triple Negative Cancer Efficacy
- In vitro cytotoxicity study for evaluation of functionalization
- Colony formation assay for long term cell cytotoxicity effect of conjugates
- Cell migration assay
- DNA fragmentation analysis of functionalization efficacy for apoptosis
- TNBC Cellular internalization of functionalized FA-DATS-SLNs
- Apoptosis quantification of conjugates efficacy by flow cytometry
- Apoptotic protein Bcl2 inhibition efficacy
4. Conclusions
Supplementary Materials
Author Contributions
Funding
Institutional Review Board Statement
Informed Consent Statement
Data Availability Statement
Acknowledgments
Conflicts of Interest
Sample Availability
References
- Ilic, L.; Haidinger, G.; Simon, J.; Hackl, M.; Schernhammer, E.; Papantoniou, K. Trends in female breast cancer incidence, mortality, and survival in Austria, with focus on age, stage, and birth cohorts (1983–2017). Sci. Rep. 2022, 12, 7048. [Google Scholar] [CrossRef] [PubMed]
- Ravikumar, M.; Rachana, P. Study on Different Approaches for Breast Cancer Detection: A Review. SN Comput. Sci. 2022, 3, 43. [Google Scholar] [CrossRef]
- De, A.; Kuppusamy, G. Metformin in breast cancer: Preclinical and clinical evidence. Curr. Probl. Cancer. 2020, 44, 100488. [Google Scholar] [CrossRef] [PubMed]
- Yin, L.; Duan, J.-J.; Bian, X.-W.; Yu, S.-C. Triple-negative breast cancer molecular subtyping and treatment progress. Breast Cancer Res. 2020, 22, 61. [Google Scholar] [CrossRef] [PubMed]
- Malla, R.; Marni, R.; Chakraborty, A.; Kamal, M.A. Diallyl disulfide and diallyl trisulfide in garlic as novel therapeutic agents to overcome drug resistance in breast cancer. J. Pharm. Anal. 2021, 12, 221–231. [Google Scholar] [CrossRef] [PubMed]
- Shrihastini, V.; Muthuramalingam, P.; Adarshan, S.; Sujitha, M.; Chen, J.-T.; Shin, H.; Ramesh, M. Plant Derived Bioactive Compounds, Their Anti-Cancer Effects and In Silico Approaches as an Alternative Target Treatment Strategy for Breast Cancer: An Updated Overview. Cancers 2021, 13, 6222. [Google Scholar] [CrossRef]
- Kanga, K.W.; Mendonca, P.; Soliman, K.F.; Ferguson, D.; Darling-Reed, S. Effects of Diallyl Trisulfide on TNF-α-stimulated Genetically different Triple-Negative Breast Cancer Cells. FASEB J. 2022, 36, 5919–5933. [Google Scholar] [CrossRef]
- Marni, R.; Kundrapu, D.B.; Chakraborti, A.; Malla, R. Insight into drug sensitizing effect of diallyl disulfide and diallyl trisulfide from Allium sativum L. on paclitaxel-resistant triple-negative breast cancer cells. J. Ethnopharmacol. 2022, 296, 115452. [Google Scholar] [CrossRef]
- Geetha, T.; Kapila, M.; Prakash, O.; Deol, P.K.; Kakkar, V.; Kaur, I.P. Sesamol-loaded solid lipid nanoparticles for treatment of skin cancer. J. Drug Target. 2014, 23, 159–169. [Google Scholar] [CrossRef]
- Dana, P.; Yostawonkul, J.; Chonniyom, W.; Unger, O.; Sakulwech, S.; Sathornsumetee, S.; Saengkrit, N. Nanostructured lipid base carrier for specific delivery of garlic oil through blood brain barrier against aggressiveness of glioma. J Drug Deliv. Sci. Technol. 2021, 64, 102651. [Google Scholar] [CrossRef]
- Singh, N.; Opere, C.; Singh, S. Developing an efficient ocular delivery system for the hydrogen sulfide releasing compound, diallyl trisulfide. FASEB J. 2020, 34, 1. [Google Scholar] [CrossRef]
- Saxena, V.; Naguib, Y.; Hussain, M.D. Folate receptor targeted 17-allylamino-17-demethoxygeldanamycin (17-AAG) loaded polymeric nanoparticles for breast cancer. Colloids Surf. B 2012, 94, 274–280. [Google Scholar] [CrossRef] [PubMed]
- Jain, V.; Kumar, H.; Anod, H.V.; Chand, P.; Gupta, N.V.; Dey, S.; Kesharwani, S.S. A review of nanotechnology-based approaches for breast cancer and triple-negative breast cancer. J. Control. Release. 2020, 326, 628–647. [Google Scholar] [CrossRef] [PubMed]
- Pal, K.; Roy, S.; Parida, P.K.; Dutta, A.; Bardhan, S.; Das, S.; Jana, K.; Karmakar, P. Folic acid conjugated curcumin loaded biopolymeric gum acacia microsphere for triple negative breast cancer therapy in invitro and invivo model. Mater. Sci. Eng. C 2019, 95, 204–216. [Google Scholar] [CrossRef]
- Zhang, Y.; Zhang, T.; Liang, Y.; Jiang, L.; Sui, X. Dietary bioactive lipids: A review on absorption, metabolism, and health properties. J. Agric. Food Chem. 2021, 69, 8929–8943. [Google Scholar] [CrossRef]
- Talluri, S.V.; Kuppusamy, G.; Karri, V.V.S.R.; Yamjala, K.; Wadhwani, A.; Madhunapantula, S.V.; Pindiprolu, S.S. Application of quality-by-design approach to optimize diallyl disulfide-loaded solid lipid nanoparticles. Artif. Cells Nanomed. Biotechnol. 2017, 45, 474–488. [Google Scholar] [CrossRef]
- Makoni, P.A.; Wa Kasongo, K.; Walker, R.B. Short term stability testing of efavirenz-loaded solid lipid nanoparticle (SLN) and nanostructured lipid carrier (NLC) dispersions. Pharmaceutics 2019, 11, 397. [Google Scholar] [CrossRef]
- Ghosh, S.; Ray, A.; Pramanik, N. Self-assembly of surfactants: An overview on general aspects of amphiphiles. Biophys. Chem. 2020, 265, 106429. [Google Scholar] [CrossRef]
- Muntoni, E.; Martina, K.; Marini, E.; Giorgis, M.; Lazzarato, L.; Salaroglio, I.C.; Riganti, C.; Lanotte, M.; Battaglia, L. Methotrexate-loaded solid lipid nanoparticles: Protein functionalization to improve brain biodistribution. Pharmaceutics 2019, 11, 65. [Google Scholar] [CrossRef]
- Vu-Quang, H.; Vinding, M.S.; Nielsen, T.; Ullisch, M.G.; Nielsen, N.C.; Nguyen, D.-T.; Kjems, J. Pluronic F127-folate coated super paramagenic iron oxide nanoparticles as contrast agent for cancer diagnosis in magnetic resonance imaging. Polymers 2019, 11, 743. [Google Scholar] [CrossRef]
- Qu, W.; Meng, B.; Yu, Y.; Wang, S. Folic acid-conjugated mesoporous silica nanoparticles for enhanced therapeutic efficacy of topotecan in retina cancers. Int. J. Nanomed. 2018, 13, 4379–4389. [Google Scholar] [CrossRef] [PubMed]
- Senapati, S.; Mahanta, A.K.; Kumar, S.; Maiti, P. Controlled drug delivery vehicles for cancer treatment and their performance. Signal Transduct. Target. Ther. 2018, 3, 7. [Google Scholar] [CrossRef] [PubMed]
- Xu, Y.; Zhao, Z.; Tong, W.; Ding, Y.; Liu, B.; Shi, Y.; Wang, J.; Sun, S.; Liu, M.; Wang, Y. An acid-tolerance response system protecting exponentially growing Escherichia coli. Nat. Commun. 2020, 11, 1496. [Google Scholar] [CrossRef] [PubMed]
- Panyam, J.; ZHOU, W.-Z.; PRABHA, S.; SAHOO, S.K.; LABHASETWAR, V. Rapid endo-lysosomal escape of poly (DL-lactide-co-glycolide) nanoparticles: Implications for drug and gene delivery. FASEB J. 2002, 16, 1217–1226. [Google Scholar] [CrossRef] [PubMed]
- Gabizon, A.A. Selective tumor localization and improved therapeutic index of anthracyclines encapsulated in long-circulating liposomes. Cancer Res. 1992, 52, 891–896. [Google Scholar]
- Ghaffari, S.-B.; Sarrafzadeh, M.-H.; Fakhroueian, Z.; Khorramizadeh, M.R. Flower-like curcumin-loaded folic acid-conjugated ZnO-MPA-βcyclodextrin nanostructures enhanced anticancer activity and cellular uptake of curcumin in breast cancer cells. Mater. Sci. Eng. C 2019, 103, 109827. [Google Scholar] [CrossRef]
- Xiang, Y.; Mao, C.; Liu, X.; Cui, Z.; Jing, D.; Yang, X.; Liang, Y.; Li, Z.; Zhu, S.; Zheng, Y. Rapid and superior bacteria killing of carbon quantum dots/ZnO decorated injectable folic acid-conjugated PDA hydrogel through dual-light triggered ROS and membrane permeability. Small 2019, 15, 1900322. [Google Scholar] [CrossRef]
- Kumar, D.N.; Chaudhuri, A.; Dehari, D.; Shekher, A.; Gupta, S.C.; Majumdar, S.; Krishnamurthy, S.; Singh, S.; Kumar, D.; Agrawal, A.K. Combination therapy comprising paclitaxel and 5-fluorouracil by using folic acid functionalized bovine milk exosomes improves the therapeutic efficacy against breast cancer. Life 2022, 12, 1143. [Google Scholar] [CrossRef]
- Granja, A.; Nunes, C.; Sousa, C.T.; Reis, S. Folate receptor-mediated delivery of mitoxantrone-loaded solid lipid nanoparticles to breast cancer cells. Biomed. Pharmacother. 2022, 154, 113525. [Google Scholar] [CrossRef]
- Cao, H.; Li, C.; Qi, W.; Meng, X.; Tian, R.; Qi, Y.; Yang, W.; Li, J. Synthesis, cytotoxicity and antitumour mechanism investigations of polyoxometalate doped silica nanospheres on breast cancer MCF-7 cells. PLoS ONE 2017, 12, e0181018. [Google Scholar] [CrossRef]
- Paliwal, R.; Paliwal, S.R.; Kenwat, R.; Kurmi, B.D.; Sahu, M.K. Solid lipid nanoparticles: A review on recent perspectives and patents. Expert Opin. Ther. Pat. 2020, 30, 179–194. [Google Scholar] [CrossRef] [PubMed]
- El-Gizawy, S.A.; El-Maghraby, G.M.; Hedaya, A.A. Formulation of acyclovir-loaded solid lipid nanoparticles: Design, optimization, and in-vitro characterization. Pharm. Dev. Technol. 2019, 24, 1287–1298. [Google Scholar] [CrossRef] [PubMed]
- De, A.; Kuppuswamy, G.; Jaiswal, A. Implementation of two different experimental designs for screening and optimization of process parameters for metformin-loaded carboxymethyl chitosan formulation. Drug Dev. Ind. Pharm. 2019, 45, 1821–1834. [Google Scholar] [CrossRef]
- Amasya, G.; Aksu, B.; Badilli, U.; Onay-Besikci, A.; Tarimci, N. QbD guided early pharmaceutical development study: Production of lipid nanoparticles by high pressure homogenization for skin cancer treatment. Int. J. Pharm. 2019, 563, 110–121. [Google Scholar] [CrossRef]
- Lin, J.-J.; Chen, J.-S.; Huang, S.-J.; Ko, J.-H.; Wang, Y.-M.; Chen, T.-L.; Wang, L.-F. Folic acid–Pluronic F127 magnetic nanoparticle clusters for combined targeting, diagnosis, and therapy applications. Biomaterials 2009, 30, 5114–5124. [Google Scholar] [CrossRef] [PubMed]
- De, A.; Ko, Y.T. Single pot organic solvent-free thermocycling technology for siRNA-ionizable LNPs: A proof-of-concept approach for alternative to microfluidics. Drug Deliv. 2022, 29, 2644–2657. [Google Scholar] [CrossRef]
- Venkata Siddhartha, T.; Senthil, V.; Sai Kishan, I.; Basha Khatwal, R.; Madhunapantula, S.V. Design and development of oral nanoparticulated insulin in multiple emulsion. Curr. Drug Deliv. 2014, 11, 472–485. [Google Scholar] [CrossRef]
- Ahn, E.-Y.; Jin, H.; Park, Y. Assessing the antioxidant, cytotoxic, apoptotic and wound healing properties of silver nanoparticles green-synthesized by plant extracts. Mater. Sci. Eng. C 2019, 101, 204–216. [Google Scholar] [CrossRef]
- Nikkhoo, A.; Rostami, N.; Farhadi, S.; Esmaily, M.; Ardebili, S.M.; Atyabi, F.; Baghaei, M.; Haghnavaz, N.; Yousefi, M.; Aliparasti, M.R. Codelivery of STAT3 siRNA and BV6 by carboxymethyl dextran trimethyl chitosan nanoparticles suppresses cancer cell progression. Int. J. Pharm. 2020, 581, 119236. [Google Scholar] [CrossRef]
- Alimova, I.N.; Liu, B.; Fan, Z.; Edgerton, S.M.; Dillon, T.; Lind, S.E.; Thor, A.D. Metformin inhibits breast cancer cell growth, colony formation and induces cell cycle arrest in vitro. Cell Cycle 2009, 8, 909–915. [Google Scholar] [CrossRef]
- Zhang, L.; Zhu, D.; Dong, X.; Sun, H.; Song, C.; Wang, C.; Kong, D. Folate-modified lipid–polymer hybrid nanoparticles for targeted paclitaxel delivery. Int. J. Nanomed. 2015, 10, 2101–2114. [Google Scholar] [CrossRef]
- Sharma, G.; Park, J.; Sharma, A.R.; Jung, J.-S.; Kim, H.; Chakraborty, C.; Song, D.-K.; Lee, S.-S.; Nam, J.-S. Methoxy Poly (ethylene glycol)-Poly (lactide) Nanoparticles Encapsulating Quercetin Act as an Effective Anticancer Agent by Inducing Apoptosis in Breast Cancer. Pharm. Res. 2015, 32, 723–735. [Google Scholar] [CrossRef]
- Liao, W.-S.; Ho, Y.; Lin, Y.-W.; Raj, E.N.; Liu, K.-K.; Chen, C.; Zhou, X.-Z.; Lu, K.-P.; Chao, J.-I. Targeting EGFR of triple-negative breast cancer enhances the therapeutic efficacy of paclitaxel-and cetuximab-conjugated nanodiamond nanocomposite. Acta Biomater. 2019, 86, 395–405. [Google Scholar] [CrossRef] [PubMed]
- D’Aguanno, S.; Del Bufalo, D. Inhibition of anti-apoptotic Bcl-2 proteins in preclinical and clinical studies: Current overview in cancer. Cells 2020, 9, 1287. [Google Scholar] [CrossRef] [PubMed]
- Wang, Q.; Wan, J.; Zhang, W.; Hao, S. MCL-1 or BCL-xL-dependent resistance to the BCL-2 antagonist (ABT-199) can be overcome by specific inhibitor as single agents and in combination with ABT-199 in acute myeloid leukemia cells. Leuk. Lymphoma 2019, 60, 2170–2180. [Google Scholar] [CrossRef] [PubMed]





| Cell Line | IC50 (µg/mL) Value at 48 h | ||
|---|---|---|---|
| DATS | DATS-SLNs | FA-DATS-SLNs | |
| MCF-7 | >48.8 | >46.2 | 10.8 |
| MDA-MB-231 | >55.5 | >50.5 | 7.1 |
| MCF-10A | >96.7 | >98.6 | 93.3 |
| SI for MCF-10A/MCF-7 | 1.98 | 2.4 | 8.7 |
| SI for MCF-10A/MDA-MB-231 | 1.75 | 2.1 | 13.2 |
| Levels | |||
|---|---|---|---|
| Factors | Low | Medium | High |
| Independent variables | |||
| Lipid: Palmitic acid (mg) (X1) | 50 | 75 | 100 |
| Surfactant: Pluronic F-68 (%)(X2) | 1.5 | 2 | 2.5 |
| Co surfactant: Soy lecithin (%)(X3) | 0.25 | 0.5 | 0.75 |
| Dependent variables | |||
| PS (nm) (Y1) | Minimize | ||
| EE (%) (Y2) | Maximize | ||
Disclaimer/Publisher’s Note: The statements, opinions and data contained in all publications are solely those of the individual author(s) and contributor(s) and not of MDPI and/or the editor(s). MDPI and/or the editor(s) disclaim responsibility for any injury to people or property resulting from any ideas, methods, instructions or products referred to in the content. |
© 2023 by the authors. Licensee MDPI, Basel, Switzerland. This article is an open access article distributed under the terms and conditions of the Creative Commons Attribution (CC BY) license (https://creativecommons.org/licenses/by/4.0/).
Share and Cite
De, A.; Roychowdhury, P.; Bhuyan, N.R.; Ko, Y.T.; Singh, S.K.; Dua, K.; Kuppusamy, G. Folic Acid Functionalized Diallyl Trisulfide–Solid Lipid Nanoparticles for Targeting Triple Negative Breast Cancer. Molecules 2023, 28, 1393. https://doi.org/10.3390/molecules28031393
De A, Roychowdhury P, Bhuyan NR, Ko YT, Singh SK, Dua K, Kuppusamy G. Folic Acid Functionalized Diallyl Trisulfide–Solid Lipid Nanoparticles for Targeting Triple Negative Breast Cancer. Molecules. 2023; 28(3):1393. https://doi.org/10.3390/molecules28031393
Chicago/Turabian StyleDe, Anindita, Parikshit Roychowdhury, Nihar Ranjan Bhuyan, Young Tag Ko, Sachin Kumar Singh, Kamal Dua, and Gowthamarajan Kuppusamy. 2023. "Folic Acid Functionalized Diallyl Trisulfide–Solid Lipid Nanoparticles for Targeting Triple Negative Breast Cancer" Molecules 28, no. 3: 1393. https://doi.org/10.3390/molecules28031393
APA StyleDe, A., Roychowdhury, P., Bhuyan, N. R., Ko, Y. T., Singh, S. K., Dua, K., & Kuppusamy, G. (2023). Folic Acid Functionalized Diallyl Trisulfide–Solid Lipid Nanoparticles for Targeting Triple Negative Breast Cancer. Molecules, 28(3), 1393. https://doi.org/10.3390/molecules28031393

