Design, Synthesis and Antitumor Activity of Novel Selenium-Containing Tepotinib Derivatives as Dual Inhibitors of c-Met and TrxR
Abstract
1. Introduction
2. Results and Discussion
2.1. Chemistry
2.2. In Vitro Biological Evaluations
2.3. c-Met and TrxR Inhibitory Effects in MHCC97H Cells
2.4. Selectivity for Cancer Cells over Noncancer Cells
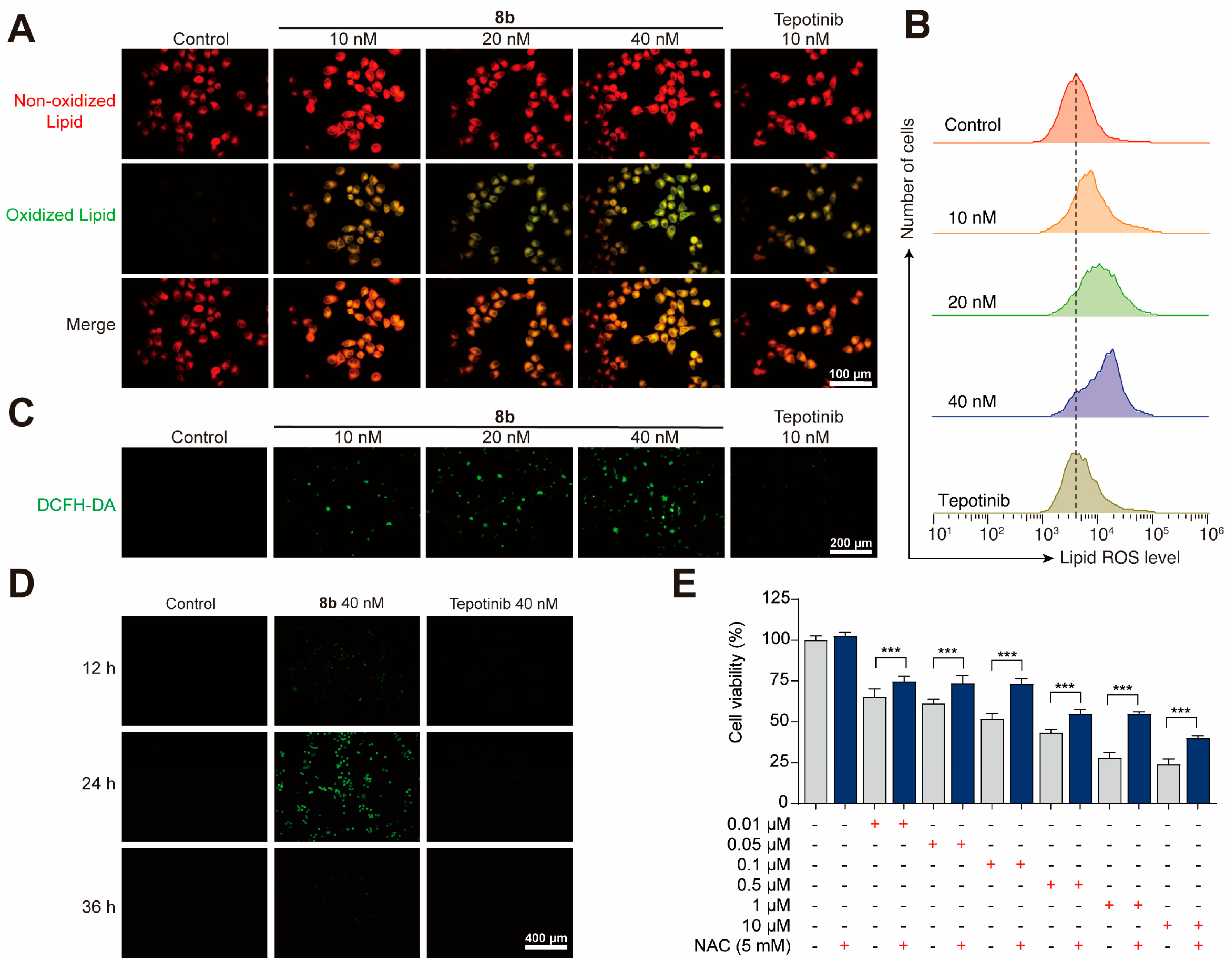
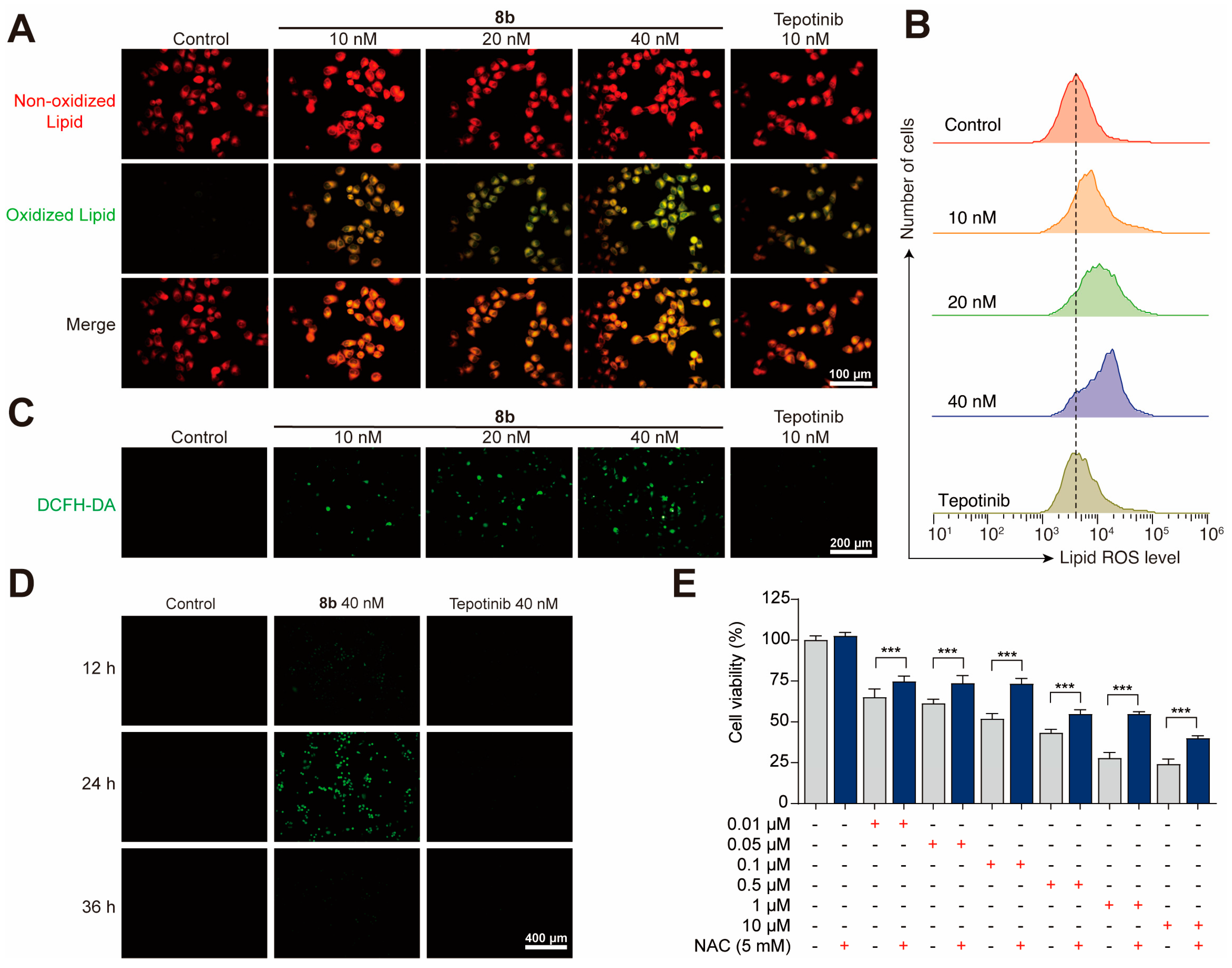
2.5. Effect of Compound 8b on ROS Generation
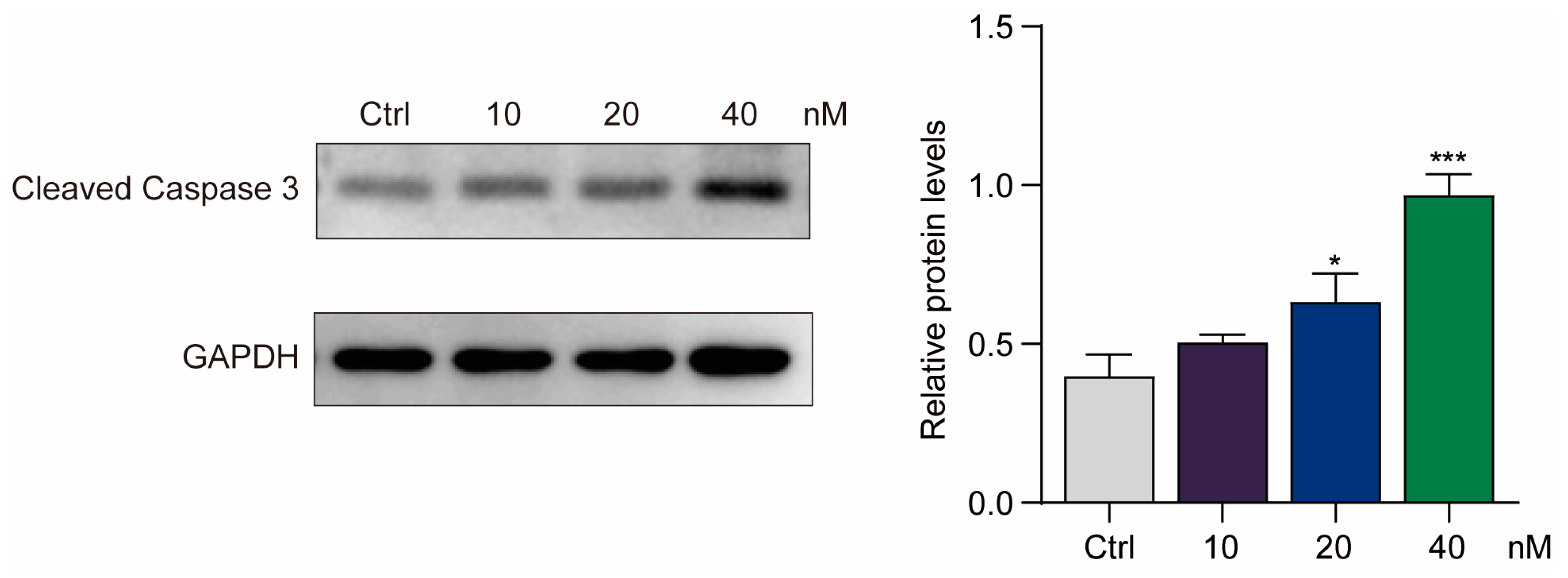
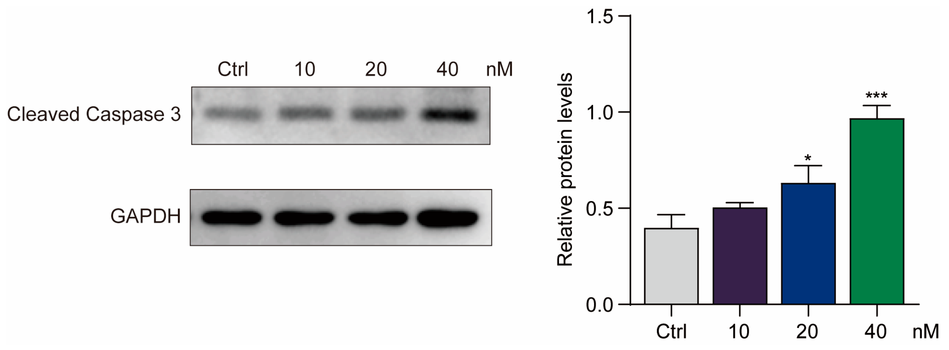
2.6. Cellular Apoptosis Analysis and Cell Cycle Study
3. Materials and Methods
3.1. General Methods (Chemistry)
3.2. General Procedures for the Preparation of Compounds 12 and 17
- (3-(5-Fluoropyrimidin-2-yl)phenyl)methanol (12)
- (3-(5-Bromopyrimidin-2-yl)phenyl)methanol (17)
3.3. General Procedures for the Preparation of Compounds 15 and 18
- 3-(1-(3-(5-Fluoropyrimidin-2-yl)benzyl)-6-oxo-1,6-dihydropyridazin-3-yl)benzonitrile (15)
- 3-(1-(3-(5-Bromopyrimidin-2-yl)benzyl)-6-oxo-1,6-dihydropyridazin-3-yl)benzonitrile (18)
3.4. General Procedures for the Preparation of Compounds 8a–h
- 3-(1-(3-(5-((2-(Dimethylamino)ethyl)selanyl)pyrimidin-2-yl)benzyl)-6-oxo-1,6-dihydropyridazin-3-yl)benzonitrile (8a)
- 3-(1-(3-(5-((3-(Dimethylamino)propyl)selanyl)pyrimidin-2-yl)benzyl)-6-oxo-1,6-dihydropyridazin-3-yl)benzonitrile (8b)
- 3-(6-Oxo-1-(3-(5-((2-(piperidin-1-yl)ethyl)selanyl)pyrimidin-2-yl)benzyl)-1,6-dihydropyridazin-3-yl)benzonitrile (8c)
- 3-(6-Oxo-1-(3-(5-((3-(piperidin-1-yl)propyl)selanyl)pyrimidin-2-yl)benzyl)-1,6-dihydropyridazin-3-yl)benzonitrile (8d)
- 3-(1-(3-(5-((2-Morpholinoethyl)selanyl)pyrimidin-2-yl)benzyl)-6-oxo-1,6-dihydropyridazin-3-yl)benzonitrile (8e)
- 3-(1-(3-(5-((3-Morpholinopropyl)selanyl)pyrimidin-2-yl)benzyl)-6-oxo-1,6-dihydropyridazin-3-yl)benzonitrile (8f)
- 3-(6-Oxo-1-(3-(5-((2-(pyrrolidin-1-yl)ethyl)selanyl)pyrimidin-2-yl)benzyl)-1,6-dihydropyridazin-3-yl)benzonitrile (8g)
- 3-(1-(3-(5-((2-(Azepan-1-yl)ethyl)selanyl)pyrimidin-2-yl)benzyl)-6-oxo-1,6-dihydropyridazin-3-yl)benzonitrile (8h)
3.5. General Procedures for the Preparation of Compounds 21a–c
- 3-(1-(3-(5-(3-Bromopropoxy)pyrimidin-2-yl)benzyl)-6-oxo-1,6-dihydropyridazin-3-yl)benzonitrile (21a)
- 3-(1-(3-(5-(4-Bromobutoxy)pyrimidin-2-yl)benzyl)-6-oxo-1,6-dihydropyridazin-3-yl)benzonitrile (21b)
- 3-(1-(3-(5-((6-Bromohexyl)oxy)pyrimidin-2-yl)benzyl)-6-oxo-1,6-dihydropyridazin-3-yl)benzonitrile (21c)
3.6. General Procedures for the Preparation of Compounds 9a–c
- 3-(6-Oxo-1-(3-(5-(3-selenocyanatopropoxy)pyrimidin-2-yl)benzyl)-1,6-dihydropyridazin-3-yl)benzonitrile (9a)
- 3-(6-Oxo-1-(3-(5-(4-selenocyanatobutoxy)pyrimidin-2-yl)benzyl)-1,6-dihydropyridazin-3-yl)benzonitrile (9b)
- 3-(6-Oxo-1-(3-(5-((6-selenocyanatohexyl)oxy)pyrimidin-2-yl)benzyl)-1,6-dihydropyridazin-3-yl)benzonitrile (9c)
4. Conclusions
Supplementary Materials
Author Contributions
Funding
Institutional Review Board Statement
Informed Consent Statement
Data Availability Statement
Conflicts of Interest
Sample Availability
References
- Zhang, Y.; Nguyen, T.T.T.; Shang, E.; Mela, A.; Humala, N.; Mahajan, A.; Zhao, J.; Shu, C.; Torrini, C.; Sanchez-Quintero, M.J.; et al. MET Inhibition Elicits PGC1α-Dependent Metabolic Reprogramming in Glioblastoma. Cancer Res. 2020, 80, 30–43. [Google Scholar] [CrossRef] [PubMed]
- Moosavi, F.; Giovannetti, E.; Peters, G.J.; Firuzi, O. Combination of HGF/MET-Targeting Agents and Other Therapeutic Strategies in Cancer. Crit. Rev. Oncol. Hematol. 2021, 160, 103234. [Google Scholar] [CrossRef] [PubMed]
- Gómez-Quiroz, L.E.; Factor, V.M.; Kaposi-Novak, P.; Coulouarn, C.; Conner, E.A.; Thorgeirsson, S.S. Hepatocyte-Specific c-Met Deletion Disrupts Redox Homeostasis and Sensitizes to Fas-Mediated Apoptosis. J. Biol. Chem. 2008, 283, 14581–14589. [Google Scholar] [CrossRef] [PubMed]
- Wang, H.; Rao, B.; Lou, J.; Li, J.; Liu, Z.; Li, A.; Cui, G.; Ren, Z.; Yu, Z. The Function of the HGF/c-Met Axis in Hepatocellular Carcinoma. Front. Cell Dev. Biol. 2020, 8, 55. [Google Scholar] [CrossRef]
- Ryoo, B.-Y.; Cheng, A.-L.; Ren, Z.; Kim, T.-Y.; Pan, H.; Rau, K.-M.; Choi, H.J.; Park, J.-W.; Kim, J.H.; Yen, C.J.; et al. Randomised Phase 1b/2 Trial of Tepotinib vs Sorafenib in Asian Patients with Advanced Hepatocellular Carcinoma with MET Overexpression. Br. J. Cancer 2021, 125, 200–208. [Google Scholar] [CrossRef]
- Cheng, H.S.; Marvalim, C.; Zhu, P.; Law, C.L.D.; Low, Z.Y.J.; Chong, Y.K.; Ang, B.T.; Tang, C.; Tan, N.S. Kinomic Profile in Patient-Derived Glioma Cells during Hypoxia Reveals c-MET-PI3K Dependency for Adaptation. Theranostics 2021, 11, 5127–5142. [Google Scholar] [CrossRef]
- Chakraborty, S.; Balan, M.; Flynn, E.; Zurakowski, D.; Choueiri, T.K.; Pal, S. Activation of C-Met in Cancer Cells Mediates Growth-Promoting Signals against Oxidative Stress through Nrf2-HO-1. Oncogenesis 2019, 8, 7. [Google Scholar] [CrossRef]
- Zhang, J.; Li, X.; Han, X.; Liu, R.; Fang, J. Targeting the Thioredoxin System for Cancer Therapy. Trends Pharmacol. Sci. 2017, 38, 794–808. [Google Scholar] [CrossRef]
- Zheng, X.; Ma, W.; Sun, R.; Yin, H.; Lin, F.; Liu, Y.; Xu, W.; Zeng, H. Butaselen Prevents Hepatocarcinogenesis and Progression through Inhibiting Thioredoxin Reductase Activity. Redox Biol. 2018, 14, 237–249. [Google Scholar] [CrossRef]
- Qian, J.; Xu, Z.; Meng, C.; Liu, J.; Hsu, P.-L.; Li, Y.; Zhu, W.; Yang, Y.; Morris-Natschke, S.L.; Lee, K.-H.; et al. Design and Synthesis of Benzylidenecyclohexenones as TrxR Inhibitors Displaying High Anticancer Activity and Inducing ROS, Apoptosis, and Autophagy. Eur. J. Med. Chem. 2020, 204, 112610. [Google Scholar] [CrossRef]
- Jovanović, M.; Zhukovsky, D.; Podolski-Renić, A.; Žalubovskis, R.; Dar’in, D.; Sharoyko, V.; Tennikova, T.; Pešić, M.; Krasavin, M. Further Exploration of DVD-445 as a Lead Thioredoxin Reductase (TrxR) Inhibitor for Cancer Therapy: Optimization of Potency and Evaluation of Anticancer Potential. Eur. J. Med. Chem. 2020, 191, 112119. [Google Scholar] [CrossRef] [PubMed]
- Wang, C.; Li, S.; Zhao, J.; Yang, H.; Yin, F.; Ding, M.; Luo, J.; Wang, X.; Kong, L. Design and SAR of Withangulatin A Analogues That Act as Covalent TrxR Inhibitors through the Michael Addition Reaction Showing Potential in Cancer Treatment. J. Med. Chem. 2020, 63, 11195–11214. [Google Scholar] [CrossRef]
- Bian, M.; Wang, X.; Sun, Y.; Liu, W. Synthesis and Biological Evaluation of Gold(III) Schiff Base Complexes for the Treatment of Hepatocellular Carcinoma through Attenuating TrxR Activity. Eur. J. Med. Chem. 2020, 193, 112234. [Google Scholar] [CrossRef] [PubMed]
- Hwangbo, H.; Kim, S.Y.; Lee, H.; Park, S.-H.; Hong, S.H.; Park, C.; Kim, G.-Y.; Leem, S.-H.; Hyun, J.W.; Cheong, J.; et al. Auranofin Enhances Sulforaphane-Mediated Apoptosis in Hepatocellular Carcinoma Hep3B Cells through Inactivation of the PI3K/Akt Signaling Pathway. Biomol. Ther. 2020, 28, 443–455. [Google Scholar] [CrossRef] [PubMed]
- Wrobel, J.K.; Power, R.; Toborek, M. Biological Activity of Selenium: Revisited. IUBMB Life 2016, 68, 97–105. [Google Scholar] [CrossRef] [PubMed]
- Martins, I.L.; Miranda, J.P.; Oliveira, N.G.; Fernandes, A.S.; Gonçalves, S.; Antunes, A.M.M. Synthesis and Biological Activity of 6-Selenocaffeine: Potential Modulator of Chemotherapeutic Drugs in Breast Cancer Cells. Molecules 2013, 18, 5251–5264. [Google Scholar] [CrossRef]
- Qi, Y.; Fu, X.; Xiong, Z.; Zhang, H.; Hill, S.M.; Rowan, B.G.; Dong, Y. Methylseleninic Acid Enhances Paclitaxel Efficacy for the Treatment of Triple-Negative Breast Cancer. PLoS ONE 2012, 7, e31539. [Google Scholar] [CrossRef]
- Bleys, J.; Navas-Acien, A.; Guallar, E. Selenium and Diabetes: More Bad News for Supplements. Ann. Intern. Med. 2007, 147, 271–272. [Google Scholar] [CrossRef]
- Hou, W.; Xu, H. Incorporating Selenium into Heterocycles and Natural Products—From Chemical Properties to Pharmacological Activities. J. Med. Chem. 2022, 65, 4436–4456. [Google Scholar] [CrossRef]
- Ruberte, A.C.; Sanmartin, C.; Aydillo, C.; Sharma, A.K.; Plano, D. Development and Therapeutic Potential of Selenazo Compounds. J. Med. Chem. 2020, 63, 1473–1489. [Google Scholar] [CrossRef]
- Plano, D.; Karelia, D.N.; Pandey, M.K.; Spallholz, J.E.; Amin, S.; Sharma, A.K. Design, Synthesis, and Biological Evaluation of Novel Selenium (Se-NSAID) Molecules as Anticancer Agents. J. Med. Chem. 2016, 59, 1946–1959. [Google Scholar] [CrossRef] [PubMed]
- He, X.; Zhong, M.; Li, S.; Li, X.; Li, Y.; Li, Z.; Gao, Y.; Ding, F.; Wen, D.; Lei, Y.; et al. Synthesis and Biological Evaluation of Organoselenium (NSAIDs-SeCN and SeCF3) Derivatives as Potential Anticancer Agents. Eur. J. Med. Chem. 2020, 208, 112864. [Google Scholar] [CrossRef] [PubMed]
- He, X.; Nie, Y.; Zhong, M.; Li, S.; Li, X.; Guo, Y.; Liu, Z.; Gao, Y.; Ding, F.; Wen, D.; et al. New Organoselenides (NSAIDs-Se Derivatives) as Potential Anticancer Agents: Synthesis, Biological Evaluation and in Silico Calculations. Eur. J. Med. Chem. 2021, 218, 113384. [Google Scholar] [CrossRef] [PubMed]
- Ramos-Inza, S.; Encío, I.; Raza, A.; Sharma, A.K.; Sanmartín, C.; Plano, D. Design, Synthesis and Anticancer Evaluation of Novel Se-NSAID Hybrid Molecules: Identification of a Se-Indomethacin Analog as a Potential Therapeutic for Breast Cancer. Eur. J. Med. Chem. 2022, 244, 114839. [Google Scholar] [CrossRef] [PubMed]
- Deng, X.; Xie, B.; Li, Q.; Xiao, Y.; Hu, Z.; Deng, X.; Fang, P.; Dong, C.; Zhou, H.-B.; Huang, J. Discovery of Novel Bicyclic Phenylselenyl-Containing Hybrids: An Orally Bioavailable, Potential, and Multiacting Class of Estrogen Receptor Modulators against Endocrine-Resistant Breast Cancer. J. Med. Chem. 2022, 65, 7993–8010. [Google Scholar] [CrossRef] [PubMed]
- Pang, Y.; An, B.; Lou, L.; Zhang, J.; Yan, J.; Huang, L.; Li, X.; Yin, S. Design, Synthesis, and Biological Evaluation of Novel Selenium-Containing Isocombretastatins and Phenstatins as Antitumor Agents. J. Med. Chem. 2017, 60, 7300–7314. [Google Scholar] [CrossRef]
- Yan, J.; Pang, Y.; Zhuang, J.; Lin, H.; Zhang, Q.; Han, L.; Ke, P.; Zhuang, J.; Huang, X. Selenepezil, a Selenium-Containing Compound, Exerts Neuroprotective Effect via Modulation of the Keap1–Nrf2–ARE Pathway and Attenuates Aβ-Induced Cognitive Impairment in Vivo. ACS Chem. Neurosci. 2019, 10, 2903–2914. [Google Scholar] [CrossRef]
- Lu, J.; Holmgren, A. Thioredoxin System in Cell Death Progression. Antioxid. Redox Signal. 2012, 17, 1738–1747. [Google Scholar] [CrossRef]
- Sattler, M.; Salgia, R. C-Met and Hepatocyte Growth Factor: Potential as Novel Targets in Cancer Therapy. Curr. Oncol. Rep. 2007, 9, 102–108. [Google Scholar] [CrossRef]
- Fernandes, A.P.; Gandin, V. Selenium Compounds as Therapeutic Agents in Cancer. Biochim. Biophys. Acta 2015, 1850, 1642–1660. [Google Scholar] [CrossRef]
- Gandin, V.; Khalkar, P.; Braude, J.; Fernandes, A.P. Organic Selenium Compounds as Potential Chemotherapeutic Agents for Improved Cancer Treatment. Free Radic. Biol. Med. 2018, 127, 80–97. [Google Scholar] [CrossRef] [PubMed]







| Compound | IC50 (μM) a | ||
|---|---|---|---|
| MHCC97H b | c-Met c | TrxR d | |
| 8a | 0.027 ± 0.005 | 0.039 ± 0.008 | 0.421 ± 0.060 |
| 8b | 0.010 ± 0.001 | 0.008 ± 0.002 | 0.099 ± 0.008 |
| 8c | 0.075 ± 0.009 | - | - |
| 8d | 0.038 ± 0.008 | 0.057 ± 0.006 | 0.654 ± 0.061 |
| 8e | 0.042 ± 0.004 | - | - |
| 8f | 0.029 ± 0.005 | 0.022 ± 0.003 | 0.117 ± 0.011 |
| 8g | 0.063 ± 0.007 | 0.112 ± 0.023 | 0.800 ± 0.081 |
| 8h | 0.374 ± 0.043 | - | - |
| 9a | 1.215 ± 0.183 | - | - |
| 9b | 5.748 ± 0.241 | - | - |
| 9c | 8.421 ± 0.549 | - | - |
| Tepotinib (7) | 0.016 ± 0.001 | 0.009 ± 0.001 | >10 |
| Compound | IC50 (μM) a | SI b | ||
|---|---|---|---|---|
| MHCC97H | HCCLM3 | LO2 | ||
| 8b | 0.010 ± 0.001 | 0.013 ± 0.005 | 4.314 ± 0.349 | 375 |
| Tepotinib (7) | 0.016 ± 0.001 | 0.020 ± 0.003 | 1.786 ± 0.208 | 99 |
Disclaimer/Publisher’s Note: The statements, opinions and data contained in all publications are solely those of the individual author(s) and contributor(s) and not of MDPI and/or the editor(s). MDPI and/or the editor(s) disclaim responsibility for any injury to people or property resulting from any ideas, methods, instructions or products referred to in the content. |
© 2023 by the authors. Licensee MDPI, Basel, Switzerland. This article is an open access article distributed under the terms and conditions of the Creative Commons Attribution (CC BY) license (https://creativecommons.org/licenses/by/4.0/).
Share and Cite
Hu, J.; Chen, L.; Lu, Z.; Yao, H.; Hu, Y.; Feng, L.; Pang, Y.; Wu, J.-Q.; Yu, Z.; Chen, W.-H. Design, Synthesis and Antitumor Activity of Novel Selenium-Containing Tepotinib Derivatives as Dual Inhibitors of c-Met and TrxR. Molecules 2023, 28, 1304. https://doi.org/10.3390/molecules28031304
Hu J, Chen L, Lu Z, Yao H, Hu Y, Feng L, Pang Y, Wu J-Q, Yu Z, Chen W-H. Design, Synthesis and Antitumor Activity of Novel Selenium-Containing Tepotinib Derivatives as Dual Inhibitors of c-Met and TrxR. Molecules. 2023; 28(3):1304. https://doi.org/10.3390/molecules28031304
Chicago/Turabian StyleHu, Jinhui, Li Chen, Zhonghui Lu, Han Yao, Yunfei Hu, Luanqi Feng, Yanqing Pang, Jia-Qiang Wu, Zhiling Yu, and Wen-Hua Chen. 2023. "Design, Synthesis and Antitumor Activity of Novel Selenium-Containing Tepotinib Derivatives as Dual Inhibitors of c-Met and TrxR" Molecules 28, no. 3: 1304. https://doi.org/10.3390/molecules28031304
APA StyleHu, J., Chen, L., Lu, Z., Yao, H., Hu, Y., Feng, L., Pang, Y., Wu, J.-Q., Yu, Z., & Chen, W.-H. (2023). Design, Synthesis and Antitumor Activity of Novel Selenium-Containing Tepotinib Derivatives as Dual Inhibitors of c-Met and TrxR. Molecules, 28(3), 1304. https://doi.org/10.3390/molecules28031304

