Investigating the Underlying Mechanisms of Ardisia japonica Extract’s Anti-Blood-Stasis Effect via Metabolomics and Network Pharmacology
Abstract
1. Introduction
2. Results
2.1. Main Components in AJ
2.2. Anti-Blood-Stasis Effect of AJ
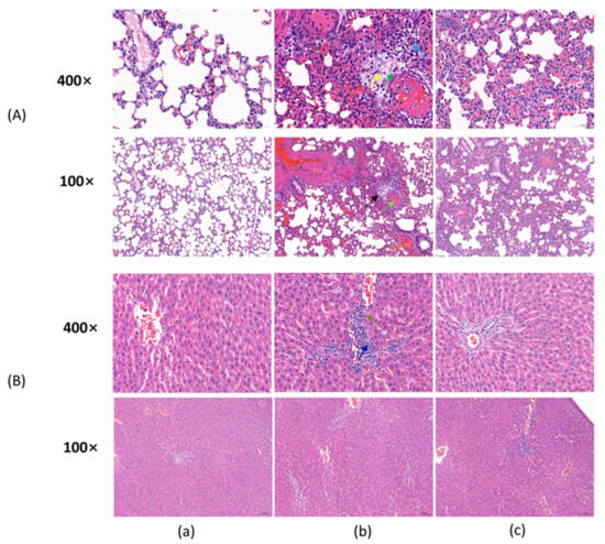
2.3. Pathological Section
2.4. Hemorheological Index
2.4.1. Effect on Blood Viscosity
2.4.2. The Impact on Red Blood Cell Aggregation and Deformability Indicators
2.5. Non-Targeted Metabolomics
2.5.1. Stability of Equipment
2.5.2. Principal Component Analysis
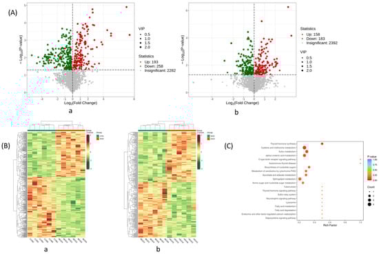
2.5.3. Screening and Identification of Potential Biomarkers
2.6. Network Pharmacological Analysis
2.7. Molecular Docking Results
3. Materials and Methods
3.1. Herbal Remedies and Techniques of Preparation
3.2. Experiments on Animals
3.2.1. Animals
3.2.2. Animal Care and Diet
3.2.3. Rat Appearance Index Detection
3.2.4. Metabolomics Blood Sampling
3.3. Analysis of AJ Extract Components
3.4. Analysis of Non-Targeted Metabolomics
3.5. Network Pharmacology and Molecular Docking
3.5.1. Prediction of AJ’s Drug Targets
3.5.2. GO and KEGG Analysis
3.5.3. Molecular Docking
3.6. Statistical Analysis
4. Discussion
5. Conclusions
Supplementary Materials
Author Contributions
Funding
Institutional Review Board Statement
Informed Consent Statement
Data Availability Statement
Conflicts of Interest
Sample Availability
Abbreviations
References
- Chinese Pharmacopoeia Commission. Pharmacopoeia of the People’s Republic of China; China Medical Science Press: Beijing, China, 2020; Volume I, p. 376. ISBN 978-7-5214-1574-2. [Google Scholar]
- Deng, J.G. Gui Materia Medica; Volume I (Lower); Beijing Science and Technology Press: Beijing, China, 2013; pp. 1046–1048. ISBN 7-5304-6007-8. [Google Scholar]
- Huang, R.S. Selected Zhuang Medicines (Upper); Guangxi Science and Technology Press: Nanning, China, 2015; p. 287. ISBN 978-7-5551-0488-9. [Google Scholar]
- Guangxi Zhuang Autonomous Region Food and Drug Administration. Quality Standards of Zhuang Medicines of Guangxi Zhuang Autonomous Region; Volume II (2011 Edition) (S); Guangxi Science and Technology Press: Nanning, China, 2011; pp. 309–310. ISBN 978-7-5551-1071-2. [Google Scholar]
- Liu, S.S.Q. Herb and Tree Prescriptions; Chongqing Publishing House: Chongqing, China, 1988; ISBN 7-5366-0137-9. [Google Scholar]
- Wu, J.L. Progress in the study of drugs of the genus Zijiniu. Chin. Mater. Med. 1994, 5, 40–43. [Google Scholar] [CrossRef]
- Wang, W.Y.; Chen, H.; He, J.H.; Chen, P.R. Clinical efficacy of anti tuberculosis pill combined with moxifloxacin in the treatment of pulmonary tuberculosis. Chin. J. Pract. Med. 2020, 15, 131–133. [Google Scholar] [CrossRef]
- Yang, Z.C. Bronchitis tablets and salmeterol ticarcoson powder inhaler for the treatment of cough variant asthma. Pract. Chin. West. Med. Clin. 2019, 19, 63–65. [Google Scholar] [CrossRef]
- Liu, G.L.; Zhao, D.; Feng, S.X. Exploring the main active ingredients and mechanism of action of volatile oil from Aidi tea in the treatment of chronic obstructive pulmonary disease based on GC-MS and bioinformatics. Chin. J. Mod. Appl. Pharm. 2023, 40, 38–46. [Google Scholar] [CrossRef]
- Xi, S.Y.; Zhao, J.H.; Zhao, H.; Gao, X.M.; Zhang, J.J.; Zeng, X.F. Effects of Dicha Cough Lupus on serum and lung tissue antioxidant enzymes SOD, GSH-PX activity and MDA content in mice with chronic bronchitis. Chin. J. Tradit. Chin. Med. 2007, 7, 91–494. [Google Scholar]
- Tian, F.; Qin, S.L.; He, H.J.; Zhang, K.F.; Zhang, W.; Tang, X.; Wu, W. Mechanisms of Ardisia japonica in the Treatment of Hepatic Injury in Rats Based on LC-MS Metabolomics. Metabolites 2022, 12, 981. [Google Scholar] [CrossRef]
- Lefrançais, E.; Ortiz-Muñoz, G.; Caudrillier, A.; Mallavia, B.; Liu, F.C.; Sayah, D.M.; Thornton, E.E.; Headley, M.B.; David, T.; Coughlin, S.R.; et al. The lung is a site of platelet biogenesis and a reservoir for haematopoietic progenitors. Nature 2017, 544, 7648. [Google Scholar] [CrossRef]
- Voicu, S.; Ketfi, C.; Stépanian, A.; Chousterman, B.G.; Mohamedi, N.; Siguret, V.; Mebazaa, A.; Mégarbane, B.; Bonnin, P. Pathophysiological Processes Underlying the High Prevalence of Deep Vein Thrombosis in Critically Ill COVID-19 Patients. Front. Physiol. 2021, 11, 608788. [Google Scholar] [CrossRef]
- Wadowski, P.P.; Panzer, B.; Józkowicz, A.; Kopp, C.W.; Gremmel, T.; Panzer, S.; Koppensteiner, R. Microvascular Thrombosis as a Critical Factor in Severe COVID-19. Int. J. Mol. Sci. 2023, 24, 2492. [Google Scholar] [CrossRef]
- Bi, C.; Li, P.L.; Liao, Y.; Rao, H.Y.; Li, P.B.; Yi, J.; Wang, W.Y.; Su, W.W. Pharmacodynamic effects of Dan-hong injection in rats with blood stasis syndrome. Biomed. Pharmacother. 2019, 118, 109187. [Google Scholar] [CrossRef]
- Wu, J.X.; Zheng, H.; Yao, X.; Liu, X.W.; Zhu, J.H.; Yin, C.L.; Liu, X.; Mo, Y.Y.; Huang, H.M.; Cheng, B.; et al. Comparative analysis of the compatibility effects of Danggui-Sini Decoction on a blood stasis syndrome rat model using untargeted metabolomics. J. Chromatogr. B 2018, 1105, 164–175. [Google Scholar] [CrossRef] [PubMed]
- Sun, Y.; Chu, J.Z.; Geng, J.R.; Guan, F.l.; Zhang, S.C.; Ma, Y.C.; Zuo, Q.Q.; Jing, X.Z.; Du, H.L. Label-free based quantitative proteomics analysis to explore the molecular mechanism of gynecological cold coagulation and blood stasis syndrome. Anat. Rec. 2022, 305, 25228. [Google Scholar] [CrossRef]
- Wei, X.; Gao, M.M.; Sheng, N.; Yao, B.H.; Bao, B.H.; Cheng, F.F.; Cao, Y.D.; Yan, H.; Zhang, L.; Shan, M.Q.; et al. Mechanism investigation of Shi-Xiao-San in treating blood stasis syndrome based on network pharmacology, molecular docking and in vitro/vivo pharmacological validation. J. Ethnopharmacol. 2023, 301, 11574. [Google Scholar] [CrossRef] [PubMed]
- Malaguarnera, M.; Bella, R.; Vacante, M.; Maria, G.; Giulia, M.; Maria Pia, G.; Massimo, M.; Antonio, M.; Liborio, R.; Giovanni, P. Acetyl-L-carnitine reduces depression and improves quality of life in patients with minimal hepatic encephalopathy. Scand. J. Gastroenterol. 2011, 46, 750–759. [Google Scholar] [CrossRef] [PubMed]
- Ren, J.; Lakoski, S.; Haller, R.G.; Sherry, A.D.; Malloy, C.R. Dynamic monitoring of carnitine and acetylcarnitine in the trimethylamine signal after exercise in human skeletal muscle by 7T 1H-MRS. Magn. Reson. Med. 2013, 69, 7–17. [Google Scholar] [CrossRef]
- Gao, X.X.; Liang, M.L.; Fang, Y.; Zhao, F.; Tian, J.S.; Zhang, X.; Qin, X.M. Deciphering the Differential Effective and Toxic Responses of Bupleuri Radix following the Induction of Chronic Unpredictable Mild Stress and in Healthy Rats Based on Serum Metabolic Profiles. Front. Pharmacol. 2017, 8, 995. [Google Scholar] [CrossRef]
- Qi, Y.; Li, S.Z.; Pi, Z.F.; Song, F.R.; Lin, N.; Liu, S.; Liu, Z.Q. Metabonomic study of Wu-tou decoction in adjuvant-induced arthritis rat using ultra-performance liquid chromatography coupled with quadrupole time-of-flight mass spectrometry. J. Chromatogr. B Anal. Technol. Biomed. Life Sci. 2014, 953, 11–19. [Google Scholar] [CrossRef]
- Jiang, H.; Liu, J.; Qin, X.J.; Chen, Y.Y.; Gao, J.R.; Meng, M.; Wang, Y.; Wang, T. Gas chromatography-time of flight/mass spectrometry-based metabonomics of changes in the urinary metabolic profile in osteoarthritic rats. Exp. Ther. Med. 2018, 15, 2777–2785. [Google Scholar] [CrossRef]
- Saude, E.J.; Obiefuna, I.P.; Somorjai, R.L.; Ajamian, F.; Skappak, C.; Ahmad, T.; Dolenko, B.K.; Sykes, B.D.; Moqbel, R.; Adamko, D.J. Metabolomic biomarkers in a model of asthma exacerbation, urine nuclear magnetic resonance. Am. J. Respir. Crit. Care Med. 2008, 179, 25–34. [Google Scholar] [CrossRef]
- Xu, X.L.; Xie, Q.M.; Shen, Y.H.; Jiang, J.J.; Chen, Y.Y.; Yao, H.Y.; Zhou, J.Y. Mannose prevents lipopolysaccharide-induced acute lung injury in rats. Inflamm. Res. 2008, 57, 104–110. [Google Scholar] [CrossRef]
- Ma, J.W.; Wei, K.K.; Liu, J.W.; Tang, K.; Zhang, H.F.; Zhu, L.Y.; Chen, J.; Li, F.; Xu, P.W.; Chen, J.; et al. Glycogen metabolism regulates macrophage-mediated acute inflammatory responses. Nat. Commun. 2020, 11, 1769. [Google Scholar] [CrossRef] [PubMed]
- Sarria, B.; Gomez-Juaristi, M.; Martinez Lopez, S.; Garcia Cordero, J.; Bravo, L.; Mateos Briz, M.R. Cocoa colonic phenolic metabolites are related to HDL-cholesterol raising effects and methylxanthine metabolites and insoluble dietary fibre to anti-inflammatory and hypoglycemic effects in humans. PeerJ 2020, 8, e9953. [Google Scholar] [CrossRef] [PubMed]
- Farrell, E.K.; Merkler, D.J. Biosynthesis, degradation and pharmacological importance of the fatty acid amides. Drug Discov. Today 2008, 13, 558–568. [Google Scholar] [CrossRef] [PubMed]
- Kim, M.; Snowden, S.; Suvitaival, T.; Ali, A.; Merkler, D.J.; Ahmad, T.; Westwood, S.; Baird, A.; Proitsi, P.; Nevado-Holgado, A. Primary fatty amides in plasma associated with brain amyloid burden, hippocampal volume, and memory in the European Medical Information Framework for Alzheimer’s Disease biomarker discovery cohort. Alzheimer’s Dement. 2019, 15, 817–827. [Google Scholar] [CrossRef] [PubMed]
- Janssen, C.I.; Kiliaan, A.J. Long-chain polyunsaturated fatty acids (LCPUFA) from genesis to senescence, the influence of LCPUFA on neural development, aging, and neurodegeneration. Prog. Lipid Res. 2014, 53, 1–17. [Google Scholar] [CrossRef]
- Wu, X.; Zheng, Y.M.; Ma, J.; Yin, J.; Chen, S. The Effects of Dietary Glycine on the Acetic Acid-Induced Mouse Model of Colitis. Mediat. Inflamm. 2020, 2020, 5867627. [Google Scholar] [CrossRef]
- Fu, A.; Alvarez-Perez, J.C.; Avizonis, D.; Kin, T.; Ficarro, S.B.; Choi, W.K.; Karakose, E.; Badur, M.G.; Evans, L.; Rosselot, C. Glucose-dependent partitioning of arginine to the urea cycle protects β-cells from inflammation. Nat. Metab. 2020, 2, 432–446. [Google Scholar] [CrossRef]
- McFarland, D.C.; Jutagir, D.R.; Rosenfeld, B.; Pirl, W.; Miller, A.H.; Breitbart, W.; Nelson, C. Depression and inflammation among epidermal growth factor receptor (EGFR) mutant nonsmall cell lung cancer patients. Psycho-Oncology 2019, 28, 1461–1469. [Google Scholar] [CrossRef]
- Fang, Q.L.; Zou, C.P.; Zhong, P.; Lin, F.; Li, W.X.; Wang, L.T.; Zhang, Y.L.; Zheng, C.; Wang, Y.; Li, X.K.; et al. EGFR mediates hyperlipidemia-induced renal injury via regulating inflammation and oxidative stress: The detrimental role and mechanism of EGFR activation. Oncotarget 2016, 7, 24361–24373. [Google Scholar] [CrossRef]
- Liang, K.K.; Wang, Z.W.; Huang, K.T.; Pang, Y.R.; Xi, J.H.; Du, Y.; Li, J.Y. New progress in the regulation of airway inflammatory response by PI3K-Akt signaling pathway in chronic obstructive pulmonary disease. Chin. J. Respir. Crit. Care 2022, 21, 751–755. [Google Scholar]
- Jang, E.J.; Kim, D.H.; Lee, B.; Lee, E.K.; Chung, K.W.; Moon, K.M.; Kim, M.J.; An, H.J.; Jeong, J.W.; Kim, Y.R.; et al. Activation of proinflammatory signaling by 4-hydroxynonenal-Src adducts in aged kidneys. Oncotarget 2016, 7, 50864–50874. [Google Scholar] [CrossRef]
- Kim, M.P.; Park, S.I.; Kopetz, S.; Gallick, G.E. Src family kinases as mediators of endothelial permeability: Effects on inflammation and metastasis. Cell Tissue Res. 2008, 335, 249–259. [Google Scholar] [CrossRef] [PubMed]
- Soy, M.; Keser, G.; Atagunduz, P.; Tabak, F.; Atagunduz, I.; Kayhan, S. Cytokine storm in COVID-19, pathogenesis and overview of anti-inflammatory agents used in treatment. Clin. Rheumatol. 2020, 39, 2085–2094. [Google Scholar] [CrossRef]
- Ngu, J.H.; Wallace, M.C.; Merriman, T.R.; Gearry, R.B.; Stedman, C.A.; Roberts, R.L. Association of the HLA locus and TNF with type I autoimmune hepatitis susceptibility in New Zealand Caucasians. Springerplus 2013, 2, 355. [Google Scholar] [CrossRef] [PubMed][Green Version]
- Rice, J.W.; Veal, J.M.; Fadden, R.P.; Barabasz, A.F.; Partridge, J.M.; Barta, T.E.; Dubois, L.G.; Huang, K.H.; Mabbett, S.R.; Silinski, M.A.; et al. Small molecule inhibitors of Hsp90 potently affect inflammatory disease pathways and exhibit activity in models of rheumatoid arthritis. Arthritis Rheum. 2008, 58, 3765–3775. [Google Scholar] [CrossRef] [PubMed]
- Liu, Y.; Yu, M.; Cui, J.; Du, Y.; Teng, X.; Zhang, Z. Heat shock proteins took part in oxidative stress-mediated inflammatory injury via NF-κB pathway in excess manganese-treated chicken livers. Ecotoxicol. Environ. Saf. 2021, 226, 112833. [Google Scholar] [CrossRef] [PubMed]
- Campbell, J.; Ciesielski, C.J.; Hunt, A.E.; Horwood, N.J.; Beech, J.T.; Hayes, L.A.; Denys, A.; Feldmann, M.; Brennan, F.M.; Foxwell, B.M. A novel mechanism for TNF-alpha regulation by p38 MAPK: Involvement of NF-kappa B with implications for therapy in rheumatoid arthritis. J. Immunol. 2004, 173, 6928–6937. [Google Scholar] [CrossRef]
- Mackay, K.; Mochly-Rosen, D. An inhibitor of p38 mitogen-activated protein kinase protects neonatal cardiac myocytes from ischemia. J. Biol. Chem. 1999, 274, 6272–6279. [Google Scholar] [CrossRef]
- Kyoi, S.; Otani, H.; Matsuhisa, S.; Akita, Y.; Tatsumi, K.; Enoki, C.; Fujiwara, H.; Imamura, H.; Kamihata, H.; Iwasaka, T. Opposing effect of p38 MAP kinase and JNK inhibitors on the development of heart failure in the cardiomyopathic hamster. Cardiovasc. Res. 2006, 69, 888–898. [Google Scholar] [CrossRef]
- Zhang, L.; Tian, Y.; Zhao, P.; Jin, F.; Miao, Y.; Liu, Y.; Li, J. Electroacupuncture attenuates pulmonary vascular remodeling in a rat model of chronic obstructive pulmonary disease via the VEGF/PI3K/Akt pathway. Acupunct. Med. 2022, 40, 389–400. [Google Scholar] [CrossRef]
- Pirozzi, F.; Ren, K.; Murabito, A.; Ghigo, A. PI3K signaling in chronic obstructive pulmonary disease: Mechanisms, targets, and therapy. Curr. Med. Chem. 2019, 26, 2791–2800. [Google Scholar] [CrossRef] [PubMed]
- Franke, T.F.; Hornik, C.P.; Segev, L.; Shostak, G.A.; Sugimoto, C. PI3K/Akt and apoptosis: Size matters. Oncogene 2003, 22, 8983–8998. [Google Scholar] [CrossRef] [PubMed]
- Wang, M.; Wang, Y.; Weil, B.; Abarbanell, A.; Herrmann, J.; Tan, J.; Kelly, M.; Meldrum, D.R. Estrogen receptor beta mediates increased activation of PI3K/Akt signaling and improved myocardial function in female hearts following acute ischemia. Am. J. Physiol. Regul. Integr. Comp. Physiol. 2009, 296, 972–978. [Google Scholar] [CrossRef] [PubMed]
- Fang, F.; Li, D.; Pan, H.; Chen, D.; Qi, L.; Zhang, R.; Sun, H. Luteolin inhibits apoptosis and improves cardiomyocyte contractile function through the PI3K/Akt pathway in simulated ischemia/reperfusion. Pharmacology 2011, 88, 149–158. [Google Scholar] [CrossRef]
- Arslan, F.; Lai, R.C.; Smeets, M.B.; Akeroyd, L.; Choo, A.; Aguor, E.N.; Timmers, L.; van Rijen, H.V.; Doevendans, P.A.; Pasterkamp, G.; et al. Mesenchymal stem cell-derived exosomes increase ATP levels, decrease oxidative stress and activate PI3K/Akt pathway to enhance myocardial viability and prevent adverse remodeling after myocardial ischemia/reperfusion injury. Stem Cell Res. 2013, 10, 301–312. [Google Scholar] [CrossRef]
- Yang, J.C.; Wu, S.C.; Rau, C.S.; Lu, T.H.; Wu, Y.C.; Chen, Y.C.; Lin, M.W.; Tzeng, S.L.; Wu, C.J.; Hsieh, C.H. Inhibition of the phosphoinositide 3-kinase pathway decreases innate resistance to lipopolysaccharide toxicity in TLR4 deficient mice. J. Biomed. Sci. 2014, 21, 20. [Google Scholar] [CrossRef]
- Gustin, J.A.; Ozes, O.N.; Akca, H.; Pincheira, R.; Mayo, L.D.; Li, Q.; Guzman, J.R.; Korgaonkar, C.K.; Donner, D.B. Cell type-specific expression of the IkappaB kinases determines the significance of phosphatidylinositol 3-kinase/Akt signaling to NF-kappa B activation. J. Biol. Chem. 2004, 279, 1615–1620. [Google Scholar] [CrossRef]
- Chen, L.; Yuan, J.; Li, H.; Ding, Y.; Yang, X.; Yuan, Z.; Hu, Z.; Gao, Y.; Wang, X.; Lu, H.; et al. Trans-cinnamaldehyde attenuates renal ischemia/reperfusion injury through suppressing inflammation via JNK/p38 MAPK signaling pathway. Int. Immunopharmacol. 2023, 118, 110088. [Google Scholar] [CrossRef]
- Zhang, J.X.; Xing, J.G.; Wang, L.L.; Jiang, H.L.; Guo, S.L.; Liu, R. Luteolin Inhibits Fibrillary β-Amyloid1–40-Induced Inflammation in a Human Blood-Brain Barrier Model by Suppressing the p38 MAPK-Mediated NF-κB Signaling Pathways. Molecules 2017, 22, 334. [Google Scholar] [CrossRef]
- Wu, J.; Liu, J.Q.; Li, H.Q.; Yu, B. Role of MAPK in chlamydia pneumoniae infection-induced mice. China Med. Herald. 2015, 12, 15–19. [Google Scholar]
- Yeh, C.W.; Liu, H.K.; Lin, L.C.; Liou, K.T.; Huang, Y.C.; Lin, C.H.; Tzeng, T.T.; Shie, F.S.; Tsay, H.J.; Shiao, Y.J. Xuefu Zhuyu decoction ameliorates obesity, hepatic steatosis, neuroinflammation, amyloid deposition and cognition impairment in metabolically stressed APPswe/PS1dE9 mice. J. Ethnopharmacol. 2017, 209, 50–61. [Google Scholar] [CrossRef] [PubMed]
- Ma, C.Y.; Liu, J.H.; Liu, J.X.; Shi, D.Z.; Xu, Z.Y.; Wang, S.P.; Jia, M.; Zhao, F.H.; Jiang, Y.R.; Ma, Q.; et al. Relationship between Two Blood Stasis Syndromes and Inflammatory Factors in Patients with Acute Coronary Syndrome. Chin. J. Integr. Med. 2017, 23, 845–849. [Google Scholar] [CrossRef] [PubMed]
- Yu, M. Analysis of blood activation in acute respiratory tract inflammation. Chin. J. Tradit. Chin. Med. Inf. 2001, S1, 91. [Google Scholar]









| No. | Rt (min) | Name | Formula | Ms/Ms | m/z |
|---|---|---|---|---|---|
| 1 | 11.44 | Arachidonic acid | C20H32O2 | [M − H]− | 303.2325 |
| 2 | 1.28 | Benzoic acid | C7H6O2 | [M − H]− | 121.0296 |
| 3 | 11.19 | Isopalmitic acid | C16H32O2 | [M − H]− | 255.2327 |
| 4 | 0.73 | Kynurenic acid | C10H7NO3 | [M − H]− | 188.0354 |
| 5 | 12.50 | Linoleic acid | C18H32O2 | [M − H]− | 279.2329 |
| 6 | 7.57 | Undecanoic acid | C11H22O2 | [M − H]− | 185.1547 |
| 7 | 1.99 | Galangin | C15H10O5 | [M + H]+ | 271.0597 |
| 8 | 2.04 | 5,7-Dihydroxychromone | C9H6O4 | [M − H]− | 177.0192 |
| 9 | 2.59 | Sodium 4-hydroxy-benzoate | C7H6O3 | [M − H]− | 137.0246 |
| 10 | 1.47 | Myricetin | C21H20O12 | [M + H]+ | 465.1030 |
| 11 | 4.18 | Demethylwedelolactone | C15H8O7 | [M − H]− | 299.0202 |
| 12 | 12.86 | Gallic acid | C7H6O5 | [M − H]− | 169.0143 |
| 13 | 2.14 | Citrate | C6H8O7 | [M − H]− | 191.0195 |
| 14 | 2.62 | m-Xylene | C8H10 | [M + H]+ | 107.0854 |
| 15 | 0.61 | Nicotinamide | C6H6N2O | [M + H]− | 123.0551 |
| 16 | 0.70 | Catechol | C6H6O2 | [M − H]− | 109.0296 |
| 17 | 0.82 | Methylgallate | C8H8O5 | [M − H]− | 183.0300 |
| 18 | 11.80 | Oleic acid | C18H34O2 | [M − H]− | 281.2483 |
| 19 | 12.53 | alpha-Linolenic acid | C18H30O2 | [M + H]+ | 279.2318 |
| 20 | 0.56 | Adenine | C5H5N5 | [M + H]+ | 136.0618 |
| 21 | 3.35 | Morin | C15H10O7 | [M + H]+ | 303.0495 |
| 22 | 0.60 | Nicotinic acid | C6H5NO2 | [M + H]+ | 124.0392 |
| 23 | 4.20 | Kaempferol | C15H10O6 | [M + H]+ | 287.0546 |
| 24 | 0.92 | Gentisic acid | C7H6O4 | [M − H]− | 153.0193 |
| 25 | 3.25 | 4-hydroxyphenylacetic acid | C8H8O3 | [M − H]− | 151.0402 |
| 26 | 0.03 | Wogonin | C16H12O5 | [M + H]+ | 285.0758 |
| 27 | 2.15 | Isorhamnetin | C16H12O7 | [M + H]+ | 317.0648 |
| 28 | 1.33 | Ellagic Acid | C14H6O8 | [M − H]− | 300.9989 |
| 29 | 0.83 | Caffeine | C8H10N4O2 | [M + H]+ | 195.0875 |
| 30 | 1.22 | 7,8-Dihydroxycoumarin | C9H6O4 | [M + H]+ | 179.0337 |
| 31 | 0.80 | Kojic Acid | C6H6O4 | [M + H]+ | 143.0340 |
| 32 | 2.70 | cuminyl alcohol | C10H14O | [M + H − H2O]− | 133.1012 |
| 33 | 1.62 | vanillic acid | C8H8O4 | [M − H]− | 167.0351 |
| 34 | 4.58 | 3,4-Dimethoxybenzaldehyde | C9H10O3 | [M + H]+ | 167.0702 |
| 35 | 3.36 | Quercetin | C15H10O7 | [M − H]− | 301.0349 |
| 36 | 11.79 | Fraxetin | C10H8O5 | [M + H]+ | 209.0444 |
| 37 | 1.55 | Deoxyvasicinone | C11H10N2O | [M + H]+ | 187.0865 |
| 38 | 11.86 | Phthalic anhydride | C8H4O3 | [M + H]+ | 149.0232 |
| 39 | 12.29 | 2-Hydroxy-4-methoxybenzaldehyde | C8H8O3 | [M + H]+ | 153.0546 |
| 40 | 4.03 | Zingerone | C11H14O3 | [M − H]− | 193.0872 |
| 41 | 1.38 | p-Hydroxy-cinnamic acid | C9H8O3 | [M − H]− | 163.0402 |
| 42 | 0.85 | Sesamol | C7H6O3 | [M + H]+ | 139.0388 |
| 43 | 0.67 | Bergenin | [M − H]− | 327.0722 | |
| 44 | 8.52 | 2-Phenylethyl formate | C9H10O2 | [M + H]+ | 151.0753 |
| 45 | 7.92 | Di-2-furanylmethane | C9H8O2 | [M + H]+ | 149.0597 |
| 46 | 1.09 | p-Mentha-1,3,8-triene | C10H14 | [M + H]+ | 135.1167 |
| 47 | 5.21 | Diethyl-phthalate | C12H14O4 | [M − H]− | 221.0821 |
| 48 | 1.74 | Caffeic acid | C9H8O4 | [M + H]+ | 181.0494 |
| 49 | 2.52 | 2′,4′-Dimethylacetophenone | C10H12O | [M + H]+ | 149.0961 |
| 50 | 13.70 | Pyridoxine | C8H11NO3 | [M + H]+ | 170.0811 |
| 51 | 4.14 | Thymol | C10H14O | [M + H]+ | 151.1118 |
| 52 | 2.15 | Quercetin | C21H20O11 | [M − H]− | 447.0933 |
| 53 | 9.84 | 4-tert-Butylphenol | C10H14O | [M + H]+ | 151.1118 |
| 54 | 1.75 | 2,4-Dimethylbenzaldehyde | C9H10O | [M + H]+ | 135.0805 |
| 55 | 0.35 | 5,7-dihydroxy-6-methoxy-2-phenylchromen-4-one | C16H12O5 | [M + H]+ | 285.0757 |
| 56 | 1.97 | P-Anisic acid | C8H8O3 | [M + H]+ | 153.0547 |
| 57 | 8.36 | 2-Methoxybenzaldehyde | C8H8O2 | [M + H]+ | 137.0598 |
| 58 | 4.31 | 4-Hydroxybenzoic acid | C7H6O3 | [M + H]+ | 139.0388 |
| 59 | 4.05 | Dihydrocapsaicin | C18H29NO3 | [M + H]+ | 308.2220 |
| 60 | 1.59 | Suberic acid | C8H14O4 | [M − H]− | 173.0819 |
| 61 | 5.25 | 2-Phenylethyl octanoate | C16H24O2 | [M + H]+ | 249.1851 |
| 62 | 9.90 | Arachidonic acid (not validated) | C20H32O2 | [M + H]+ | 305.2472 |
| 63 | 3.38 | Flavonol base + 4O, 1MeO | C16H12O8 | [M − H]− | 331.0461 |
| 64 | 2.22 | Methylisoeugenol | C11H14O2 | [M + H]+ | 179.1065 |
| 65 | 2.22 | Methylisoeugenol | C11H14O2 | [M + H]+ | 179.1065 |
| 66 | 1.02 | alpha-Methylstyrene | C9H10 | [M + H]+ | 119.0855 |
| 67 | 1.71 | 7-Methoxycoumarin | C10H8O3 | [M + H]+ | 177.0545 |
| 68 | 11.09 | 9-Trans-Palmitelaidic acid | C16H30O2 | [M − H]− | 253.2173 |
| 69 | 2.86 | Meperidine | C15H21NO2 | [M + H]+ | 248.1642 |
| 70 | 1.91 | 4-Hydroxyphthalide | C8H6O3 | [M + H]+ | 151.0389 |
| 71 | 5.81 | Sinensetin | C20H20O7 | [M + H]+ | 373.1286 |
| 72 | 0.86 | Epicatechin | C15H14O6 | [M − H]− | 289.0718 |
| 73 | 5.56 | 1-(2-Furanyl)-1-propanone | C7H8O2 | [M + H]+ | 125.0596 |
| 74 | 0.97 | Piperonylic Acid | C8H6O4 | [M − H]− | 165.0194 |
| 75 | 0.95 | Xanthoxyline | C10H12O4 | [M + H] | 197.0810 |
| 76 | 10.06 | Dibutylphthalate | C16H22O4 | [M + H]+ | 279.1585 |
| 77 | 3.84 | Valerophenone | C11H14O | [M + H]+ | 163.1116 |
| 78 | 0.67 | Monomethyl phthalate | C9H8O4 | [M + H]+ | 181.0494 |
| 79 | 0.94 | 2,6-Dimethoxyphenol | C8H10O3 | [M + H]+ | 155.0702 |
| 80 | 10.12 | Acetophenone | C8H8O | [M + H]+ | 121.0647 |
| 81 | 1.52 | Rubrofusarin | C15H12O5 | [M + H]+ | 273.0754 |
| 82 | 13.70 | Methyl 2-aminobenzoate | C8H9NO2 | [M + H]+ | 152.0706 |
| 83 | 3.19 | Loureirin A | C17H18O4 | [M + H]+ | 287.1280 |
| 84 | 3.87 | dihydrodamascenone | C13H20O | [M + H]+ | 193.1585 |
| 85 | 10.83 | 3-(4-Methoxyphenyl)-2-propen-1-ol | C10H12O2 | [M + H]+ | 165.0911 |
| 86 | 4.69 | Methyl linoleate | C19H34O2 | [M + H] | 295.2631 |
| 87 | 11.58 | Phenylacetaldehyde | C8H8O | [M + H]+ | 121.0647 |
| 88 | 6.95 | Atractylodin | C13H10O | [M + H]+ | 183.0806 |
| 89 | 1.17 | Eugenin | C11H10O4 | [M + H]+ | 207.0650 |
| 90 | 0.60 | Formononetine | C16H12O4 | [M − H]− | 267.0724 |
| 91 | 5.84 | Asarylaldehyde | C10H12O4 | [M + H]+ | 197.0810 |
| 92 | 2.15 | Dimethyl succinate | C6H10O4 | [M + H]+ | 147.0650 |
| 93 | 0.52 | 1-Hexanethiol | C6H14S | [M + H]+ | 119.0896 |
| 94 | 0.71 | Indole | C8H7N | [M + H]+ | 118.0649 |
| No. | ESI | Rt (min) | Name of Metabolite | Molecular Formula | Molecular Weight | Measured Value | Ms/Ms | Trend |
|---|---|---|---|---|---|---|---|---|
| 1 | − | 7.91 | L-Palmitoyl Carnitine | C23H45NO4 | 399.3349 | 458.3469 | M + CH3COO | ↑ |
| 2 | − | 2.61 | Quinolinic acid | C7H5NO4 | 167.0219 | 226.0357 | M + CH3COO | ↓ |
| 3 | − | 0.77 | D-Mannose | C6H12O6 | 180.0634 | 215.0333 | M + Cl | ↓ |
| 4 | + | 1.47 | 7-Methylxanthine nucleoside | C11H15N4O6 + | 299.099 | 384.0649 | M + K + HCOOH | ↑ |
| 5 | − | 12.17 | Ceramide | C42H81NO3 | 647.6216 | 706.6345 | M + CH3COO | ↓ |
| 6 | − | 5 | D-Cysteine | C3H7NO2S | 121.0197 | 241.0389 | 2M − H | ↓ |
| 7 | − | 7.73 | L-Tartaric acid | C4H6O6 | 150.0164 | 299.0261 | 2M − H | ↓ |
| 8 | − | 1.57 | L-(-)-3-Phenyl lactic acid | C9H10O3 | 166.063 | 331.1139 | 2M − H | ↑ |
| 9 | − | 3.31 | 3-Iodotyrosine | C9H10INO3 | 306.9705 | 327.947 | M + Na − 2H | ↓ |
| 10 | − | 0.76 | L-Glutamine | C5H10N2O3 | 146.0691 | 145.062 | M − H | ↑ |
| 11 | − | 7.68 | Puromycin | C22H29N7O5 | 471.223 | 523.2173 | M + Cl + NH3 | ↓ |
| 12 | − | 1.15 | O-Acetyl-L-serine | C5H9NO4 | 147.0532 | 146.0459 | M − H | ↑ |
| 13 | − | 5.68 | L-Thyroxine | C15H11I4NO4 | 776.6867 | 775.6784 | M − H | ↑ |
| 14 | − | 10.79 | Neuronic acid | C24H46O2 | 366.3498 | 366.3452 | M− | ↑ |
| 15 | − | 8.35 | α-Aminopropionitrile | C3H6N2 | 70.0531 | 91.0222 | M + Na-2H | ↓ |
| 16 | − | 10.06 | 9,12-Octadecatetraenoic acid | C18H28O2 | 276.2089 | 275.2016 | M − H | ↑ |
| 17 | − | 8.78 | Trichloroethylene epoxide | C2HCl3O | 145.9093 | 197.9061 | M + Cl + NH3 | ↓ |
| 18 | − | 1.54 | S-sulfo-L-cysteine | C3H7NO5S2 | 200.9766 | 259.9989 | M + CH3COO | ↑ |
| 19 | − | 3.04 | Molybdate | H2MoO4 | 163.9007 | 326.7945 | 2M − H | ↓ |
| 20 | − | 2.4 | cis,cis-muconic acid | C6H6O4 | 142.0266 | 163.0926 | M + Na − 2H | ↓ |
| 21 | − | 3.05 | trichloroacetic acid | C2HCl3O2 | 161.9042 | 160.8968 | M − H | ↓ |
| 22 | − | 8.6 | 1-Behenoyl-2-hydroxy-sn-glycero-3-phosphocholine | C30H62NO7P | 579.4264 | 638.4395 | M + CH3COO | ↓ |
| 23 | − | 6.95 | (20S)-Cholesta-5-ene-3beta,17,20-triol | C27H46O3 | 418.3447 | 453.3114 | M + Cl | ↓ |
| 24 | − | 9.9 | 1,2-Dipalmitoyl-sn-glycero-3-phosphocholine | C40H76NO8P | 729.5309 | 748.5461 | M + F | ↓ |
| 25 | − | 6.97 | Chlorophyll | C33H32MgN4O3 | 556.2325 | 555.2222 | M − H | ↓ |
| 26 | − | 12.15 | Glucose ceramide (d18:1/16:0) | C40H77NO8 | 699.5649 | 758.5798 | M + CH3COO | ↑ |
| 27 | − | 4.48 | Piperidine | C5H11N | 85.0891 | 166.0692 | M + Cl + HCOOH | ↑ |
| 28 | + | 4.11 | (E)-3-Hexen-1-ol | C6H12O | 100.089 | 218.2116 | 2M + NH4 | ↑ |
| 29 | + | 5.9 | Sterols | C27H46O | 386.355 | 450.3783 | M + CH3CN + Na | ↓ |
| 30 | + | 6.54 | Sphingomyelin | C18H39NO2 | 301.298 | 302.3059 | M + H | ↑ |
| 31 | + | 4.8 | 5β-hydrocortisone | C21H30O5 | 362.209 | 363.2164 | M + H | ↓ |
| 32 | + | 3.28 | Dimethyl sulfoxide | C2H6O2S | 94.009 | 141.018 | M + HCOO + 2H | ↓ |
| 33 | + | 0.86 | Dimethyl sulfoxide | C2H6OS | 78.014 | 79.0215 | M + H | ↑ |
| 34 | + | 2.05 | Thymine | C5H6N2O2 | 126.043 | 127.05 | M + H | ↓ |
| 35 | + | 0.76 | L-Gulose | C6H12O6 | 180.063 | 383.1162 | 2M + Na | ↓ |
| 36 | + | 3.28 | Ascorbic acid | C6H8O6 | 176.032 | 353.0712 | 2M + H | ↓ |
| 37 | + | 1.54 | L-Ascorbic acid | C14H17NO7 | 311.101 | 312.111 | M + H | ↓ |
| 38 | + | 9.19 | Osteotriol (Vitamin D3) | C27H44O3 | 416.329 | 417.3361 | M + H | ↓ |
| 39 | + | 1.5 | 3-Hydroxybutyric acid | C4H8O3 | 104.047 | 105.0539 | M + H | ↑ |
| 40 | + | 1.49 | N-succinyl-LL-2,6-diaminopimelic acid | C11H18N2O7 | 290.111 | 337.1159 | M + HCOO + 2H | ↑ |
| 41 | + | 2.79 | 5-deoxy-5-methylthioadenosine | C11H15N5O3S | 297.09 | 298.0969 | M + H | ↓ |
| 42 | + | 1.46 | (2S,3S)-Butane-2,3-diol | C4H10O2 | 90.068 | 73.0647 | M + H − H2O | ↓ |
| 43 | + | 9.9 | dihomo-γ-linolenic acid | C20H34O2 | 306.256 | 348.2906 | M + CH3CN + H | ↓ |
| 44 | + | 7.67 | LPC(22:6/0:0) | C30H50NO7P | 567.333 | 569.3326 | M + H | ↓ |
| 45 | + | 1.49 | Ketodeoxynonanoic acid | C9H16O9 | 268.079 | 233.0672 | M + H − 2H2O | ↑ |
| 46 | + | 1.47 | 3,7-Dimethyluronic acid | C7H8N4O3 | 196.06 | 265.0532 | M + Na + HCOOH | ↑ |
| 47 | + | 0.77 | Hydroxyacetone | C3H6O2 | 74.037 | 97.028 | M + Na | ↓ |
| 48 | + | 12.01 | Oleate | C18H34O2 | 282.256 | 283.2638 | M + H | ↓ |
| 49 | + | 1.48 | Nicotinamide mononucleotide | C11H15N2O8P | 334.057 | 352.0822 | M + NH4 | ↑ |
| 50 | + | 12.61 | 5-Hydroxy-2-oxo-4-ureido-2,5-dihydro-1H-imidazole-5-carboxylate | C5H6N4O5 | 202.034 | 316.9047 | M − 2H + 3K | ↑ |
Disclaimer/Publisher’s Note: The statements, opinions and data contained in all publications are solely those of the individual author(s) and contributor(s) and not of MDPI and/or the editor(s). MDPI and/or the editor(s) disclaim responsibility for any injury to people or property resulting from any ideas, methods, instructions or products referred to in the content. |
© 2023 by the authors. Licensee MDPI, Basel, Switzerland. This article is an open access article distributed under the terms and conditions of the Creative Commons Attribution (CC BY) license (https://creativecommons.org/licenses/by/4.0/).
Share and Cite
He, C.; Hao, E.; Du, C.; Wei, W.; Wang, X.; Liu, T.; Deng, J. Investigating the Underlying Mechanisms of Ardisia japonica Extract’s Anti-Blood-Stasis Effect via Metabolomics and Network Pharmacology. Molecules 2023, 28, 7301. https://doi.org/10.3390/molecules28217301
He C, Hao E, Du C, Wei W, Wang X, Liu T, Deng J. Investigating the Underlying Mechanisms of Ardisia japonica Extract’s Anti-Blood-Stasis Effect via Metabolomics and Network Pharmacology. Molecules. 2023; 28(21):7301. https://doi.org/10.3390/molecules28217301
Chicago/Turabian StyleHe, Cuiwei, Erwei Hao, Chengzhi Du, Wei Wei, Xiaodong Wang, Tongxiang Liu, and Jiagang Deng. 2023. "Investigating the Underlying Mechanisms of Ardisia japonica Extract’s Anti-Blood-Stasis Effect via Metabolomics and Network Pharmacology" Molecules 28, no. 21: 7301. https://doi.org/10.3390/molecules28217301
APA StyleHe, C., Hao, E., Du, C., Wei, W., Wang, X., Liu, T., & Deng, J. (2023). Investigating the Underlying Mechanisms of Ardisia japonica Extract’s Anti-Blood-Stasis Effect via Metabolomics and Network Pharmacology. Molecules, 28(21), 7301. https://doi.org/10.3390/molecules28217301

