MSN8C: A Promising Candidate for Antitumor Applications as a Novel Catalytic Inhibitor of Topoisomerase II
Abstract
1. Introduction
2. Results and Discussion
2.1. MSN8C as a Topo II Catalytic Inhibitor
2.2. MSN8C Induced Apoptosis in HL-60 Cancer Cells
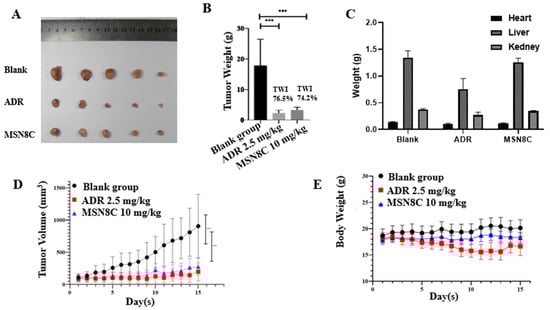
2.3. Effect of MSN8C on Proliferation and Growth of Tumor Cells In Vitro and In Vivo
3. Materials and Methods
3.1. Materials
3.2. MTT Assay
3.3. Topo II Inhibitory Activity
3.4. Topo II DNA Cleavage Reaction Assays
3.5. Phospho-γH2AX Assay and Caspase-3 and Cleaved Caspase-3 via Western Blot
3.6. Apoptosis Analysis
3.7. Determination of Activity of Caspase-8 and Caspase-9
3.8. Tumor Xenograft Growth Inhibition Assay
4. Conclusions
Author Contributions
Funding
Institutional Review Board Statement
Informed Consent Statement
Data Availability Statement
Conflicts of Interest
Sample Availability
References
- Bjornsti, M.A.; Osheroff, N. Introduction to DNA topoisomerases. Methods Mol. Biol. 1999, 94, 1–8. [Google Scholar]
- Mehta, A.; Awah, C.U.; Sonabend, A.M. Topoisomerase II Poisons for Glioblastoma; Existing Challenges and Opportunities to Personalize Therapy. Front. Neurol. 2018, 9, 459. [Google Scholar] [CrossRef]
- Saleem, A.; Ibrahim, N.; Patel, M.; Li, X.G.; Gupta, E.; Mendoza, J.; Pantazis, P.; Rubin, E.H. Mechanisms of resistance in a human cell line exposed to sequential topoisomerase poisoning. Cancer Res. 1997, 57, 5100–5106. [Google Scholar]
- Cowell, I.G.; Austin, C.A. Mechanism of generation of therapy related leukemia in response to anti-topoisomerase II agents. Int. J. Environ. Res. Public Health 2012, 9, 2075–2091. [Google Scholar] [CrossRef]
- Marinello, J.; Delcuratolo, M.; Capranico, G. Anthracyclines as Topoisomerase II Poisons: From Early Studies to New Perspectives. Int. J. Mol. Sci. 2018, 19, 3480. [Google Scholar] [CrossRef]
- Xiong, K.; Qian, C.; Yuan, Y.X.; Wei, L.; Liao, X.X.; He, L.T.; Rees, T.W.; Chen, Y.; Wan, J.; Ji, L.N.; et al. Necroptosis Induced by Ruthenium(II) Complexes as Dual Catalytic Inhibitors of Topoisomerase I/II. Angew. Chem. Int. Ed. 2020, 59, 16631–16637. [Google Scholar] [CrossRef]
- Xu, G.S.; Li, Z.Y.; Ding, Y.J.; Shen, Y.M. Discovery of 1,2-diphenylethene derivatives as human DNA topoisomerase II catalytic inhibitors and antitumor agents. Eur. J. Med. Chem. 2022, 243, 114706. [Google Scholar] [CrossRef]
- Matias-Barrios, V.M.; Radaeva, M.; Ho, C.H.; Lee, J.; Adomat, H.; Lallous, N.; Cherkasov, A.; Dong, X.S. Optimization of New Catalytic Topoisomerase II Inhibitors as an Anti-Cancer Therapy. Cancers 2021, 13, 3675. [Google Scholar] [CrossRef]
- Overeem, J.C.; Elgersma, D.M. Accumulation of mansonones E and F in Ulmus Hollandica infected with Ceratocystis ulmi. Phytochemistry 1970, 9, 1949–1952. [Google Scholar] [CrossRef]
- Shin, D.Y.; Kim, S.N.; Chae, J.H.; Hyun, S.S.; Seo, S.Y.; Lee, Y.S.; Lee, K.O.; Kim, S.H.; Lee, Y.S.; Jeong, J.M.; et al. Syntheses and anti-MRSA activities of the C3 analogs of mansonone F, a potent anti-bacterial sesquiterpenoid: Insights into its structural requirements for anti-MRSA activity. Bioorg. Med. Chem. Lett. 2004, 14, 4519–4523. [Google Scholar] [CrossRef]
- Wang, D.; Xia, M.; Cui, Z.; Tashiro, S.; Onodera, S.; Ikejima, T. Cytotoxic effects of mansonone E and F isolated from Ulmus pumila. Biol. Pharm. Bull. 2004, 27, 1025–1030. [Google Scholar] [CrossRef] [PubMed]
- Chen, Q.F.; Liu, Z.P.; Wang, F.P. Natural Sesquiterpenoids as Cytotoxic Anticancer Agents. Mini-Rev. Med. Chem. 2011, 11, 1153–1164. [Google Scholar] [CrossRef] [PubMed]
- Huang, Z.-H.; Li, C.-Y.; Li, D.; Huang, Z.-S.; Huang, S.-L.; Gu, L.-Q. Synthetic process improvement for natural products mansonone E and F. Zhongguo Yaowu Huaxue Zazhi 2013, 23, 300–304. [Google Scholar]
- Wu, W.B.; Ou, J.B.; Huang, Z.H.; Chen, S.B.; Ou, T.M.; Tan, J.H.; Li, D.; Shen, L.L.; Huang, S.L.; Gu, L.Q.; et al. Synthesis and evaluation of mansonone F derivatives as topoisomerase inhibitors. Eur. J. Med. Chem. 2011, 46, 3339–3347. [Google Scholar] [CrossRef] [PubMed]
- Zhou, D.C.; Lu, Y.T.; Mai, Y.W.; Zhang, C.; Xia, J.; Yao, P.F.; Wang, H.G.; Huang, S.L.; Huang, Z.S. Design, synthesis and biological evaluation of novel perimidine o-quinone derivatives as non-intercalative topoisomerase II catalytic inhibitors. Bioorg. Chem. 2019, 91, 103131. [Google Scholar] [CrossRef] [PubMed]
- Mosmann, T. Rapid colorimetric assay for cellular growth and survival: Application to proliferation and cytotoxicity assays. J. Immunol. Methods 1983, 65, 55–63. [Google Scholar] [CrossRef] [PubMed]




| Tumor Cell Lines | IC50 (μM) | ||
|---|---|---|---|
| MSN8C | VP16 | ADR | |
| HL-60/MX2 | 2.34 ± 0.95 | 0.44 ± 0.31 | |
| HL-60 | 1.68 ± 0.35 | 11.82 ± 2.82 | |
| K562 | 3.16 ± 0.25 | 12.3 ± 1.35 | |
| MCF-7 | 1.41 ± 0.25 | 0.71 ± 0.15 | |
| MCF-7(ADR) | 2.3 ± 0.35 | 11.65 ± 0.21 | |
| A549 | 2.97 ± 0.76 | 25.3 ± 3.23 | |
| Hela | 2.89 ± 0.59 | 36.2 ± 5.12 | |
| Siha | 2.27 ± 0.11 | 20.6 ± 1.05 | |
| BEL-7402 | 3.74 ± 0.92 | 28.37 ± 1.21 | |
| HepG2 | 3.26 ± 0.37 | 10.6 ± 0.53 | |
| BJ | 8.37 ± 0.77 | 21.23 ± 1.36 | |
Disclaimer/Publisher’s Note: The statements, opinions and data contained in all publications are solely those of the individual author(s) and contributor(s) and not of MDPI and/or the editor(s). MDPI and/or the editor(s) disclaim responsibility for any injury to people or property resulting from any ideas, methods, instructions or products referred to in the content. |
© 2023 by the authors. Licensee MDPI, Basel, Switzerland. This article is an open access article distributed under the terms and conditions of the Creative Commons Attribution (CC BY) license (https://creativecommons.org/licenses/by/4.0/).
Share and Cite
Ou, J.-B.; Huang, W.-H.; Liu, X.-Z.; Dai, G.-Y.; Wang, L.; Huang, Z.-S.; Huang, S.-L. MSN8C: A Promising Candidate for Antitumor Applications as a Novel Catalytic Inhibitor of Topoisomerase II. Molecules 2023, 28, 5598. https://doi.org/10.3390/molecules28145598
Ou J-B, Huang W-H, Liu X-Z, Dai G-Y, Wang L, Huang Z-S, Huang S-L. MSN8C: A Promising Candidate for Antitumor Applications as a Novel Catalytic Inhibitor of Topoisomerase II. Molecules. 2023; 28(14):5598. https://doi.org/10.3390/molecules28145598
Chicago/Turabian StyleOu, Jie-Bin, Wei-Hao Huang, Xing-Zi Liu, Guo-Yao Dai, Lu Wang, Zhi-Shu Huang, and Shi-Liang Huang. 2023. "MSN8C: A Promising Candidate for Antitumor Applications as a Novel Catalytic Inhibitor of Topoisomerase II" Molecules 28, no. 14: 5598. https://doi.org/10.3390/molecules28145598
APA StyleOu, J.-B., Huang, W.-H., Liu, X.-Z., Dai, G.-Y., Wang, L., Huang, Z.-S., & Huang, S.-L. (2023). MSN8C: A Promising Candidate for Antitumor Applications as a Novel Catalytic Inhibitor of Topoisomerase II. Molecules, 28(14), 5598. https://doi.org/10.3390/molecules28145598

