Formononetin Inhibits Mast Cell Degranulation to Ameliorate Compound 48/80-Induced Pseudoallergic Reactions
Abstract
1. Introduction
2. Result
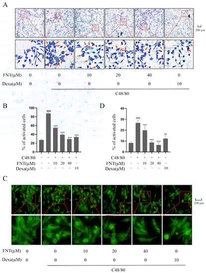
2.1. Inhibition of C48/80-Induced Cell Degranulation in RBL-2H3
2.2. Inhibition of C48/80-Induced Morphological Changes in RBL-2H3
2.3. Inhibition of C48/80-Induced NF-κB Activity in RBL-2H3
2.4. Inhibition of C48/80-Induced Cell Degranulation in Primary BMMCs
2.5. Attenuation of C48/80-Mediated Pseudoallergic Reactions in the Passive Cutaneous Anaphylaxis (PCA) Mice
2.6. Attenuation of C48/80-Mediated Pseudoallergic Reactions in the Active Systemic Anaphylaxis (ASA) Mice
2.7. Alleviation of DNCB-Induced Atopic Dermatitis Symptoms in Mice
3. Discussion
4. Materials and Methods
4.1. Materials
4.2. Cell Culture
4.3. Cell Viability Assay
4.4. Degranulation Assay
4.5. Toluidine Blue Staining
4.6. F-Actin Staining
4.7. Protein Extraction and Western Blotting
4.8. Luciferase Assay
4.9. RNA Extraction and RT-qPCR
4.10. C48/80-Stimulated PCA Model
4.11. C48/80-Induced ASA Model
4.12. DNCB-Induced AD Model
4.13. Murine Models and Histology
4.14. Statistical Analysis
5. Conclusions
Author Contributions
Funding
Institutional Review Board Statement
Informed Consent Statement
Data Availability Statement
Conflicts of Interest
Sample Availability
Abbreviations
| HIS | histamine |
| FNT | Formononetin |
| BMMCs | bone marrow-derived mast cell |
| NF-κB | Nuclear factor-κb |
| PCA | passive cutaneous anaphylaxis |
| ASA | active systemic anaphylaxis |
| AD | atopic dermatitis |
| GPCR | G-protein coupled receptor |
| MRGPRX2 | Mas-related G protein-coupled receptor X2 |
| DNCB | 2,4-dinitrobenzene |
| ELISAs | enzyme-linked immunosorbent assays |
| β-hex | β-hexosaminidase |
| Dexa | dexamethasone |
| MC | mast cell |
| RT-qPCR | real-time quantitative PCR |
| RBL | rat basophilic leukemia cell |
| HDM | house dust mite |
| Keto | Ketotifen fumarate |
References
- Galli, S.J.; Tsai, M. IgE and mast cells in allergic disease. Nat. Med. 2012, 18, 693–704. [Google Scholar] [CrossRef] [PubMed]
- Lieberman, P.; Garvey, L.H. Mast Cells and Anaphylaxis. Curr. Allergy Asthma Rep. 2016, 16, 1–7. [Google Scholar] [CrossRef]
- Wernersson, S.; Pejler, G. Mast cell secretory granules: Armed for battle. Nat. Rev. Immunol. 2014, 14, 478–494. [Google Scholar] [CrossRef] [PubMed]
- Gaudenzio, N.; Tsai, M. Mast Cells in Inflammation and Disease: Recent Progress and Ongoing Concerns. Annu. Rev. Immunol. 2020, 38, 49–77. [Google Scholar] [CrossRef]
- McNeil, B.D.; Pundir, P.; Meeker, S.; Han, L.; Undem, B.J.; Kulka, M.; Dong, X. Identification of a mast-cell-specific receptor crucial for pseudo-allergic drug reactions. Nature 2014, 519, 237–241. [Google Scholar] [CrossRef] [PubMed]
- Wedi, B.; Gehring, M.; Kapp, A. The pseudoallergen receptor MRGPRX2 on peripheral blood basophils and eosinophils: Expression and function. Allergy 2020, 75, 2229–2242. [Google Scholar] [CrossRef]
- Van Gasse, A.L.; Elst, J.; Bridts, C.H.; Mertens, C.; Faber, M.; Hagendorens, M.M.; Ebo, D.G. Rocuronium Hypersensitivity: Does Off-Target Occupation of the MRGPRX2 Receptor Play a Role? J. Allergy Clin. Immunol. Pract. 2019, 7, 998–1003. [Google Scholar] [CrossRef]
- Mukai, K.; Tsai, M.; Saito, H.; Galli, S.J. Mast cells as sources of cytokines, chemokines, and growth factors. Immunol. Rev. 2018, 282, 121–150. [Google Scholar] [CrossRef]
- Dutra, J.M.; Espitia, P.J.; Batista, R.A. Formononetin: Biological effects and uses—A review. Food Chem. 2021, 359, 129975. [Google Scholar] [CrossRef]
- Yuan, W.; Chen, Y.; Zhou, Y.; Bao, K.; Yu, X.; Xu, Y.; Zhang, Y.; Zheng, J.; Jiang, G.; Hong, M. Formononetin attenuates atopic dermatitis by upregulating A20 expression via activation of G protein-coupled estrogen receptor. J. Ethnopharmacol. 2020, 266, 113397. [Google Scholar] [CrossRef]
- Zhou, Z.-W.; Ji, K.; Zhu, X.-Y.; Wu, X.-Y.; Lin, R.-T.; Xie, C.-C.; Cai, Z.-L.; Chen, J.-J. Natural isoflavone formononetin inhibits IgE-mediated mast cell activation and allergic inflammation by increasing IgE receptor degradation. Food Funct. 2023, 14, 2857–2869. [Google Scholar] [CrossRef] [PubMed]
- Wang, H.N.; Xiang, Q.A.; Lin, H.H.; Chen, J.N.; Guo, W.J.; Guo, W.M.; Chen, J.J. Plant-Derived Molecule 4-Methylumbelliferone Suppresses FcepsilonRI-Mediated Mast Cell Activation and Allergic Inflammation. Molecules 2022, 27, 1577. [Google Scholar]
- Boguniewicz, M.; Leung, D.Y.M. Atopic dermatitis: A disease of altered skin barrier and immune dysregulation. Immunol. Rev. 2011, 242, 233–246. [Google Scholar] [CrossRef] [PubMed]
- Dębińska, A. New Treatments for Atopic Dermatitis Targeting Skin Barrier Repair via the Regulation of FLG Expression. J. Clin. Med. 2021, 10, 2506. [Google Scholar] [CrossRef] [PubMed]
- Almatroodi, S.A.; Almatroudi, A.; Khan, A.A.; Rahmani, A.H. Potential Therapeutic Targets of Formononetin, a Type of Methoxylated Isoflavone, and Its Role in Cancer Therapy through the Modulation of Signal Transduction Pathways. Int. J. Mol. Sci. 2023, 24, 9719. [Google Scholar] [CrossRef] [PubMed]
- Ma, X.; Wang, J. Formononetin: A Pathway to Protect Neurons. Front. Integr. Neurosci. 2022, 16, 908378. [Google Scholar] [CrossRef]
- Yi, L.; Cui, J.; Wang, W.; Tang, W.; Teng, F.; Zhu, X.; Qin, J.; Wuniqiemu, T.; Sun, J.; Wei, Y.; et al. Formononetin Attenuates Airway Inflammation and Oxidative Stress in Murine Allergic Asthma. Front. Pharmacol. 2020, 11, 533841. [Google Scholar] [CrossRef]
- Xu, N.; An, J. Formononetin ameliorates mast cell-mediated allergic inflammation via inhibition of histamine release and production of pro-inflammatory cytokines. Exp. Ther. Med. 2017, 14, 6201–6206. [Google Scholar] [CrossRef]
- Li, L.; Wang, Y.; Wang, X.; Tao, Y.; Bao, K.; Hua, Y.; Jiang, G.; Hong, M. Formononetin attenuated allergic diseases through inhibition of epithelial-derived cytokines by regulating E-cadherin. Clin. Immunol. 2018, 195, 67–76. [Google Scholar] [CrossRef]
- Huang, J.; Chen, X.; Xie, A. Formononetin ameliorates IL-13-induced inflammation and mucus formation in human nasal epithelial cells by activating the SIRT1/Nrf2 signaling pathway. Mol. Med. Rep. 2021, 24, 832. [Google Scholar] [CrossRef]
- Yang, N.; Musa, I.; Maskey, A.R.; Li, K.; Wang, Z.; Liang, B.; Zhang, S.; Zhan, J.; Li, X.-M. Formononetin isolated from Sophorae flavescentis inhibits B cell-IgE production by regulating ER-stress transcription factor XBP-1. Front. Allergy 2023, 3, 1056203. [Google Scholar] [CrossRef]
- Meng, J.; Ai, X.; Lei, Y.; Zhong, W.; Qian, B.; Qiao, K.; Wang, X.; Zhou, B.; Wang, H.; Huai, L.; et al. USP5 promotes epithelial-mesenchymal transition by stabilizing SLUG in hepatocellular carcinoma. Theranostics 2019, 9, 573–587. [Google Scholar] [CrossRef]
- Tay, K.-C.; Tan, L.T.-H.; Chan, C.K.; Hong, S.L.; Chan, K.-G.; Yap, W.H.; Pusparajah, P.; Lee, L.-H.; Goh, B.-H. Formononetin: A Review of Its Anticancer Potentials and Mechanisms. Front. Pharmacol. 2019, 10, 820. [Google Scholar] [CrossRef]
- Naudhani, M.; Thakur, K.; Ni, Z.-J.; Zhang, J.-G.; Wei, Z.-J. Formononetin reshapes the gut microbiota, prevents progression of obesity and improves host metabolism. Food Funct. 2021, 12, 12303–12324. [Google Scholar] [CrossRef]
- Sugimoto, M.; Ko, R.; Goshima, H.; Koike, A.; Shibano, M.; Fujimori, K. Formononetin attenuates H2O2-induced cell death through decreasing ROS level by PI3K/Akt-Nrf2-activated antioxidant gene expression and suppressing MAPK-regulated apoptosis in neuronal SH-SY5Y cells. Neurotoxicology 2021, 85, 186–200. [Google Scholar] [CrossRef] [PubMed]
- Chen, X.; Wu, R.; Li, L.; Zeng, Y.; Chen, J.; Wei, M.; Feng, Y.; Chen, G.; Wang, Y.; Lin, L.; et al. Pregnancy-induced changes to the gut microbiota drive macrophage pyroptosis and exacerbate septic inflammation. Immunity 2023, 56, 336–352. [Google Scholar] [CrossRef] [PubMed]
- Jia, C.; Hu, F.; Lu, D.; Jin, H.; Lu, H.; Xue, E.; Wu, D. Formononetin inhibits IL-1β-induced inflammation in human chondrocytes and slows the progression of osteoarthritis in rat model via the regulation of PTEN/AKT/NF-κB pathway. Int. Immunopharmacol. 2022, 113 (Pt A), 109309. [Google Scholar] [CrossRef] [PubMed]
- Sun, Y.; Zhang, M.; Ou, Z.; Meng, Y.; Chen, Y.; Lin, R.; Hashim, J.H.; Hashim, Z.; Wieslander, G.; Chen, Q.; et al. Indoor microbiome, microbial and plant metabolites, chemical compounds, and asthma symptoms in junior high school students: A multicentre association study in Malaysia. Eur. Respir. J. 2022, 60, 2200260. [Google Scholar] [CrossRef]
- Chen, J.-J.; Zhang, L.-N.; Wang, H.-N.; Xie, C.-C.; Li, W.-Y.; Gao, P.; Hu, W.-Z.; Zhao, Z.-F.; Ji, K. FAK inhibitor PF-431396 suppresses IgE-mediated mast cell activation and allergic inflammation in mice. Biochem. Pharmacol. 2021, 192, 114722. [Google Scholar] [CrossRef]
- Zhao, Y.; Li, X.; Chu, J.; Shao, Y.; Sun, Y.; Zhang, Y.; Liu, Z. Inhibitory effect of paeoniflorin on IgE-dependent and IgE-independent mast cell degranulation in vitro and vivo. Food Funct. 2021, 12, 7448–7468. [Google Scholar] [CrossRef]
- Zhang, P.; Wang, Y.; Zhang, J.; Hong, T. Allantoin Inhibits Compound 48/80-Induced Pseudoallergic Reactions In Vitro and In Vivo. Molecules 2022, 27, 3473. [Google Scholar] [CrossRef] [PubMed]
- Yamada, K.; Sato, H.; Sakamaki, K.; Kamada, M.; Okuno, Y.; Fukuishi, N.; Furuta, K.; Tanaka, S. Suppression of IgE-Independent Degranulation of Murine Connective Tissue-Type Mast Cells by Dexamethasone. Cells 2019, 8, 112. [Google Scholar] [CrossRef] [PubMed]
- Kang, L.-J.; Oh, E.; Cho, C.; Kwon, H.; Lee, C.-G.; Jeon, J.; Lee, H.; Choi, S.; Han, S.J.; Nam, J.; et al. 3′-Sialyllactose prebiotics prevents skin inflammation via regulatory T cell differentiation in atopic dermatitis mouse models. Sci. Rep. 2020, 10, 1–13. [Google Scholar] [CrossRef] [PubMed]
- Baba, A.; Tachi, M.; Ejima, Y.; Endo, Y.; Toyama, H.; Matsubara, M.; Saito, K.; Yamauchi, M.; Miura, C.; Kazama, I. Anti-Allergic Drugs Tranilast and Ketotifen Dose-Dependently Exert Mast Cell-Stabilizing Properties. Cell. Physiol. Biochem. 2016, 38, 15–27. [Google Scholar] [CrossRef]
- Huss-Marp, J.; Eberlein-Konig, B.; Breuer, K.; Mair, S.; Ansel, A.; Darsow, U.; Kramer, U.; Mayer, E.; Ring, J.; Behrendt, H. Influence of short-term exposure to airborne Der p 1 and volatile organic compounds on skin barrier function and dermal blood flow in patients with atopic eczema and healthy individuals. Clin. Exp. Allergy 2006, 36, 338–345. [Google Scholar] [CrossRef]








| Gene | Forward (5′ to 3′) | Reverse (5′ to 3′) |
|---|---|---|
| Rat GAPDH | GGCACAGTCAAGGCTGAGAATG | ATGGTGGTGAAGACGCCAGTA |
| Rat IL-13 | AGCAACATCACACAAGACC | GGTTACAGAGGCCATTCA |
| Rat TNFα | CCCTGTTCTGCTTTCTCA | GTTCTCCGTGGTGTTCCT |
| Mouse GAPDH | AAGAAGGTGGTGAAGCAGG | GAAGGTGGAAGAGTGGGAGT |
| MouseTNFA | CGTGGAACTGGCAGAAGAG | GTAGACAGAAGAGCGTGGTG |
| Mouse IL-13 | CTCTTGCTTGCCTTGGTGGTC | AGGGGAGTCTGGTCTTGTGTGAT |
Disclaimer/Publisher’s Note: The statements, opinions and data contained in all publications are solely those of the individual author(s) and contributor(s) and not of MDPI and/or the editor(s). MDPI and/or the editor(s) disclaim responsibility for any injury to people or property resulting from any ideas, methods, instructions or products referred to in the content. |
© 2023 by the authors. Licensee MDPI, Basel, Switzerland. This article is an open access article distributed under the terms and conditions of the Creative Commons Attribution (CC BY) license (https://creativecommons.org/licenses/by/4.0/).
Share and Cite
Zhou, Z.-W.; Zhu, X.-Y.; Li, S.-Y.; Lin, S.-E.; Zhu, Y.-H.; Ji, K.; Chen, J.-J. Formononetin Inhibits Mast Cell Degranulation to Ameliorate Compound 48/80-Induced Pseudoallergic Reactions. Molecules 2023, 28, 5271. https://doi.org/10.3390/molecules28135271
Zhou Z-W, Zhu X-Y, Li S-Y, Lin S-E, Zhu Y-H, Ji K, Chen J-J. Formononetin Inhibits Mast Cell Degranulation to Ameliorate Compound 48/80-Induced Pseudoallergic Reactions. Molecules. 2023; 28(13):5271. https://doi.org/10.3390/molecules28135271
Chicago/Turabian StyleZhou, Zi-Wen, Xue-Yan Zhu, Shu-Ying Li, Si-En Lin, Yu-Han Zhu, Kunmei Ji, and Jia-Jie Chen. 2023. "Formononetin Inhibits Mast Cell Degranulation to Ameliorate Compound 48/80-Induced Pseudoallergic Reactions" Molecules 28, no. 13: 5271. https://doi.org/10.3390/molecules28135271
APA StyleZhou, Z.-W., Zhu, X.-Y., Li, S.-Y., Lin, S.-E., Zhu, Y.-H., Ji, K., & Chen, J.-J. (2023). Formononetin Inhibits Mast Cell Degranulation to Ameliorate Compound 48/80-Induced Pseudoallergic Reactions. Molecules, 28(13), 5271. https://doi.org/10.3390/molecules28135271

