A New Lignan from Annona squamosa L. (Annonaceae) Demonstrates Vasorelaxant Effects In Vitro
Abstract
1. Introduction
2. Results
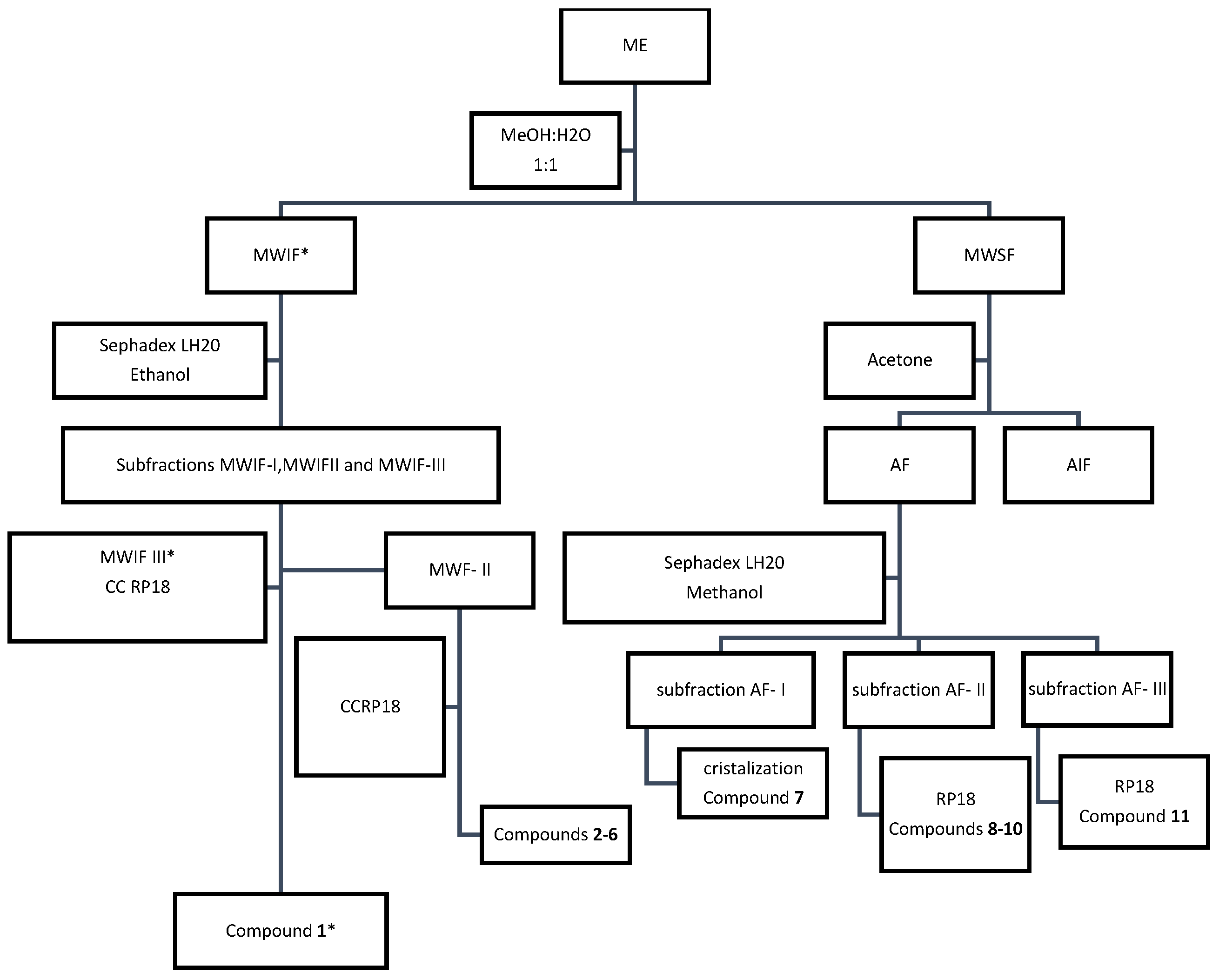
2.1. Bio-Guided Study of Methanolic Extract of Annona Squamosa
2.2. Structural Elucidation of Compound 1

| Position | δH (J Hz) | δC |
|---|---|---|
| 8 | 3.09 m | 55.0 |
| 7′ | 4.75 d (4.1) | 86.5 |
| 9ax | 4.21 dd (9.2, 6.1) | 72.5 |
| 9eq | 3.87 overlapped | 72.5 |
| 8′ | 3.09 m | 55.0 |
| 7 | 4.72 d (4.1) | 86.5 |
| 9′ax | 3.87 overlapped | 72.5 |
| 9′eq | 4.24 dd (9.2, 6.1) | 72.5 |
| 1 | - | 134.7 |
| 2 | 6.83 m | 109.2 |
| 3 | - | 149.6 |
| 4 | - | 150.2 |
| 5 | 6.91 2 s | 112.5 |
| 6 | 6.83 m | 118.2 |
| 1′ | - | 135.3 |
| 2′ | 6.87 d (8.7) | 114.5 |
| 3′ | 7.26 d (8.7) | 128.5 |
| 4′ | - | 160.1 |
| 5′ | 7.26 d (8.7) | 128.5 |
| 6′ | 6.87 d (8.7) | 114.5 |
| 10-OCH3 | 3.75 | |
| 11-OCH3 | 3.84 | |
| 12-OCH3 | 3.87 |
2.3. Vasorelaxant Effect of Esquamosan

2.4. Contribution of Endothelium-Derived Relaxing Factors on the Vasorelaxant Effect of Esquamosan
2.5. Evaluation of the Esquamosan Effect on CaCl2, (S)-(−)-BAY-K-8644: And Caffeine-Induced Precontractions
2.6. Esquamosan Reverted the Endothelium-Dependent Impairment Effect of High Glucose in Rat Aortic Rings
2.7. Antioxidant Capacity of Esquamosan
3. Discussion
4. Materials and Methods
4.1. General Information
4.2. Experimental Procedures with Animals
4.3. Plant Material
4.4. Spectral Data
4.5. Vascular Reactivity Azssays
4.6. Determination of Antioxidant Capacity of Ferric-Reducing Antioxidant Power (FRAP) Assay
4.7. Determination of Antioxidant Capacity of 2,2-Diphenyl-1-picrylhydrazyl (DPPH) Assay
4.8. Statistics
5. Conclusions
Supplementary Materials
Author Contributions
Funding
Institutional Review Board Statement
Informed Consent Statement
Data Availability Statement
Acknowledgments
Conflicts of Interest
Sample Availability
Abbreviations
References
- World Health Organization. Cardiovascular Diseases. 2022. Available online: https://www.who.int/news-room/fact-sheets/detail/cardiovascular-diseases-(cvds) (accessed on 1 February 2023).
- Seccia, T.; Brasilina, C.; Adler, G.; Maiolino, G.; Cesari, M.; Rossi, G.P. Arterial Hypertension, Atrial Fibrillation, and Hyperaldosteronism, The Triple Trouble. Hypertension 2017, 69, 545–550. [Google Scholar] [CrossRef]
- Barengo, N.C.; Antikainen, R.; Kastarinen, M.; Laatikainen, T.; Tuomilehto, J. The effects of control of systolic and diastolic hypertension on cardiovascular and all-cause mortality in a community-based population cohort. J. Hum. Hypertens. 2013, 27, 693–697. [Google Scholar] [CrossRef] [PubMed]
- Mancia, G.; Fagard, R.; Narkiewicz, K.; Redon, J.; Zanchetti, A.; Böhm, M.; Viigimaa, M.; Ambrosioni, E.; Coca, A.; Olsen, M.H.; et al. 2013 ESH/ESC Guidelines for the management of arterial hypertension: The Task Force for the Management of Arterial Hypertension of the European Society of Hypertension (ESH) and of the European Society of Cardiology (ESC). Eur. Heart J. 2013, 34, 2159–2219. [Google Scholar]
- Williams, B.; Mancia, G.; Spiering, W.; Agabiti, E.; Azizi, M.; Burnier, M.; Clement, D.; Coca, A.; de Simone, G.; Dominiczak, A. 2018 ESC/ESH Guidelines for the management of arterial hypertension: The Task Force for the management of arterial hypertension of the European Society of Cardiology and the European Society of Hypertension. J. Hypertens. 2018, 36, 1953–2041. [Google Scholar] [CrossRef]
- Souza, D.S.; Menezes-Filho, J.E.R.; Santos-Miranda, A.; Jesus, I.C.G.; Silva Neto, J.A.; Guatimosim, S. Calcium overload-induced arrhythmia is suppressed by farnesol in rat heart. Eur. J. Pharmacol. 2019, 859, 172488. [Google Scholar] [CrossRef] [PubMed]
- Yuan, H.; Ma, Q.; Ye, L.; Piao, G. The Traditional Medicine and Modern Medicine from Natural Products. Molecules 2016, 21, 559. [Google Scholar] [CrossRef] [PubMed]
- Mashour, N.H.; Lin, G.I.; Frishman, W.H. Herbal medicine for the treatment of cardiovascular disease: Clinical considerations. Arch. Intern. Med. 1998, 158, 2225–2234. [Google Scholar] [CrossRef]
- Chang, X.; Zhang, T.; Zhang, W.; Zhao, Z.; Sun, J. Natural Drugs as a Treatment Strategy for Cardiovascular Disease through the Regulation of Oxidative Stress. Oxidative Med. Cell. Longev. 2020, 2020, 5430407. [Google Scholar] [CrossRef]
- Atique, A.; Iqbal, M.; Ghouse, A.K.M. Use of Annona squamosa and Piper nigrum against diabetes. Fitoterapia 1985, 56, 190–192. [Google Scholar]
- Morita, H.; Iizuka, T.; Choo, C.Y.; Chan, K.L.; Takeya, K.; Kobayashi, J.I. Vasorelaxant activity of cyclic peptide, cyclosquamosin B, from Annona squamosa. Bioorg. Med. Chem. Lett. 2006, 16, 4609–4611. [Google Scholar] [CrossRef]
- Tirapelli, C.R.; Ambrosio, S.R.; da Costa, F.B.; Coutinho, S.T.; Oliveira, D.; de Oliveira, A.M. Analysis of the mechanisms underlying the vasorelaxant action of kaurenoic acid in the isolated rat aorta. Eur. J. Pharmacol. 2004, 492, 233–241. [Google Scholar] [CrossRef]
- Kumar, M.; Changan, S.; Tomar, M.; Prajapati, U.; Saurabh, V.; Hasan, M.; Sasi, M.; Maheshwari, C.; Singh, S.; Dhumal, S.; et al. Custard Apple (Annona squamosa L.) Leaves: Nutritional Composition, Phytochemical Profile, and Health-Promoting Biological Activities. Biomolecules 2021, 11, 614. [Google Scholar] [CrossRef]
- Ma, C.; Chen, Y.; Chen, J.; Li, X.; Chen, Y. A Review on Annona squamosa L.: Phytochemicals and Biological Activities. Am. J. Chin. Med. 2017, 45, 933–964. [Google Scholar] [CrossRef] [PubMed]
- Zhu, H.; Chen, L.; Yu, J.; Cui, L.; Ali, I.; Song, X.; Wang, X. Flavonoid epimers from custard apple leaves, a rapid screening and separation by HSCCC and their antioxidant and hypoglycaemic activities evaluation. Sci. Rep. 2020, 10, 8819. [Google Scholar] [CrossRef]
- Markham, K.R.; Geiger, H. 1H nuclear magnetic resonance spectroscopy of flavonoids and their glycosides in hexadeuterodimethylsulfoxide. In The Flavonoids: Advances in Research Since; Harborne, J.B., Ed.; Routledge: London, UK, 1986; pp. 442–490. [Google Scholar]
- Estrada-Reyes, R.; López-Rubalcava, C.; Rocha, L.; Heinze, G.; Moreno, J.; Martínez-Vázquez, M. Lignans from leaves of Rollinia mucosa. Z. Nat. C 2002, 57, 29–32. [Google Scholar] [CrossRef] [PubMed]
- Suginome, H.; Ishikawa, M.; Yorita, K.; Shimoyama, N.; Sasaki, T.; Orito, K. Photoinduced molecular transformations. A new stereo-and regioselective synthesis of 2, 6-diaryl-3, 7-dioxabicyclo [3.3. 0] octane lignans involving a. beta.-scission of alkoxyl radicals as the key step. New total syntheses of (.+-.)-Sesamin,(.+-.)-Eudesmin, and (.+-.)-Yangambin. J. Org. Chem. 1995, 60, 3052–3064. [Google Scholar]
- Greger, H.; Hofer, O. New unsymmetrically substituted tetrahydrofurofuran lignans from Artemisia absinthium. Tetrahedron 1980, 36, 3551–3558. [Google Scholar] [CrossRef]
- Gupta, R.K.; Kesari, A.N.; Murthy, P.S.; Chandra, R.; Tandon, V.; Watal, G. Hypoglycemic and antidiabetic effect of ethanolic extract of leaves of Annona squamosa L. in experimental animals. J. Ethnopharmacol. 2005, 99, 75–81. [Google Scholar] [CrossRef]
- Giacco, F.; Brownlee, M. Oxidative stress and diabetic complications. Circ. Res. 2010, 107, 1058–1070. [Google Scholar] [CrossRef]
- Higashi, Y.; Noma, K.; Yoshizumi, M.; Kihara, Y. Endothelial function and oxidative stress in cardiovascular diseases. Circ. J. 2009, 73, 411–418. [Google Scholar] [CrossRef]
- Tibiriçá, E. Cardiovascular Properties of Yangambin, a Lignan Isolated from Brazilian Plants, Cardiovasc. Drug Rev. 2001, 19, 313–328. [Google Scholar]
- Kose, P.; Gulcin, L. Evaluation of the antioxidant and antiradical properties of some phyto and mammalian lignans. Molecules 2021, 26, 7099. [Google Scholar] [CrossRef]
- Liu, Y.; Yang, L.; Wang, J.; Chen, D. New lignans and phenylethanoid with antioxidant activity from aerial parts of Forsythia suspensa (Thunb.) Vahl. Nat. Prod. Res. 2023, 37, 725–733. [Google Scholar] [CrossRef] [PubMed]
- Carvalho, M.T.M.; Rezende, K.C.S.; Evora, P.R.B.; Bastos, J.K.; Cunha, W.R.; Andrade e Silva, M.L.; Celotto, A.C. The Lignan (-)-Cubebin Inhibits Vascular Contraction and Induces Relaxation Via Nitric Oxide Activation in Isolated Rat Aorta. Phytother. Res. 2013, 27, 1784–1789. [Google Scholar] [CrossRef] [PubMed]
- Piccinelli, A.L.; Arana, S.; Caceres, A.; di Villa Bianca, R.D.E.; Sorrentino, R.; Rastrelli, L. New lignans from the roots of Valeriana p rionophylla with antioxidative and vasorelaxant activities. J. Nat. Prod. 2004, 67, 1135–1140. [Google Scholar] [CrossRef]
- Oh, K.S.; Choi, Y.H.; Ryu, S.Y.; Oh, B.K.; Seo, H.W.; Yon, G.H.; Lee, B.H. Cardiovascular effects of lignans isolated from Saururus chinensis. Planta Med. 2008, 74, 233–238. [Google Scholar] [CrossRef]
- Inchoo, M.; Chirdchupunseree, H.; Pramyothin, P.; Jianmongkol, S. Endothelium-independent effects of phyllanthin and hypophyllanthin on vascular tension. Fitoterapia 2011, 82, 1231–1236. [Google Scholar] [CrossRef]
- Kelman, D.; Posner, E.K.; McDermid, K.J.; Tabandera, N.K.; Wright, P.R.; Wright, A.D. Antioxidant activity of Hawaiian marine algae. Mar. Drugs 2012, 10, 403–416. [Google Scholar] [CrossRef]
- Les, F.; Prieto, J.M.; Arbones-Mainar, J.M.; Valero, M.S.; Lopez, V. Bioactive properties of commercialised pomegranate (Punica granatum) juice: Antioxidant, antiproliferative and enzyme inhibiting activities. Food Funct. 2015, 6, 2049–2057. [Google Scholar] [CrossRef]




Disclaimer/Publisher’s Note: The statements, opinions and data contained in all publications are solely those of the individual author(s) and contributor(s) and not of MDPI and/or the editor(s). MDPI and/or the editor(s) disclaim responsibility for any injury to people or property resulting from any ideas, methods, instructions or products referred to in the content. |
© 2023 by the authors. Licensee MDPI, Basel, Switzerland. This article is an open access article distributed under the terms and conditions of the Creative Commons Attribution (CC BY) license (https://creativecommons.org/licenses/by/4.0/).
Share and Cite
Di Giulio, C.; Gonzalez Guzman, J.M.; Dutra Gomes, J.V.; Choi, Y.H.; Magalhães, P.O.; Fonseca-Bazzo, Y.M.; Silveira, D.; Estrada, O. A New Lignan from Annona squamosa L. (Annonaceae) Demonstrates Vasorelaxant Effects In Vitro. Molecules 2023, 28, 4256. https://doi.org/10.3390/molecules28114256
Di Giulio C, Gonzalez Guzman JM, Dutra Gomes JV, Choi YH, Magalhães PO, Fonseca-Bazzo YM, Silveira D, Estrada O. A New Lignan from Annona squamosa L. (Annonaceae) Demonstrates Vasorelaxant Effects In Vitro. Molecules. 2023; 28(11):4256. https://doi.org/10.3390/molecules28114256
Chicago/Turabian StyleDi Giulio, Camilo, Juan Manuel Gonzalez Guzman, Joao Victor Dutra Gomes, Young Hae Choi, Pérola O. Magalhães, Yris M. Fonseca-Bazzo, Damaris Silveira, and Omar Estrada. 2023. "A New Lignan from Annona squamosa L. (Annonaceae) Demonstrates Vasorelaxant Effects In Vitro" Molecules 28, no. 11: 4256. https://doi.org/10.3390/molecules28114256
APA StyleDi Giulio, C., Gonzalez Guzman, J. M., Dutra Gomes, J. V., Choi, Y. H., Magalhães, P. O., Fonseca-Bazzo, Y. M., Silveira, D., & Estrada, O. (2023). A New Lignan from Annona squamosa L. (Annonaceae) Demonstrates Vasorelaxant Effects In Vitro. Molecules, 28(11), 4256. https://doi.org/10.3390/molecules28114256

