Interfacial Properties, Wettability Alteration and Emulsification Properties of an Organic Alkali–Surface Active Ionic Liquid System: Implications for Enhanced Oil Recovery
Abstract
1. Introduction
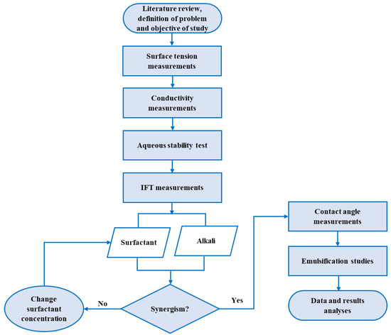
2. Materials and Methods
2.1. Materials
2.2. Methods
2.2.1. Surface Tension Measurements
2.2.2. Conductivity Measurements
2.2.3. Compatibility Test
2.2.4. Interfacial Tension Measurement
2.2.5. Contact Angle Measurements
2.2.6. Emulsification Test
3. Results and Discussion
3.1. Surface Activity and Aggregation Behavior of Surfactants
3.2. Conductivity and Thermodynamic Properties of Aggregation of Surfactants
3.3. Compatibility with Brine
3.4. Interfacial Properties
3.4.1. Effect of Alkali
3.4.2. Comparison of Synergism
3.4.3. Effect of Salinity
3.4.4. Effect of Temperature
3.5. Wettability Alteration Characteristics
3.5.1. Wettability Alteration by Surfactants
3.5.2. Wettability Alteration by Alkalis
3.5.3. Synergism in Wettability Alteration
3.6. Emulsification Studies
4. Conclusions
Author Contributions
Funding
Institutional Review Board Statement
Informed Consent Statement
Data Availability Statement
Acknowledgments
Conflicts of Interest
Sample Availability
References
- Mandal, A. Chemical flood enhanced oil recovery: A review. Int. J. Oil Gas Coal Technol. 2015, 9, 241. [Google Scholar] [CrossRef]
- Gbadamosi, A.O.; Junin, R.; Manan, M.A.; Agi, A.; Yusuff, A.S. An overview of chemical enhanced oil recovery: Recent advances and prospects. Int. Nano Lett. 2019, 9, 171–202. [Google Scholar] [CrossRef]
- Sheng, J. Modern Chemical Enhanced Oil Recovery: Theory and Practice; Gulf Professional Publishing: Houston, TX, USA, 2010. [Google Scholar]
- Bera, A.; Belhaj, H. Application of nanotechnology by means of nanoparticles and nanodispersions in oil recovery—A comprehensive review. J. Nat. Gas Sci. Eng. 2016, 34, 1284–1309. [Google Scholar] [CrossRef]
- Bera, A.; Shah, S.; Shah, M.; Agarwal, J.; Vij, R.K. Mechanistic study on silica nanoparticles-assisted guar gum polymer flooding for enhanced oil recovery in sandstone reservoirs. Colloids Surfaces A Physicochem. Eng. Asp. 2020, 598, 124833. [Google Scholar] [CrossRef]
- Asl, H.F.; Zargar, G.; Manshad, A.K.; Takassi, M.A.; Ali, J.; Keshavarz, A. Effect of SiO2 nanoparticles on the performance of L-Arg and L-Cys surfactants for enhanced oil recovery in carbonate porous media. J. Mol. Liq. 2020, 300, 112290. [Google Scholar] [CrossRef]
- Zargar, G.; Arabpour, T.; Manshad, A.K.; Ali, J.A.; Sajadi, S.M.; Keshavarz, A.; Mohammadi, A.H. Experimental investigation of the effect of green TiO2/quartz nanocomposite on interfacial tension reduction, wettability alteration, and oil recovery improvement. Fuel 2020, 263, 116599. [Google Scholar] [CrossRef]
- Yekeen, N.; Manan, M.A.; Idris, A.K.; Samin, A.M.; Risal, A.R. Experimental investigation of minimization in surfactant adsorption and improvement in surfactant-foam stability in presence of silicon dioxide and aluminum oxide nanoparticles. J. Pet. Sci. Eng. 2017, 159, 115–134. [Google Scholar] [CrossRef]
- Tackie-Otoo, B.N.; Mohammed, M.A.A.; Yekeen, N.; Negash, B.M. Alternative chemical agents for alkalis, surfactants and polymers for enhanced oil recovery: Research trend and prospects. J. Pet. Sci. Eng. 2020, 187, 106828. [Google Scholar] [CrossRef]
- Zhao, F.; Ma, Y.; Hou, J.; Tang, J.; Xie, D. Feasibility and mechanism of compound flooding of high-temperature reservoirs using organic alkali. J. Pet. Sci. Eng. 2015, 135, 88–100. [Google Scholar] [CrossRef]
- Berger, P.D.; Lee, C.H. Improved ASP process using organic alkali. In Proceedings of the SPE/DOE Symposium on Improved Oil Recovery, Tulsa, OK, USA, 11–13 April 2006; pp. 1–9. [Google Scholar]
- Xie, D.; Hou, J.; Zhao, F.; Doda, A.; Trivedi, J. The comparison study of IFT and consumption behaviors between organic alkali and inorganic alkali. J. Pet. Sci. Eng. 2016, 147, 528–535. [Google Scholar] [CrossRef]
- Xie, D.; Hou, J.; Doda, A.; Trivedi, J. Application of organic alkali for heavy-oil Enhanced Oil Recovery (EOR), in comparison with inorganic alkali. Energy Fuels 2016, 30, 4583–4595. [Google Scholar] [CrossRef]
- Negin, C.; Ali, S.; Xie, Q. Most common surfactants employed in chemical enhanced oil recovery. Petroleum 2017, 3, 197–211. [Google Scholar] [CrossRef]
- Xie, D.; Hou, J.; Doda, A.; Trivedi, J.J. Organic alkali for heavy oil chemical EOR improves the performance over inorganic alkali. In Proceedings of the Society of Petroleum Engineers—SPE International Heavy Oil Conference and Exhibition 2014: Heavy Oil Innovations Beyond Limitations, Mangaf, Kuwait, 8–10 December 2014; pp. 401–416. [Google Scholar]
- Bai, Y.; Xiong, C.; Shang, X.; Xin, Y. Experimental study on ethanolamine/surfactant flooding for enhanced oil recovery. Energy Fuels 2014, 28, 1829–1837. [Google Scholar] [CrossRef]
- Bai, Y.; Wang, Z.; Shang, X.; Dong, C.; Zhao, X.; Liu, P. Experimental evaluation of a surfactant/compound organic alkalis flooding system for enhanced oil recovery. Energy Fuels 2017, 31, 5860–5869. [Google Scholar] [CrossRef]
- Takassi, M.A.; Hashemi, A.; Rostami, A. A lysine amino acid-based surfactant: Application in enhanced oil recovery A lysine amino acid-based surfactant: Application in enhanced oil recovery. Pet. Sci. Technol. 2016, 34, 1521–1526. [Google Scholar] [CrossRef]
- Takassi, M.A.; Zargar, G.; Madani, M.; Zadehnazari, A. The preparation of an amino acid-based surfactant and its potential application as an EOR agent. Pet. Sci. Technol. 2017, 35, 385–391. [Google Scholar] [CrossRef]
- Rostami, A.; Hashemi, A.; Takassi, M.A.; Zadehnazari, A. Experimental assessment of a lysine derivative surfactant for enhanced oil recovery in carbonate rocks: Mechanistic and core displacement analysis. J. Mol. Liq. 2017, 232, 310–318. [Google Scholar] [CrossRef]
- Saxena, N.; Pal, N.; Dey, S.; Mandal, A. Characterizations of surfactant synthesized from palm oil and its application in enhanced oil recovery. J. Taiwan Inst. Chem. Eng. 2017, 81, 343–355. [Google Scholar] [CrossRef]
- Pal, N.; Saxena, N.; Laxmi, K.D.; Mandal, A. Interfacial behaviour, wettability alteration and emulsification characteristics of a novel surfactant: Implications for enhanced oil recovery. Chem. Eng. Sci. 2018, 187, 200–212. [Google Scholar] [CrossRef]
- Saxena, N.; Goswami, A.; Dhodapkar, P.K.; Nihalani, M.C.; Mandal, A. Bio-based surfactant for enhanced oil recovery: Interfacial properties, emulsification and rock-fluid interactions. J. Pet. Sci. Eng. 2019, 176, 299–311. [Google Scholar] [CrossRef]
- Madani, M.; Zargar, G.; Takassi, M.A.; Daryasafar, A.; Wood, D.; Zhang, Z. Fundamental investigation of an environmentally-friendly surfactant agent for chemical enhanced oil recovery. Fuel 2019, 238, 186–197. [Google Scholar] [CrossRef]
- Asl, H.F.; Zargar, G.; Manshad, A.K.; Takassi, M.A.; Ali, J.A.; Keshavarz, A. Experimental investigation into l-Arg and l-Cys eco-friendly surfactants in enhanced oil recovery by considering IFT reduction and wettability alteration. Pet. Sci. 2020, 17, 105–117. [Google Scholar] [CrossRef]
- Tackie-Otoo, B.N.; Mohammed, M.A.A. Experimental investigation of the behaviour of a novel amino acid-based surfactant relevant to EOR application. J. Mol. Liq. 2020, 316, 113848. [Google Scholar] [CrossRef]
- Machale, J.; Al-Bayati, D.; Almobarak, M.; Ghasemi, M.; Saeedi, A.; Sen, T.K.; Majumder, S.K.; Ghosh, P. Interfacial, emulsifying, and rheological properties of an additive of a natural surfactant and polymer and its performance assessment for application in enhanced oil recovery. Energy Fuels 2021, 35, 4823–4834. [Google Scholar] [CrossRef]
- Bera, A.; Belhaj, H. Ionic liquids as alternatives of surfactants in enhanced oil recovery—A state-of-the-art review. J. Mol. Liq. 2016, 224, 177–188. [Google Scholar] [CrossRef]
- Bera, A.; Agarwal, J.; Shah, M.; Shah, S.; Vij, R.K. Recent advances in ionic liquids as alternative to surfactants/chemicals for application in upstream oil industry. J. Ind. Eng. Chem. 2020, 82, 17–30. [Google Scholar] [CrossRef]
- Kokal, S.; Al-Kaabi, A. Enhanced oil recovery: Challenges and Opportunities; Official Publication; World Petroleum Council: London, UK, 2010; pp. 64–69. [Google Scholar]
- Akbar, M.; Vissapragada, B.; Alghamdi, A.H.; Allen, D.; Herron, M.; Carnegie, A.; Chourasiya, R.D.; Netherwood, R.; Russel, S.D.; Saxena, K. A snapshot of carbonate reservoir evaluation. Oilfield Rev. 2000, 12, 20–21. [Google Scholar]
- Roehl, P.O.; Choquette, P.W. Carbonate Petroleum Réservoirs; Springer Science and Business Media: Berlin, Germany, 2012. [Google Scholar]
- Standnes, D.C.; Austad, T. Wettability alteration in chalk: 2. Mechanism for wettability alteration from oil-wet to water-wet using surfactants. J. Pet. Sci. Eng. 2000, 28, 123–143. [Google Scholar] [CrossRef]
- Olajire, A.A. Review of ASP EOR (Alkaline Surfactant Polymer Enhanced Oil Recovery) technology in the petroleum industry: Prospects and challenges. Energy 2014, 77, 963–982. [Google Scholar] [CrossRef]
- Panthi, K.; Sharma, H.; Mohanty, K.K. ASP flood of a viscous oil in a carbonate rock. Fuel 2016, 164, 18–27. [Google Scholar] [CrossRef]
- Sharma, H.; Dufour, S.; Arachchilage, G.W.P.; Weerasooriya, U.; Pope, G.A.; Mohanty, K. Alternative alkalis for ASP flooding in anhydrite containing oil reservoirs. Fuel 2015, 140, 407–420. [Google Scholar] [CrossRef]
- Nandwani, S.K.; Malek, N.I.; Lad, V.N.; Chakraborty, M.; Gupta, S. Study on interfacial properties of Imidazolium ionic liquids as surfactant and their application in enhanced oil recovery. Colloids Surf. A Physicochem. Eng. Asp. 2017, 516, 383–393. [Google Scholar] [CrossRef]
- Bajani, D.; Gharai, D.; Dey, J. A comparison of the self-assembly behaviour of sodium N-lauroyl sarcosinate and sodium N-lauroyl glycinate surfactants in aqueous and aqueo-organic media. J. Colloid Interface Sci. 2018, 529, 314–324. [Google Scholar] [CrossRef] [PubMed]
- Roy, S.; Dey, J. Self-organization properties and microstructures of sodium N-(11-Acrylamidoundecanoyl)-L-valinate and -L-threoninate in water. Bull. Chem. Soc. Jpn. 2006, 79, 59–66. [Google Scholar] [CrossRef]
- Rosen, M.J.; Kunjappu, J.T. Surfactants and Interfacial Phenomena; John Wiley & Sons: Hoboken, NJ, USA, 2012; Volume 82, p. 336337. [Google Scholar]
- Wintgens, V.; Harangozó, J.G.; Miskolczy, Z.; Guigner, J.-M.; Amiel, C.; Biczók, L. Effect of headgroup variation on the self-assembly of cationic surfactants with sulfonatocalix[6]arene. Langmuir 2017, 33, 8052–8061. [Google Scholar] [CrossRef] [PubMed]
- Rodríguez-Escontrela, I.; Rodríguez-Palmeiro, I.; Rodríguez, O.; Arce, A.; Soto, A. Characterization and phase behavior of the surfactant ionic liquid tributylmethylphosphonium dodecylsulfate for enhanced oil recovery. Fluid Phase Equilibria 2016, 417, 87–95. [Google Scholar] [CrossRef]
- Gad, E.A.M.; El-Sukkary, M.M.A.; Ismail, D.A. Surface and thermodynamic parameters of sodium N-acyl sarcosinate surfactant solutions. J. Am. Oil Chem. Soc. 1997, 74, 43–47. [Google Scholar] [CrossRef]
- Yoshimura, T.; Akiba, K. Solution properties of dissymmetric sulfonate-type anionic Gemini surfactants. J. Oleo Sci. 2016, 65, 135–141. [Google Scholar] [CrossRef] [PubMed][Green Version]
- Sugihara, G.; Miyazono, A.; Nagadome, S.; Oida, T.; Hayashi, Y.; Ko, J.-S. Adsorption and micelle formation of mixed surfactant systems in water II: A combination of cationic Gemini-type surfactant with MEGA-10. J. Oleo Sci. 2003, 52, 449–461. [Google Scholar] [CrossRef]
- Williams, R.J.; Phillips, J.N.; Mysels, K.J. The critical micelle concentration of sodium lauryl sulphate at 25 °C. Trans. Faraday Soc. 1955, 51, 728–737. [Google Scholar] [CrossRef]
- Mukerjee, P.; Mysels, K. Critical Micelle Concentrations of Aqueous Surfactant Systems. National Standard Reference Data System; NBS Publications: Swindon, UK, 1971. [Google Scholar] [CrossRef]
- Zana, R. Critical micellization concentration of surfactants in aqueous solution and free energy of micellization. Langmuir 1996, 12, 1208–1211. [Google Scholar] [CrossRef]
- Ray, G.B.; Ghosh, S.; Moulik, S.P. Physicochemical studies on the interfacial and bulk behaviors of Sodium N-Dodecanoyl Sarcosinate (SDDS). J. Surfactants Deterg. 2009, 12, 131–143. [Google Scholar] [CrossRef]
- Zhang, Y.; You, Q.; Fu, Y.; Zhao, M.; Fan, H.; Liu, Y.; Dai, C. Investigation on interfacial/surface properties of bio-based surfactant N-aliphatic amide-N, N-diethoxypropylsulfonate sodium as an oil displacement agent regenerated from waste cooking oil. J. Mol. Liq. 2016, 223, 68–74. [Google Scholar] [CrossRef]
- Bunge, A.L.; Radke, C.J. Divalent ion exchange with alkali. Soc. Pet. Eng. J. 1983, 23, 657–668. [Google Scholar] [CrossRef]
- Krumrine, P.; Mayer, E.H.; Brock, G.F. Scale formation during alkaline flooding. J. Pet. Technol. 1985, 37, 1–466. [Google Scholar] [CrossRef]
- Lo, S.-W.; Shahin, G.T.; Graham, G.M.; Simpson, C.; Kidd, S. Scale control and inhibitor evaluation of an alkaline surfactant polymer flood. In Proceedings of the SPE International Symposium on Oilfield Chemistry, The Woodlands, TX, USA, 11–13 April 2011. [Google Scholar] [CrossRef]
- Stellner, K.L.; Scamehorn, J.F. Hardness tolerance of anionic surfactant solutions. 2. Effect of added nonionic surfactant. Langmuir 1989, 5, 77–84. [Google Scholar] [CrossRef]
- Guerra, E.; Valero, E.M.; Rodriquez, D.; Gutierrez, L.; Castillo, M.; Espinoza, J.; Granja, G. Improved ASP design using organic compound-surfactant-polymer (OCSP) for La Salina Field, Maracaibo Lake. In Proceedings of the Latin American and Caribbean Petroleum Engineering Conference, Buenos Aires, Argentina, 15–18 April 2007. [Google Scholar]
- Walter, K. Complex Compound of Alkali-and Alkaline Earth-Metal Halides. U.S. Patent 717,267A, 22 October 1935. [Google Scholar]
- Zhang, J.; Nguyen, Q.P.; Flaaten, A.; Pope, G.A. Mechanisms of enhanced natural imbibition with novel chemicals. SPE Reserv. Eval. Eng. 2009, 12, 912–920. [Google Scholar] [CrossRef]
- Flaaten, A.; Nguyen, Q.P.; Pope, G.A.; Zhang, J. A systematic laboratory approach to low-cost, high-performance chemical flooding. In Proceedings of the SPE Symposium on Improved Oil Recovery, Tulsa, OK, USA, 20–23 April 2008; Society of Petroleum Engineers: Richardson, TX, USA, 2008; p. 20. [Google Scholar]
- Yang, P.; Li, Z.A.; Xia, B.; Yuan, Y.J.; Huang, Q.T.; Liu, W.L.; Cheng, C.Y. Comprehensive review of Alkaline–Surfactant–Polymer (ASP)-Enhanced Oil Recovery (EOR). In Proceedings of the 2017 International Field Exploration and Development Conference; Springer: Singapore, 2019; pp. 858–872. [Google Scholar]
- Sheng, J. A comprehensive review of Alkaline-Surfactant-Polymer (ASP) flooding. In Proceedings of the SPE Western Regional & AAPG Pacific Section Meeting 2013 Joint Technical Conference, Monterey, CA, USA, 19–25 April 2013. [Google Scholar] [CrossRef]
- Kumar, S.; Mandal, A. Studies on interfacial behavior and wettability change phenomena by ionic and nonionic surfactants in presence of alkalis and salt for enhanced oil recovery. Appl. Surf. Sci. 2016, 372, 42–51. [Google Scholar] [CrossRef]
- Sun, J.; Sun, L.; Liu, W.; Liu, X.; Li, X.; Shen, Q. Alkaline consumption mechanisms by crude oil: A comparison of sodium carbonate and sodium hydroxide. Colloids Surfaces A Physicochem. Eng. Asp. 2008, 315, 38–43. [Google Scholar] [CrossRef]
- Gong, H.; Li, Y.; Dong, M.; Zhu, T.; Yu, L. Enhanced heavy oil recovery by organic alkali combinational flooding solutions. J. Dispers. Sci. Technol. 2017, 38, 551–557. [Google Scholar] [CrossRef]
- Hanamertani, A.S.; Pilus, R.M.; Irawan, S. A review on the application of ionic liquids for enhanced oil recovery. In Proceedings of the International Conference on Integrated Petroleum Engineering and Geosciences (ICIPEG 2016), Kuala Lumpur, Malaysia, 15–17 August 2016; Springer: Singapore, 2017; pp. 133–147. [Google Scholar]
- Pillai, P.; Kumar, A.; Mandal, A. Mechanistic studies of enhanced oil recovery by imidazolium-based ionic liquids as novel surfactants. J. Ind. Eng. Chem. 2018, 63, 262–274. [Google Scholar] [CrossRef]
- Karnanda, W.; Benzagouta, M.S.; AlQuraishi, A.; Amro, M.M. Effect of temperature, pressure, salinity, and surfactant concentration on IFT for surfactant flooding optimization. Arab. J. Geosci. 2013, 6, 3535–3544. [Google Scholar] [CrossRef]
- Okasha, T. Investigation of the effect of temperature and pressure on interfacial tension and wettability. In Proceedings of the International Symposium of the Society of Core Analysts, Trondheim, Norway, 27–30 August 2018. [Google Scholar]
- Muggeridge, A.; Cockin, A.; Webb, K.; Frampton, H.; Collins, I.; Moulds, T.; Salino, P. Recovery rates, enhanced oil recovery and technological limits. Philos. Trans. R. Soc. London. Ser. A Math. Phys. Eng. Sci. 2014, 372, 20120320. [Google Scholar] [CrossRef] [PubMed]
- Bennett, B.; Buckman, J.O.; Bowler, B.F.J.; Larter, S.R. Wettability alteration in petroleum systems: The role of polar non-hydrocarbons. Pet. Geosci. 2004, 10, 271–277. [Google Scholar] [CrossRef]
- Deng, X.; Kamal, M.S.; Patil, S.; Hussain, S.M.S.; Zhou, X. A review on wettability alteration in carbonate rocks: Wettability modifiers. Energy Fuels 2019, 34, 31–54. [Google Scholar] [CrossRef]
- Reisberg, J.; Doscher, T.M. Interfacial phenomena in crude oil-water systems. Prod. Mon. 1956, 21, 43–50. [Google Scholar]
- Ehrlich, R.; Hasiba, H.; Raimondi, P. Alkaline waterflooding for wettability alteration-evaluating a potential field application. J. Pet. Technol. 1974, 26, 1335–1343. [Google Scholar] [CrossRef]
- Tackie-Otoo, B.N.; Atta, D.Y.; Mohammed, M.A.A.; Otchere, D.A. Investigation into the oil recovery process using an organic alkali–amino acid-based surfactant system. Energy Fuels 2021, 35, 11171–11192. [Google Scholar] [CrossRef]
- Zhang, D.L.; Liu, S.; Puerto, M.; Miller, C.A.; Hirasaki, G.J. Wettability alteration and spontaneous imbibition in oil-wet carbonate formations. J. Pet. Sci. Eng. 2006, 52, 213–226. [Google Scholar] [CrossRef]
- Li, J.; Wang, W.; Gu, Y. Dynamic interfacial tension phenomenon and wettability alteration of crude oil-rock-alkaline-surfactant solution systems. In Proceedings of the SPE Annual Technical Conference and Exhibition, Houston, TX, USA, 26–29 September 2004; pp. 1803–1811. [Google Scholar] [CrossRef]
- Dehghan, A.A.; Masihi, M.; Ayatollahi, S. Interfacial tension and wettability change phenomena during alkali–surfactant interactions with acidic heavy crude oil. Energy Fuels 2015, 29, 649–658. [Google Scholar] [CrossRef]
- Biswas, A.K.; Mukherji, B.K. Influence of additives on the properties of surfactant solutions. J. Appl. Chem. 1960, 10, 73–80. [Google Scholar] [CrossRef]
- Rosen, M.J.; Zhu, Z.H. Enhancement of wetting properties of water-insoluble surfactants via solubilization. J. Am. Oil Chem. Soc. 1993, 70, 65–68. [Google Scholar] [CrossRef]
- Bryan, J.; Kantzas, A. Potential for alkali-surfactant flooding in heavy oil reservoirs through oil-in-water emulsification. J. Can. Pet. Technol. 2009, 48, 37–46. [Google Scholar] [CrossRef]
- Kokal, S.L. Crude oil emulsions: A state-of-the-art review. SPE Prod. Facil. 2005, 20, 5–13. [Google Scholar] [CrossRef]
- Scott, G.; Collins, H.; Flock, D. Improving waterflood recovery of viscous crude oils by chemical control. J. Can. Pet. Technol. 1965, 4, 243–251. [Google Scholar] [CrossRef]
- Mohamed, A.I.A.; Sultan, A.S.; Hussein, I.A.; Al-Muntasheri, G.A. Influence of surfactant structure on the stability of water-in-oil emulsions under high-temperature high-salinity conditions. J. Chem. 2017, 2017, 5471376. [Google Scholar] [CrossRef]

















| Type | Materials | Purity * | Supplier |
|---|---|---|---|
| Surfactants | 1-hexadecyl-3-methyl imidazolium bromide | AR, over 99% | Career Henan Chemical Co (Zhengzhou, China) |
| Cetyltrimethylammonium bromide | AR, over 99% | Acros Organics (Semenyi, SGR, Malaysia) | |
| Alkalis | Monoethanolamine | ~99.5–100% | R and M chemicals (Subang Jaya, Malaysia) |
| Sodium metaborate tetrahydrate | AR, 99.5% | Sigma-Aldrich (Petaling Jaya, Malaysia) | |
| Salts | Strontium chloride hexahydrate, SrCl2.6H2O | AR, 99% | Merck Chemicals (Petaling Jaya, Malaysia) |
| Calcium chloride dihydrate, CaCl2.2H2O | AR, 99.5% | R and M chemicals (Subang Jaya, Malaysia) | |
| Magnesium chloride hexahydrate, MgCl2.6H2O | AR, 99.5% | R and M chemicals (Subang Jaya, Malaysia) | |
| Potassium chloride, KCl | AR, 99.5% | R and M chemicals (Subang Jaya, Malaysia) | |
| Sodium chloride, NaCl | AR, 99.5% | R and M chemicals (Subang Jaya, Malaysia) | |
| Sodium bicarbonate, NaHCO3 | AR, over 99% | R and M chemicals (Subang Jaya, Malaysia) | |
| Sodium sulfate, Na2SO4 | AR, over 99% | R and M chemicals (Subang Jaya, Malaysia) | |
| Oleic phase | Crude oil | - | Portray (M) SDN BHD (Petaling Jaya, Malaysia) |
| Salt | Concentration (g/L) | Crude Oil Composition | % Weight |
|---|---|---|---|
| NaCl | 23.9667 | Saturates | 55.6 |
| KCl | 0.7150 | Aromatics | 24.6 |
| MgCl2·6H2O | 10.8322 | Resins | 16.3 |
| CaCl2·2H2O | 1.5737 | Asphaltenes | 3.5 |
| SrCl2·6H2O | 0.0201 | ||
| Na2SO4 | 4.0663 | ||
| NaHCO3 | 0.2189 | ||
| Properties | Brine | Crude oil | |
| Density (g/mL) @ 25 °C | 1.0229 | 0.8404 | |
| Density (g/mL) @ 80 °C | 0.98281 | 0.809 | |
| Viscosity (mPa.s) @ 25 °C | 1.041 | 13.6 | |
| Viscosity (mPa.s) @ 80 °C | 0.5334 | 6.3 | |
| Salinity (mg/L) | 41392.9 | ||
| Total acid number (mg KOH/g) | 0.01 | ||
| Oxide | Concentration (%) | Elemental Composition | Concentration (%) |
|---|---|---|---|
| CaO | 96.7 | Ca | 69.1 |
| MgO | 1.18 | Mg | 0.710 |
| SiO2 | 0.673 | Si | 0.315 |
| P2O5 | 0.667 | P | 0.291 |
| Al2O3 | 0.258 | Fe | 0.180 |
| Fe2O3 | 0.257 | Al | 0.137 |
| K2O | 0.0868 | K | 0.0720 |
| SO3 | 0.0789 | Cl | 0.0650 |
| Cl | 0.0650 | S | 0.0316 |
| SrO | 0.0299 | Sr | 0.0253 |
| Surfactant | CMC (mM) | ϒcmc (mN/m) | pC20 | CMC/C20 | Πcmc (mN/m) | Γm (µmol/m2) | asm (Å2) |
|---|---|---|---|---|---|---|---|
| C16mimBr | 0.54 | 38.6 | 3.78 | 3.6 | 33.4 | 2.03 | 81.6 |
| CTAB | 0.84 | 37.01 | 3.67 | 3.93 | 34.94 | 2.78 | 59.73 |
| Surfactant | CMC (mM) | α | β | ∆GOmic (kJ/mol) | ∆GOabs (kJ/mol) |
|---|---|---|---|---|---|
| C16mimBr | 0.60 | 0.34 | 0.66 | −46.97 | −63.42 |
| CTAB | 0.85 | 0.27 | 0.73 | −47.04 | −59.62 |
Publisher’s Note: MDPI stays neutral with regard to jurisdictional claims in published maps and institutional affiliations. |
© 2022 by the authors. Licensee MDPI, Basel, Switzerland. This article is an open access article distributed under the terms and conditions of the Creative Commons Attribution (CC BY) license (https://creativecommons.org/licenses/by/4.0/).
Share and Cite
Tackie-Otoo, B.N.; Ayoub Mohammed, M.A.; Zalghani, H.A.B.M.; Hassan, A.M.; Murungi, P.I.; Tabaaza, G.A. Interfacial Properties, Wettability Alteration and Emulsification Properties of an Organic Alkali–Surface Active Ionic Liquid System: Implications for Enhanced Oil Recovery. Molecules 2022, 27, 2265. https://doi.org/10.3390/molecules27072265
Tackie-Otoo BN, Ayoub Mohammed MA, Zalghani HABM, Hassan AM, Murungi PI, Tabaaza GA. Interfacial Properties, Wettability Alteration and Emulsification Properties of an Organic Alkali–Surface Active Ionic Liquid System: Implications for Enhanced Oil Recovery. Molecules. 2022; 27(7):2265. https://doi.org/10.3390/molecules27072265
Chicago/Turabian StyleTackie-Otoo, Bennet Nii, Mohammed Abdalla Ayoub Mohammed, Hazman Akmal Bin Mohd Zalghani, Anas M. Hassan, Pearl Isabellah Murungi, and Grace Amabel Tabaaza. 2022. "Interfacial Properties, Wettability Alteration and Emulsification Properties of an Organic Alkali–Surface Active Ionic Liquid System: Implications for Enhanced Oil Recovery" Molecules 27, no. 7: 2265. https://doi.org/10.3390/molecules27072265
APA StyleTackie-Otoo, B. N., Ayoub Mohammed, M. A., Zalghani, H. A. B. M., Hassan, A. M., Murungi, P. I., & Tabaaza, G. A. (2022). Interfacial Properties, Wettability Alteration and Emulsification Properties of an Organic Alkali–Surface Active Ionic Liquid System: Implications for Enhanced Oil Recovery. Molecules, 27(7), 2265. https://doi.org/10.3390/molecules27072265

