Genistein Modified with 8-Prenyl Group Suppresses Osteoclast Activity Directly via Its Prototype but Not Metabolite by Gut Microbiota
Abstract
1. Introduction
2. Results
2.1. Mass-Fragmentation Behaviors of 8-Prenelylated Genistein and Genistein
2.2. Effect of Prenyl Group on the Metabolic Conversion of Isoflavonoids by Gut Bacteria
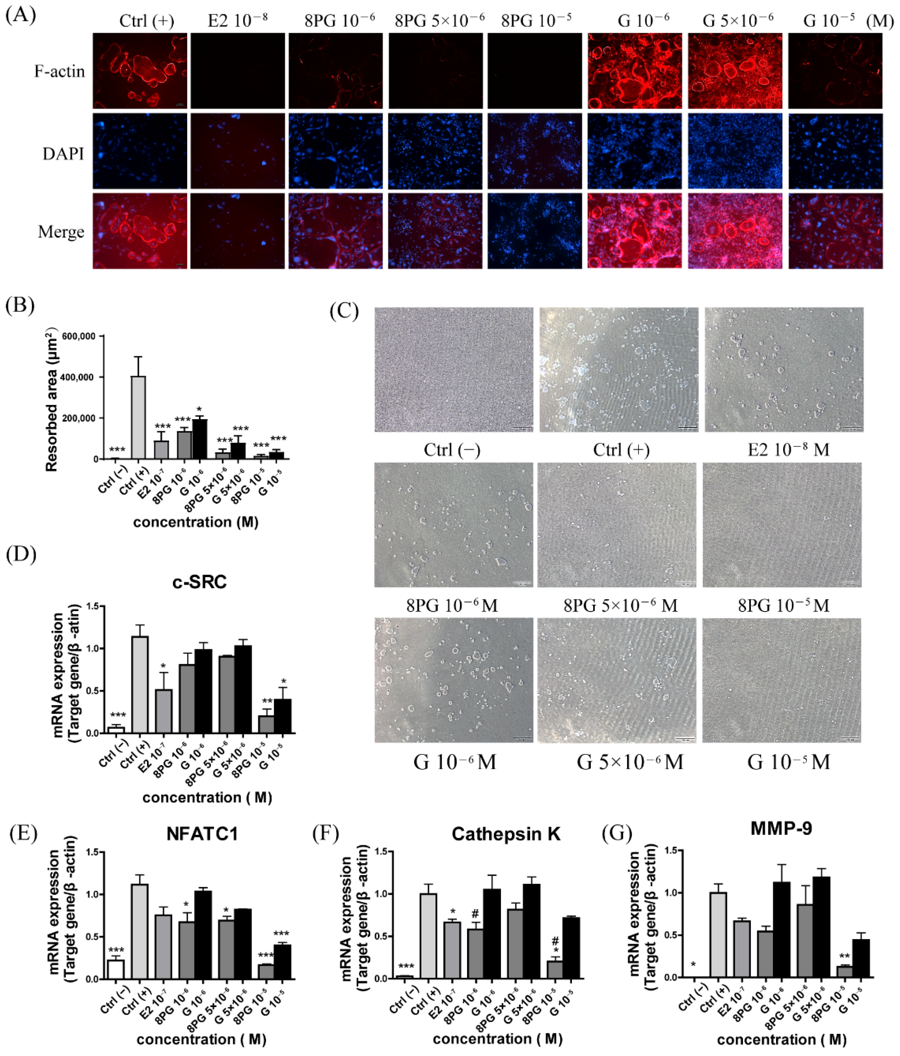
2.3. PG Exhibited More Potent Activity Than Genistein in Suppressing RANKL-Induced Osteoclastogenesis, F-Actin Ring Formation, and Bone-Resorption Activity
2.4. Predicted Anti-Mechanism of 8-Prenelylated Genistein and Genistein Based on Prototypes and Metabolites
3. Discussion
4. Materials and Methods
4.1. Materials
4.2. Animal Study
4.3. Incubation of Anaerobic Microbiome with Compounds
4.4. Sample Preparation and Ultra-Performance Liquid-Chromatography–Quadruple-Time-of-Flight–Mass Spectrometry (UPLC–QTOF–MS) Analysis
4.5. Cell Culture
4.6. Osteoclast Differentiation, F-Actin-Ring Formation and Resorption of RANKL-Induced RAW264.7 Cells
4.6.1. Cell-Cytotoxicity Assay
4.6.2. Osteoclast Differentiation
4.6.3. Immunofluorescence Staining for F-Actin of Osteoclasts
4.6.4. Bone-Resorption Activity
4.7. Real-Time PCR
4.8. Network Pharmacological Analysis
4.9. Statistical Analysis
5. Conclusions
Supplementary Materials
Author Contributions
Funding
Institutional Review Board Statement
Informed Consent Statement
Data Availability Statement
Conflicts of Interest
Sample Availability
References
- Black, D.M.; Rosen, C.J. Clinical Practice. Postmenopausal Osteoporosis. N. Engl. J. Med. 2016, 374, 254–262. [Google Scholar] [CrossRef] [PubMed]
- Cipriani, C.; Pepe, J.; Bertoldo, F.; Bianchi, G.; Cantatore, F.P.; Corrado, A.; di Stefano, M.; Frediani, B.; Gatti, D.; Giustina, A.; et al. The epidemiology of osteoporosis in Italian postmenopausal women according to the National Bone Health Alliance (NBHA) diagnostic criteria: A multicenter cohort study. J. Endocrinol. Investig. 2018, 41, 431–438. [Google Scholar] [CrossRef] [PubMed]
- Yu, F.; Xia, W. The epidemiology of osteoporosis, associated fragility fractures, and management gap in China. Arch. Osteoporos. 2019, 14, 32. [Google Scholar] [CrossRef] [PubMed]
- Zhang, F.X.; Tang, Z.L.; Qiu, Z.C. A novel strategy for exploring food originated anti-adipogenesis substances and mechanism by structural similarity evaluation, ADME prediction, network pharmacology and experimental validation. Food Funct. 2021, 12, 7081–7091. [Google Scholar] [CrossRef]
- Zeng, X.Z.; He, L.G.; Wang, S.; Wang, K.; Zhang, Y.Y.; Tao, L.; Li, X.J.; Liu, S.W. Aconine inhibits RANKL-induced osteoclast differentiation in RAW264.7 cells by suppressing NF-κB and NFATc1 activation and DC-STAMP expression. Acta Pharmacol. Sin. 2016, 37, 255–263. [Google Scholar] [CrossRef]
- Takayanagi, H. Osteoimmunology: Shared mechanisms and crosstalk between the immune and bone systems. Nat. Rev. Immunol. 2007, 7, 292–304. [Google Scholar] [CrossRef]
- Delmas, P.D. Treatment of postmenopausal osteoporosis. Lancet 2002, 359, 2018–2026. [Google Scholar] [CrossRef]
- Ha, H.; Lee, H.Y.; Lee, J.H.; Jung, D.; Choi, J.; Song, K.Y.; Jung, H.J.; Choi, J.S.; Chang, S.I.; Kim, C. Formononetin prevents ovariectomy-induced bone loss in rats. Arch. Pharm. Res. 2010, 33, 625–632. [Google Scholar] [CrossRef]
- Trémollieres, F. Assessment and hormonal management of osteoporosis. Climacteric 2019, 22, 122–126. [Google Scholar] [CrossRef]
- Narod, S.A. Hormone replacement therapy and the risk of breast cancer. Nat. Rev. Clin. Oncol. 2011, 8, 669–676. [Google Scholar] [CrossRef]
- Ming, L.G.; Chen, K.M.; Xian, C.J. Functions and action mechanisms of flavonoids genistein and icariin in regulating bone remodeling. J. Cell. Physiol. 2013, 228, 513–521. [Google Scholar] [CrossRef] [PubMed]
- Cotter, A.; Cashman, K.D. Genistein appears to prevent early postmenopausal bone loss as effectively as hormone replacement therapy. Nutr. Rev. 2003, 61, 346–351. [Google Scholar] [CrossRef] [PubMed]
- Yang, Z.; Kulkarni, K.; Zhu, W.; Hu, M. Bioavailability and pharmacokinetics of genistein: Mechanistic studies on its ADME. Anticancer Agents Med. Chem. 2012, 12, 1264–1280. [Google Scholar] [CrossRef] [PubMed]
- Coldham, N.G.; Zhang, A.Q.; Key, P.; Sauer, M.J. Absolute bioavailability of [14C] genistein in the rat; plasma pharmacokinetics of parent compound, genistein glucuronide and total radioactivity. Eur. J. Drug Metab. Pharmacokinet. 2002, 27, 249–258. [Google Scholar] [CrossRef] [PubMed]
- Zhang, Y.; Zhou, L.P.; Li, X.L.; Zhao, Y.J.; Ho, M.X.; Qiu, Z.C.; Zhao, D.F.; Mok, D.K.; Shi, Q.; Wang, Y.J.; et al. 8-Prenylgenistein, a prenylated genistein derivative, exerted tissue selective osteoprotective effects in ovariectomized mice. Oncotarget 2018, 9, 24221–24236. [Google Scholar] [CrossRef]
- Savage, N. The complex relationship between drugs and the microbiome. Nature 2020, 577, S10–S11. [Google Scholar] [CrossRef]
- Kang, J.; Hick, L.A.; Price, W.E. A fragmentation study of isoflavones in negative electrospray ionization by MSn ion trap mass spectrometry and triple quadrupole mass spectrometry. Rapid Commun. Mass Spectrom. 2007, 21, 857–868. [Google Scholar] [CrossRef]
- Li, X.; Wang, N.; Wong Man, S.; Albert, S.C.C.; Yao, X. Four new isoflavonoids from the stem bark of Erythrina variegata. Chem. Pharm. Bull. 2006, 54, 570–573. [Google Scholar] [CrossRef]
- Zhang, Y.; Li, X.-L.; Yao, X.-S.; Wong, M.-S. Osteogenic activities of genistein derivatives were influenced by the presence of prenyl group at ring A. Arch. Pharm. Res. 2008, 31, 1534–1539. [Google Scholar] [CrossRef]
- Nkengfack, A.E.; Azebaze, A.G.B.; Waffo, A.K.; Fomum, Z.T.; Meyer, M.; Heerden, F.R.V. Cytotoxic Isoflavones from Erythrina Indica. Phytochemistry 2001, 58, 1113–1120. [Google Scholar] [CrossRef]
- Tanaka, H.; Etoh, H.; Shimizu, H.; Makita, T.; Tateishi, Y. Two new isoflavonoids from Erythrina variegata. Planta Med. 2000, 66, 578–579. [Google Scholar] [CrossRef] [PubMed]
- Zhang, F.X.; Yuan, Y.L.; Cui, S.S.; Li, M.; Tan, X.; Qiu, Z.C.; Li, R.M. Dissection of the potential pharmacological function of neohesperidin dihydrochalcone—A food additive—By in vivo substances profiling and network pharmacology. Food Funct. 2021, 12, 4325–4336. [Google Scholar] [CrossRef] [PubMed]
- Zhang, F.X.; Cui, S.S.; Yuan, Y.L.; Li, C.; Li, R.M. Dissection of the potential anti-diabetes mechanism of salvianolic acid B by metabolite profiling and network pharmacology. Rapid Commun. Mass Spectrom. 2022, 36, e9205. [Google Scholar] [CrossRef]
- Murota, K.; Nakamura, Y.; Uehara, M. Flavonoid Metabolism: The Interaction of Metabolites and Gut Microbiota. Biosci. Biotechnol. Biochem. 2018, 82, 600–610. [Google Scholar] [CrossRef]
- Matthies, A.; Loh, G.; Blaut, M.; Braune, A. Daidzein and Genistein Are Converted to Equol and 5-Hydroxy-Equol by Human Intestinal Slackia Isoflavoniconvertens in Gnotobiotic Rats. J. Nutr. 2012, 142, 40–46. [Google Scholar] [CrossRef] [PubMed]
- Stárka, K.L. Phytoestrogens and the Intestinal Microbiome. Physiol. Res. 2018, 67, S401–S408. [Google Scholar]
- Coldham, N.G.; Darby, C.; Hows, M.; King, L.J.; Zhang, A.Q.; Sauer, M.J. Comparative metabolism of genistin by human and rat gut microflora: Detection and identification of the end-products of metabolism. Xenobiotica 2002, 32, 45–62. [Google Scholar] [CrossRef]
- Terao, J.; Mukai, R. Prenylation Modulates the Bioavailability and Bioaccumulation of Dietary Flavonoids. Arch. Biochem. Biophys. 2014, 559, 12–16. [Google Scholar] [CrossRef]
- Lina, Y.T.; Hsiuc, S.L.; Houd, Y.C.; Chenc, H.Y.; Chaoc, P.D.L. Degradation of flavonoid aglycones by rabbit, rat and human fecal flora. Biol. Pharm. Bull. 2003, 26, 741–751. [Google Scholar] [CrossRef]
- Mukai, R. Prenylation Enhances the Biological Activity of Dietary Flavonoids by Altering Their Bioavailability. Biosci. Biotechnol. Biochem. 2018, 82, 207–215. [Google Scholar] [CrossRef]
- Aliprantis, A.O.; Ueki, Y.; Sulyanto, R.; Park, A.; Sigrist, K.S.; Sharma, S.M.; Ostrowski, M.C.; Olsen, B.R.; Glimcher, L.H. NFATc1 in mice represses osteoprotegerin during osteoclastogenesis and dissociates systemic osteopenia from inflammation in cherubism. J. Clin. Investig. 2008, 118, 3775–3789. [Google Scholar] [CrossRef]
- Marzia, M.; Sims, N.A.; Voit, S.; Migliaccio, S.; Taranta, A.; Bernardini, S.; Faraggiana, T.; Yoneda, T.; Mundy, G.R.; Boyce, B.F.; et al. Decreased c-Src expression enhances osteoblast differentiation and bone formation. J. Cell Biol. 2000, 151, 311–320. [Google Scholar] [CrossRef] [PubMed]
- Engsig, M.T.; Chen, Q.J.; Vu, T.H.; Pedersen, A.C.; Therkidsen, B.; Lund, L.R.; Henriksen, K.; Lenhard, T.; Foged, N.T.; Werb, Z.; et al. Matrix metalloproteinase 9 and vascular endothelial growth factor are essential for osteoclast recruitment into developing long bones. J. Cell Biol. 2000, 151, 879–889. [Google Scholar] [CrossRef] [PubMed]
- Lotinun, S.; Kiviranta, R.; Matsubara, T.; Alzate, J.A.; Neff, L.; Lüth, A.; Koskivirta, I.; Kleuser, B.; Vacher, J.; Vuorio, E.; et al. Osteoclast-specific cathepsin K deletion stimulates S1P-dependent bone formation. J. Clin. Investig. 2013, 123, 666–681. [Google Scholar] [CrossRef] [PubMed]
- Al-Maharik, N.; Botting, N.P. Synthesis of lupiwighteone via a para-Claisen–Cope rearrangement. Tetrahedron 2003, 59, 4177–4181. [Google Scholar] [CrossRef]
- Daina, A.; Michielin, O.; Zoete, V. SwissTargetPrediction: Updated data and new features for efficient prediction of protein targets of small molecules. Nucleic Acids Res. 2019, 47, W357–W364. [Google Scholar] [CrossRef]
- Piñero, J.; Bravo, À.; Queralt-Rosinach, N.; Gutiérrez-Sacristán, A.; Deu-Pons, J.; Centeno, E.; García-García, J.; Sanz, F.; Furlong, L.I. DisGeNET: A comprehensive platform integrating information on human disease-associated genes and variants. Nucleic Acids Res. 2017, 45, D833–D839. [Google Scholar] [CrossRef]
- Szklarczyk, D.; Gable, A.L.; Lyon, D.; Junge, A.; Wyder, S.; Huerta-Cepas, J.; Simonovic, M.; Doncheva, N.T.; Morris, J.H.; Bork, P.; et al. STRING v11: Protein-protein association networks with increased coverage, supporting functional discovery in genome-wide experimental datasets. Nucleic Acids Res. 2019, 47, D607–D613. [Google Scholar] [CrossRef]
- Shannon, P.; Markiel, A.; Ozier, O.; Baliga, N.S.; Wang, J.T.; Ramage, D.; Amin, N.; Schwikowski, B.; Ideker, T. Cytoscape: A software environment for integrated models of biomolecular interaction networks. Genome Res. 2003, 13, 2498–2504. [Google Scholar] [CrossRef]
- Zhou, Y.; Zhou, B.; Pache, L.; Chang, M.; Khodabakhshi, A.H.; Tanaseichuk, O.; Benner, C.; Chanda, S.K. Metascape provides a biologist-oriented resource for the analysis of systems-level datasets. Nat. Commun. 2019, 10, 1523. [Google Scholar] [CrossRef]






Publisher’s Note: MDPI stays neutral with regard to jurisdictional claims in published maps and institutional affiliations. |
© 2022 by the authors. Licensee MDPI, Basel, Switzerland. This article is an open access article distributed under the terms and conditions of the Creative Commons Attribution (CC BY) license (https://creativecommons.org/licenses/by/4.0/).
Share and Cite
Qiu, Z.-C.; Zhang, F.-X.; Hu, X.-L.; Zhang, Y.-Y.; Tang, Z.-L.; Zhang, J.; Yang, L.; Wong, M.-S.; Chen, J.-X.; Xiao, H.-H. Genistein Modified with 8-Prenyl Group Suppresses Osteoclast Activity Directly via Its Prototype but Not Metabolite by Gut Microbiota. Molecules 2022, 27, 7811. https://doi.org/10.3390/molecules27227811
Qiu Z-C, Zhang F-X, Hu X-L, Zhang Y-Y, Tang Z-L, Zhang J, Yang L, Wong M-S, Chen J-X, Xiao H-H. Genistein Modified with 8-Prenyl Group Suppresses Osteoclast Activity Directly via Its Prototype but Not Metabolite by Gut Microbiota. Molecules. 2022; 27(22):7811. https://doi.org/10.3390/molecules27227811
Chicago/Turabian StyleQiu, Zuo-Cheng, Feng-Xiang Zhang, Xue-Ling Hu, Yang-Yang Zhang, Zi-Ling Tang, Jie Zhang, Li Yang, Man-Sau Wong, Jia-Xu Chen, and Hui-Hui Xiao. 2022. "Genistein Modified with 8-Prenyl Group Suppresses Osteoclast Activity Directly via Its Prototype but Not Metabolite by Gut Microbiota" Molecules 27, no. 22: 7811. https://doi.org/10.3390/molecules27227811
APA StyleQiu, Z.-C., Zhang, F.-X., Hu, X.-L., Zhang, Y.-Y., Tang, Z.-L., Zhang, J., Yang, L., Wong, M.-S., Chen, J.-X., & Xiao, H.-H. (2022). Genistein Modified with 8-Prenyl Group Suppresses Osteoclast Activity Directly via Its Prototype but Not Metabolite by Gut Microbiota. Molecules, 27(22), 7811. https://doi.org/10.3390/molecules27227811

