Abstract
Acute pancreatitis (AP) is a complex inflammatory disease caused by multiple etiologies, the pathogenesis of which has not been fully elucidated. Oxidative stress is important for the regulation of inflammation-related signaling pathways, the recruitment of inflammatory cells, the release of inflammatory factors, and other processes, and plays a key role in the occurrence and development of AP. In recent years, antioxidant therapy that suppresses oxidative stress by scavenging reactive oxygen species has become a research highlight of AP. However, traditional antioxidant drugs have problems such as poor drug stability and low delivery efficiency, which limit their clinical translation and applications. Nanomaterials bring a brand-new opportunity for the antioxidant treatment of AP. This review focuses on the multiple advantages of nanomaterials, including small size, good stability, high permeability, and long retention effect, which can be used not only as effective carriers of traditional antioxidant drugs but also directly as antioxidants. In this review, after first discussing the association between oxidative stress and AP, we focused on summarizing the literature related to antioxidant nanomaterials for the treatment of AP and highlighting the effects of these nanomaterials on the indicators related to oxidative stress in pathological states, aiming to provide references for follow-up research and promote clinical application.
1. Introduction
Acute pancreatitis (AP) is caused by the abnormal activation of pancreatic enzymes, which digest the pancreas itself and surrounding organs. It is mainly characterized by local inflammation of the pancreas and even leads to systemic organ dysfunction [1,2]. The global incidence of AP is 13 to 45 per 100,000, and the incidence is on the rise [3]. The pathogenesis of AP may be related to premature activation of trypsinogen, pathological calcium overload, mitochondrial dysfunction, pancreatic microcirculation disturbance, impaired autophagy, endoplasmic reticulum stress, and inflammatory cell infiltration [4]. However, the detailed pathogenesis of AP remains unclear. Oxidative stress plays an important role in the occurrence and development of AP, and antioxidant therapy to suppress oxidative stress by scavenging reactive oxygen species (ROS) is gaining attention from researchers [5,6,7]. However, traditional antioxidant drugs are easily oxidized and the drug delivery efficiency is low, which brings challenges to its clinical conversion application [8,9].
In recent years, nanotechnology applied to the diagnosis and treatment of various diseases has become one of the most promising alternatives to conventional therapies [10,11,12,13,14]. The rapid development of nanomaterials has also provided a wide scope for the development of novel therapeutic strategies for AP. In the field of drug delivery systems, nanomaterials are generally defined in the size range of 1 to 1000 nm and have pharmacological effects or function as drug carriers [15]. The adjustment of the synthesis process can regulate the size, shape, and physicochemical properties of nanomedicines, thus conferring various advantages such as good biosafety, water solubility, and tissue permeability [16,17]. At present, a variety of nanomaterials, such as liposomes, dendrimers, biomimetic nanoparticles, and nanoenzymes, have received extensive attention in the field of biomedicine, and more and more researchers have engaged in the treatment research of AP with antioxidant nanomaterials (Scheme 1). In this review, we firstly introduce the potential pathogenesis and treatment status of AP, secondly summarize the relevant literature by searching, and introduce the application of various antioxidant nanomaterials in AP, focusing on reviewing the effects of these nanomaterials on oxidative stress-related indicators. Finally, based on the existing problems, we propose a survey on the challenges and opportunities for future nanomaterials in the treatment of AP.
Scheme 1.
Different classes of antioxidant nanomaterials targeting oxidative stress in the treatment of acute pancreatitis.
2. The Pathogenesis and Current Treatment Status of AP
In addition to a severe inflammatory response in the pancreatic area, AP usually involves the destruction of adjacent tissues and organs. The pathogenesis of AP is a complex pathophysiological process involving multiple factors, and the specific mechanism has not been elucidated. Among the previously proposed theories, the pancreatic proteinase self-digestion theory is in the dominant position [18,19]. In recent years, the oxidative stress theory, the inflammatory mediator theory, immunogenetic theory, intestinal bacterial translocation theory, calcium overload theory, and pancreatic microcirculatory disorder theory have also received attention, among which the oxidative stress theory provides a new avenue for the comprehensive understanding of the development process of AP and its transformation to clinical treatment.
2.1. Oxidative Stress Response
ROS are defined as oxygen-containing intermediate metabolites with or without an unpaired electron, including oxygen radicals such as superoxide anion (O2−•), hydroxyl radical (•OH), alkoxyl radical (RO•), peroxyl radical (ROO•), nitric oxide (NO•), and non-radicals such as H2O2, hypochlorous acid (HOCl), and singlet oxygen (1O2). ROS is capable of oxidizing other components and converting them to radicals, thus causing a chain reaction leading to the production of additional free radicals [20,21,22]. ROS in the body is generated by a variety of intracellular enzymes, such as respiratory chain complex, aconitase, electron transport flavoprotein, mitochondrial glycerophosphate dehydrogenase, etc., most of which are located in mitochondria [23,24,25,26]. Other sites involved in ROS production in the body include NADPH oxidase, xanthine oxidase, peroxidase, cytochrome P450, and hemoglobin [27].
The oxidative respiratory chain of mitochondria is regarded as the main producer of ROS [25]. To regulate the intracellular ROS balance, the organism has emerged with various antioxidant strategies. Therefore, the body’s enzymatic antioxidant system and non-enzymatic antioxidant system can work together to maintain the balance of oxidation and antioxidant system. The enzymatic antioxidant system includes catalase, superoxide dismutase, glutathione peroxidase, etc., and the non-enzymatic antioxidant system includes glutathione, vitamin C, vitamin E, selenium, etc. [28]. In a pathological state, an imbalance between the oxidation and antioxidant systems occurs, resulting in the massive production and accumulation of ROS, which is called oxidative stress injury [29].
2.2. Oxidative Stress and AP
During the development of AP, oxidative stress involves regulating a variety of key cellular processes that play an important role in the progression of pancreatic damage. In the calcium overload theory, when AP occurs, the structure and function of the cell membrane are damaged, and the extracellular Ca2+ can flow into the cell through the opened Ca2+ channel, causing intracellular Ca2+ overload. Such Ca2+ overloading further inhibits the mitochondrial function, which paralyzes energy-dependent Ca2+ pumps, premature activates the digestive enzymes, and triggers a severe inflammatory response [30]. It can be seen that the Ca2+ overload of pancreatic acinar cells is a key link in promoting the development of AP, and the participation of ROS aggravates this process. The reasons for Ca2+ overload caused by ROS are: (1) these highly activated substances react with cell membrane phospholipids and trigger the lipid peroxidation chain reaction on the cell membrane, which finally leads to the disintegration of the cell membrane and destroys its barrier function. Moreover, the Ca2+ overload can further increase the cell membrane permeability and attenuate its fluidity, which in turn leads to an influx of Ca2+ and cell death [31,32]. (2) ROS disrupts the balance of the cellular regulation of Ca2+ entry, release, and exit processes, which subsequently affects mitochondrial function and activates various digestive enzymes. For example, IP3R and Ryanodine receptors both contain multiple ROS-sensitive cysteine residues [33,34,35]. (3) ROS affects the activity of Ca2+ ATPase, the enzyme that can reduce the intracellular calcium ion concentration by oxidizing the thiol-rich active center of the enzyme [36,37]. In addition, the ROS can also activate phospholipase A2 and accelerate the hydrolysis of membrane phospholipids, which also reduces the activity of Ca2+ ATPase [38,39]. In the inflammatory factor theory, various inflammatory mediators or cytokines are responsible for the spread of pancreatitis inflammation and the dysfunction of surrounding multiple organs. A large number of released inflammatory factors and chemokines trigger the cascade effect of inflammation through trigger-like action and finally lead to the transformation of AP from local lesions to systemic inflammatory response syndrome and multiple organ failure [40]. Moreover, ROS can activate nuclear factor-κB (NF-κB), c-Jun N-terminal kinase, mitogen-activated protein kinase (MAPK), and other inflammatory signaling pathways, resulting in increased release of TNF-α, IL-1, IL-6, and other inflammatory factors and chemokines and accelerating the progress of inflammation [5,41,42]. According to the pancreatic microcirculation disorder theory, in the early stage of AP, total pancreatic blood flow often decreases, capillaries atrophy, endothelial cell permeability increases, and hemodynamic changes lead to circulatory disorders such as blood viscosity and micro thrombosis [43]. ROS can further damage the integrity of vascular endothelial cells and increase the permeability of capillaries by promoting the massive secretion of inflammatory factors and the adhesion, activation, and migration of inflammatory cells, and finally aggravate the obstacles of pancreatic microcirculation [4]. In addition, ROS can further initiate cell necrosis and apoptosis through various pathways. For example, H2O2 can recruit the translocation of Bax/Bak proteins to mediate the release of cytochrome c, the activation of caspase-3, and DNA fragmentation [44,45,46].
2.3. Antioxidant Drugs for AP
A growing number of studies have shown that oxidative stress inhibition by scavenging ROS with antioxidant drugs can effectively mitigate the progression of AP [47,48,49,50]. For example, N-acetyl-l-cysteine (NAC) is a thiol compound that participates in the regulation of cellular redox reactions by providing sulfhydryl groups. In the rat AP model, NAC can downregulate chemokines, monocyte chemotactic protein 1, macrophage inflammatory protein 2, and other expressions, thereby effectively inhibiting oxidative stress-induced pancreatic damage [51,52,53]. As another paradigm, melatonin has been widely used in the treatment of experimental AP rats. Melatonin possesses a powerful free radical scavenging activity and antioxidant activity that can alter the activity of enzymes such as superoxide dismutase (SOD) and glutathione peroxidase (GPx) [54,55]. In another study, Lewinski et al. found that resveratrol, an efficient free radical scavenger, can effectively prevent damage to pancreatic alveoli in AP rats by reducing ROS production and inflammatory cell infiltration [49]. In addition, ascorbic acid, α-tocopherol, β-carotene, selenium, butylated hydroxyanisole, and other antioxidant drugs can adjust the balance between oxidants and antioxidants, and also have certain effects on the treatment of AP [8,56]. Although the above-mentioned antioxidant drugs can alleviate or prevent the development of AP, they have limitations such as poor drug stability, low bioavailability, short half-life, limited targeting capacity, and dosage-related side effects. Therefore, how to improve the stability of antioxidant drugs, enhance their ROS scavenging efficiency and reduce the dosage of drugs have become hot spots in recent years for AP treatments.
3. Advantages of Nanomaterials in the Treatment of AP
Nanomaterials offer a variety of advantages over traditional pharmaceutical formulations. Due to the increased vascular permeability at the inflammation site, nanomaterials can penetrate through the vascular endothelial gap to the lesion site and selectively target the pancreatic inflammatory tissue by crossing the blood-pancreatic barrier, cellular biofilm barrier, and other body barriers [57,58]. Moreover, nanomaterials offer unique advantages in terms of bioavailability, the release of slow and controlled release drugs, and uptake by target cells or tissues due to their small particle size, large specific surface area, good solubility, and the ability to be absorbed by cells in the form of cellular drinks [17,59].
Moreover, through chemical or physical modifications, nano-drugs can take advantage of changes in the inflammatory microenvironment (e.g., pH, ROS, and trypsin) to achieve targeted controlled release favorable to drug absorption [60,61,62]. Notably, drug carriers can increase the effective blood concentration time and in vivo safety, which helps to reduce the frequency of drug administration and reduce the toxic side effects of drugs. This is because the nano-scale carriers can increase the hydrodynamic radius, reduce the glomerular filtration rate, and prolong the half-life of the drug [63,64].
4. Antioxidant Nanomaterials for AP
4.1. Nano-Drug Delivery Systems Loaded with Antioxidant Drugs
4.1.1. Liposome Drug Delivery Systems
Antioxidant drug delivery systems are capable of loading antioxidant drugs through physical or chemical modifications and improving the distribution, regulating the drug release, and weakening drug toxicities of drugs at the site of pancreatic inflammation [4,58]. Liposomes are a widely used nano-drug delivery system. Typical liposomes have a bilayer structure similar to a cell membrane and are closed spheres consisting of a hydrophilic polar head group and a hydrophobic non-polar tail group [65]. Liposomes have diameters ranging from 20 nm to 10 μm, which can be modified to encapsulate lipid-soluble drugs, water-soluble drugs, and amphoteric drugs [66]. It has been shown that carbon monoxide (CO) can inhibit oxidative stress and inflammatory responses by scavenging ROS at sites of inflammation. However, the bioavailability of gaseous CO was restricted by its inhomogeneous distribution in the organism [67,68]. Since hemoglobin (Hb) can efficiently be conjugated with CO, Maruyama et al. prepared a nano-vesicle drug carrier (CO-HbV) by wrapping CO-bound Hb with liposomes, which increased the biocompatibility and half-life of Hb, as well as the CO delivery efficiency [69]. The results of the AP mouse model showed that CO-HbV nanodrugs have good biosafety and, as a novel CO donor, it delays the AP progression and systemic organ damage by removing ROS and reducing neutrophil infiltration at inflammatory sites. Further study showed that CO-HbV can modulate the CO release at the inflammation site and target the macrophage polarization to promote its conversion to the M2 type, which leads to the increased expression of anti-inflammatory cytokines and decreased expression of pro-inflammatory cytokines [70] (Figure 1).
Figure 1.
Effect of CO-HbV on M1 and M2 type macrophage polarization in the pancreas in a model of acute pancreatitis. (A) mRNA expression levels of NOS2 (M1 macrophage marker) in the physiological saline group, HbV group and CO-HbV treatment group. (B) mRNA expression levels of TNF-α (M1 macrophage marker) in the physiological saline group, HbV group, and CO-HbV treatment group. (C) mRNA expression levels of IL-10 (M2 macrophage marker) in the physiological saline group, HbV group, and CO-HbV treatment group. (D) mRNA expression levels of MRC1 (M2 macrophage marker) in the physiological saline group, HbV group, and CO-HbV treatment group. (The expression levels of the above mRNAs were measured in pancreatic tissues collected at the 12th hour after the start of mouse modeling with cerulein). ** p < 0.01 versus control. Reprinted from [70]. Copyright 2018.
4.1.2. Dendritic Macromolecular Drug Delivery Systems
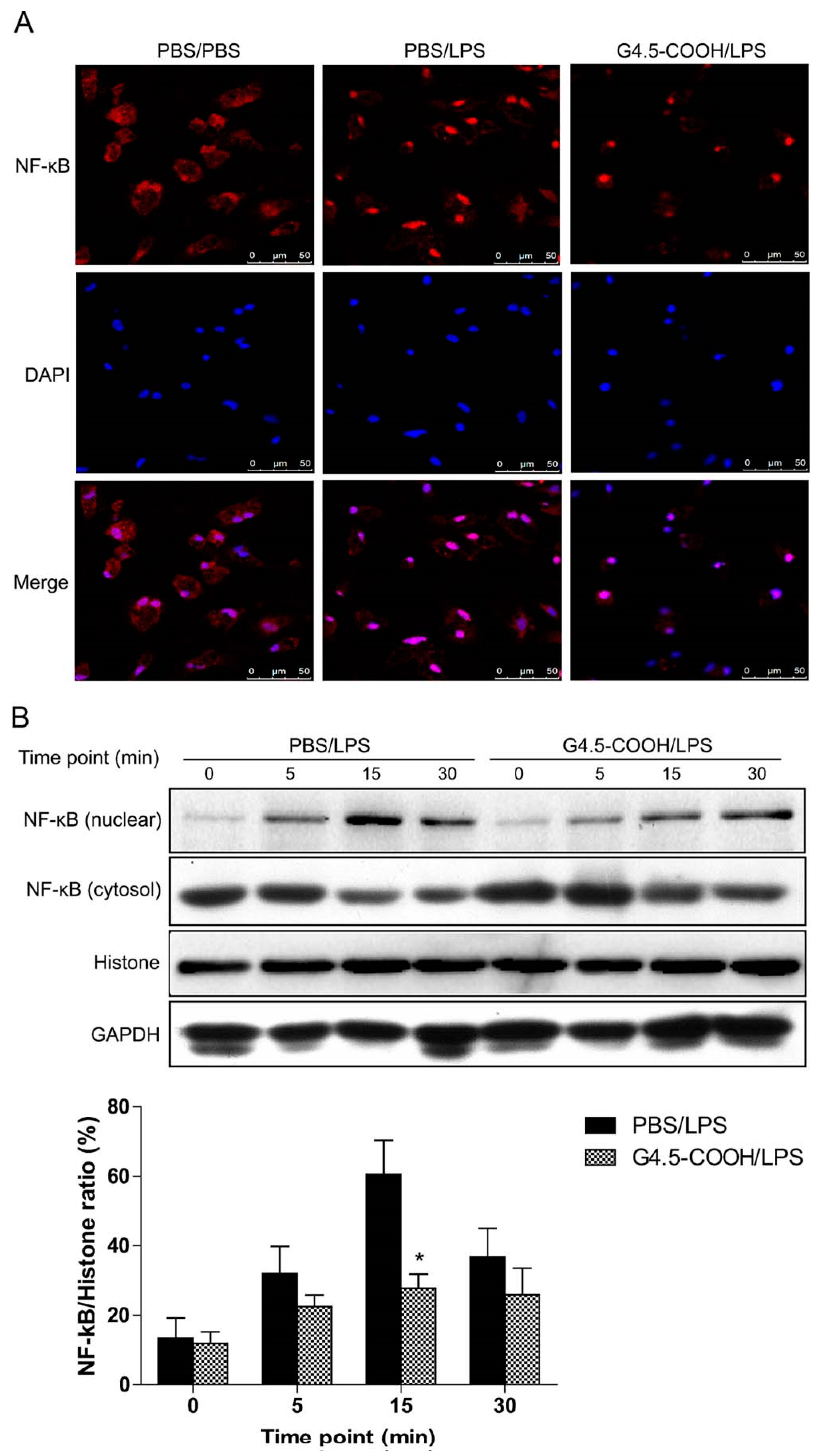
Polyamidoamine (PAMAM) dendrimers consisting of diamines (e.g., ethylenediamine) and branched surface groups have been used as drug carriers for gene drugs or insoluble molecules through various functional modifications [71,72]. Jiang et al. reported that synthetic PAMAM-glutathione (GSH) was prepared by encapsulating the antioxidant drug GSH. Owing to the good transmembrane ability and efficient drug-loading rate of PAMAM dendrimers, PAMAM-GSH can effectively reduce intracellular ROS levels [73]. In addition, several studies have found that dendrimers have various biological activities and functions such as activation of monocytes, inhibition of cyclooxygenase expression, and reduction of nitric oxide production [74,75,76,77]. To explore the potential of dendrimers in AP therapy, Tang et al. investigated the protective effect of PAMAM dendrimers with two different surface groups, Generation 4.5 anionic PAMAM dendrimers (G4.5-COOH) and Generation 5 neutral PAMAM dendrimers (G5-OH), on pancreatic injury in a mouse model of cerulein-induced AP [78]. The results showed that both G4.5-COOH and G5-OH dendrimers significantly reduced the infiltration of macrophages in pancreatic tissue and attenuated the inflammatory response in pancreatic tissue. Moreover, the plasma leukocyte count and monocyte count were significantly reduced in the G4.5-COOH group compared with the G5-OH treated mice, suggesting that the former may have a better in vivo protective effect in AP. The mechanism may be related to the G4.5-COOH group’s involvement in inhibiting the NF-κB signaling pathway in macrophages (Figure 2).
Figure 2.
Inhibition of pancreatic inflammatory response by G4.5-COOH is associated with inhibition of NF-κB nuclear translocation in macrophages. (A) Macrophages were preincubated with PBS or G4.5-COOH, followed by lipopolysaccharide (LPS) for 30 min after stimulation of inflammation for confocal assays. Alexa Fluor-labeled NF-κB protein is shown in red, and DAPI-labeled cell nuclei are shown in blue. After LPS stimulation for 0, 5, 15, and 30 min, cytoplasmic and nuclear proteins were extracted from the macrophages, and the expression of NF-κB protein. (B) The expression of NF-κB in the cytoplasm and nucleus of macrophages was detected by Western blot and the results were quantified. * p < 0.05, compared with PBS pretreated group. Reprinted (adapted) from [78]. Copyright 2015, with permission from the American Chemical Society.
4.1.3. Micellar Drug Delivery Systems
The micelles formed by self-assembly of amphiphilic surfactants or polymers can encapsulate water-insoluble drugs to form nano-sized colloidal dispersions, usually between 5 and 100 nm in size. The micelles synthesized from natural compounds also have the advantages of good biocompatibility and in vivo degradability [79]. Studies have shown that Empagliflozin (EMP), a clinically used oral hypoglycemic agent, plays an important role in the treatment of type 2 diabetes. Notably, EMP has potential value in the treatment of AP because it also has good antioxidant and anti-inflammatory effects; however, the poor water solubility of EMP affects its bioavailability [80,81,82]. Li et al. found that Rebaudioside A (RA), an extract from Stevia rebaudiana, has an amphiphilic molecular structure and can instantaneously self-assemble into ultra-small micelles in an aqueous solution [83]. Therefore, using RA as a carrier, they prepared a novel EMP self-assembled nano-micellarized formulation (RA-EMP). The RA-EMP has the characteristics of simple preparation, good storage stability, high solubility, and high EMP encapsulation efficiency. In vivo, experimental studies demonstrated that RA-EMP significantly increased the oral bioavailability of EMP, and the expression of serum GSH was significantly enhanced. Moreover, their results showed that the expression of inflammatory factors such as serum IL-6, IL-1β, and TGF-β was significantly decreased, and the inflammation of pancreatic tissue was significantly reduced in the RA-EMP group (Figure 3).
Figure 3.
Biochemical assay, proinflammatory cytokines assay, and tissue oxidative stress analysis. (A) Amylase and lipase levels in serum after treatment with different concentrations of micelles (in order: physical mixture group; 3.5 mg/kg group; 10 mg/kg group; 35 mg/kg group). (B) Levels of pro-inflammatory cytokines in pancreatic tissues of experimental groups treated with different concentrations of micelles (in order: physical mixture group; 3.5 mg/kg group; 10 mg/kg group; 35 mg/kg group). (C) GSH, SOD, and MDA contents in the pancreas. * p < 0.05 vs. healthy control group; # p < 0.05 vs. AP control group; & p < 0.05 vs. free EMP group; $ p < 0.05 vs. RA group; @ p < 0.05 vs. RA&EMP group; % p < 0.05 vs. RA-EMP 3.5 mg/kg group. Reprinted from [83]. Copyright 2022, with permission from Elsevier.
4.1.4. Polymeric Drug Delivery Systems
Polymer nanoparticles, including synthetic polymers, such as poly lactic-co-glycolic acid (PLGA), polyethyleneimine (PEI), polyethylene glycol (PEG), etc., as well as natural polymers, such as chitosan (CTS), silk fibroin (SF), etc., are commonly used nano-drug carriers. These polymers were compatible with most drugs and their degradation products have good biocompatibility [84,85]. Studies have confirmed that curcumin (CUR), as a natural polyphenol derivative, can effectively scavenge ROS and has potential applications in the treatment of oxidative stress-related diseases. However, the application of CUR was restricted by its limited bioavailability and poor stability [86,87]. Using an improved solvent evaporation method, Anchi et al. developed PLGA-based CUR-loaded particles (CuMPs) [87]. In vitro drug release and in vivo pharmacokinetic studies confirmed the superior efficacy of CuMPs over repeated oral or intraperitoneal administration of CUR, which may be related to the sustained release of CUR from CuMPs. Further, the levels of GSH and Nrf-2 in the CuMPs treatment group of the cerulein-induced AP mice were significantly higher than in the control, and the levels of inflammatory factors such as IL-1β were decreased, suggesting the effective attenuation of the oxidative and nitrosative stress and inflammatory responses of pancreatic inflammatory sites.
Similarly, bilirubin is of great interest as an endogenous antioxidant compound. Low levels of bilirubin in tissues can adequately scavenge ROS and reduce intracellular oxidative stress levels; however, the use of bilirubin is still limited by its low water solubility and hyperbilirubinemia-related toxicity [88,89,90]. Therefore, Yao et al. designed bilirubin nanoparticles (BRSNPs) loaded with SF by the co-precipitation method [88]. In the inflammatory microenvironment of the pancreas, BRSNPs can be degraded by a variety of protein hydrolases, resulting in an enzyme-responsive rapid bilirubin release. In addition, BRSNPs not only improved the water solubility of bilirubin but also avoided jaundice caused by large amounts of free bilirubin. Rat experiments showed that the BRSNPs inherited the antioxidant and anti-inflammatory effects, which reduced the in vivo Malondialdehyde (MDA) levels and increased the SOD levels of rats. Moreover, BRSNPs inhibited the development of oxidative stress and inflammation by modulating NF-κB and Nrf2/HO-1 pathways, and this stimulus-responsive nanoparticle targeting the pancreatic inflammatory microenvironment provided a novel drug delivery option for the treatment of AP (Figure 4).
Figure 4.
(a) Schematic diagram of bilirubin-loaded silk fibroin nanoparticles (BRSNPs) for the treatment of experimental AP. (b) Schematic representation of the antioxidant and anti-inflammatory mechanisms of BRSNPs in pancreatic alveolar cells. (c) MDA levels in rats after treatment of AP in the BRSNPs group and all other groups. (d) SOD levels in rats after treatment of AP in the BRSNPs group and all other groups. && p < 0.01 compared with BR group. ** p < 0.01 compared with model group. ^^ p < 0.01 compared with normal control rats. Reprinted from [88]. Copyright 2020, with permission from Elsevier.
In recent years, although nanoparticles have been widely studied and applied in the field of treating inflammatory-like diseases, the disadvantages exhibited by different nanoparticles such as cytotoxicity, immunogenicity, and poor targeting have limited the wide application of nanoparticles [91,92,93]. In contrast, nanoparticles obtained by special integrated modification of nanomaterials using natural cell membranes, such as red blood cell membranes and immune cell membranes, can effectively reduce the cytotoxicity and immunogenicity of nanoparticles while improving the histocompatibility and biological targeting of nanoparticles, a significant advantage that has received widespread attention from researchers [94,95,96].
Celastrol (Celastrus orbiculatus, CLT) has a variety of anti-inflammatory, antioxidant, and anti-cancer activities and has been widely studied in the treatment of many diseases [97,98,99]. To explore the value of CLT in AP, Zhou et al. developed a neutrophil membrane-wrapped PEG-PLGA/CLT nanoparticles (NNPs/CLT) [100]. Since neutrophils can spontaneously target the inflammation site, NNPs/CLT overcome the blood–pancreatic barrier of pancreatic inflammation and exert their anti-inflammatory and anti-oxidative stress effects to effectively alleviate the disease progression. In another study, Hassanzadeh et al. confirmed that ferulic acid (FA) can effectively scavenge ROS, and to solve the problem of poor bioavailability and solubility of FA, it was encapsulated in neutrophil membrane-wrapped SF-based nanoparticles (FA-SF-NPs) [101]. The as-prepared FA-SF-NPs can selectively deliver FA to the pancreatic lesion site and increase the in vivo SOD, GPx, and reduced glutathione/glutathione disulfide bond levels, suggesting the potential therapeutic value of FA-SF-NPs for AP. Table 1 shows the research progress of nano-drug delivery systems loaded with different antioxidant drugs.
Table 1.
Nano-drug delivery system loaded with different antioxidant drugs.
4.2. Antioxidant Nanomedicines
4.2.1. Nanomedicine Particles
In addition to loading or encapsulating antioxidant drugs with various nanocarriers, the drugs with antioxidant properties can be assembled into nanoparticles under external mechanical strength. Directly engineering drugs into nanoparticles is not only simple and efficient, but also can improve the disadvantages of poor solubility and bioavailability of the drugs and control the continuous release of the drugs to guarantee their therapeutic functions. For example, Abizaid et al. reported that cinnamic acid (CA) and its phenolic derivatives, such as caffeic acid and erucic acid have good antioxidant and anti-inflammatory activities [102]. Using a simple grinding method, they prepared the cinnamic acid nanoparticles (CA-NPs). This method can improve the bioavailability of cinnamic acid. In addition, CA-NPs can downregulate redox-sensitive signaling pathways such as NLRP3, NF-κB, and ASK1/MAPK, which further protect the pancreatic alveolar cells from the destruction of pancreatic inflammation.
4.2.2. Nanozymes
Natural enzymes have the characteristics of diverse catalytic activity and substrate, However, natural enzymes still have some shortcomings such as high costs, poor thermal stability, low recycling rate, etc. [103,104,105]. Compared with natural enzymes, the nanozymes (which are nanomaterial-based artificial enzymes) have the characteristics of a simple preparation process, good stability, and high recycling efficiency [106]. At present, a variety of nanomaterials with unique enzymatic catalytic activities have been reported, such as polypyrrole nanoparticles, Au nanoparticles, Fe3O4 nanoparticles, carbon nanotubes, etc. [107,108,109,110]. The discovery of these nanozymes provides a new research field for the treatment of AP. Zheng et al. prepared Prussian blue nanoenzyme (PBzyme) using a polyvinylpyrrolidone modification method [111]. The PBzyme showed good dispersion stability and biocompatibility under physiological conditions, which effectively scavenged ROS in the pancreatic acinar cell line AR42J cells level. Further in vivo attempts on a Caerulein-induced mouse AP model confirmed that the PBzyme decrease the MDA levels and increases the SOD and GSH levels. The AP therapeutic outcome may be related to the inhibition of the TLRs/NF-κB signaling pathway.
Moreover, nanozymes can mimic the activities of a variety of enzymes, and their advantages are gradually attracting research attention. Some studies have reported that certain nanoenzymes have similar properties to peroxidase (POD), catalase (CAT), GPx, and SOD. By scavenging the in vivo ROS in the body and maintaining intracellular redox homeostasis, they can not only achieve the effect of alleviating various types of inflammation but also reduce the burden of antioxidant enzymes under pathological conditions [112,113,114]. In normal organisms, the antioxidant enzyme system requires the participation of multiple enzymes to maintain redox homeostasis in cells. To simulate this multi-enzyme complex system, we prepared polyvinylpyrrolidone-modified molybdenum selenide nanoparticles (MoSe2-PVP NPs) by a hydrothermal one-pot method for the treatment of AP [115]. MoSe2-PVP NPs were prepared simply and efficiently, which exhibited good colloidal stability, biocompatibility, and biodegradability, and mimicked the activities of native CAT, SOD, POD, and GPx. Our results showed that MoSe2-PVP NPs exhibited excellent antioxidant properties to protect cells from ROS damage in vitro, and the in vitro experiments also confirmed the significant therapeutic effect of these MoSe2-PVP NPs on AP in mice (Figure 5).
Figure 5.
(a) Quantitative analysis of ROS levels in RAW264.7 cells (left: healthy cells; middle: H2O2-treated RAW264.7 cells; right: H2O2/MoSe2-PVP NPs-treated 264.7 cells). (b) Quantitative analysis of ROS levels in RAW264.7 cells (H2O2 −: without the H2O2; H2O2 +: with the H2O2; MoS2-PVP −: without the MoS2-PVP). (c) Histogram of RAW264.7 cells vitality after treatment with 500 μM H2O2 and different concentrations of MoSe2-PVP NPs. (d) Histogram of apoptosis and necrosis in untreated and MoSe2-PVP NPs-treated RAW264.7 cells (e) of cell apoptosis and necrosis distribution in untreated and MoSe2-PVP NPs-treated RAW264.7 cells. *** p < 0.001, Representative graphics are shown, Reprinted from [115]. Copyright 2022.
Recently, two-dimensional transition metal nanosheets have shown good potential for anti-inflammatory and antioxidant applications due to their ultra-thin structure and high specific surface area. Wang et al. prepared a two-dimensional polyvinylpyrrolidone (PVP)-modified selenomolybdenum nanosheet (MoSe2@PVP NSs) by a simple one-pot method [116]. As an artificial nano-antioxidant, MoSe2@PVP NSs were able to mimic the activities of CAT, SOD, POD, and GPX over a wide temperature range, and scavenge ROS, and RNS with high efficiency and heat resistance. In an animal model of AP, MoSe2@PVP NSs can downregulate inflammation-related factors such as IL-6, IL-1β, and TNF-α, confirming the potential ability of two-dimensional nanosheets in the treatment of AP.
With the progress of research, the advantage that inorganic nanoparticles can not only mimic multi-enzyme activity, but also participate in antioxidant reactions in vivo by changing their elemental valence has also received the attention of scholars, which is beneficial to achieve a better therapeutic effect on experimental AP. For example, Khurana et al. noted that a lanthanide rare earth element, yttrium (Y), can interchange between multiple valence states and promote free electron migration to reduce ROS production [117]. Moreover, its counterpart yttrium oxide (Y2O3) nanoparticles (NYs) can mimic the activity of CAT and SOD, thus exhibiting strong antioxidant properties. In addition, NYs can inhibit inflammatory cell recruitment and modulate the Nrf2/NF-κB pathway to restore mitochondrial and endoplasmic reticulum homeostasis and delay the disease progression. In another study, Khurana et al. found that cerium (Ce) can switch between Ce3+ and Ce4+ oxidation states [118]. Therefore, the prepared cerium oxide (CeO2) nanoparticles (NC), which can also mimic the CAT and SOD activities, exhibited strong ROS scavenging properties. Animal experiments further confirmed that NC improved AP in mice by reducing MDA levels and increasing GSH levels in vivo.
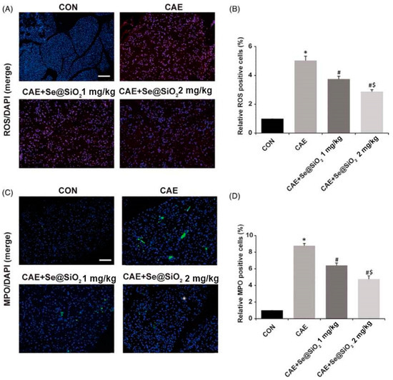
Selenium (Se) is a potent antioxidant that can be involved in the enzymatic antioxidant system in vivo to remove harmful ROS and protect cells. Hakeem et al. developed Se nanoparticles (nano-Se) with antioxidant activity [119]. The experiment showed that nano-Se not only increased the serum Se and GSH levels and pancreatic Se content but also effectively reduced MDA and minimized AP-induced pancreatic damage. In another study, Fan et al. developed porous silica (SiO2)-coated ultra-small selenium nanospheres (Se@SiO2 nanospheres). The results indicated that the levels of ROS, Myeloperoxidase, (MPO), and MDA in the experimental group were significantly reduced after treatment with Se@SiO2 nanospheres (Figure 6). Moreover, the levels of GSH and SOD increased, which effectively alleviated the damage to the pancreas caused by oxidative stress. In addition, Se@SiO2 nanospheres can also target TLR4/Myd88/p-p65 and NQO1/Nrf2/HO-1 pathways to reduce inflammatory damage to the pancreas [120]. Table 2 shows the effects and mechanisms of different types of nanomaterials in the treatment of AP.
Figure 6.
Se@SiO2 nanoparticles can reduce pancreatic oxidative stress in mice with cerulein-induced AP. (A) Immunofluorescence staining of ROS produced in pancreatic tissue (red: ROS; blue: nucleus). (B) The relative number of ROS-positive cells in each group. (C) Myeloperoxidase (MPO) staining results of pancreatic samples from each treatment group (green: MPO; blue: nuclei). (D) The relative number of MPO-positive cells in each group. p < 0.05 vs * the CON group, # the CAE group, and $ the CAE + 1 mg/kg Se@SiO2 group. Reprinted from [120]. Copyright 2021, with permission from John Wiley & Sons, Inc.
Table 2.
Different types of nanomaterials used for the treatment of acute pancreatitis.
5. Summary and Outlook
In summary, antioxidant drug treatment strategies for AP have received increasing attention; however, conventional drugs are still limited by disadvantages such as poor bioavailability and have not yet been used in clinical practice on a large scale. With the continuous development of nanotechnology, various novel and multifunctional nanomaterials have been applied in the clinical research of AP. Antioxidant nanomaterial is a combination of nanomaterials and drugs, which provides new avenues for the treatment of AP. We also noted that conventional nanomaterials are generally produced by physical or chemical means, but there are some disadvantages of using these two methods, including the need for expensive equipment, harmful chemicals, and control of reaction conditions. Recently, biological approaches to obtain nanomaterials have gained wide recognition and significant interest based on the production of biological nanomaterial derived from natural organisms, microorganisms, microalgae, enzymes, and plant extracts, among others. This approach can provide a safe, non-toxic, energy-efficient, environmentally friendly, and low-cost synthesis method with unique advantages in terms of stability and biocompatibility of organisms. Therefore, future research could focus on the role of bio-nanomaterials in the development of AP through their anti-oxidative stress and anti-inflammatory effects. Although a variety of nanomaterials have been developed for the treatment of AP, most of them have only been validated in simple animal models, and large-scale, multicenter studies have not yet been conducted. To this end, future research can focus on developing more optimized nanomedicine carriers and antioxidant nanomedicines to maximize their advantages in AP therapy, and address the challenges, such as reducing in vivo toxic effects, improving drug targeting, and increasing biodegradability of nanomaterials in AP therapy. Moreover, mechanistic and statistical studies should also be emphasized to bridge the research gap and promote the clinical translational application of antioxidant nanomaterials.
Author Contributions
Conceptualization, X.Z. and J.Z.; methodology, X.Z.; software, S.W.; validation, X.Z., J.Z. and S.W.; formal analysis, X.Z.; investigation, L.H.; resources, L.H.; data curation, X.Z.; writing—original draft preparation, X.Z.; writing—review and editing, J.Z.; visualization, S.W.; supervision, S.W.; project administration, L.H.; funding acquisition, L.H. All authors have read and agreed to the published version of the manuscript.
Funding
This work was supported by a grant from the Shanghai Clinical Research Center for Digestive Diseases (Grant No. 19MC1910200).
Data Availability Statement
Not available.
Acknowledgments
The authors would like to thank Jiu-Long Zhao, Shi-Ge Wang, and Liang-Hao Hu for their critical reviews.
Conflicts of Interest
The authors declare no conflict of interest in this work.
References
- Boxhoorn, L.; Voermans, R.P.; Bouwense, S.A.; Bruno, M.J.; Verdonk, R.C.; Boermeester, M.A.; van Santvoort, H.C.; Besselink, M.G. Acute pancreatitis. Lancet 2020, 396, 726–734. [Google Scholar] [CrossRef]
- Lee, P.J.; Papachristou, G.I. New insights into acute pancreatitis. Nat. Rev. Gastroenterol. Hepatol. 2019, 16, 479–496. [Google Scholar] [CrossRef] [PubMed]
- Yadav, D.; Lowenfels, A.B. The epidemiology of pancreatitis and pancreatic cancer. Gastroenterology 2013, 144, 1252–1261. [Google Scholar] [CrossRef] [PubMed]
- Jiang, X.; Zheng, Y.W.; Bao, S.; Zhang, H.; Chen, R.; Yao, Q.; Kou, L. Drug discovery and formulation development for acute pancreatitis. Drug Deliv. 2020, 27, 1562–1580. [Google Scholar] [CrossRef] [PubMed]
- Yu, J.H.; Kim, H. Oxidative stress and inflammatory signaling in cerulein pancreatitis. World J. Gastroenterol. 2014, 20, 17324–17329. [Google Scholar] [CrossRef] [PubMed]
- Escobar, J.; Pereda, J.; Arduini, A.; Sandoval, J.; Sabater, L.; Aparisi, L.; López-Rodas, G.; Sastre, J. Cross-talk between oxidative stress and pro-inflammatory cytokines in acute pancreatitis: A key role for protein phosphatases. Curr. Pharm. Des. 2009, 15, 3027–3042. [Google Scholar] [CrossRef]
- Hardman, J.; Shields, C.; Schofield, D.; McMahon, R.; Redmond, H.P.; Siriwardena, A.K. Intravenous antioxidant modulation of end-organ damage in L-arginine-induced experimental acute pancreatitis. Pancreatology 2005, 5, 380–386. [Google Scholar] [CrossRef]
- Kambhampati, S.; Park, W.; Habtezion, A. Pharmacologic therapy for acute pancreatitis. World J. Gastroenterol. 2014, 20, 16868–16880. [Google Scholar] [CrossRef]
- Perez, S.; Pereda, J.; Sabater, L.; Sastre, J. Redox signaling in acute pancreatitis. Redox Biol. 2015, 5, 1–14. [Google Scholar] [CrossRef]
- Chen, Z.; Wu, H.; Wang, H.B.; Zaldivar-Silva, D.; Aguero, L.; Liu, Y.F.; Zhang, Z.R.; Yin, Y.C.; Qiu, B.W.; Zhao, J.L.; et al. An injectable anti-microbial and adhesive hydrogel for the effective noncompressible visceral hemostasis and wound repair. Mater. Sci. Eng. C Mater. Biol. Appl. 2021, 129, 112422. [Google Scholar] [CrossRef]
- Xie, M.; Liu, X.; Wang, S. Degradation of methylene blue through Fenton-like reaction catalyzed by MoS2-doped sodium alginate/Fe hydrogel. Colloids Surf. B Biointerfaces 2022, 214, 112443. [Google Scholar] [CrossRef] [PubMed]
- Zhang, Y.; Zhu, C.; Zhang, Z.; Zhao, J.; Yuan, Y.; Wang, S. Oxidation triggered formation of polydopamine-modified carboxymethyl cellulose hydrogel for anti-recurrence of tumor. Colloids Surf. B Biointerfaces 2021, 207, 112025. [Google Scholar] [CrossRef] [PubMed]
- Zhou, L.; Zhao, J.; Chen, Y.; Zheng, Y.; Li, J.; Zhao, J.; Zhang, J.; Liu, Y.; Liu, X.; Wang, S. MoS2-ALG-Fe/GOx hydrogel with Fenton catalytic activity for combined cancer photothermal, starvation, and chemodynamic therapy. Colloids Surf. B Biointerfaces 2020, 195, 111243. [Google Scholar] [CrossRef] [PubMed]
- Zhang, L.; He, G.; Yu, Y.; Zhang, Y.; Li, X.; Wang, S. Design of Biocompatible Chitosan/Polyaniline/Laponite Hydrogel with Photothermal Conversion Capability. Biomolecules 2022, 12, 1089. [Google Scholar] [CrossRef]
- Ravi Kumar, M.N. Nano and microparticles as controlled drug delivery devices. J. Pharm. Pharm. Sci. 2000, 3, 234–258. [Google Scholar]
- Kim, B.Y.; Rutka, J.T.; Chan, W.C. Nanomedicine. N. Engl. J. Med. 2010, 363, 2434–2443. [Google Scholar] [CrossRef] [PubMed]
- Qiang, H.; Li, J.; Wang, S.; Feng, T.; Cai, H.; Liu, Z.; Yuan, J.; Zhang, W.; Zhang, J.; Zhang, Z. Distribution of systemically administered nanoparticles during acute pancreatitis: Effects of particle size and disease severity. Pharmazie 2021, 76, 180–188. [Google Scholar] [CrossRef]
- Hashimoto, D.; Ohmuraya, M.; Hirota, M.; Yamamoto, A.; Suyama, K.; Ida, S.; Okumura, Y.; Takahashi, E.; Kido, H.; Araki, K.; et al. Involvement of autophagy in trypsinogen activation within the pancreatic acinar cells. J. Cell Biol. 2008, 181, 1065–1072. [Google Scholar] [CrossRef]
- Pandol, S.J.; Saluja, A.K.; Imrie, C.W.; Banks, P.A. Acute pancreatitis: Bench to the bedside. Gastroenterology 2007, 132, 1127–1151. [Google Scholar] [CrossRef]
- Rammal, H.; Bouayed, J.; Soulimani, R. A direct relationship between aggressive behavior in the resident/intruder test and cell oxidative status in adult male mice. Eur. J. Pharmacol. 2010, 627, 173–176. [Google Scholar] [CrossRef]
- Valko, M.; Leibfritz, D.; Moncol, J.; Cronin, M.T.; Mazur, M.; Telser, J. Free radicals and antioxidants in normal physiological functions and human disease. Int. J. Biochem. Cell Biol. 2007, 39, 44–84. [Google Scholar] [CrossRef]
- Bouayed, J.; Bohn, T. Exogenous antioxidants--Double-edged swords in cellular redox state: Health beneficial effects at physiologic doses versus deleterious effects at high doses. Oxid. Med. Cell. Longev. 2010, 3, 228–237. [Google Scholar] [CrossRef]
- Venditti, P.; Di Stefano, L.; Di Meo, S. Mitochondrial metabolism of reactive oxygen species. Mitochondrion 2013, 13, 71–82. [Google Scholar] [CrossRef] [PubMed]
- Quinlan, C.L.; Orr, A.L.; Perevoshchikova, I.V.; Treberg, J.R.; Ackrell, B.A.; Brand, M.D. Mitochondrial complex II can generate reactive oxygen species at high rates in both the forward and reverse reactions. J. Biol. Chem. 2012, 287, 27255–27264. [Google Scholar] [CrossRef]
- Holzerová, E.; Prokisch, H. Mitochondria: Much ado about nothing? How dangerous is reactive oxygen species production? Int. J. Biochem. Cell Biol. 2015, 63, 16–20. [Google Scholar] [CrossRef]
- Herst, P.M.; Tan, A.S.; Scarlett, D.J.; Berridge, M.V. Cell surface oxygen consumption by mitochondrial gene knockout cells. Biochim. Biophys. Acta BBA Bioenerg. 2004, 1656, 79–87. [Google Scholar] [CrossRef] [PubMed]
- Fisher-Wellman, K.; Bell, H.K.; Bloomer, R.J. Oxidative stress and antioxidant defense mechanisms linked to exercise during cardiopulmonary and metabolic disorders. Oxid. Med. Cell Longev. 2009, 2, 43–51. [Google Scholar] [CrossRef] [PubMed]
- He, L.; He, T.; Farrar, S.; Ji, L.; Liu, T.; Ma, X. Antioxidants Maintain Cellular Redox Homeostasis by Elimination of Reactive Oxygen Species. Cell Physiol. Biochem. 2017, 44, 532–553. [Google Scholar] [CrossRef] [PubMed]
- Feissner, R.F.; Skalska, J.; Gaum, W.E.; Sheu, S.S. Crosstalk signaling between mitochondrial Ca2+ and ROS. Front. Biosci. 2009, 14, 1197–1218. [Google Scholar] [CrossRef]
- Criddle, D.N.; Gerasimenko, J.V.; Baumgartner, H.K.; Jaffar, M.; Voronina, S.; Sutton, R.; Petersen, O.H.; Gerasimenko, O.V. Calcium signalling and pancreatic cell death: Apoptosis or necrosis? Cell Death Differ. 2007, 14, 1285–1294. [Google Scholar] [CrossRef]
- Martínez-Burgos, M.A.; Granados, M.P.; González, A.; Rosado, J.A.; Yago, M.D.; Salido, G.M.; Martínez-Victoria, E.; Mañas, M.; Pariente, J.A. Involvement of ryanodine-operated channels in tert-butylhydroperoxide-evoked Ca2+ mobilisation in pancreatic acinar cells. J. Exp. Biol. 2006, 209, 2156–2164. [Google Scholar] [CrossRef] [PubMed]
- Watson, F.; Edwards, S.W. Stimulation of primed neutrophils by soluble immune complexes: Priming leads to enhanced intracellular Ca2+ elevations, activation of phospholipase D, and activation of the NADPH oxidase. Biochem. Biophys. Res. Commun. 1998, 247, 819–826. [Google Scholar] [CrossRef] [PubMed]
- Eu, J.P.; Sun, J.; Xu, L.; Stamler, J.S.; Meissner, G. The skeletal muscle calcium release channel: Coupled O2 sensor and NO signaling functions. Cell 2000, 102, 499–509. [Google Scholar] [CrossRef]
- Meissner, G. Regulation of mammalian ryanodine receptors. Front. Biosci. 2002, 7, d2072–d2080. [Google Scholar] [CrossRef]
- Sun, J.; Xu, L.; Eu, J.P.; Stamler, J.S.; Meissner, G. Classes of thiols that influence the activity of the skeletal muscle calcium release channel. J. Biol. Chem. 2001, 276, 15625–15630. [Google Scholar] [CrossRef]
- Scherer, N.M.; Deamer, D.W. Oxidative stress impairs the function of sarcoplasmic reticulum by oxidation of sulfhydryl groups in the Ca2+-ATPase. Arch. Biochem. Biophys. 1986, 246, 589–601. [Google Scholar] [CrossRef]
- Baggaley, E.M.; Elliott, A.C.; Bruce, J.I. Oxidant-induced inhibition of the plasma membrane Ca2+-ATPase in pancreatic acinar cells: Role of the mitochondria. Am. J. Physiol. Cell Physiol. 2008, 295, C1247–C1260. [Google Scholar] [CrossRef]
- Sun, G.Y.; Xu, J.; Jensen, M.D.; Yu, S.; Wood, W.G.; González, F.A.; Simonyi, A.; Sun, A.Y.; Weisman, G.A. Phospholipase A2 in astrocytes: Responses to oxidative stress, inflammation, and G protein-coupled receptor agonists. Mol. Neurobiol. 2005, 31, 27–41. [Google Scholar] [CrossRef]
- Rosenson, R.S.; Stafforini, D.M. Modulation of oxidative stress, inflammation, and atherosclerosis by lipoprotein-associated phospholipase A2. J. Lipid Res. 2012, 53, 1767–1782. [Google Scholar] [CrossRef]
- Sun, B.; Dong, C.G.; Wang, G.; Jiang, H.C.; Meng, Q.H.; Li, J.; Liu, J.; Wu, L.F. Analysis of fatal risk factors for severe acute pancreatitis: A report of 141 cases. Chin. J. Surg. 2007, 45, 1619–1622. [Google Scholar] [PubMed]
- Yoon, S.O.; Yun, C.H.; Chung, A.S. Dose effect of oxidative stress on signal transduction in aging. Mech. Ageing Dev. 2002, 123, 1597–1604. [Google Scholar] [CrossRef]
- Dabrowski, A.; Boguslowicz, C.; Dabrowska, M.; Tribillo, I.; Gabryelewicz, A. Reactive oxygen species activate mitogen-activated protein kinases in pancreatic acinar cells. Pancreas 2000, 21, 376–384. [Google Scholar] [CrossRef]
- Zhou, Z.G.; Chen, Y.D. Influencing factors of pancreatic microcirculatory impairment in acute panceatitis. World J. Gastroenterol. 2002, 8, 406–412. [Google Scholar] [CrossRef] [PubMed]
- Cook, S.A.; Sugden, P.H.; Clerk, A. Regulation of bcl-2 family proteins during development and in response to oxidative stress in cardiac myocytes: Association with changes in mitochondrial membrane potential. Circ. Res. 1999, 85, 940–949. [Google Scholar] [CrossRef] [PubMed]
- Ryter, S.W.; Kim, H.P.; Hoetzel, A.; Park, J.W.; Nakahira, K.; Wang, X.; Choi, A.M. Mechanisms of cell death in oxidative stress. Antioxid. Redox Signal. 2007, 9, 49–89. [Google Scholar] [CrossRef] [PubMed]
- Satoh, T.; Enokido, Y.; Aoshima, H.; Uchiyama, Y.; Hatanaka, H. Changes in mitochondrial membrane potential during oxidative stress-induced apoptosis in PC12 cells. J. Neurosci. Res. 1997, 50, 413–420. [Google Scholar] [CrossRef]
- Siriwardena, A.K.; Mason, J.M.; Balachandra, S.; Bagul, A.; Galloway, S.; Formela, L.; Hardman, J.G.; Jamdar, S. Randomised, double blind, placebo controlled trial of intravenous antioxidant (n-acetylcysteine, selenium, vitamin C) therapy in severe acute pancreatitis. Gut 2007, 56, 1439–1444. [Google Scholar] [CrossRef]
- Buyukberber, M.; Savaş, M.C.; Bagci, C.; Koruk, M.; Gulsen, M.T.; Tutar, E.; Bilgic, T.; Ceylan, N.O. Therapeutic effect of caffeic acid phenethyl ester on cerulein-induced acute pancreatitis. World J. Gastroenterol. 2009, 15, 5181. [Google Scholar] [CrossRef] [PubMed]
- Lawinski, M.; Sledzinski, Z.; Kubasik-Juraniec, J.; Spodnik, J.H.; Wozniak, M.; Boguslawski, W. Does resveratrol prevent free radical-induced acute pancreatitis? Pancreas 2005, 31, 43–47. [Google Scholar] [CrossRef] [PubMed]
- Al-Malki, A.L. Suppression of acute pancreatitis by L-lysine in mice. BMC Complement. Altern. Med. 2015, 15, 193. [Google Scholar] [CrossRef]
- Ramudo, L.; Manso, M.A.; Vicente, S.; De Dios, I. Pro- and anti-inflammatory response of acinar cells during acute pancreatitis. Effect of N-acetyl cysteine. Cytokine 2005, 32, 125–131. [Google Scholar] [CrossRef] [PubMed]
- Sevillano, S.; De la Mano, A.M.; De Dios, I.; Ramudo, L.; Manso, M.A. Major pathological mechanisms of acute pancreatitis are prevented by N-acetylcysteine. Digestion 2003, 68, 34–40. [Google Scholar] [CrossRef] [PubMed]
- Xu, C.F.; Wu, A.R.; Shen, Y.Z. Effects of N-acetylcysteine on mRNA expression of monocyte chemotactic protein and macrophage inflammatory protein 2 in acute necrotizing pancreatitis: Experiment with rats. Chin. Med. J. 2008, 88, 711–715. [Google Scholar]
- Barlas, A.; Cevik, H.; Arbak, S.; Bangir, D.; Sener, G.; Yeğen, C.; Yeğen, B.C. Melatonin protects against pancreaticobiliary inflammation and associated remote organ injury in rats: Role of neutrophils. J. Pineal. Res. 2004, 37, 267–275. [Google Scholar] [CrossRef]
- Chen, H.M.; Chen, J.C.; Ng, C.J.; Chiu, D.F.; Chen, M.F. Melatonin reduces pancreatic prostaglandins production and protects against caerulein-induced pancreatitis in rats. J. Pineal. Res. 2006, 40, 34–39. [Google Scholar] [CrossRef]
- Sheu, S.S.; Nauduri, D.; Anders, M.W. Targeting antioxidants to mitochondria: A new therapeutic direction. Biochim. Biophys. Acta BBA Mol. Basis Dis. 2006, 1762, 256–265. [Google Scholar] [CrossRef]
- Navya, P.N.; Kaphle, A.; Srinivas, S.P.; Bhargava, S.K.; Rotello, V.M.; Daima, H.K. Current trends and challenges in cancer management and therapy using designer nanomaterials. Nano Converg. 2019, 6, 23. [Google Scholar] [CrossRef] [PubMed]
- Demirtürk, N.; Bilensoy, E. Nanocarriers targeting the diseases of the pancreas. Eur. J. Pharm. Biopharm. 2022, 170, 10–23. [Google Scholar] [CrossRef]
- Kang, H.; Rho, S.; Stiles, W.R.; Hu, S.; Baek, Y.; Hwang, D.W.; Kashiwagi, S.; Kim, M.S.; Choi, H.S. Size-Dependent EPR Effect of Polymeric Nanoparticles on Tumor Targeting. Adv. Healthc. Mater. 2020, 9, e1901223. [Google Scholar] [CrossRef]
- Kou, L.; Sun, R.; Jiang, X.; Lin, X.; Huang, H.; Bao, S.; Zhang, Y.; Li, C.; Chen, R.; Yao, Q. Tumor Microenvironment-Responsive, Multistaged Liposome Induces Apoptosis and Ferroptosis by Amplifying Oxidative Stress for Enhanced Cancer Therapy. ACS Appl. Mater. Interfaces 2020, 12, 30031–30043. [Google Scholar] [CrossRef]
- Bami, M.S.; Raeisi Estabragh, M.A.; Khazaeli, P.; Ohadi, M.; Dehghannoudeh, G. pH-responsive drug delivery systems as intelligent carriers for targeted drug therapy: Brief history, properties, synthesis, mechanism and application. J. Drug Deliv. Sci. Technol. 2022, 70, 102987. [Google Scholar] [CrossRef]
- Yao, Q.; Kou, L.; Tu, Y.; Zhu, L. MMP-Responsive ‘Smart’ Drug Delivery and Tumor Targeting. Trends Pharmacol. Sci. 2018, 39, 766–781. [Google Scholar] [CrossRef] [PubMed]
- Wan, Z.; Mao, H.; Guo, M.; Li, Y.; Zhu, A.; Yang, H.; He, H.; Shen, J.; Zhou, L.; Jiang, Z.; et al. Highly efficient hierarchical micelles integrating photothermal therapy and singlet oxygen-synergized chemotherapy for cancer eradication. Theranostics 2014, 4, 399–411. [Google Scholar] [CrossRef] [PubMed]
- Peng, J.; Xiao, Y.; Li, W.; Yang, Q.; Tan, L.; Jia, Y.; Qu, Y.; Qian, Z. Photosensitizer Micelles Together with IDO Inhibitor Enhance Cancer Photothermal Therapy and Immunotherapy. Adv. Sci. 2018, 5, 1700891. [Google Scholar] [CrossRef] [PubMed]
- Allen, T.M.; Cullis, P.R. Liposomal drug delivery systems: From concept to clinical applications. Adv. Drug Deliv. Rev. 2013, 65, 36–48. [Google Scholar] [CrossRef]
- Safinya, C.R.; Ewert, K.K. Materials chemistry: Liposomes derived from molecular vases. Nature 2012, 489, 372–374. [Google Scholar] [CrossRef] [PubMed]
- Ryter, S.W. Therapeutic Potential of Heme Oxygenase-1 and Carbon Monoxide in Acute Organ Injury, Critical Illness, and Inflammatory Disorders. Antioxidants 2020, 9, 1153. [Google Scholar] [CrossRef] [PubMed]
- Rochette, L.; Cottin, Y.; Zeller, M.; Vergely, C. Carbon monoxide: Mechanisms of action and potential clinical implications. Pharmacol. Ther. 2013, 137, 133–152. [Google Scholar] [CrossRef] [PubMed]
- Nagao, S.; Taguchi, K.; Sakai, H.; Yamasaki, K.; Watanabe, H.; Otagiri, M.; Maruyama, T. Carbon monoxide-bound hemoglobin vesicles ameliorate multiorgan injuries induced by severe acute pancreatitis in mice by their anti-inflammatory and antioxidant properties. Int. J. Nanomed. 2016, 11, 5611–5620. [Google Scholar] [CrossRef]
- Taguchi, K.; Nagao, S.; Maeda, H.; Yanagisawa, H.; Sakai, H.; Yamasaki, K.; Wakayama, T.; Watanabe, H.; Otagiri, M.; Maruyama, T. Biomimetic carbon monoxide delivery based on hemoglobin vesicles ameliorates acute pancreatitis in mice via the regulation of macrophage and neutrophil activity. Drug Deliv. 2018, 25, 1266–1274. [Google Scholar] [CrossRef]
- Lai, S.; Wei, Y.; Wu, Q.; Zhou, K.; Liu, T.; Zhang, Y.; Jiang, N.; Xiao, W.; Chen, J.; Liu, Q.; et al. Liposomes for effective drug delivery to the ocular posterior chamber. J. Nanobiotechnol. 2019, 17, 64. [Google Scholar] [CrossRef]
- Mahmoudi, A.; Jaafari, M.R.; Ramezanian, N.; Gholami, L.; Malaekeh-Nikouei, B. BR2 and CyLoP1 enhance in-vivo SN38 delivery using pegylated PAMAM dendrimers. Int. J. Pharm. 2019, 564, 77–89. [Google Scholar] [CrossRef] [PubMed]
- Sun, H.J.; Wang, Y.; Hao, T.; Wang, C.Y.; Wang, Q.Y.; Jiang, X.X. Efficient GSH delivery using PAMAM-GSH into MPP-induced PC12 cellular model for Parkinson’s disease. Regen. Biomater. 2016, 3, 299–307. [Google Scholar] [CrossRef]
- Rolland, O.; Griffe, L.; Poupot, M.; Maraval, A.; Ouali, A.; Coppel, Y.; Fournié, J.J.; Bacquet, G.; Turrin, C.O.; Caminade, A.M.; et al. Tailored control and optimisation of the number of phosphonic acid termini on phosphorus-containing dendrimers for the ex-vivo activation of human monocytes. Chemistry 2008, 14, 4836–4850. [Google Scholar] [CrossRef]
- Marchand, P.; Griffe, L.; Poupot, M.; Turrin, C.O.; Bacquet, G.; Fournié, J.J.; Majoral, J.P.; Poupot, R.; Caminade, A.M. Dendrimers ended by non-symmetrical azadiphosphonate groups: Synthesis and immunological properties. Bioorg. Med. Chem. Lett. 2009, 19, 3963–3966. [Google Scholar] [CrossRef]
- Hayder, M.; Poupot, M.; Baron, M.; Nigon, D.; Turrin, C.O.; Caminade, A.M.; Majoral, J.P.; Eisenberg, R.A.; Fournié, J.J.; Cantagrel, A.; et al. A phosphorus-based dendrimer targets inflammation and osteoclastogenesis in experimental arthritis. Sci. Transl. Med. 2011, 3, 81ra35. [Google Scholar] [CrossRef]
- Chauhan, A.S.; Diwan, P.V.; Jain, N.K.; Tomalia, D.A. Unexpected in vivo anti-inflammatory activity observed for simple, surface functionalized poly(amidoamine) dendrimers. Biomacromolecules 2009, 10, 1195–1202. [Google Scholar] [CrossRef]
- Tang, Y.; Han, Y.; Liu, L.; Shen, W.; Zhang, H.; Wang, Y.; Cui, X.; Wang, Y.; Liu, G.; Qi, R. Protective effects and mechanisms of G5 PAMAM dendrimers against acute pancreatitis induced by caerulein in mice. Biomacromolecules 2015, 16, 174–182. [Google Scholar] [CrossRef]
- Hanafy, N.A.N.; El-Kemary, M.; Leporatti, S. Micelles Structure Development as a Strategy to Improve Smart Cancer Therapy. Cancers 2018, 10, 238. [Google Scholar] [CrossRef] [PubMed]
- Amin, E.F.; Rifaai, R.A.; Abdel-Latif, R.G. Empagliflozin attenuates transient cerebral ischemia/reperfusion injury in hyperglycemic rats via repressing oxidative-inflammatory-apoptotic pathway. Fundam. Clin. Pharmacol. 2020, 34, 548–558. [Google Scholar] [CrossRef] [PubMed]
- Sun, X.; Han, F.; Lu, Q.; Li, X.; Ren, D.; Zhang, J.; Han, Y.; Xiang, Y.K.; Li, J. Empagliflozin Ameliorates Obesity-Related Cardiac Dysfunction by Regulating Sestrin2-Mediated AMPK-mTOR Signaling and Redox Homeostasis in High-Fat Diet-Induced Obese Mice. Diabetes 2020, 69, 1292–1305. [Google Scholar] [CrossRef]
- Ashrafi Jigheh, Z.; Ghorbani Haghjo, A.; Argani, H.; Roshangar, L.; Rashtchizadeh, N.; Sanajou, D.; Nazari Soltan Ahmad, S.; Rashedi, J.; Dastmalchi, S.; Mesgari Abbasi, M. Empagliflozin alleviates renal inflammation and oxidative stress in streptozotocin-induced diabetic rats partly by repressing HMGB1-TLR4 receptor axis. Iran. J. Basic. Med. Sci. 2019, 22, 384–390. [Google Scholar] [CrossRef]
- Li, Q.; Cao, Q.; Yuan, Z.; Wang, M.; Chen, P.; Wu, X. A novel self-nanomicellizing system of empagliflozin for oral treatment of acute pancreatitis: An experimental study. Nanomedicine 2022, 42, 102534. [Google Scholar] [CrossRef]
- Deng, Y.; Zhang, X.; Shen, H.; He, Q.; Wu, Z.; Liao, W.; Yuan, M. Application of the Nano-Drug Delivery System in Treatment of Cardiovascular Diseases. Front. Bioeng. Biotechnol. 2019, 7, 489. [Google Scholar] [CrossRef]
- Zhao, Z.; Li, Y.; Xie, M.B. Silk fibroin-based nanoparticles for drug delivery. Int. J. Mol. Sci. 2015, 16, 4880–4903. [Google Scholar] [CrossRef] [PubMed]
- Maheshwari, R.K.; Singh, A.K.; Gaddipati, J.; Srimal, R.C. Multiple biological activities of curcumin: A short review. Life Sci. 2006, 78, 2081–2087. [Google Scholar] [CrossRef] [PubMed]
- Anchi, P.; Khurana, A.; Swain, D.; Samanthula, G.; Godugu, C. Sustained-Release Curcumin Microparticles for Effective Prophylactic Treatment of Exocrine Dysfunction of Pancreas: A Preclinical Study on Cerulein-Induced Acute Pancreatitis. J. Pharm. Sci. 2018, 107, 2869–2882. [Google Scholar] [CrossRef] [PubMed]
- Yao, Q.; Jiang, X.; Zhai, Y.Y.; Luo, L.Z.; Xu, H.L.; Xiao, J.; Kou, L.; Zhao, Y.Z. Protective effects and mechanisms of bilirubin nanomedicine against acute pancreatitis. J. Control. Release 2020, 322, 312–325. [Google Scholar] [CrossRef] [PubMed]
- Lee, Y.; Lee, S.; Lee, D.Y.; Yu, B.; Miao, W.; Jon, S. Multistimuli-Responsive Bilirubin Nanoparticles for Anticancer Therapy. Angew. Chem. Int. Ed. Engl. 2016, 55, 10676–10680. [Google Scholar] [CrossRef]
- Lee, Y.; Sugihara, K.; Gillilland, M.G., 3rd; Jon, S.; Kamada, N.; Moon, J.J. Hyaluronic acid-bilirubin nanomedicine for targeted modulation of dysregulated intestinal barrier, microbiome and immune responses in colitis. Nat. Mater. 2020, 19, 118–126. [Google Scholar] [CrossRef] [PubMed]
- Brannon, E.R.; Guevara, M.V.; Pacifici, N.J.; Lee, J.K.; Lewis, J.S.; Eniola-Adefeso, O. Polymeric particle-based therapies for acute inflammatory diseases. Nat. Rev. Mater. 2022, 7, 796–813. [Google Scholar] [CrossRef] [PubMed]
- Salama, A.H.; AbouSamra, M.M.; Awad, G.E.A.; Mansy, S.S. Promising bioadhesive ofloxacin-loaded polymeric nanoparticles for the treatment of ocular inflammation: Formulation and in vivo evaluation. Drug Deliv. Transl. Res. 2021, 11, 1943–1957. [Google Scholar] [CrossRef] [PubMed]
- Yang, Y.; Ding, Y.; Fan, B.; Wang, Y.; Mao, Z.; Wang, W.; Wu, J. Inflammation-targeting polymeric nanoparticles deliver sparfloxacin and tacrolimus for combating acute lung sepsis. J. Control. Release 2020, 321, 463–474. [Google Scholar] [CrossRef] [PubMed]
- Zhang, R.; Wu, S.; Ding, Q.; Fan, Q.; Dai, Y.; Guo, S.; Ye, Y.; Li, C.; Zhou, M. Recent advances in cell membrane-camouflaged nanoparticles for inflammation therapy. Drug Deliv. 2021, 28, 1109–1119. [Google Scholar] [CrossRef] [PubMed]
- Tezel, G.; Timur, S.S.; Kuralay, F.; Gürsoy, R.N.; Ulubayram, K.; Öner, L.; Eroğlu, H. Current status of micro/nanomotors in drug delivery. J. Drug Target. 2021, 29, 29–45. [Google Scholar] [CrossRef] [PubMed]
- Hussain, Z.; Rahim, M.A.; Jan, N.; Shah, H.; Rawas-Qalaji, M.; Khan, S.; Sohail, M.; Thu, H.E.; Ramli, N.A.; Sarfraz, R.M.; et al. Cell membrane cloaked nanomedicines for bio-imaging and immunotherapy of cancer: Improved pharmacokinetics, cell internalization and anticancer efficacy. J. Control. Release 2021, 335, 130–157. [Google Scholar] [CrossRef]
- Ju, S.M.; Youn, G.S.; Cho, Y.S.; Choi, S.Y.; Park, J. Celastrol ameliorates cytokine toxicity and pro-inflammatory immune responses by suppressing NF-κB activation in RINm5F beta cells. BMB Rep. 2015, 48, 172–177. [Google Scholar] [CrossRef]
- Li, H.; Yuan, Y.; Zhang, Y.; He, Q.; Xu, R.; Ge, F.; Wu, C. Celastrol inhibits IL-1β-induced inflammation in orbital fibroblasts through the suppression of NF-κB activity. Mol. Med. Rep. 2016, 14, 2799–2806. [Google Scholar] [CrossRef]
- Kim, J.E.; Lee, M.H.; Nam, D.H.; Song, H.K.; Kang, Y.S.; Lee, J.E.; Kim, H.W.; Cha, J.J.; Hyun, Y.Y.; Han, S.Y.; et al. Celastrol, an NF-κB inhibitor, improves insulin resistance and attenuates renal injury in db/db mice. PLoS ONE 2013, 8, e62068. [Google Scholar] [CrossRef]
- Zhou, X.; Cao, X.; Tu, H.; Zhang, Z.R.; Deng, L. Inflammation-Targeted Delivery of Celastrol via Neutrophil Membrane-Coated Nanoparticles in the Management of Acute Pancreatitis. Mol. Pharm. 2019, 16, 1397–1405. [Google Scholar] [CrossRef]
- Hassanzadeh, P.; Arbabi, E.; Rostami, F. Coating of ferulic acid-loaded silk fibroin nanoparticles with neutrophil membranes: A promising strategy against the acute pancreatitis. Life Sci. 2021, 270, 119128. [Google Scholar] [CrossRef] [PubMed]
- Abozaid, O.A.R.; Moawed, F.S.M.; Ahmed, E.S.A.; Ibrahim, Z.A. Cinnamic acid nanoparticles modulate redox signal and inflammatory response in gamma irradiated rats suffering from acute pancreatitis. Biochim. Biophys. Acta Mol. Basis Dis. 2020, 1866, 165904. [Google Scholar] [CrossRef] [PubMed]
- Wang, Z.; Wang, Z.; Liu, D.; Yan, X.; Wang, F.; Niu, G.; Yang, M.; Chen, X. Biomimetic RNA-silencing nanocomplexes: Overcoming multidrug resistance in cancer cells. Angew. Chem. Int. Ed. Engl. 2014, 53, 1997–2001. [Google Scholar] [CrossRef] [PubMed]
- Huang, Y.; Ran, X.; Lin, Y.; Ren, J.; Qu, X. Self-assembly of an organic-inorganic hybrid nanoflower as an efficient biomimetic catalyst for self-activated tandem reactions. Chem. Commun. 2015, 51, 4386–4389. [Google Scholar] [CrossRef]
- Xue, S.; Schlosburg, J.E.; Janda, K.D. A New Strategy for Smoking Cessation: Characterization of a Bacterial Enzyme for the Degradation of Nicotine. J. Am. Chem. Soc. 2015, 137, 10136–10139. [Google Scholar] [CrossRef] [PubMed]
- Huang, Y.; Ren, J.; Qu, X. Nanozymes: Classification, Catalytic Mechanisms, Activity Regulation, and Applications. Chem. Rev. 2019, 119, 4357–4412. [Google Scholar] [CrossRef]
- Tao, Y.; Ju, E.; Ren, J.; Qu, X. Polypyrrole nanoparticles as promising enzyme mimics for sensitive hydrogen peroxide detection. Chem. Commun. 2014, 50, 3030–3032. [Google Scholar] [CrossRef]
- Hu, Y.; Cheng, H.; Zhao, X.; Wu, J.; Muhammad, F.; Lin, S.; He, J.; Zhou, L.; Zhang, C.; Deng, Y.; et al. Surface-Enhanced Raman Scattering Active Gold Nanoparticles with Enzyme-Mimicking Activities for Measuring Glucose and Lactate in Living Tissues. ACS Nano 2017, 11, 5558–5566. [Google Scholar] [CrossRef]
- Song, Y.; Wang, X.; Zhao, C.; Qu, K.; Ren, J.; Qu, X. Label-free colorimetric detection of single nucleotide polymorphism by using single-walled carbon nanotube intrinsic peroxidase-like activity. Chemistry 2010, 16, 3617–3621. [Google Scholar] [CrossRef] [PubMed]
- Gao, L.; Zhuang, J.; Nie, L.; Zhang, J.; Zhang, Y.; Gu, N.; Wang, T.; Feng, J.; Yang, D.; Perrett, S.; et al. Intrinsic peroxidase-like activity of ferromagnetic nanoparticles. Nat. Nanotechnol. 2007, 2, 577–583. [Google Scholar] [CrossRef]
- Xie, X.; Zhao, J.; Gao, W.; Chen, J.; Hu, B.; Cai, X.; Zheng, Y. Prussian blue nanozyme-mediated nanoscavenger ameliorates acute pancreatitis via inhibiting TLRs/NF-kappaB signaling pathway. Theranostics 2021, 11, 3213–3228. [Google Scholar] [CrossRef] [PubMed]
- Wu, J.; Wang, X.; Wang, Q.; Lou, Z.; Li, S.; Zhu, Y.; Qin, L.; Wei, H. Nanomaterials with enzyme-like characteristics (nanozymes): Next-generation artificial enzymes (II). Chem. Soc. Rev. 2019, 48, 1004–1076. [Google Scholar] [CrossRef] [PubMed]
- Ma, W.; Mao, J.; Yang, X.; Pan, C.; Chen, W.; Wang, M.; Yu, P.; Mao, L.; Li, Y. A single-atom Fe-N(4) catalytic site mimicking bifunctional antioxidative enzymes for oxidative stress cytoprotection. Chem. Commun. 2018, 55, 159–162. [Google Scholar] [CrossRef] [PubMed]
- Zhao, J.; Gao, W.; Cai, X.; Xu, J.; Zou, D.; Li, Z.; Hu, B.; Zheng, Y. Nanozyme-mediated catalytic nanotherapy for inflammatory bowel disease. Theranostics 2019, 9, 2843–2855. [Google Scholar] [CrossRef] [PubMed]
- Xie, P.; Zhang, L.; Shen, H.; Wu, H.; Zhao, J.; Wang, S.; Hu, L. Biodegradable MoSe2-polyvinylpyrrolidone nanoparticles with multi-enzyme activity for ameliorating acute pancreatitis. J. Nanobiotechnol. 2022, 20, 113. [Google Scholar] [CrossRef] [PubMed]
- Zhang, L.; Xie, P.; Wu, H.; Zhao, J.; Wang, S. 2D MoSe2@PVP nanosheets with multi-enzyme activity alleviate the acute pancreatitis via scavenging the reactive oxygen and nitrogen species. Chem. Eng. J. 2022, 446, 136792. [Google Scholar] [CrossRef]
- Khurana, A.; Anchi, P.; Allawadhi, P.; Kumar, V.; Sayed, N.; Packirisamy, G.; Godugu, C. Yttrium oxide nanoparticles reduce the severity of acute pancreatitis caused by cerulein hyperstimulation. Nanomedicine 2019, 18, 54–65. [Google Scholar] [CrossRef]
- Khurana, A.; Anchi, P.; Allawadhi, P.; Kumar, V.; Sayed, N.; Packirisamy, G.; Godugu, C. Superoxide dismutase mimetic nanoceria restrains cerulein induced acute pancreatitis. Nanomedicine 2019, 14, 1805–1825. [Google Scholar] [CrossRef]
- Abdel-Hakeem, E.A.; Abdel-Hamid, H.A.; Abdel Hafez, S.M.N. The possible protective effect of Nano-Selenium on the endocrine and exocrine pancreatic functions in a rat model of acute pancreatitis. J. Trace Elem. Med. Biol. 2020, 60, 126480. [Google Scholar] [CrossRef]
- Fan, J.J.; Mei, Q.X.; Deng, G.Y.; Huang, Z.H.; Fu, Y.; Hu, J.H.; Huang, C.L.; Lu, Y.Y.; Lu, L.G.; Wang, X.P.; et al. Porous SiO(2)-coated ultrasmall selenium particles nanospheres attenuate cerulein-induce acute pancreatitis in mice by downregulating oxidative stress. J. Dig. Dis. 2021, 22, 363–372. [Google Scholar] [CrossRef]
Publisher’s Note: MDPI stays neutral with regard to jurisdictional claims in published maps and institutional affiliations. |
© 2022 by the authors. Licensee MDPI, Basel, Switzerland. This article is an open access article distributed under the terms and conditions of the Creative Commons Attribution (CC BY) license (https://creativecommons.org/licenses/by/4.0/).






