Alkaloid Derivative (Z)-3β-Ethylamino-Pregn-17(20)-en Inhibits Triple-Negative Breast Cancer Metastasis and Angiogenesis by Targeting HSP90α
Abstract
1. Introduction
2. Results
2.1. Cytotoxicity of Compound 1 against MDA-MB-231 Cells and Huvecs
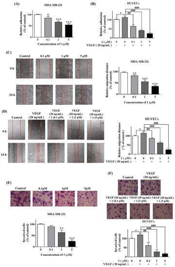
2.2. Compound 1 Suppressed Cell Adhesion
2.3. Compound 1 Suppressed Cell Migration and Invasion
2.4. Compound 1 Suppressed HUVECs Tube Formation
2.5. Compound 1 Downregulated Intracellular and Extracellular VEGF Levels
2.6. Compound 1 Inhibited Hypoxia-Induced HIF-1α Protein Expression
2.7. The Inhibitory Effect of 1 Was Abolished by an HIF1-α Activator
2.8. Compound 1 Inhibited the Activation of VEGFR2 and Downstream Signaling Pathways In Vitro
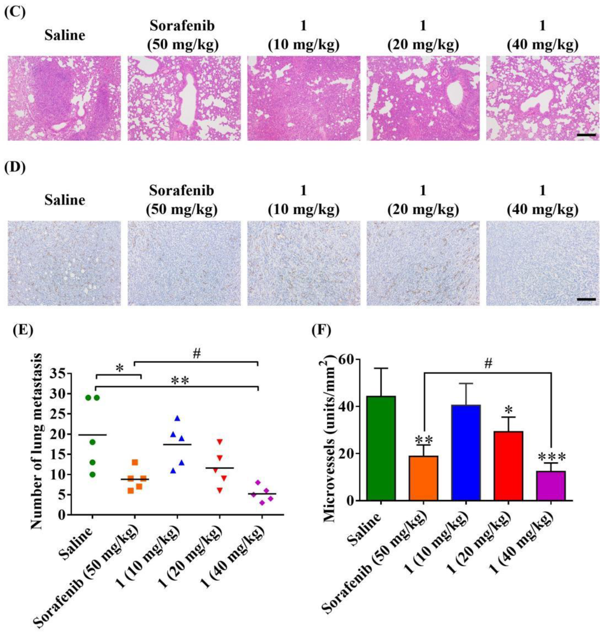
2.9. Compound 1 Inhibited the Tumor Growth, Metastasis and Angiogenesis in 4T1 Mammary Carcinoma Models
2.10. HSP90α Was a Direct Target of 1
3. Discussion
4. Materials and Methods
4.1. Agents and Antibodies
4.2. Cell Culture and Treatment
4.3. Cell Viability Assay
4.4. Cell Adhesion Assay
4.5. Migration and Invasion Assays
4.6. Tube Formation Assay
4.7. VEGF Enzyme-Linked Immunosorbent Assay (ELISA)
4.8. Western Blotting Analysis
4.9. Antitumor Effect and Lung Metastasis in Orthotopic Breast Cancer Model
4.10. Molecular Docking Simulation
4.11. Cellular Thermal Shift Assay (CETSA)
4.12. Surface Plasmon Resonance (SPR) Analysis
4.13. Statistical Analysis
5. Conclusions
Supplementary Materials
Author Contributions
Funding
Institutional Review Board Statement
Informed Consent Statement
Data Availability Statement
Acknowledgments
Conflicts of Interest
Sample Availability
References
- Siegel, R.L.; Miller, K.D.; Jemal, A. Cancer Statistics, 2017. CA Cancer J. Clin. 2017, 67, 7–30. [Google Scholar] [CrossRef] [PubMed]
- Jiang, W.G.; Sanders, A.J.; Katoh, M.; Ungefroren, H.; Gieseler, F.; Prince, M.; Thompson, S.K.; Zollo, M.; Spano, D.; Dhawan, P.; et al. Tissue invasion and metastasis: Molecular, biological and clinical perspectives. Semin. Cancer Biol. 2015, 35, S244–S275. [Google Scholar] [CrossRef] [PubMed]
- Wigerup, C.; Påhlman, S.; Bexell, D. Therapeutic targeting of hypoxia and hypoxia-inducible factors in cancer. Pharmacol. Ther. 2016, 164, 152–169. [Google Scholar] [CrossRef] [PubMed]
- Zhong, H.; De Marzo, A.M.; Laughner, E.; Lim, M.; Hilton, D.A.; Zagzag, D.; Buechler, P.; Isaacs, W.B.; Semenza, G.L.; Simons, J.W. Overexpression of hypoxia-inducible factor 1alpha in common human cancers and their metastases. Cancer Res. 1999, 59, 5830–5835. [Google Scholar]
- Talks, K.L.; Turley, H.; Gatter, K.C.; Maxwell, P.H.; Pugh, C.W.; Ratcliffe, P.J.; Harris, A.L. The expression and distribution of the hypox-ia-inducible factors HIF-1 alpha and HIF-2 alpha in normal human tissues, cancers, and tumor-associated macrophages. Am. J. Pathol. 2000, 157, 411–421. [Google Scholar] [CrossRef]
- Schito, L.; Semenza, G.L. Hypoxia-Inducible Factors: Master Regulators of Cancer Progression. Trends Cancer 2016, 2, 758–770. [Google Scholar] [CrossRef]
- Liu, Z.-J.; Semenza, G.L.; Zhang, H.-F. Hypoxia-inducible factor 1 and breast cancer metastasis. J. Zhejiang Univ.-Sci. B (Biomed. Biotechnol.) 2015, 16, 32–43. [Google Scholar] [CrossRef]
- Melincovici, C.S.; Boşca, A.B.; Şuşman, S.; Mărginean, M.; Mihu, C.; Istrate, M.; Moldovan, I.M.; Roman, A.L.; Mihu, C.M. Vascular endothelial growth factor (VEGF)—Key factor in normal and pathological angiogenesis. Rom. J. Morphol. Embryol. 2018, 59, 455–467. [Google Scholar]
- Saini, J.; Sharma, P.K. Clinical, Prognostic and Therapeutic Significance of Heat Shock Proteins in Cancer. Curr. Drug Targets 2018, 19, 1478–1490. [Google Scholar] [CrossRef]
- Yang, S.; Ren, X.; Liang, Y.; Yan, Y.; Zhou, Y.; Hu, J.; Wang, Z.; Song, F.; Wang, F.; Liao, W.; et al. KNK437 restricts the growth and metastasis of colorectal cancer via targeting DNAJA1/CDC45 axis. Oncogene 2020, 39, 249–261. [Google Scholar] [CrossRef] [PubMed]
- Tang, H.; Li, J.; Liu, X.; Wang, G.; Luo, M.; Deng, H. Down-regulation of HSP60 Suppresses the Proliferation of Glioblastoma Cells via the ROS/AMPK/mTOR Pathway. Sci. Rep. 2016, 6, 28388. [Google Scholar] [CrossRef]
- Jagadish, N.; Agarwal, S.; Gupta, N.; Fatima, R.; Devi, S.; Kumar, V.; Suri, V.; Kumar, R.; Suri, V.; Sadasukhi, T.C.; et al. Heat shock protein 70-2 (HSP70-2) overexpression in breast cancer. J. Exp. Clin. Cancer Res. 2016, 35, 150. [Google Scholar] [CrossRef]
- Garg, M.; Kanojia, D.; Saini, S.; Suri, S.; Gupta, A.; Surolia, A.; Suri, A. Germ cell-specific heat shock protein 70-2 is expressed in cervical carcinoma and is involved in the growth, migration, and invasion of cervical cells. Cancer 2010, 116, 3785–3796. [Google Scholar] [CrossRef]
- Katschinski, D.M.; Le, L.; Schindler, S.G.; Thomas, T.; Voss, A.K.; Wenger, R.H. Interaction of the PAS B domain with HSP90 accelerates hypoxia-inducible factor-1alpha stabilization. Cell Physiol. Biochem. 2004, 14, 351–360. [Google Scholar] [CrossRef]
- Miyata, Y.; Nakamoto, H.; Neckers, L. The therapeutic target Hsp90 and cancer hallmarks. Curr. Pharm. Des. 2013, 19, 347–365. [Google Scholar] [CrossRef]
- Solit, D.B.; Chiosis, G. Development and application of Hsp90 inhibitors. Drug Discov. Today 2008, 13, 38–43. [Google Scholar] [CrossRef]
- Workman, P.; Burrows, F.; Neckers, L.; Rosen, N. Drugging the Cancer Chaperone HSP90: Combinatorial Therapeutic Exploitation of Oncogene Addiction and Tumor Stress. Ann. N. Y. Acad. Sci. 2007, 1113, 202–216. [Google Scholar] [CrossRef]
- Costa, T.E.; Raghavendra, N.M.; Penido, C. Natural heat shock protein 90 inhibitors in cancer and inflammation. Eur. J. Med. Chem. 2020, 189, 112063. [Google Scholar] [CrossRef] [PubMed]
- Jhaveri, K.; Taldone, T.; Modi, S.; Chiosis, G. Advances in the clinical development of heat shock protein 90 (Hsp90) inhibitors in cancers. Biochim. Biophys. Acta 2012, 1823, 742–755. [Google Scholar] [CrossRef] [PubMed]
- Zhai, H.-Y.; Zhao, C.; Zhang, N.; Jin, M.-N.; Tang, S.-A.; Qin, N.; Kong, D.-X.; Duan, H.-Q. Alkaloids from Pachysandra terminalis Inhibit Breast Cancer Invasion and Have Potential for Development as Antimetastasis Therapeutic Agents. J. Nat. Prod. 2012, 75, 1305–1311. [Google Scholar] [CrossRef] [PubMed]
- Qin, N.; Jia, M.; Wu, X.R.; Shou, X.A.; Liu, Q.; Gan, C.C.; Jin, M.N.; Yu, Y.; Duan, H.Q. Synthesis and anti-metastatic effects of pregn-17(20)-en-3-amine derivatives. Eur. J. Med. Chem. 2016, 124, 490–499. [Google Scholar] [CrossRef] [PubMed]
- Tie, J.; Desai, J. Antiangiogenic Therapies Targeting the Vascular Endothelia Growth Factor Signaling System. Crit. Rev. Oncog. 2012, 17, 51–67. [Google Scholar] [CrossRef] [PubMed]
- Fitzpatrick, T.E.; Lash, G.E.; Yanaihara, A.; Charnock-Jones, D.S.; Macdonald-Goodfellow, S.K.; Graham, C.H. Inhibition of breast carcinoma and trophoblast cell invasiveness by vascular endothelial growth factor. Exp. Cell Res. 2003, 283, 247–255. [Google Scholar] [CrossRef]
- Maae, E.; Olsen, D.A.; Steffensen, K.D.; Jakobsen, E.H.; Brandslund, I.; Sørensen, F.B.; Jakobsen, A. Prognostic impact of placenta growth factor and vascular endothelial growth factor A in patients with breast cancer. Breast Cancer Res. Treat. 2012, 133, 257–265. [Google Scholar] [CrossRef]
- Zhou, B.; Ge, T.; Zhou, L.; Jiang, L.; Zhu, L.; Yao, P.; Yu, Q. Dimethyloxalyl Glycine Regulates the HIF-1 Signaling Pathway in Mes-enchymal Stem Cells. Stem Cell Rev Rep. 2020, 16, 702–710. [Google Scholar] [CrossRef]
- Ferrara, N.; Kerbel, R.S. Angiogenesis as a therapeutic target. Nature 2005, 438, 967–974. [Google Scholar] [CrossRef]
- Shibuya, M.; Claesson-Welsh, L. Signal transduction by VEGF receptors in regulation of angiogenesis and lymphangiogenesis. Exp. Cell Res. 2006, 312, 549–560. [Google Scholar] [CrossRef]
- Simons, M.; Gordon, E.; Claesson-Welsh, L. Mechanisms and regulation of endothelial VEGF receptor signalling. Nat. Rev. Mol. Cell Biol. 2016, 17, 611–625. [Google Scholar] [CrossRef]
- Kataria, N.; Martinez, C.-A.; Kerr, B.; Zaiter, S.S.; Morgan, M.; McAlpine, S.R.; Cook, K.M. C-Terminal HSP90 Inhibitors Block the HIF-1 Hypoxic Response by Degrading HIF-1α through the Oxygen-Dependent Degradation Pathway. Cell. Physiol. Biochem. 2019, 53, 480–495. [Google Scholar] [CrossRef]
- Jo, D.H.; An, H.; Chang, D.-J.; Baek, Y.-Y.; Cho, C.S.; Jun, H.O.; Park, S.-J.; Kim, J.H.; Lee, H.-Y.; Kim, K.-W.; et al. Hypoxia-mediated retinal neovascularization and vascular leakage in diabetic retina is suppressed by HIF-1α destabilization by SH-1242 and SH-1280, novel hsp90 inhibitors. J. Mol. Med. 2014, 92, 1083–1092. [Google Scholar] [CrossRef]
- Zhang, P.C.; Liu, X.; Li, M.M.; Ma, Y.Y.; Sun, H.T.; Tian, X.Y.; Wang, Y.; Liu, M.; Fu, L.S.; Wang, Y.F.; et al. AT-533, a novel Hsp90 inhibitor, inhibits breast cancer growth and HIF-1alpha/VEGF/VEGFR-2-mediated angiogenesis in vitro and in vivo. Biochem. Pharmacol. 2020, 172, 113771. [Google Scholar] [CrossRef] [PubMed]
- Shaw, J.; Leveridge, M.; Norling, C.; Karén, J.; Molina, D.M.; O’Neill, D.; Dowling, J.E.; Davey, P.; Cowan, S.; Dabrowski, M.; et al. Determining direct binders of the Androgen Receptor using a high-throughput Cellular Thermal Shift Assay. Sci. Rep. 2018, 8, 163. [Google Scholar] [CrossRef] [PubMed]
- Hanahan, D.; Weinberg, R.A. Hallmarks of Cancer: The Next Generation. Cell 2011, 144, 646–674. [Google Scholar] [CrossRef] [PubMed]
- Kozłowski, J.; Kozłowska, A.; Kocki, J. Breast cancer metastasis—Insight into selected molecular mechanisms of the phenomenon. Postepy Hig. Med. Dosw. 2015, 69, 447–451. [Google Scholar] [CrossRef]
- Wong, M.S.; Sidik, S.M.; Mahmud, R.; Stanslas, J. Molecular targets in the discovery and development of novel antimetastatic agents: Current progress and future prospects. Clin. Exp. Pharmacol. Physiol. 2013, 40, 307–319. [Google Scholar] [CrossRef]
- Folkman, J. Tumor angiogenesis: Therapeutic implications. N. Engl. J. Med. 1971, 285, 1182–1186. [Google Scholar] [CrossRef]
- Li, T.L.; Kang, G.B.; Wang, T.Y.; Huang, H. Tumor angiogenesis and anti-angiogenic gene therapy for cancer. Oncol. Lett. 2018, 16, 687–702. [Google Scholar] [CrossRef]
- Cao, Y.E.G.; Wang, E.; Pal, K.; Dutta, S.K.; Bar-Sagi, D.; Mukhopadhyay, D. VEGF Exerts an Angiogenesis-Independent Function in Cancer Cells to Promote Their Malignant Progression. Cancer Res. 2012, 72, 3912–3918. [Google Scholar] [CrossRef]
- Goel, H.L.; Mercurio, A.M. VEGF targets the tumour cell. Nat. Rev. Cancer 2013, 13, 871–882. [Google Scholar] [CrossRef] [PubMed]
- Perrot-Applanat, M.; Di Benedetto, M. Autocrine functions of VEGF in breast tumor cells Adhesion, survival, migration and invasion. Cell Adh Migr. 2012, 6, 547–553. [Google Scholar] [CrossRef]
- Chatterjee, S.; Heukamp, L.C.; Siobal, M.; Schöttle, J.; Wieczorek, C.; Peifer, M.; Frasca, D.; Koker, M.; König, K.; Meder, L.; et al. Tumor VEGF:VEGFR2 autocrine feed-forward loop triggers angiogenesis in lung cancer. J. Clin. Invest. 2013, 123, 1732–1740. [Google Scholar] [CrossRef]
- Hamerlik, P.; Lathia, J.D.; Rasmussen, R.; Wu, Q.; Bartkova, J.; Lee, M.; Moudry, P.; Bartek, J., Jr.; Fischer, W.; Lukas, J.; et al. Autocrine VEGF–VEGFR2–Neuropilin-1 signaling promotes glioma stem-like cell viability and tumor growth. J. Exp. Med. 2012, 209, 507–520. [Google Scholar] [CrossRef]
- Quintero, M.; Mackenzie, N.; Brennan, P. Hypoxia-inducible factor 1 (HIF-1) in cancer. Eur. J. Surg. Oncol. (EJSO) 2004, 30, 465–468. [Google Scholar] [CrossRef]
- Min, S.; Wang, X.; Du, Q.; Gong, H.; Yang, Y.; Wang, T.; Wu, N.; Liu, X.; Li, W.; Zhao, C.; et al. Chetomin, a Hsp90/HIF1α pathway inhibitor, effectively targets lung cancer stem cells and non-stem cells. Cancer Biol. Ther. 2020, 21, 698–708. [Google Scholar] [CrossRef]
- Trepel, J.; Mollapour, M.; Giaccone, G.; Neckers, L. Targeting the dynamic HSP90 complex in cancer. Nat. Rev. Cancer 2010, 10, 537–549. [Google Scholar] [CrossRef]
- Kamal, A.; Thao, L.; Sensintaffar, J.; Zhang, L.; Boehm, M.F.; Fritz, L.C.; Burrows, F.J. A high-affinity conformation of Hsp90 confers tumour selectivity on Hsp90 inhibitors. Nature 2003, 425, 407–410. [Google Scholar] [CrossRef]
- Komarova, N.L.; Wodarz, D. Drug resistance in cancer: Principles of emergence and prevention. Proc. Natl. Acad. Sci. USA 2005, 102, 9714–9719. [Google Scholar] [CrossRef]
- Ho, N.; Li, A.; Li, S.; Zhang, H. Heat Shock Protein 90 and Role of Its Chemical Inhibitors in Treatment of Hematologic Malignancies. Pharmaceuticals 2012, 5, 779–801. [Google Scholar] [CrossRef] [PubMed]
- Zhu, D.; Li, S.; Chen, C.; Wang, S.; Zhu, J.; Kong, L.; Luo, J. Tubocapsenolide A targets C-terminal cysteine residues of HSP90 to exert the anti-tumor effect. Pharmacol. Res. 2021, 166, 105523. [Google Scholar] [CrossRef] [PubMed]
- Huang, X.H.; Yan, X.; Zhang, Q.H.; Hong, P.; Zhang, W.X.; Liu, Y.P.; Xu, W.W.; Li, B.; He, Q.Y. Direct targeting of HSP90 with dauri destabilizes beta-catenin to suppress lung cancer tumorigenesis. Cancer Lett. 2020, 489, 66–78. [Google Scholar] [CrossRef] [PubMed]
- Dey, P.; Kundu, A.; Chakraborty, H.J.; Kar, B.; Choi, W.S.; Lee, B.M.; Bhakta, T.; Atanasov, A.G.; Kim, H.S. Therapeutic value of steroidal alkaloids in cancer: Current trends and future perspectives. Int. J. Cancer 2019, 145, 1731–1744. [Google Scholar] [CrossRef]
- Aoki, S.; Watanabe, Y.; Sanagawa, M.; Setiawan, A.; Kotoku, N.; Kobayashi, M. Cortistatins A, B, C, and D, anti-angiogenic ste-roidal alkaloids, from the marine sponge Corticium simplex. J. Am. Chem. Soc. 2006, 128, 3148–3149. [Google Scholar] [CrossRef] [PubMed]
- Shrivastav, S.; Bal, A.; Singh, G.; Joshi, K. Tumor Angiogenesis in Breast Cancer: Pericytes and Maturation Does Not Correlate with Lymph Node Metastasis and Molecular Subtypes. Clin. Breast Cancer 2016, 16, 131–138. [Google Scholar] [CrossRef] [PubMed]
- Qin, N.; Peng, L.-Y.; Jin, M.-N.; Wu, X.-R.; Jia, M.; Gan, C.-C.; Zhu, W.; Zhang, P.; Liu, X.-Q.; Duan, H.-Q. Target identification of anti-diabetic and anti-obesity flavonoid derivative (Fla-CN). Bioorg. Chem. 2022, 121, 105674. [Google Scholar] [CrossRef]
- Ni, T.-W.; Duan, X.-C.; Wang, M.; Jia, M.-Q.; Chen, Y.; Yu, Y.; Qin, N.; Duan, H.-Q. Alkaloid derivative ION-31a inhibits breast cancer metastasis and angiogenesis by targeting HSP90α. Bioorg. Chem. 2021, 115, 105201. [Google Scholar] [CrossRef] [PubMed]












| Publisher’s Note: MDPI stays neutral with regard to jurisdictional claims in published maps and institutional affiliations. | 
© 2022 by the authors. Licensee MDPI, Basel, Switzerland. This article is an open access article distributed under the terms and conditions of the Creative Commons Attribution (CC BY) license (https://creativecommons.org/licenses/by/4.0/).
Share and Cite
Liu, X.-Y.; Wang, Y.-M.; Zhang, X.-Y.; Jia, M.-Q.; Duan, H.-Q.; Qin, N.; Chen, Y.; Yu, Y.; Duan, X.-C. Alkaloid Derivative (Z)-3β-Ethylamino-Pregn-17(20)-en Inhibits Triple-Negative Breast Cancer Metastasis and Angiogenesis by Targeting HSP90α. Molecules 2022, 27, 7132. https://doi.org/10.3390/molecules27207132
Liu X-Y, Wang Y-M, Zhang X-Y, Jia M-Q, Duan H-Q, Qin N, Chen Y, Yu Y, Duan X-C. Alkaloid Derivative (Z)-3β-Ethylamino-Pregn-17(20)-en Inhibits Triple-Negative Breast Cancer Metastasis and Angiogenesis by Targeting HSP90α. Molecules. 2022; 27(20):7132. https://doi.org/10.3390/molecules27207132
Chicago/Turabian StyleLiu, Xin-Yao, Yu-Miao Wang, Xiang-Yu Zhang, Mei-Qi Jia, Hong-Quan Duan, Nan Qin, Ying Chen, Yang Yu, and Xiao-Chuan Duan. 2022. "Alkaloid Derivative (Z)-3β-Ethylamino-Pregn-17(20)-en Inhibits Triple-Negative Breast Cancer Metastasis and Angiogenesis by Targeting HSP90α" Molecules 27, no. 20: 7132. https://doi.org/10.3390/molecules27207132
APA StyleLiu, X.-Y., Wang, Y.-M., Zhang, X.-Y., Jia, M.-Q., Duan, H.-Q., Qin, N., Chen, Y., Yu, Y., & Duan, X.-C. (2022). Alkaloid Derivative (Z)-3β-Ethylamino-Pregn-17(20)-en Inhibits Triple-Negative Breast Cancer Metastasis and Angiogenesis by Targeting HSP90α. Molecules, 27(20), 7132. https://doi.org/10.3390/molecules27207132
 
        


