Sex Differences of Cardiolipin in Tissue Distribution Based on Targeted Lipidomic Analysis by UHPLC-QTOF-MS/MS
Abstract
1. Introduction
2. Results
2.1. MS/MS Fragmentation Patterns of CLs
2.2. Identification of CLs in Tissues
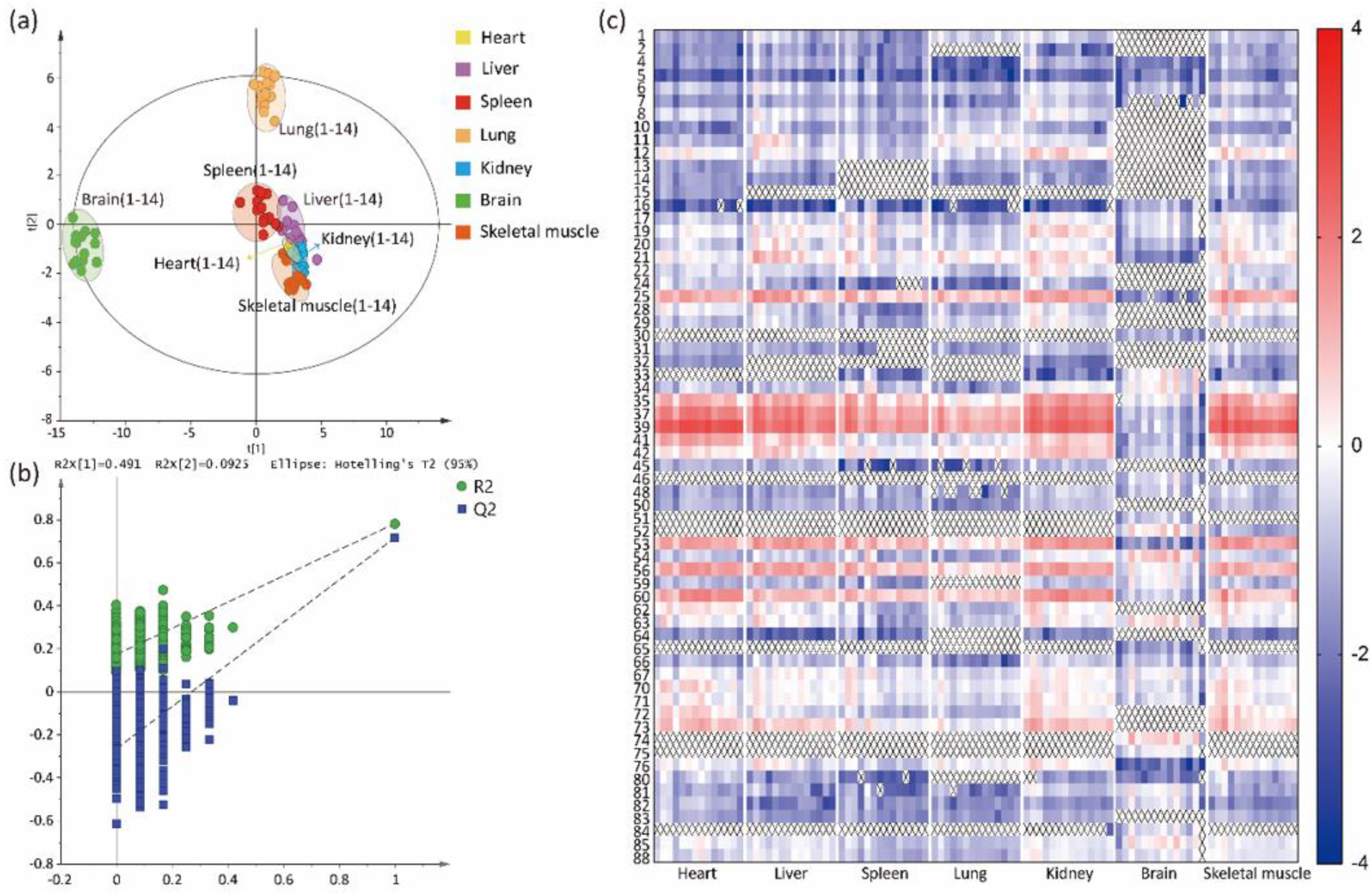
2.3. CL Distribution in Seven Tissues Based on Targeted Lipidomic Analysis
2.4. Sex Differences of CLs in Tissues
3. Discussion
4. Materials and Methods
4.1. Chemicals and Materials
4.2. Sample Preparation
4.3. LC/MS Conditions
4.4. Data Processing
5. Conclusions
Supplementary Materials
Author Contributions
Funding
Institutional Review Board Statement
Informed Consent Statement
Data Availability Statement
Conflicts of Interest
Sample Availability
References
- Shilovsky, G.A.; Putyatina, T.S.; Ashapkin, V.V.; Yamskova, O.V.; Lyubetsky, V.A.; Sorokina, E.V.; Shram, S.I.; Markov, A.V.; Vyssokikh, M.Y. Biological Diversity and Remodeling of Cardiolipin in Oxidative Stress and Age-Related Pathologies. Biochemistry 2019, 84, 1469–1483. [Google Scholar] [CrossRef]
- Paradies, G.; Paradies, V.; Ruggiero, F.M.; Petrosillo, G. Role of Cardiolipin in Mitochondrial Function and Dynamics in Health and Disease: Molecular and Pharmacological Aspects. Cells 2019, 8, 728. [Google Scholar] [CrossRef]
- Kagan, V.E.; Jiang, J.; Huang, Z.; Tyurina, Y.Y. NDPK-D (NM23-H4)-mediated externalization of cardiolipin enables elimination of depolarized mitochondria by mitophagy. Cell. Death. Differ. 2016, 23, 1140–1151. [Google Scholar] [CrossRef] [PubMed]
- Maguire, J.J.; Tyurina, Y.Y.; Mohammadyani, D.A.; Kapralov, A.; Anthonymuthu, T.S.; Qu, F.; Amoscato, A.; Sparvero, L.J.; Tyurin, V.; Planas-Iglesias, J.; et al. Known unknowns of cardiolipin signaling: The best is yet to come. BBA Mol. Cell. Biol. Lipids. 2017, 1862, 8–24. [Google Scholar] [CrossRef]
- Chicco, A.J.; Sparagna, G.C. Role of cardiolipin alterations in mitochondrial dysfunction and disease. Am. J. Physiol. Cell Physiol. 2007, 292, C33–C44. [Google Scholar] [CrossRef] [PubMed]
- Cole, L.K.; Mejia, E.M.; Vandel, M.; Sparagna, G.C.; Claypool, S.M.; Dyck-Chan, L.; Klein, J.; Hatch, G.M. Impaired Cardiolipin Biosynthesis Prevents Hepatic Steatosis and Diet-Induced Obesity. Diabetes 2016, 65, 3289–3300. [Google Scholar] [CrossRef]
- Shen, Z.; Ye, C.; McCain, K.; Greenberg, M.L. The Role of Cardiolipin in Cardiovascular Health. Biomed. Res. Int. 2015, 2015, 891707. [Google Scholar] [CrossRef]
- Wasmus, C.; Dudek, J. Metabolic Alterations Caused by Defective Cardiolipin Remodeling in Inherited Cardiomyopathies. Life 2020, 10, 277. [Google Scholar] [CrossRef] [PubMed]
- Shi, Y. Emerging roles of cardiolipin remodeling in mitochondrial dysfunction associated with diabetes, obesity, and cardiovascular diseases. J. Biomed. Res. 2010, 24, 6–15. [Google Scholar] [CrossRef]
- Han, X.; Kelley, J.G.; Gross, R.W. Diabetes-induced changes in specific lipid molecular species in rat myocardium. Biochem. J. 2000, 352, 79–89. [Google Scholar] [CrossRef]
- Sabbah, H.N. Barth syndrome cardiomyopathy: Targeting the mitochondria with elamipretide. Heart. Fail. Rev. 2021, 26, 237–253. [Google Scholar] [CrossRef] [PubMed]
- Grudis, J.E.; Chatfield, K.C.; Sparagna, G.C.; Hijmans, J.; Sobus, R.D.; Miyamoto, S.D. Expression of Cardiolipin Biosynthesis and Remodeling Enzymesin Adult Heart Failure. J. Heart. Lung. Transpl. 2013, 32, S97–S98. [Google Scholar] [CrossRef]
- Guan, Z.Z.; Soderberg, M.; Sindelar, P.; Edlund, C. Content and fatty acid composition of cardiolipin in the brain of patients with Alzheimer’s disease. Neurochem. Int. 1994, 25, 295–300. [Google Scholar] [CrossRef]
- Zhang, J.; Yu, W.; Ryu, S.W.; Lin, J.; Buentello, G.; Tibshirani, R.; Suliburk, J.; Eberlin, L.S. Cardiolipins are biomarkers of mitochondria-rich thyroid oncocytic tumors. Cancer. Res. 2016, 76, 6588–6597. [Google Scholar] [CrossRef]
- Brouwers, J.F. Liquid chromatographic-mass spectrometric analysis of phospholipids. Chromatography, ionization and quantification. Biochim. Biophys. Acta 2011, 1811, 763–775. [Google Scholar] [CrossRef]
- Cajka, T.; Fiehn, O. Toward Merging Untargeted and Targeted Methods in Mass Spectrometry-Based Metabolomics and Lipidomics. Anal. Chem. 2016, 88, 524–545. [Google Scholar] [CrossRef] [PubMed]
- Han, X.; Yang, K.; Yang, J.; Cheng, H.; Gross, R.W. Shotgun lipidomics of cardiolipin molecular species in lipid extracts of biological samples. J. Lipid. Res. 2006, 47, 864–879. [Google Scholar] [CrossRef] [PubMed]
- Navas-Iglesias, N.; Carrasco-Pancorbo, A.; Cuadros-Rodríguez, L. From lipids analysis towards lipidomics, a new challenge for the analytical chemistry of the 21st century. Part II: Analytical lipidomics. TrAC-Trend. Anal. Chem. 2009, 28, 393–403. [Google Scholar] [CrossRef]
- Xiang, X.; Su, C.; Shi, Q.; Wu, J.; Zeng, Z.; Zhang, L.; Jin, S.; Huang, R.; Gao, T.; Song, C. Potential hypoglycemic metabolites in dark tea fermented by Eurotium cristatum based on UPLC-QTOF-MS/MS combining global metabolomic and spectrum-effect relationship analysis. Food. Funct. 2021, 331, 127281. [Google Scholar] [CrossRef] [PubMed]
- Lee, J.C.; Yang, J.S.; Moon, M.H. Simultaneous Relative Quantification of Various Polyglycerophospholipids with Isotope-Labeled Methylation by Nanoflow Ultrahigh Performance Liquid Chromatography-Tandem Mass Spectrometry. Anal. Chem. 2019, 91, 6716–6723. [Google Scholar] [CrossRef] [PubMed]
- Garrett, T.A.; O’Neill, A.C.; Hopson, M.L. Quantification of cardiolipin molecular species in Escherichia coli lipid extracts using liquid chromatography/electrospray ionization mass spectrometry. Rapid. Commun. Mass. Spectrom. 2012, 26, 2267–2274. [Google Scholar] [CrossRef]
- Bird, S.S.; Marur, V.R.; Stavrovskaya, I.G.; Kristal, B.S. Qualitative Characterization of the Rat Liver Mitochondrial Lipidome using LC-MS Profiling and High Energy Collisional Dissociation (HCD) All Ion Fragmentation. Metabolomics 2013, 9, 67–83. [Google Scholar] [CrossRef]
- Chen, Z.; Wu, Y.; Ma, Y.-S.; Kobayashi, Y.; Zhao, Y.-Y.; Miura, Y.; Chiba, H.; Hui, S.-P. Profiling of cardiolipins and their hydroperoxides in HepG2 cells by LC/MS. Anal. Bioanal. Chem. 2017, 409, 5735–5745. [Google Scholar] [CrossRef]
- Tian, H.; Sparvero, L.J.; Amoscato, A.A.; Bloom, A.; Bayir, H.; Kagan, V.E.; Winograd, N. Gas Cluster Ion Beam Time-of-Flight Secondary Ion Mass Spectrometry High-Resolution Imaging of Cardiolipin Speciation in the Brain: Identification of Molecular Losses after Traumatic Injury. Anal. Chem. 2017, 89, 4611–4619. [Google Scholar] [CrossRef] [PubMed]
- Hsu, F.F.; Turk, J. Characterization of cardiolipin from Escherichia coli by electrospray ionization with multiple stage quadrupole ion-trap mass spectrometric analysis of [M-2H+Na]− ions. J. Am. Soc. Mass. Spectrom. 2006, 17, 420–429. [Google Scholar] [CrossRef]
- Wang, Z.; Ying, Z.; Bosy-Westphal, A.; Zhang, J.; Schautz, B.; Later, W.; Heymsfield, S.B.; Müller, M.J. Specific metabolic rates of major organs and tissues across adulthood: Evaluation by mechanistic model of resting energy expenditure. Am. J. Clin. Nutr. 2010, 92, 1369–1377. [Google Scholar] [CrossRef]
- Diagne, A.; Fauvel, J.; Record, M.; Chap, H.; Douste-Blazy, L. Studies on ether phospholipids: II. Comparative composition of various tissues from human, rat and guinea pig. BBA-Mol. Cell. Biol. Lipids 1984, 793, 221–231. [Google Scholar]
- Bayir, H.; Tyurin, V.A.; Tyurina, Y.Y.; Viner, R.; Ritov, V.; Amoscato, A.; Zhao, Q.; Ms, X.J.Z.; Bs, K.L.J.; Alexander, H.; et al. Selective Early Cardiolipin Peroxidation after Traumatic Brain Injury: An Oxidative Lipidomics Analysis. Ann. Neurol. 2007, 62, 154–169. [Google Scholar] [CrossRef]
- Lee, H.J.; Mayette, J.; Rapoport, S.I.; Bazinet, R.P. Selective remodeling of cardiolipin fatty acids in the aged rat heart. Lipids Health. Dis. 2006, 5, 2. [Google Scholar] [CrossRef] [PubMed]
- Matzel, L.D.; Sauce, B. Individual differences: Case studies of rodent and primate intelligence. J. Exp. Psychol. Anim. Learn. Cogn. 2017, 43, 325–340. [Google Scholar] [CrossRef]
- Maggi, A. Sex and Liver Disease: The Necessity of an Overarching Theory to Explain the Effect of Sex on Nonreproductive Functions. Endocrinology 2022, 163, bqab229. [Google Scholar] [CrossRef] [PubMed]
- Ransick, A.; Lindstrom, N.O.; Liu, J.; Zhu, Q.; Guo, J.J.; Alvarado, G.F.; Kim, A.D.; Black, H.G.; Kim, J.; McMahon, A.P. Single-Cell Profiling Reveals Sex, Lineage, and Regional Diversity in the Mouse Kidney. Dev. Cell. 2019, 51, 399–413. [Google Scholar] [CrossRef] [PubMed]
- Moulin, M.; Solgadi, A.; Veksler, V.; Garnier, A.; Chaminade, P. Sex-specific cardiac cardiolipin remodelling after doxorubicin treatment. Biol. Sex. Differ. 2015, 6, 20. [Google Scholar] [CrossRef] [PubMed]
- Pan, J.S.; Sheikh-Hamad, D. Mitochondrial dysfunction in acute kidney injury and sex-specific implications. Med. Res. Arch. 2019, 7, 1898. [Google Scholar]
- Ventura-Clapier, R.; Moulin, M.; Piquereau, J.; Lemaire, C.; Mericskay, M.; Veksler, V.; Garnier, A. Mitochondria: A central target for sex differences in pathologies. Clin. Sci. 2017, 131, 803–822. [Google Scholar] [CrossRef]
- Tower, J. Sex-specific regulation of aging and apoptosis. Mech. Ageing. Dev. 2006, 127, 705–718. [Google Scholar] [CrossRef]
- Borrás, C. Mitochondria from females exhibit higher antioxidant gene expression and lower oxidative damage than males. Free Radic. Biol. Med. 2003, 34, 546–552. [Google Scholar] [CrossRef]
- Acaz-Fonseca, E.; Ortiz-Rodriguez, A.; Lopez-Rodriguez, A.B.; Garcia-Segura, L.M.; Astiz, M. Developmental Sex Differences in the Metabolism of Cardiolipin in Mouse Cerebral Cortex Mitochondria. Sci. Rep. 2017, 7, 43878. [Google Scholar] [CrossRef]
- Burra, P.; Bizzaro, D.; Gonta, A.; Shalaby, S.; Gambato, M.; Morelli, M.C.; Trapani, S.; Floreani, A.; Marra, F.; Brunetto, M.R.; et al. Clinical impact of sexual dimorphism in non-alcoholic fatty liver disease (NAFLD) and non-alcoholic steatohepatitis (NASH). Liver Int. 2021, 41, 1713–1733. [Google Scholar] [CrossRef]
- Joshi, A.S.; Zhou, J.; Gohil, V.M. Cellular functions of cardiolipin in yeast. BBA-Mol. Cell Res. 2009, 1793, 212–218. [Google Scholar] [CrossRef][Green Version]
- Galvan, D.L.; Green, N.H.; Danesh, F.R. The hallmarks of mitochondrial dysfunction in chronic kidney disease. Kidney. Int. 2017, 92, 1051–1057. [Google Scholar] [CrossRef] [PubMed]
- Division, W.B.S.; Nephrology, T.M.; Center, B. Chronic kidney disease. Seminar 2012, 379, 165–180. [Google Scholar]
- Noels, H.; Lehrke, M.; Vanholder, R.; Jankowski, J. Lipoproteins and fatty acids in chronic kidney disease: Molecular and metabolic alterations. Nat. Rev. Nephrol. 2021, 17, 528–542. [Google Scholar] [CrossRef]
- Wei, P.Z.; Szeto, C.C. Mitochondrial dysfunction in diabetic kidney disease. Clin. Chim. Acta 2019, 496, 108–116. [Google Scholar] [CrossRef] [PubMed]
- Tan, S.M.; Ziemann, M.; Thallas-Bonke, V.; Snelson, M.; Kumar, V.; Laskowski, A.; Nguyen, T.-V.; Huynh, K.; Clarke, M.V.; Libianto, R.; et al. Complement C5a Induces Renal Injury in Diabetic Kidney Disease by Disrupting Mitochondrial Metabolic Agility. Diabetes 2020, 69, 83–98. [Google Scholar] [CrossRef] [PubMed]
- Miyamoto, S.; Zhang, G.; Hall, D.; Oates, P.J.; Maity, S.; Madesh, M.; Han, X.; Sharma, K. Restoring mitochondrial superoxide levels with elamipretide (MTP-131) protects db/db mice against progression of diabetic kidney disease. J. Biol. Chem. 2020, 295, 7249–7260. [Google Scholar] [CrossRef]
- Ducasa, G.M.; Mitrofanova, A.; Fornoni, A. Crosstalk Between Lipids and Mitochondria in Diabetic Kidney Disease. Curr. Diab. Rep. 2019, 19, 144. [Google Scholar] [CrossRef]
- Bligh, E.G.; Dyer, W.J. A rapid method of total lipid extraction and purification. Can. J. Biochem. Physiol. 1959, 37, 911–917. [Google Scholar] [CrossRef]





| CLs | Heart | Liver | Spleen | Lung | Kidney | Brain | Skeletal Muscle |
|---|---|---|---|---|---|---|---|
| C66 | 0.04 ± 0.03 | 0.29 ± 0.44 | 0.05 ± 0.06 | 0.32 ± 0.39 | 0.32 ± 0.36 | 0.00 ± 0.00 | 0.15 ± 0.18 |
| C68 | 2.14 ± 1.57 | 5.57 ± 7.36 | 1.28 ± 1.52 | 3.09 ± 2.96 | 7.36 ± 7.46 | 0.17 ± 0.18 | 5.11 ± 5.95 |
| C70 | 20.70 ± 12.41 | 40.39 ± 41.43 | 16.35 ± 19.25 | 12.28 ± 11.83 | 38.98 ± 26.03 | 1.05 ± 1.10 | 33.01 ± 33.26 |
| C72 | 649.90 ± 275.46 | 264.69 ± 186.12 | 101.10 ± 106.54 | 44.70 ± 41.02 | 375.99 ± 191.13 | 5.20 ± 6.05 | 437.38 ± 334.38 |
| C74 | 102.71 ± 51.97 | 68.57 ± 40.61 | 35.86 ± 33.52 | 13.51 ± 9.92 | 115.12 ± 55.49 | 15.76 ± 17.60 | 70.20 ± 71.39 |
| C76 | 20.27 ± 12.86 | 12.64 ± 10.86 | 6.27 ± 7.35 | 3.41 ± 3.52 | 21.51 ± 17.40 | 8.58 ± 9.49 | 17.17 ± 21.70 |
| C78 | 1.60 ± 1.46 | 1.11 ± 0.66 | 0.43 ± 0.48 | 0.30 ± 0.29 | 1.51 ± 1.14 | 3.56 ± 3.91 | 1.10 ± 0.95 |
| All | 797.31 ± 342.09 | 392.96 ± 275.07 | 161.30 ± 167.24 | 77.27 ± 68.91 | 560.47 ± 288.37 | 34.32 ± 37.03 | 563.96 ± 464.11 |
| Tissues | PCA-X | OPLS-DA | 999-Permutation | Wilcoxon Test Differential/All | |||
|---|---|---|---|---|---|---|---|
| R2X | Q2 | R2Y | Q2 | R2 | Q2 | ||
| Heart | 0.677 | 0.347 | 0.735 | 0.032 | 0.484 | −0.321 | 2/55 |
| Liver | 0.917 | 0.767 | 0.871 | 0.717 | 0.845 | −0.707 | 16/53 |
| Spleen | 0.594 | 0.259 | 0.999 | 0.897 | 0.928 | −1.780 | 4/52 |
| Lung | 0.503 | 0.101 | 0.699 | −0.072 | 0.703 | −0.292 | 1/49 |
| Kidney | 0.720 | 0.279 | 0.946 | 0.579 | 0.844 | −0.760 | 21/56 |
| Brain | 0.709 | −0.210 | 0.529 | −0.371 | 0.460 | −0.360 | 0/42 |
| Skeletal muscle | 0.755 | 0.386 | 0.680 | 0.045 | 0.384 | −0.371 | 8/57 |
| CLs | Liver | p | Kidney | p | |||
| Male | Female | Male | Female | ||||
| C66 | 0.50 ± 0.55 | 0.09 ± 0.09 | 0.011 | 0.53 ± 0.42 | 0.12 ± 0.07 | 0.013 | |
| C68 | 6.08 ± 4.90 | 0.68 ± 0.78 | 0.004 | 9.88 ± 7.22 | 2.64 ± 1.42 | 0.013 | |
| C70 | 62.04 ± 42.70 | 13.37 ± 12.73 | 0.011 | 12.17 ± 9.40 | 3.81 ± 2.23 | 0.018 | |
| C72 | 7.66 ± 4.63 | 1.82 ± 2.08 | 0.011 | / | / | / | |
| C74 | / | / | / | 0.21 ± 0.12 | 0.09 ± 0.04 | 0.018 | |
| C76 | 2.70 ± 2.27 | 0.48 ± 0.48 | 0.011 | 29.01 ± 20.10 | 10.67 ± 3.78 | 0.048 | |
| C78 | 0.05 ± 0.05 | 0.02 ± 0.01 | 0.011 | 1.14 ± 0.80 | 0.39 ± 0.12 | 0.048 | |
Publisher’s Note: MDPI stays neutral with regard to jurisdictional claims in published maps and institutional affiliations. |
© 2022 by the authors. Licensee MDPI, Basel, Switzerland. This article is an open access article distributed under the terms and conditions of the Creative Commons Attribution (CC BY) license (https://creativecommons.org/licenses/by/4.0/).
Share and Cite
Lin, Y.; Li, X.; Dai, M.; Li, Q.; Shi, Q.; Zhang, L.; Huang, R.; Song, C.; Jin, S. Sex Differences of Cardiolipin in Tissue Distribution Based on Targeted Lipidomic Analysis by UHPLC-QTOF-MS/MS. Molecules 2022, 27, 6988. https://doi.org/10.3390/molecules27206988
Lin Y, Li X, Dai M, Li Q, Shi Q, Zhang L, Huang R, Song C, Jin S. Sex Differences of Cardiolipin in Tissue Distribution Based on Targeted Lipidomic Analysis by UHPLC-QTOF-MS/MS. Molecules. 2022; 27(20):6988. https://doi.org/10.3390/molecules27206988
Chicago/Turabian StyleLin, Yuqi, Xugui Li, Mengxiang Dai, Qiaoyu Li, Qingxin Shi, Lijun Zhang, Rongzeng Huang, Chengwu Song, and Shuna Jin. 2022. "Sex Differences of Cardiolipin in Tissue Distribution Based on Targeted Lipidomic Analysis by UHPLC-QTOF-MS/MS" Molecules 27, no. 20: 6988. https://doi.org/10.3390/molecules27206988
APA StyleLin, Y., Li, X., Dai, M., Li, Q., Shi, Q., Zhang, L., Huang, R., Song, C., & Jin, S. (2022). Sex Differences of Cardiolipin in Tissue Distribution Based on Targeted Lipidomic Analysis by UHPLC-QTOF-MS/MS. Molecules, 27(20), 6988. https://doi.org/10.3390/molecules27206988

