Recent Advancements and Challenges in Lignin Valorization: Green Routes towards Sustainable Bioproducts
Abstract
1. Introduction
2. Lignin Availability and Structure
3. Overview on Advancements in Lignin Pretreatment and Valorization into Fine Chemicals
4. Physical, Chemical and Physicochemical Depolymerization
5. Enzymatic and Biological Depolymerization
5.1. Microorganisms Involved in Lignin Depolymerization
5.1.1. Fungi
5.1.2. Bacteria
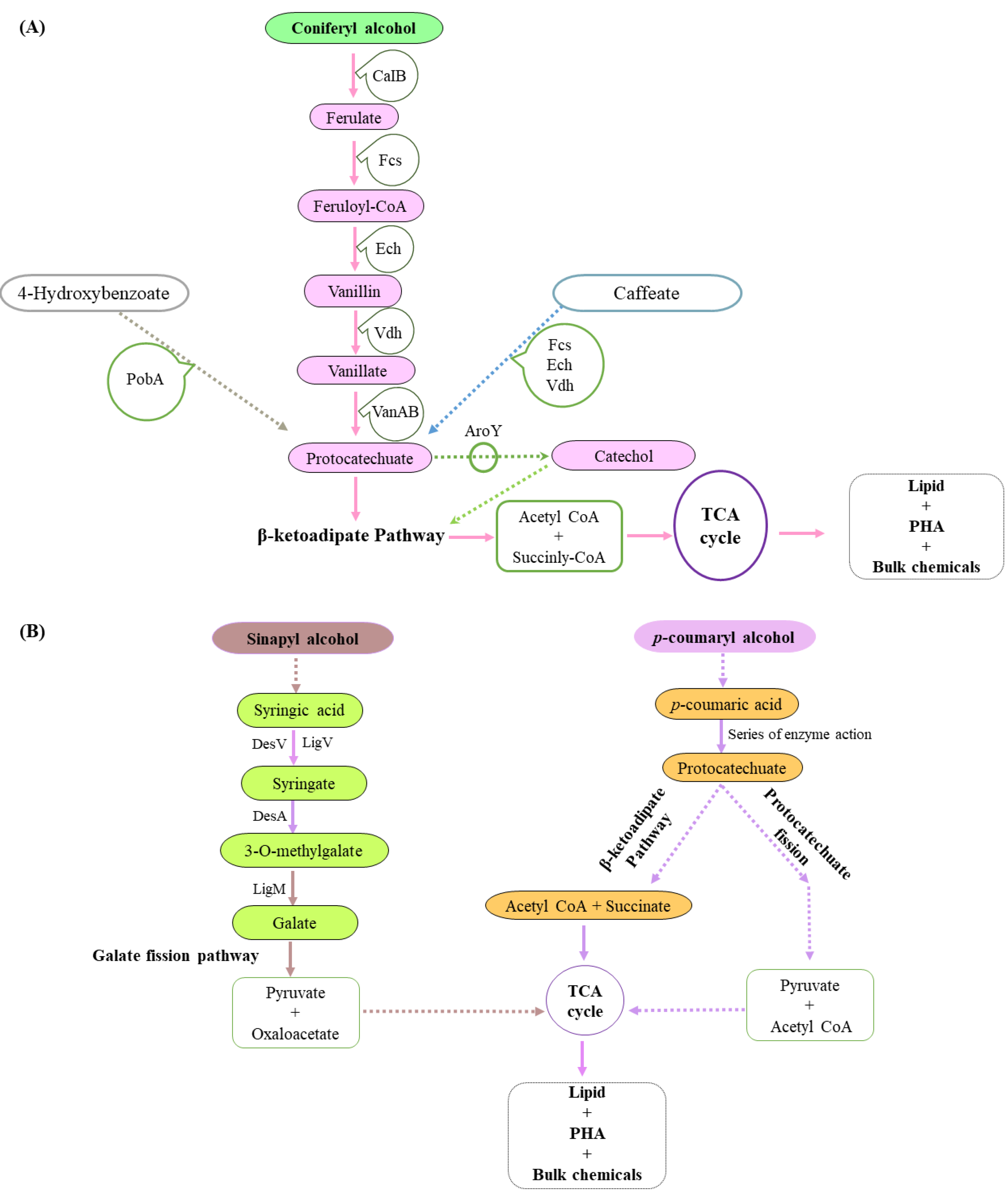
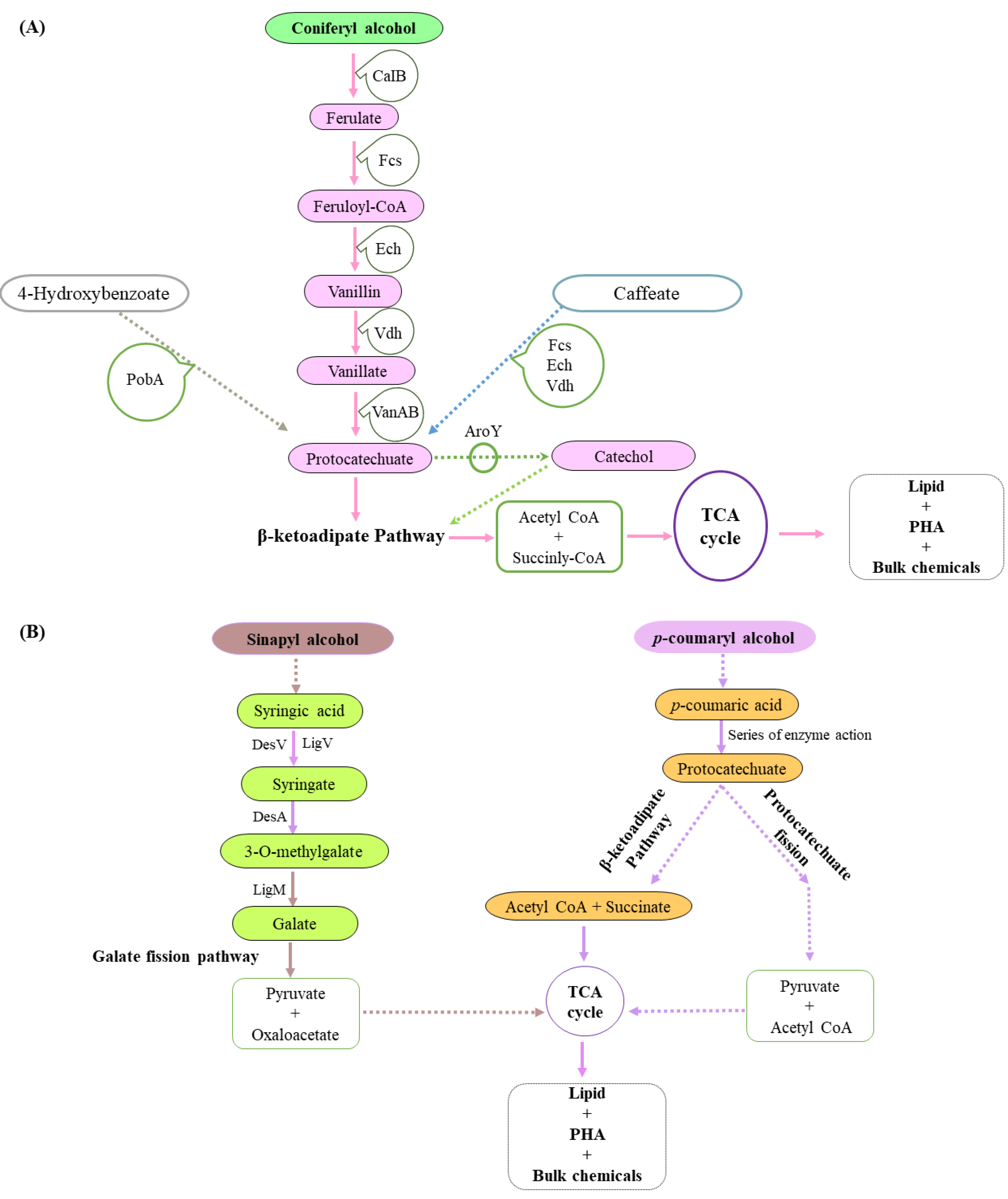
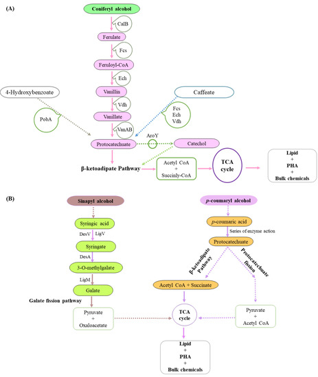
5.2. Metabolic Pathways Involved
6. Challenges and Strategies for Lignin Valorization
6.1. Selection of Lignin Source and Depolymerization Capacity
6.2. Selection of Ideal Microorganisms
6.3. Enzyme–Microbe and Microbe–Microbe Synergy
6.4. Optimization of Catabolic Pathways and Yield of Desire Product
7. Conclusions and Outlook
Author Contributions
Funding
Institutional Review Board Statement
Informed Consent Statement
Data Availability Statement
Conflicts of Interest
References
- Al-Battashi, H.S.; Annamalai, N.; Sivakumar, N.; Al-Bahry, S.; Tripathi, B.N.; Nguyen, Q.D.; Gupta, V.K. Lignocellulosic Biomass (LCB): A Potential Alternative Biorefinery Feedstock for Polyhydroxyalkanoates Production. Rev. Environ. Sci. Bio/Technol. 2019, 18, 183–205. [Google Scholar] [CrossRef]
- Yousuf, A.; Pirozzi, D.; Sannino, F. Fundamentals of Lignocellulosic Biomass. In Lignocellulosic Biomass to Liquid Biofuels; Yousuf, A., Pirozzi, D., Sannino, F., Eds.; Academic Press: Cambridge, MA, USA, 2020; Chapter 1; pp. 1–15. ISBN 978-0-12-815936-1. [Google Scholar]
- Ralph, J.; Lapierre, C.; Boerjan, W. Lignin Structure and Its Engineering. Curr. Opin. Biotechnol. 2019, 56, 240–249. [Google Scholar] [CrossRef] [PubMed]
- Huang, J.; Fu, S.; Gan, L. Structure and Characteristics of Lignin. In Lignin Chemistry and Applications; Huang, J., Fu, S., Gan, L., Eds.; Elsevier: Amsterdam, The Netherlands, 2019; Chapter 2; pp. 25–50. ISBN 978-0-12-813941-7. [Google Scholar]
- Lourenço, A.; Rencoret, J.; Chemetova, C.; Gominho, J.; Gutiérrez, A.; del Río, J.C.; Pereira, H. Lignin Composition and Structure Differs between Xylem, Phloem and Phellem in Quercus Suber L. Front. Plant Sci. 2016, 7, 1612. [Google Scholar] [CrossRef] [PubMed]
- Neutelings, G. Lignin Variability in Plant Cell Walls: Contribution of New Models. Plant Sci. 2011, 181, 379–386. [Google Scholar] [CrossRef]
- Vanholme, R.; De Meester, B.; Ralph, J.; Boerjan, W. Lignin Biosynthesis and Its Integration into Metabolism. Curr. Opin. Biotechnol. 2019, 56, 230–239. [Google Scholar] [CrossRef]
- Rajesh Banu, J.; Preethi; Kavitha, S.; Tyagi, V.K.; Gunasekaran, M.; Karthikeyan, O.P.; Kumar, G. Lignocellulosic Biomass Based Biorefinery: A Successful Platform towards Circular Bioeconomy. Fuel 2021, 302, 121086. [Google Scholar] [CrossRef]
- Velvizhi, G.; Balakumar, K.; Shetti, N.P.; Ahmad, E.; Kishore Pant, K.; Aminabhavi, T.M. Integrated Biorefinery Processes for Conversion of Lignocellulosic Biomass to Value Added Materials: Paving a Path towards Circular Economy. Bioresour. Technol. 2022, 343, 126151. [Google Scholar] [CrossRef]
- Ma, R.; Xu, Y.; Zhang, X. Catalytic Oxidation of Biorefinery Lignin to Value-Added Chemicals to Support Sustainable Biofuel Production. ChemSusChem 2015, 8, 24–51. [Google Scholar] [CrossRef]
- Silva, J.P.; Ticona, A.R.P.; Hamann, P.R.V.; Quirino, B.F.; Noronha, E.F. Deconstruction of Lignin: From Enzymes to Microorganisms. Molecules 2021, 26, 2299. [Google Scholar] [CrossRef]
- Zoghlami, A.; Paës, G. Lignocellulosic Biomass: Understanding Recalcitrance and Predicting Hydrolysis. Front. Chem. 2019, 7, 874. [Google Scholar] [CrossRef]
- Brink, D.P.; Ravi, K.; Lidén, G.; Gorwa-Grauslund, M.F. Mapping the Diversity of Microbial Lignin Catabolism: Experiences from the ELignin Database. Appl. Microbiol. Biotechnol. 2019, 103, 3979–4002. [Google Scholar] [CrossRef]
- Poveda-Giraldo, J.A.; Solarte-Toro, J.C.; Cardona Alzate, C.A. The Potential Use of Lignin as a Platform Product in Biorefineries: A Review. Renew. Sustain. Energy Rev. 2021, 138, 110688. [Google Scholar] [CrossRef]
- Janusz, G.; Pawlik, A.; Sulej, J.; Swiderska-Burek, U.; Jarosz-Wilkolazka, A.; Paszczynski, A. Lignin Degradation: Microorganisms, Enzymes Involved, Genomes Analysis and Evolution. FEMS Microbiol. Rev. 2017, 41, 941–962. [Google Scholar] [CrossRef]
- Cagide, C.; Castro-Sowinski, S. Technological and Biochemical Features of Lignin-Degrading Enzymes: A Brief Review. Environ. Sustain. 2020, 3, 371–389. [Google Scholar] [CrossRef]
- Singhania, R.R.; Patel, A.K.; Raj, T.; Chen, C.-W.; Ponnusamy, V.K.; Tahir, N.; Kim, S.-H.; Dong, C.-D. Lignin Valorisation via Enzymes: A Sustainable Approach. Fuel 2022, 311, 122608. [Google Scholar] [CrossRef]
- Bugg, T.D.H.; Williamson, J.J.; Rashid, G.M.M. Bacterial Enzymes for Lignin Depolymerisation: New Biocatalysts for Generation of Renewable Chemicals from Biomass. Curr. Opin. Chem. Biol. 2020, 55, 26–33. [Google Scholar] [CrossRef]
- De Gonzalo, G.; Colpa, D.I.; Habib, M.H.M.; Fraaije, M.W. Bacterial Enzymes Involved in Lignin Degradation. J. Biotechnol. 2016, 236, 110–119. [Google Scholar] [CrossRef]
- Radhika, N.L.; Sachdeva, S.; Kumar, M. Lignin Depolymerization and Biotransformation to Industrially Important Chemicals/Biofuels. Fuel 2022, 312, 122935. [Google Scholar] [CrossRef]
- Kucharska, K.; Rybarczyk, P.; Hołowacz, I.; Łukajtis, R.; Glinka, M.; Kamiński, M. Pretreatment of Lignocellulosic Materials as Substrates for Fermentation Processes. Molecules 2018, 23, 2937. [Google Scholar] [CrossRef]
- Fiorani, G.; Perosa, A.; Selva, M. Dimethyl Carbonate: A Versatile Reagent for a Sustainable Valorization of Renewables. Green Chem. 2018, 20, 288–322. [Google Scholar] [CrossRef]
- De Vries, L.; Guevara-Rozo, S.; Cho, M.; Liu, L.-Y.; Renneckar, S.; Mansfield, S.D. Tailoring Renewable Materials via Plant Biotechnology. Biotechnol. Biofuels 2021, 14, 167. [Google Scholar] [CrossRef]
- Mottiar, Y.; Vanholme, R.; Boerjan, W.; Ralph, J.; Mansfield, S.D. Designer Lignins: Harnessing the Plasticity of Lignification. Curr. Opin. Biotechnol. 2016, 37, 190–200. [Google Scholar] [CrossRef]
- Liao, J.J.; Latif, N.H.A.; Trache, D.; Brosse, N.; Hussin, M.H. Current Advancement on the Isolation, Characterization and Application of Lignin. Int. J. Biol. Macromol. 2020, 162, 985–1024. [Google Scholar] [CrossRef]
- Mahon, E.L.; Mansfield, S.D. Tailor-Made Trees: Engineering Lignin for Ease of Processing and Tomorrow’s Bioeconomy. Curr. Opin. Biotechnol. 2019, 56, 147–155. [Google Scholar] [CrossRef]
- Matsushita, Y. Conversion of Technical Lignins to Functional Materials with Retained Polymeric Properties. J. Wood Sci. 2015, 61, 230–250. [Google Scholar] [CrossRef]
- Yoo, C.G.; Meng, X.; Pu, Y.; Ragauskas, A.J. The Critical Role of Lignin in Lignocellulosic Biomass Conversion and Recent Pretreatment Strategies: A Comprehensive Review. Bioresour. Technol. 2020, 301, 122784. [Google Scholar] [CrossRef]
- Graglia, M.; Kanna, N.; Esposito, D. Lignin Refinery: Towards the Preparation of Renewable Aromatic Building Blocks. ChemBioEng Rev. 2015, 2, 377–392. [Google Scholar] [CrossRef]
- Fernández-Rodríguez, J.; Erdocia, X.; Hernández-Ramos, F.; Gordobil, O.; González Alriols, M.; Labidi, J. Direct Lignin Depolymerization Process from Sulfur-Free Black Liquors. Fuel Process. Technol. 2020, 197, 106201. [Google Scholar] [CrossRef]
- Nitsos, C.K.; Lazaridis, P.A.; Mach-Aigner, A.; Matis, K.A.; Triantafyllidis, K.S. Enhancing Lignocellulosic Biomass Hydrolysis by Hydrothermal Pretreatment, Extraction of Surface Lignin, Wet Milling and Production of Cellulolytic Enzymes. ChemSusChem 2019, 12, 1179–1195. [Google Scholar] [CrossRef] [PubMed]
- Wang, H.; Pu, Y.; Ragauskas, A.; Yang, B. From Lignin to Valuable Products–Strategies, Challenges, and Prospects. Bioresour. Technol. 2019, 271, 449–461. [Google Scholar] [CrossRef] [PubMed]
- Xu, J.; Li, C.; Dai, L.; Xu, C.; Zhong, Y.; Yu, F.; Si, C. Biomass Fractionation and Lignin Fractionation towards Lignin Valorization. ChemSusChem 2020, 13, 4284–4295. [Google Scholar] [CrossRef]
- Aro, T.; Fatehi, P. Production and Application of Lignosulfonates and Sulfonated Lignin. ChemSusChem. 2017, 10, 1861–1877. [Google Scholar] [CrossRef]
- Başakçılardan Kabakcı, S.; Tanış, M.H. Pretreatment of Lignocellulosic Biomass at Atmospheric Conditions by Using Different Organosolv Liquors: A Comparison of Lignins. Biomass Convers. Biorefinery 2021, 11, 2869–2880. [Google Scholar] [CrossRef]
- Xu, L.; Zhang, S.-J.; Zhong, C.; Li, B.-Z.; Yuan, Y.-J. Alkali-Based Pretreatment-Facilitated Lignin Valorization: A Review. Ind. Eng. Chem. Res. 2020, 59, 16923–16938. [Google Scholar] [CrossRef]
- Kim, J.S.; Lee, Y.Y.; Kim, T.H. A Review on Alkaline Pretreatment Technology for Bioconversion of Lignocellulosic Biomass. Bioresour. Technol. 2016, 199, 42–48. [Google Scholar] [CrossRef]
- Crestini, C.; Melone, F.; Sette, M.; Saladino, R. Milled Wood Lignin: A Linear Oligomer. Biomacromolecules 2011, 12, 3928–3935. [Google Scholar] [CrossRef]
- Tolbert, A.; Akinosho, H.; Khunsupat, R.; Naskar, A.K.; Ragauskas, A.J. Characterization and Analysis of the Molecular Weight of Lignin for Biorefining Studies. Biofuels Bioprod. Biorefining 2014, 8, 836–856. [Google Scholar] [CrossRef]
- Guerra, A.; Filpponen, I.; Lucia, L.A.; Saquing, C.; Baumberger, S.; Argyropoulos, D.S. Toward a Better Understanding of the Lignin Isolation Process from Wood. J. Agric. Food Chem. 2006, 54, 5939–5947. [Google Scholar] [CrossRef]
- Zhang, A.; Lu, F.; Sun, R.-C.; Ralph, J. Isolation of Cellulolytic Enzyme Lignin from Wood Preswollen/Dissolved in Dimethyl Sulfoxide/N-Methylimidazole. J. Agric. Food Chem. 2010, 58, 3446–3450. [Google Scholar] [CrossRef]
- Chen, Z.; Bai, X.; Zhang, H.; Wan, C. Insights into Structural Changes of Lignin toward Tailored Properties during Deep Eutectic Solvent Pretreatment. ACS Sustain. Chem. Eng. 2020, 8, 9783–9793. [Google Scholar] [CrossRef]
- Wang, S.; Li, H.; Xiao, L.-P.; Song, G. Unraveling the Structural Transformation of Wood Lignin during Deep Eutectic Solvent Treatment. Front. Energy Res. 2020, 8, 48. [Google Scholar] [CrossRef]
- Kothari, N.; Bhagia, S.; Pu, Y.; Yoo, C.G.; Li, M.; Venketachalam, S.; Pattathil, S.; Kumar, R.; Cai, C.M.; Hahn, M.G.; et al. The Effect of Switchgrass Plant Cell Wall Properties on Its Deconstruction by Thermochemical Pretreatments Coupled with Fungal Enzymatic Hydrolysis or Clostridium Thermocellum Consolidated Bioprocessing. Green Chem. 2020, 22, 7924–7945. [Google Scholar] [CrossRef]
- Beig, B.; Riaz, M.; Raza Naqvi, S.; Hassan, M.; Zheng, Z.; Karimi, K.; Pugazhendhi, A.; Atabani, A.E.; Chi, N.T.L. Current Challenges and Innovative Developments in Pretreatment of Lignocellulosic Residues for Biofuel Production: A Review. Fuel 2021, 287, 119670. [Google Scholar] [CrossRef]
- Huang, C.; Jiang, X.; Shen, X.; Hu, J.; Tang, W.; Wu, X.; Ragauskas, A.; Jameel, H.; Meng, X.; Yong, Q. Lignin-Enzyme Interaction: A Roadblock for Efficient Enzymatic Hydrolysis of Lignocellulosics. Renew. Sustain. Energy Rev. 2022, 154, 111822. [Google Scholar] [CrossRef]
- Kim, D. Physico-Chemical Conversion of Lignocellulose: Inhibitor Effects and Detoxification Strategies: A Mini Review. Molecules 2018, 23, 309. [Google Scholar] [CrossRef]
- Gomez-Monedero, B.; Faria, J.; Bimbela, F.; Ruiz, M.P. Catalytic Hydroprocessing of Lignin β-O-4 Ether Bond Model Compound Phenethyl Phenyl Ether over Ruthenium Catalysts. Biomass Convers. Biorefinery 2017, 7, 385–398. [Google Scholar] [CrossRef]
- Yu, Y.; Wu, J.; Ren, X.; Lau, A.; Rezaei, H.; Takada, M.; Bi, X.; Sokhansanj, S. Steam Explosion of Lignocellulosic Biomass for Multiple Advanced Bioenergy Processes: A Review. Renew. Sustain. Energy Rev. 2022, 154, 111871. [Google Scholar] [CrossRef]
- Rinaldi, R.; Jastrzebski, R.; Clough, M.T.; Ralph, J.; Kennema, M.; Bruijnincx, P.C.A.; Weckhuysen, B.M. Paving the Way for Lignin Valorisation: Recent Advances in Bioengineering, Biorefining and Catalysis. Angew. Chem. Int. Ed. 2016, 55, 8164–8215. [Google Scholar] [CrossRef]
- Ha, J.-M.; Hwang, K.-R.; Kim, Y.-M.; Jae, J.; Kim, K.H.; Lee, H.W.; Kim, J.-Y.; Park, Y.-K. Recent Progress in the Thermal and Catalytic Conversion of Lignin. Renew. Sustain. Energy Rev. 2019, 111, 422–441. [Google Scholar] [CrossRef]
- Ben, H.; Ragauskas, A.J. NMR Characterization of Pyrolysis Oils from Kraft Lignin. Energy Fuels 2011, 25, 2322–2332. [Google Scholar] [CrossRef]
- Fan, L.; Zhang, Y.; Liu, S.; Zhou, N.; Chen, P.; Cheng, Y.; Addy, M.; Lu, Q.; Omar, M.M.; Liu, Y. Bio-Oil from Fast Pyrolysis of Lignin: Effects of Process and Upgrading Parameters. Bioresour. Technol. 2017, 241, 1118–1126. [Google Scholar] [CrossRef] [PubMed]
- Liu, X.; Bouxin, F.P.; Fan, J.; Budarin, V.L.; Hu, C.; Clark, J.H. Recent Advances in the Catalytic Depolymerization of Lignin towards Phenolic Chemicals: A Review. ChemSusChem 2020, 13, 4296–4317. [Google Scholar] [CrossRef] [PubMed]
- Cao, Y.; Chen, S.S.; Zhang, S.; Ok, Y.S.; Matsagar, B.M.; Wu, K.C.-W.; Tsang, D.C.W. Advances in Lignin Valorization towards Bio-Based Chemicals and Fuels: Lignin Biorefinery. Bioresour. Technol. 2019, 291, 121878. [Google Scholar] [CrossRef] [PubMed]
- Shao, Y.; Xia, Q.; Dong, L.; Liu, X.; Han, X.; Parker, S.F.; Cheng, Y.; Daemen, L.L.; Ramirez-Cuesta, A.J.; Yang, S.; et al. Selective Production of Arenes via Direct Lignin Upgrading over a Niobium-Based Catalyst. Nat. Commun. 2017, 8, 16104. [Google Scholar] [CrossRef]
- Liguori, L.; Barth, T. Palladium-Nafion SAC-13 Catalysed Depolymerisation of Lignin to Phenols in Formic Acid and Water. J. Anal. Appl. Pyrolysis 2011, 92, 477–484. [Google Scholar] [CrossRef]
- Xu, W.; Miller, S.J.; Agrawal, P.K.; Jones, C.W. Depolymerization and Hydrodeoxygenation of Switchgrass Lignin with Formic Acid. ChemSusChem 2012, 5, 667–675. [Google Scholar] [CrossRef]
- Ben, H.; Ragauskas, A.J. Heteronuclear Single-Quantum Correlation–Nuclear Magnetic Resonance (HSQC–NMR) Fingerprint Analysis of Pyrolysis Oils. Energy Fuels 2011, 25, 5791–5801. [Google Scholar] [CrossRef]
- Kawale, H.D.; Kishore, N. Thermochemical Putrefaction of Delonix Regia Biomass and Tube Waste to Produce High-Quality Pyrolytic Bio-Oil. J. Therm. Anal. Calorim. 2022, 147, 2969–2983. [Google Scholar] [CrossRef]
- Pang, S. Advances in Thermochemical Conversion of Woody Biomass to Energy, Fuels and Chemicals. Biotechnol. Adv. 2019, 37, 589–597. [Google Scholar] [CrossRef]
- Rahimi, A.; Ulbrich, A.; Coon, J.J.; Stahl, S.S. Formic-Acid-Induced Depolymerization of Oxidized Lignin to Aromatics. Nature 2014, 515, 249–252. [Google Scholar] [CrossRef]
- Xie, S.; Qin, X.; Cheng, Y.; Laskar, D.; Qiao, W.; Sun, S.; Reyes, L.H.; Wang, X.; Dai, S.Y.; Sattler, S.E. Simultaneous Conversion of All Cell Wall Components by an Oleaginous Fungus without Chemi-Physical Pretreatment. Green Chem. 2015, 17, 1657–1667. [Google Scholar] [CrossRef]
- Vardon, D.R.; Franden, M.A.; Johnson, C.W.; Karp, E.M.; Guarnieri, M.T.; Linger, J.G.; Salm, M.J.; Strathmann, T.J.; Beckham, G.T. Adipic Acid Production from Lignin. Energy Environ. Sci. 2015, 8, 617–628. [Google Scholar] [CrossRef]
- Periyasamy, S.; Karthik, V.; Senthil Kumar, P.; Isabel, J.B.; Temesgen, T.; Hunegnaw, B.M.; Melese, B.B.; Mohamed, B.A.; Vo, D.-V.N. Chemical, Physical and Biological Methods to Convert Lignocellulosic Waste into Value-Added Products. A Review. Environ. Chem. Lett. 2022, 20, 1129–1152. [Google Scholar] [CrossRef]
- Liakakou, E.T.; Vreugdenhil, B.J.; Cerone, N.; Zimbardi, F.; Pinto, F.; André, R.; Marques, P.; Mata, R.; Girio, F. Gasification of Lignin-Rich Residues for the Production of Biofuels via Syngas Fermentation: Comparison of Gasification Technologies. Fuel 2019, 251, 580–592. [Google Scholar] [CrossRef]
- Han, T.; Yang, W.; Jönsson, P.G. Pyrolysis and Subsequent Steam Gasification of Metal Dry Impregnated Lignin for the Production of H2-Rich Syngas and Magnetic Activated Carbon. Chem. Eng. J. 2020, 394, 124902. [Google Scholar] [CrossRef]
- Zadeh, Z.E.; Abdulkhani, A.; Aboelazayem, O.; Saha, B. Recent Insights into Lignocellulosic Biomass Pyrolysis: A Critical Review on Pretreatment, Characterization, and Products Upgrading. Processes 2020, 8, 799. [Google Scholar] [CrossRef]
- Jędrzejczyk, M.; Soszka, E.; Czapnik, M.; Ruppert, A.M.; Grams, J. Physical and Chemical Pretreatment of Lignocellulosic Biomass. In Second and Third Generation of Feedstocks; Basile, A., Dalena, F., Eds.; Elsevier: Amsterdam, The Netherlands, 2019; Chapter 6; pp. 143–196. ISBN 978-0-12-815162-4. [Google Scholar] [CrossRef]
- Khan, M.F.S.; Akbar, M.; Xu, Z.; Wang, H. A Review on the Role of Pretreatment Technologies in the Hydrolysis of Lignocellulosic Biomass of Corn Stover. Biomass Bioenergy 2021, 155, 106276. [Google Scholar] [CrossRef]
- Baruah, J.; Nath, B.K.; Sharma, R.; Kumar, S.; Deka, R.C.; Baruah, D.C.; Kalita, E. Recent Trends in the Pretreatment of Lignocellulosic Biomass for Value-Added Products. Front. Energy Res. 2018, 6, 141. [Google Scholar] [CrossRef]
- Bundhoo, Z.M.A.; Mohee, R. Ultrasound-Assisted Biological Conversion of Biomass and Waste Materials to Biofuels: A Review. Ultrason. Sonochem. 2018, 40, 298–313. [Google Scholar] [CrossRef]
- He, Z.; Wang, Z.; Zhao, Z.; Yi, S.; Mu, J.; Wang, X. Influence of Ultrasound Pretreatment on Wood Physiochemical Structure. Ultrason. Sonochem. 2017, 34, 136–141. [Google Scholar] [CrossRef]
- Rana, M.; Nshizirungu, T.; Park, J.-H. Effect of Simultaneous Use of Microwave and Ultrasound Irradiation on the Sulfuric Acid Hydrolysis Lignin (SAHL) Depolymerization. Sustain. Energy Fuels 2022, 6, 861–878. [Google Scholar] [CrossRef]
- Li, H.; Qu, Y.; Yang, Y.; Chang, S.; Xu, J. Microwave Irradiation—A Green and Efficient Way to Pretreat Biomass. Bioresour. Technol. 2016, 199, 34–41. [Google Scholar] [CrossRef]
- Aguilar-Reynosa, A.; Romani, A.; Rodriguez-Jasso, R.M.; Aguilar, C.N.; Garrote, G.; Ruiz, H.A. Microwave Heating Processing as Alternative of Pretreatment in Second-Generation Biorefinery: An Overview. Energy Convers. Manag. 2017, 136, 50–65. [Google Scholar] [CrossRef]
- Duque, A.; Manzanares, P.; Ballesteros, M. Extrusion as a Pretreatment for Lignocellulosic Biomass: Fundamentals and Applications. Renew. Energy 2017, 114, 1427–1441. [Google Scholar] [CrossRef]
- Han, S.-Y.; Park, C.-W.; Endo, T.; Febrianto, F.; Kim, N.-H.; Lee, S.-H. Extrusion Process to Enhance the Pretreatment Effect of Ionic Liquid for Improving Enzymatic Hydrolysis of Lignocellulosic Biomass. Wood Sci. Technol. 2020, 54, 599–613. [Google Scholar] [CrossRef]
- Novakovic, J.; Kontogianni, N.; Barampouti, E.M.; Mai, S.; Moustakas, K.; Malamis, D.; Loizidou, M. Towards Upscaling the Valorization of Wheat Straw Residues: Alkaline Pretreatment Using Sodium Hydroxide, Enzymatic Hydrolysis and Biogas Production. Environ. Sci. Pollut. Res. 2021, 28, 24486–24498. [Google Scholar] [CrossRef]
- Sheng, Y.; Xu, Y. Nuclear Magnetic Resonance Analysis of Ascorbic Acid Assisted Lignocellulose Decomposition in Dilute Acid Pretreatment and Its Stimulation on Enzymatic Hydrolysis. Bioresour. Technol. 2022, 343, 126147. [Google Scholar] [CrossRef]
- Sahoo, D.; Ummalyma, S.B.; Okram, A.K.; Pandey, A.; Sankar, M.; Sukumaran, R.K. Effect of Dilute Acid Pretreatment of Wild Rice Grass (Zizania Latifolia) from Loktak Lake for Enzymatic Hydrolysis. Bioresour. Technol. 2018, 253, 252–255. [Google Scholar] [CrossRef]
- Tu, W.-C.; Hallett, J.P. Recent Advances in the Pretreatment of Lignocellulosic Biomass. Curr. Opin. Green Sustain. Chem. 2019, 20, 11–17. [Google Scholar] [CrossRef]
- Shahbazi, G.; Zhang, B. Dilute and Concentrated Acid Hydrolysis of Lignocellulosic Biomass. In Bioalcohol Production: Biochemical Conversion of Lignocellulosic Biomass; Elsevier: Amsterdam, The Netherlands, 2010; pp. 143–158. ISBN 978-1-84569-510-1. [Google Scholar] [CrossRef]
- Kärcher, M.A.; Iqbal, Y.; Lewandowski, I.; Senn, T. Comparing the Performance of Miscanthus x Giganteus and Wheat Straw Biomass in Sulfuric Acid Based Pretreatment. Bioresour. Technol. 2015, 180, 360–364. [Google Scholar] [CrossRef]
- Badiei, M.; Asim, N.; Jahim, J.M.; Sopian, K. Comparison of Chemical Pretreatment Methods for Cellulosic Biomass. APCBEE Procedia 2014, 9, 170–174. [Google Scholar] [CrossRef]
- Travaini, R.; Martin, J.; Lorenzo Hernando, A.; Bolado, S. Ozonolysis: An Advantageous Pretreatment for Lignocellulosic Biomass Revisited. Bioresour. Technol. 2015, 199, 2–12. [Google Scholar] [CrossRef] [PubMed]
- Ghorbani, M.; Kianmehr, M.; Arabhosseini, A.; Sarlaki, E.; Assadi-Alamouti, A.; Sadeghi, R. Ozonolysis: A Novel and Effective Oxidation Technique for Lignocellulosic Biomass Pretreatment. In Proceedings of the 12th National Congress on Biosystems Engineering and Agricultural Mechanization, Ahvaz, Iran, 5–7 February 2020. [Google Scholar]
- Osorio-González, C.S.; Hegde, K.; Brar, S.K.; Vezina, P.; Gilbert, D.; Avalos-Ramírez, A. Pulsed-Ozonolysis Assisted Oxidative Treatment of Forestry Biomass for Lignin Fractionation. Bioresour. Technol. 2020, 313, 123638. [Google Scholar] [CrossRef] [PubMed]
- Qiu, Z.; Aita, G.M.; Walker, M.S. Effect of Ionic Liquid Pretreatment on the Chemical Composition, Structure and Enzymatic Hydrolysis of Energy Cane Bagasse. Bioresour. Technol. 2012, 117, 251–256. [Google Scholar] [CrossRef]
- Roy, R.; Rahman, M.S.; Raynie, D.E. Recent Advances of Greener Pretreatment Technologies of Lignocellulose. Curr. Res. Green Sustain. Chem. 2020, 3, 100035. [Google Scholar] [CrossRef]
- Teixeira, R.S.S.; Silva, A.S.; Moutta, R.O.; Ferreira-Leitão, V.S.; Barros, R.R.O.; Ferrara, M.A.; Bon, E.P.S. Biomass Pretreatment: A Critical Choice for Biomass Utilization via Biotechnological Routes. BMC Proc. 2014, 8, O34. [Google Scholar] [CrossRef]
- Bhatt, S.M.; Shilpa. Lignocellulosic Feedstock Conversion, Inhibitor Detoxification and Cellulosic Hydrolysis—A Review. Biofuels 2014, 5, 633–649. [Google Scholar] [CrossRef]
- Borand, M.; Karaosmanoğlu, F. Effects of Organosolv Pretreatment Conditions for Lignocellulosic Biomass in Biorefinery Applications: A Review. J. Renew. Sustain. Energy 2018, 10, 33104. [Google Scholar] [CrossRef]
- Galbe, M.; Wallberg, O. Pretreatment for Biorefineries: A Review of Common Methods for Efficient Utilisation of Lignocellulosic Materials. Biotechnol. Biofuels 2019, 12, 294. [Google Scholar] [CrossRef]
- Bai, Y.; Zhang, X.-F.; Wang, Z.; Zheng, T.; Yao, J. Deep Eutectic Solvent with Bifunctional Brønsted-Lewis Acids for Highly Efficient Lignocellulose Fractionation. Bioresour. Technol. 2022, 347, 126723. [Google Scholar] [CrossRef]
- Chen, Y.; Mu, T. Application of Deep Eutectic Solvents in Biomass Pretreatment and Conversion. Green Energy Environ. 2019, 4, 95–115. [Google Scholar] [CrossRef]
- Kalhor, P.; Ghandi, K. Deep Eutectic Solvents for Pretreatment, Extraction, and Catalysis of Biomass and Food Waste. Molecules 2019, 24, 4012. [Google Scholar] [CrossRef]
- Kumar, A.; Chandra, R. Ligninolytic Enzymes and Its Mechanisms for Degradation of Lignocellulosic Waste in Environment. Heliyon 2020, 6, e03170. [Google Scholar] [CrossRef]
- Zhang, H.; Han, L.; Dong, H. An Insight to Pretreatment, Enzyme Adsorption and Enzymatic Hydrolysis of Lignocellulosic Biomass: Experimental and Modeling Studies. Renew. Sustain. Energy Rev. 2021, 140, 110758. [Google Scholar] [CrossRef]
- Weiss, R.; Guebitz, G.M.; Pellis, A.; Nyanhongo, G.S. Harnessing the Power of Enzymes for Tailoring and Valorizing Lignin. Trends Biotechnol. 2020, 38, 1215–1231. [Google Scholar] [CrossRef]
- Hermosilla, E.; Rubilar, O.; Schalchli, H.; da Silva, A.S.; Ferreira-Leitao, V.; Diez, M.C. Sequential White-Rot and Brown-Rot Fungal Pretreatment of Wheat Straw as a Promising Alternative for Complementary Mild Treatments. Waste Manag. 2018, 79, 240–250. [Google Scholar] [CrossRef]
- Giri, R.; Sharma, R.K. Fungal Pretreatment of Lignocellulosic Biomass for the Production of Plant Hormone by Pichia Fermentans under Submerged Conditions. Bioresour. Bioprocess. 2020, 7, 30. [Google Scholar] [CrossRef]
- Srivastava, N.; Singh, R.; Srivastava, M.; Syed, A.; Bahadur Pal, D.; Bahkali, A.H.; Mishra, P.K.; Gupta, V.K. Impact of Mixed Lignocellulosic Substrate and Fungal Consortia to Enhance Cellulase Production and Its Application in NiFe2O4 Nanoparticles Mediated Enzymatic Hydrolysis of Wheat Straw. Bioresour. Technol. 2022, 345, 126560. [Google Scholar] [CrossRef]
- Nurika, I.; Shabrina, E.N.; Azizah, N.; Suhartini, S.; Bugg, T.D.H.; Barker, G.C. Application of Ligninolytic Bacteria to the Enhancement of Lignocellulose Breakdown and Methane Production from Oil Palm Empty Fruit Bunches (OPEFB). Bioresour. Technol. Rep. 2022, 17, 100951. [Google Scholar] [CrossRef]
- Hemati, A.; Aliasgharzad, N.; Khakvar, R.; Delangiz, N.; Asgari Lajayer, B.; van Hullebusch, E.D. Bioaugmentation of Thermophilic Lignocellulose Degrading Bacteria Accelerate the Composting Process of Lignocellulosic Materials. Biomass Convers. Biorefinery 2022, 1–15. [Google Scholar] [CrossRef]
- Xu, Z.; Lei, P.; Zhai, R.; Wen, Z.; Jin, M. Recent Advances in Lignin Valorization with Bacterial Cultures: Microorganisms, Metabolic Pathways, and Bio-Products. Biotechnol. Biofuels 2019, 12, 32. [Google Scholar] [CrossRef]
- Lee, S.; Kang, M.; Bae, J.-H.; Sohn, J.-H.; Sung, B.H. Bacterial Valorization of Lignin: Strains, Enzymes, Conversion Pathways, Biosensors, and Perspectives. Front. Bioeng. Biotechnol. 2019, 7, 209. [Google Scholar] [CrossRef]
- Vitrone, F.; Ramos, D.; Vitagliano, V.; Ferrando, F.; Salvadó, J. All-Lignocellulosic Fiberboards from Giant Reed (Arundo Donax L.): Effect of Steam Explosion Pre-Treatment on Physical and Mechanical Properties. Constr. Build. Mater. 2022, 319, 126064. [Google Scholar] [CrossRef]
- Antczak, A.; Szadkowski, J.; Szadkowska, D.; Zawadzki, J. Assessment of the Effectiveness of Liquid Hot Water and Steam Explosion Pretreatments of Fast-Growing Poplar (Populus Trichocarpa) Wood. Wood Sci. Technol. 2022, 56, 87–109. [Google Scholar] [CrossRef]
- Zabihi, S.; Sharafi, A.; Motamedi, H.; Esmaeilzadeh, F.; Doherty, W.O.S. Environmentally Friendly Acetic Acid/Steam Explosion/Supercritical Carbon Dioxide System for the Pre-Treatment of Wheat Straw. Environ. Sci. Pollut. Res. 2021, 28, 37867–37881. [Google Scholar] [CrossRef]
- Jimenez-Gutierrez, J.M.C.; Verlinden, R.A.J.; van der Meer, P.C.; van der Wielen, L.A.M.; Straathof, A.J.J. Liquid Hot Water Pretreatment of Lignocellulosic Biomass at Lab and Pilot Scale. Processes 2021, 9, 1518. [Google Scholar] [CrossRef]
- Serna-Loaiza, S.; Dias, M.; Daza-Serna, L.; de Carvalho, C.C.C.R.; Friedl, A. Integral Analysis of Liquid-Hot-Water Pretreatment of Wheat Straw: Evaluation of the Production of Sugars, Degradation Products, and Lignin. Sustainability 2022, 14, 362. [Google Scholar] [CrossRef]
- Nieder-Heitmann, M.; Haigh, K.; Louw, J.; Görgens, J.F. Economic Evaluation and Comparison of Succinic Acid and Electricity Co-Production from Sugarcane Bagasse and Trash Lignocelluloses in a Biorefinery, Using Different Pretreatment Methods: Dilute Acid (H2SO4), Alkaline (NaOH), Organosolv, Ammonia Fibre Expansion (AFEXTM), Steam Explosion (STEX), and Wet Oxidation. Biofuels Bioprod. Biorefining 2020, 14, 55–77. [Google Scholar] [CrossRef]
- Lee, J.M.; Jameel, H.; Venditti, R.A. A Comparison of the Autohydrolysis and Ammonia Fiber Explosion (AFEX) Pretreatments on the Subsequent Enzymatic Hydrolysis of Coastal Bermuda Grass. Bioresour. Technol. 2010, 101, 5449–5458. [Google Scholar] [CrossRef]
- Zhao, C.; Shao, Q.; Chundawat, S.P.S. Recent Advances on Ammonia-Based Pretreatments of Lignocellulosic Biomass. Bioresour. Technol. 2020, 298, 122446. [Google Scholar] [CrossRef]
- Weng, C.; Peng, X.; Han, Y. Depolymerization and Conversion of Lignin to Value-Added Bioproducts by Microbial and Enzymatic Catalysis. Biotechnol. Biofuels 2021, 14, 84. [Google Scholar] [CrossRef] [PubMed]
- Liu, Z.-H.; Xie, S.; Lin, F.; Jin, M.; Yuan, J.S. Combinatorial Pretreatment and Fermentation Optimization Enabled a Record Yield on Lignin Bioconversion. Biotechnol. Biofuels 2018, 11, 21. [Google Scholar] [CrossRef]
- Govil, T.; Vaughn, M.; Salem, D.R.; Sani, R.K. Biorefining of Lignin Wastes: Modularized Production of Value-Added Compounds. In Microbial Biotechnology for Renewable and Sustainable Energy; Saini, J.K., Sani, R.K., Eds.; Springer Nature: Singapore, 2022; pp. 135–163. ISBN 978-981-16-3852-7. [Google Scholar] [CrossRef]
- Brenelli, L.; Squina, F.M.; Felby, C.; Cannella, D. Laccase-Derived Lignin Compounds Boost Cellulose Oxidative Enzymes AA9. Biotechnol. Biofuels 2018, 11, 10. [Google Scholar] [CrossRef] [PubMed]
- Cao, L.; Lin, L.; Sui, H.; Wang, H.; Zhang, Z.; Jiao, N.; Zhou, J. Efficient Extracellular Laccase Secretion via Bio-Designed Secretory Apparatuses to Enhance Bacterial Utilization of Recalcitrant Lignin. Green Chem. 2021, 23, 2079–2094. [Google Scholar] [CrossRef]
- Zhang, S.; Dong, Z.; Shi, J.; Yang, C.; Fang, Y.; Chen, G.; Chen, H.; Tian, C. Enzymatic Hydrolysis of Corn Stover Lignin by Laccase, Lignin Peroxidase, and Manganese Peroxidase. Bioresour. Technol. 2022, 361, 127699. [Google Scholar] [CrossRef] [PubMed]
- Kumar, A.; Arora, P.K. Biotechnological Applications of Manganese Peroxidases for Sustainable Management. Front. Environ. Sci. 2022, 365. [Google Scholar] [CrossRef]
- Floudas, D.; Bentzer, J.; Ahrén, D.; Johansson, T.; Persson, P.; Tunlid, A. Uncovering the Hidden Diversity of Litter-Decomposition Mechanisms in Mushroom-Forming Fungi. ISME J. 2020, 14, 2046–2059. [Google Scholar] [CrossRef]
- Goodell, B. Fungi Involved in the Biodeterioration and Bioconversion of Lignocellulose Substrates. In Genetics and Biotechnology; Benz, J.P., Schipper, K., Eds.; Springer International Publishing: Cham, Switzerland, 2020; pp. 369–397. ISBN 978-3-030-49924-2. [Google Scholar]
- Bai, Z.; Ma, Q.; Dai, Y.; Yuan, H.; Ye, J.; Yu, W. Spatial Heterogeneity of SOM Concentrations Associated with White-Rot Versus Brown-Rot Wood Decay. Sci. Rep. 2017, 7, 13758. [Google Scholar] [CrossRef]
- Andlar, M.; Rezić, T.; Marđetko, N.; Kracher, D.; Ludwig, R.; Šantek, B. Lignocellulose Degradation: An Overview of Fungi and Fungal Enzymes Involved in Lignocellulose Degradation. Eng. Life Sci. 2018, 18, 768–778. [Google Scholar] [CrossRef]
- Dashtban, M.; Schraft, H.; Syed, T.A.; Qin, W. Fungal Biodegradation and Enzymatic Modification of Lignin. Int. J. Biochem. Mol. Biol. 2010, 1, 36–50. [Google Scholar]
- Pham, L.T.M.; Kim, Y.H. Discovery and Characterization of New O-Methyltransferase from the Genome of the Lignin-Degrading Fungus Phanerochaete Chrysosporium for Enhanced Lignin Degradation. Enzym. Microb. Technol. 2016, 82, 66–73. [Google Scholar] [CrossRef]
- Hong, C.-Y.; Ryu, S.-H.; Jeong, H.; Lee, S.-S.; Kim, M.; Choi, I.-G. Phanerochaete Chrysosporium Multienzyme Catabolic System for in Vivo Modification of Synthetic Lignin to Succinic Acid. ACS Chem. Biol. 2017, 12, 1749–1759. [Google Scholar] [CrossRef]
- Ruhong, L.; Liao, Q.; Xia, A.; Deng, Z.; Huang, Y.; Zhu, X.; Zhu, X. Synergistic Treatment of Alkali Lignin via Fungal Coculture for Biofuel Production: Comparison of Physicochemical Properties and Adsorption of Enzymes Used as Catalysts. Front. Energy Res. 2020, 8, 231. [Google Scholar] [CrossRef]
- Kong, W.; Fu, X.; Wang, L.; Alhujaily, A.; Zhang, J.; Ma, F.; Zhang, X.; Yu, H. A Novel and Efficient Fungal Delignification Strategy Based on Versatile Peroxidase for Lignocellulose Bioconversion. Biotechnol. Biofuels 2017, 10, 218. [Google Scholar] [CrossRef]
- Nguyen, H.; Kondo, K.; Yagi, Y.; Iseki, Y.; Okuoka, N.; Watanabe, T.; Mikami, B.; Nagata, T.; Katahira, M. Functional and Structural Characterizations of Lytic Polysaccharide Monooxygenase, Which Cooperates Synergistically with Cellulases, from Ceriporiopsis Subvermispora. ACS Sustain. Chem. Eng. 2022, 10, 923–934. [Google Scholar] [CrossRef]
- Wan, C.; Li, Y. Microbial Pretreatment of Corn Stover with Ceriporiopsis Subvermispora for Enzymatic Hydrolysis and Ethanol Production. Bioresour. Technol. 2010, 101, 6398–6403. [Google Scholar] [CrossRef]
- Van Erven, G.; Wang, J.; Sun, P.; de Waard, P.; van der Putten, J.; Frissen, G.E.; Gosselink, R.J.A.; Zinovyev, G.; Potthast, A.; van Berkel, W.J.H.; et al. Structural Motifs of Wheat Straw Lignin Differ in Susceptibility to Degradation by the White-Rot Fungus Ceriporiopsis Subvermispora. ACS Sustain. Chem. Eng. 2019, 7, 20032–20042. [Google Scholar] [CrossRef]
- Fernández-Fueyo, E.; Ruiz-Dueñas, F.J.; Miki, Y.; Martínez, M.J.; Hammel, K.E.; Martínez, A.T. Lignin-Degrading Peroxidases from Genome of Selective Ligninolytic Fungus Ceriporiopsis Subvermispora. J. Biol. Chem. 2012, 287, 16903–16916. [Google Scholar] [CrossRef]
- Fernández-Fueyo, E.; Ruiz-Dueñas, F.J.; Martínez, M.J.; Romero, A.; Hammel, K.E.; Medrano, F.J.; Martínez, A.T. Ligninolytic Peroxidase Genes in the Oyster Mushroom Genome: Heterologous Expression, Molecular Structure, Catalytic and Stability Properties, and Lignin-Degrading Ability. Biotechnol. Biofuels 2014, 7, 2. [Google Scholar] [CrossRef]
- Alexieva, Z.; Yemendzhiev, H.; Zlateva, P. Cresols Utilization by Trametes Versicolor and Substrate Interactions in the Mixture with Phenol. Biodegradation 2010, 21, 625–635. [Google Scholar] [CrossRef]
- Xu, L.; Sun, K.; Wang, F.; Zhao, L.; Hu, J.; Ma, H.; Ding, Z. Laccase Production by Trametes Versicolor in Solid-State Fermentation Using Tea Residues as Substrate and Its Application in Dye Decolorization. J. Environ. Manag. 2020, 270, 110904. [Google Scholar] [CrossRef] [PubMed]
- Acevedo, F.; Pizzul, L.; del Pilar Castillo, M.; Cuevas, R.; Diez, M.C. Degradation of Polycyclic Aromatic Hydrocarbons by the Chilean White-Rot Fungus Anthracophyllum Discolor. J. Hazard. Mater. 2011, 185, 212–219. [Google Scholar] [CrossRef] [PubMed]
- Morya, R.; Kumar, M.; Singh, S.S.; Thakur, I.S. Genomic Analysis of Burkholderia Sp. ISTR5 for Biofunneling of Lignin-Derived Compounds. Biotechnol. Biofuels 2019, 12, 277. [Google Scholar] [CrossRef] [PubMed]
- Bugg, T.D.H.; Ahmad, M.; Hardiman, E.M.; Singh, R. The Emerging Role for Bacteria in Lignin Degradation and Bio-Product Formation. Curr. Opin. Biotechnol. 2011, 22, 394–400. [Google Scholar] [CrossRef]
- Xu, R.; Zhang, K.; Liu, P.; Han, H.; Zhao, S.; Kakade, A.; Khan, A.; Du, D.; Li, X. Lignin Depolymerization and Utilization by Bacteria. Bioresour. Technol. 2018, 269, 557–566. [Google Scholar] [CrossRef]
- Wang, H.; Peng, X.; Li, H.; Giannis, A.; He, C. Recent Biotechnology Advances in Bio-Conversion of Lignin to Lipids by Bacterial Cultures. Front. Chem. 2022, 10, 894593. [Google Scholar] [CrossRef]
- Ravi, K.; García-Hidalgo, J.; Gorwa-Grauslund, M.F.; Lidén, G. Conversion of Lignin Model Compounds by Pseudomonas Putida KT2440 and Isolates from Compost. Appl. Microbiol. Biotechnol. 2017, 101, 5059–5070. [Google Scholar] [CrossRef]
- Tomizawa, S.; Chuah, J.A.; Matsumoto, K.; Doi, Y.; Numata, K. Understanding the Limitations in the Biosynthesis of Polyhydroxyalkanoate (PHA) from Lignin Derivatives. ACS Sustain. Chem. Eng. 2014, 2, 1106–1113. [Google Scholar] [CrossRef]
- Kuatsjah, E.; Johnson, C.W.; Salvachúa, D.; Werner, A.Z.; Zahn, M.; Szostkiewicz, C.J.; Singer, C.A.; Dominick, G.; Okekeogbu, I.; Haugen, S.J.; et al. Debottlenecking 4-Hydroxybenzoate Hydroxylation in Pseudomonas Putida KT2440 Improves Muconate Productivity from p-Coumarate. Metab. Eng. 2022, 70, 31–42. [Google Scholar] [CrossRef]
- Alvarez, H.M.; Hernández, M.A.; Lanfranconi, M.P.; Silva, R.A.; Villalba, M.S. Rhodococcus as Biofactories for Microbial Oil Production. Molecules 2021, 26, 4871. [Google Scholar] [CrossRef]
- Bugg, T.D.H.; Williamson, J.J.; Alberti, F. Microbial Hosts for Metabolic Engineering of Lignin Bioconversion to Renewable Chemicals. Renew. Sustain. Energy Rev. 2021, 152, 111674. [Google Scholar] [CrossRef]
- Liu, D.; Yan, X.; Si, M.; Deng, X.; Min, X.; Shi, Y.; Chai, L. Bioconversion of Lignin into Bioplastics by Pandoraea Sp. B-6: Molecular Mechanism. Environ. Sci. Pollut. Res. 2019, 26, 2761–2770. [Google Scholar] [CrossRef]
- Salvachúa, D.; Karp, E.M.; Nimlos, C.T.; Vardon, D.R.; Beckham, G.T. Towards Lignin Consolidated Bioprocessing: Simultaneous Lignin Depolymerization and Product Generation by Bacteria. Green Chem. 2015, 17, 4951–4967. [Google Scholar] [CrossRef]
- Levy-Booth, D.J.; Navas, L.E.; Fetherolf, M.M.; Liu, L.-Y.; Dalhuisen, T.; Renneckar, S.; Eltis, L.D.; Mohn, W.W. Discovery of Lignin-Transforming Bacteria and Enzymes in Thermophilic Environments Using Stable Isotope Probing. ISME J. 2022, 16, 1944–1956. [Google Scholar] [CrossRef]
- Shields-Menard, S.A.; AmirSadeghi, M.; Green, M.; Womack, E.; Sparks, D.L.; Blake, J.; Edelmann, M.; Ding, X.; Sukhbaatar, B.; Hernandez, R.; et al. The Effects of Model Aromatic Lignin Compounds on Growth and Lipid Accumulation of Rhodococcus Rhodochrous. Int. Biodeterior. Biodegrad. 2017, 121, 79–90. [Google Scholar] [CrossRef]
- Li, X.; He, Y.; Zhang, L.; Xu, Z.; Ben, H.; Gaffrey, M.J.; Yang, Y.; Yang, S.; Yuan, J.S.; Qian, W.-J.; et al. Discovery of Potential Pathways for Biological Conversion of Poplar Wood into Lipids by Co-Fermentation of Rhodococci Strains. Biotechnol. Biofuels 2019, 12, 60. [Google Scholar] [CrossRef]
- Kosa, M.; Ragauskas, A.J. Bioconversion of Lignin Model Compounds with Oleaginous Rhodococci. Appl. Microbiol. Biotechnol. 2012, 93, 891–900. [Google Scholar] [CrossRef]
- Kumar, M.; Singhal, A.; Verma, P.K.; Thakur, I.S. Production and Characterization of Polyhydroxyalkanoate from Lignin Derivatives by Pandoraea Sp. ISTKB. ACS Omega 2017, 2, 9156–9163. [Google Scholar] [CrossRef]
- Salvachúa, D.; Rydzak, T.; Auwae, R.; De Capite, A.; Black, B.A.; Bouvier, J.T.; Cleveland, N.S.; Elmore, J.R.; Furches, A.; Huenemann, J.D.; et al. Metabolic Engineering of Pseudomonas Putida for Increased Polyhydroxyalkanoate Production from Lignin. Microb. Biotechnol. 2020, 13, 290–298. [Google Scholar] [CrossRef]
- Saratale, G.D.; Oh, M.-K. Characterization of Poly-3-Hydroxybutyrate (PHB) Produced from Ralstonia Eutropha Using an Alkali-Pretreated Biomass Feedstock. Int. J. Biol. Macromol. 2015, 80, 627–635. [Google Scholar] [CrossRef]
- Shi, Y.; Yan, X.; Li, Q.; Wang, X.; Xie, S.; Chai, L.; Yuan, J. Directed Bioconversion of Kraft Lignin to Polyhydroxyalkanoate by Cupriavidus Basilensis B-8 without Any Pretreatment. Process Biochem. 2017, 52, 238–242. [Google Scholar] [CrossRef]
- Numata, K.; Morisaki, K. Screening of Marine Bacteria to Synthesize Polyhydroxyalkanoate from Lignin: Contribution of Lignin Derivatives to Biosynthesis by Oceanimonas Doudoroffii. ACS Sustain. Chem. Eng. 2015, 3, 569–573. [Google Scholar] [CrossRef]
- Becker, J.; Kuhl, M.; Kohlstedt, M.; Starck, S.; Wittmann, C. Metabolic Engineering of Corynebacterium Glutamicum for the Production of Cis, Cis-Muconic Acid from Lignin. Microb. Cell Fact. 2018, 17, 115. [Google Scholar] [CrossRef]
- Barton, N.; Horbal, L.; Starck, S.; Kohlstedt, M.; Luzhetskyy, A.; Wittmann, C. Enabling the Valorization of Guaiacol-Based Lignin: Integrated Chemical and Biochemical Production of Cis,Cis-Muconic Acid Using Metabolically Engineered Amycolatopsis Sp ATCC 39116. Metab. Eng. 2018, 45, 200–210. [Google Scholar] [CrossRef]
- Johnson, C.W.; Abraham, P.E.; Linger, J.G.; Khanna, P.; Hettich, R.L.; Beckham, G.T. Eliminating a Global Regulator of Carbon Catabolite Repression Enhances the Conversion of Aromatic Lignin Monomers to Muconate in Pseudomonas Putida KT2440. Metab. Eng. Commun. 2017, 5, 19–25. [Google Scholar] [CrossRef]
- Sonoki, T.; Takahashi, K.; Sugita, H.; Hatamura, M.; Azuma, Y.; Sato, T.; Suzuki, S.; Kamimura, N.; Masai, E. Glucose-Free Cis,Cis-Muconic Acid Production via New Metabolic Designs Corresponding to the Heterogeneity of Lignin. ACS Sustain. Chem. Eng. 2018, 6, 1256–1264. [Google Scholar] [CrossRef]
- Bugg, T.D.H.; Ahmad, M.; Hardiman, E.M.; Rahmanpour, R. Pathways for Degradation of Lignin in Bacteria and Fungi. Nat. Prod. Rep. 2011, 28, 1883–1896. [Google Scholar] [CrossRef]
- Gonçalves, C.C.; Bruce, T.; de Oliveira Gorgulho Silva, C.; Fillho, E.X.F.; Noronha, E.F.; Carlquist, M.; Parachin, N.S. Bioprospecting Microbial Diversity for Lignin Valorization: Dry and Wet Screening Methods. Front. Microbiol. 2020, 11, 1081. [Google Scholar] [CrossRef]
- Liu, Z.-H.; Le, R.K.; Kosa, M.; Yang, B.; Yuan, J.; Ragauskas, A.J. Identifying and Creating Pathways to Improve Biological Lignin Valorization. Renew. Sustain. Energy Rev. 2019, 105, 349–362. [Google Scholar] [CrossRef]
- Wells, T., Jr.; Ragauskas, A.J. Biotechnological Opportunities with the β-Ketoadipate Pathway. Trends Biotechnol. 2012, 30, 627–637. [Google Scholar] [CrossRef]
- Granja-Travez, R.S.; Persinoti, G.F.; Squina, F.M.; Bugg, T.D.H. Functional Genomic Analysis of Bacterial Lignin Degraders: Diversity in Mechanisms of Lignin Oxidation and Metabolism. Appl. Microbiol. Biotechnol. 2020, 104, 3305–3320. [Google Scholar] [CrossRef] [PubMed]
- Erickson, E.; Bleem, A.; Kuatsjah, E.; Werner, A.Z.; DuBois, J.L.; McGeehan, J.E.; Eltis, L.D.; Beckham, G.T. Critical Enzyme Reactions in Aromatic Catabolism for Microbial Lignin Conversion. Nat. Catal. 2022, 5, 86–98. [Google Scholar] [CrossRef]
- Weiland, F.; Kohlstedt, M.; Wittmann, C. Guiding Stars to the Field of Dreams: Metabolically Engineered Pathways and Microbial Platforms for a Sustainable Lignin-Based Industry. Metab. Eng. 2022, 71, 13–41. [Google Scholar] [CrossRef] [PubMed]
- Barnhart-Dailey, M.C.; Ye, D.; Hayes, D.C.; Maes, D.; Simoes, C.T.; Appelhans, L.; Carroll-Portillo, A.; Kent, M.S.; Timlin, J.A. Internalization and Accumulation of Model Lignin Breakdown Products in Bacteria and Fungi. Biotechnol. Biofuels 2019, 12, 175. [Google Scholar] [CrossRef]
- Tsegaye, B.; Balomajumder, C.; Roy, P. Microbial Delignification and Hydrolysis of Lignocellulosic Biomass to Enhance Biofuel Production: An Overview and Future Prospect. Bull. Natl. Res. Cent. 2019, 43, 51. [Google Scholar] [CrossRef]
- Sun, Z.; Fridrich, B.; de Santi, A.; Elangovan, S.; Barta, K. Bright Side of Lignin Depolymerization: Toward New Platform Chemicals. Chem. Rev. 2018, 118, 614–678. [Google Scholar] [CrossRef]
- Evstigneyev, E.I.; Shevchenko, S.M. Structure, Chemical Reactivity and Solubility of Lignin: A Fresh Look. Wood Sci. Technol. 2019, 53, 7–47. [Google Scholar] [CrossRef]
- Li, M.; Pu, Y.; Ragauskas, A.J. Current Understanding of the Correlation of Lignin Structure with Biomass Recalcitrance. Front. Chem. 2016, 4, 45. [Google Scholar] [CrossRef]
- Pineda, A.; Lee, A.F. Heterogeneously Catalyzed Lignin Depolymerization. Appl. Petrochem. Res. 2016, 6, 243–256. [Google Scholar] [CrossRef]
- Kurosawa, K.; Laser, J.; Sinskey, A.J. Tolerance and Adaptive Evolution of Triacylglycerol-Producing Rhodococcus Opacus to Lignocellulose-Derived Inhibitors. Biotechnol. Biofuels 2015, 8, 76. [Google Scholar] [CrossRef]
- Wang, W.; Yang, S.; Hunsinger, G.B.; Pienkos, P.T.; Johnson, D.K. Connecting Lignin-Degradation Pathway with Pre-Treatment Inhibitor Sensitivity of Cupriavidus Necator. Front. Microbiol. 2014, 5, 247. [Google Scholar] [CrossRef]
- Moraes, E.C.; Alvarez, T.M.; Persinoti, G.F.; Tomazetto, G.; Brenelli, L.B.; Paixão, D.A.A.; Ematsu, G.C.; Aricetti, J.A.; Caldana, C.; Dixon, N. Lignolytic-Consortium Omics Analyses Reveal Novel Genomes and Pathways Involved in Lignin Modification and Valorization. Biotechnol. Biofuels 2018, 11, 75. [Google Scholar] [CrossRef]
- Hou, L.; Ji, D.; Dong, W.; Yuan, L.; Zhang, F.; Li, Y.; Zang, L. The Synergistic Action of Electro-Fenton and White-Rot Fungi in the Degradation of Lignin. Front. Bioeng. Biotechnol. 2020, 8, 99. [Google Scholar] [CrossRef]
- Zhao, C.; Xie, S.; Pu, Y.; Zhang, R.; Huang, F.; Ragauskas, A.J.; Yuan, J.S. Synergistic Enzymatic and Microbial Lignin Conversion. Green Chem. 2016, 18, 1306–1312. [Google Scholar] [CrossRef]
- Jayasinghe, P.A.; Hettiaratchi, J.P.A.; Mehrotra, A.K.; Kumar, S. Effect of Enzyme Additions on Methane Production and Lignin Degradation of Landfilled Sample of Municipal Solid Waste. Bioresour. Technol. 2011, 102, 4633–4637. [Google Scholar] [CrossRef]
- Den, W.; Sharma, V.K.; Lee, M.; Nadadur, G.; Varma, R.S. Lignocellulosic Biomass Transformations via Greener Oxidative Pretreatment Processes: Access to Energy and Value-Added Chemicals. Front. Chem. 2018, 6, 141. [Google Scholar] [CrossRef]
- Brzonova, I.; Kozliak, E.; Kubátová, A.; Chebeir, M.; Qin, W.; Christopher, L.; Ji, Y. Kenaf Biomass Biodecomposition by Basidiomycetes and Actinobacteria in Submerged Fermentation for Production of Carbohydrates and Phenolic Compounds. Bioresour. Technol. 2014, 173, 352–360. [Google Scholar] [CrossRef]
- Abdel-Hamid, A.M.; Solbiati, J.O.; Cann, I.K.O. Insights into Lignin Degradation and Its Potential Industrial Applications. In Advances in Applied Microbiology; Elsevier: Amsterdam, The Netherlands, 2013; Volume 82, pp. 1–28. [Google Scholar] [CrossRef]
- Xie, S.; Ragauskas, A.J.; Yuan, J.S. Lignin Conversion: Opportunities and Challenges for the Integrated Biorefinery. Ind. Biotechnol. 2016, 12, 161–167. [Google Scholar] [CrossRef]
- Li, X.; Zheng, Y. Biotransformation of Lignin: Mechanisms, Applications and Future Work. Biotechnol. Prog. 2020, 36, e2922. [Google Scholar] [CrossRef]








| Types of Lignin | Source | Monomer Molecular Weight (g/mol) | Lignin Content (mmol g−1) | Chemicals/Catalysts | Reference | |
|---|---|---|---|---|---|---|
| Sulfur process | Kraft lignin | Wood chips, softwoods, hardwoods | 2000–3000 | 1.25 | NaOH, Na2S | [34] | 
| Lignosulfonates | Softwoods, hardwoods, annual plants | 20,000–50,000 | 1.25–2.5 | Ca(HSO3)2 or Mg(HSO3)2 | [34] | |
| Sulfur free process | Organosolv lignin | Hardwood, softwood and wheat straw | 2000–5000 | 0 | Methanol, ethanol, various bronsted acid catalysts (H2SO4) | [28,35] | 
| Alkali/soda lignin | Hardwood, bagasse, wheat straw and flax | 5000–6000 | 0 | NaOH, NH4OH, Ca(OH)2 | [36,37] | 
| Method | Source | Extraction Process | Approximate Average Mw (g/mol) | Approximate Average Mn (g/mol) | Advantages | Challenges | References | 
|---|---|---|---|---|---|---|---|
| Milled wood lignin (MWL) | Milled sample particles and wood chips from LCB, wheat straw, redwood, white fir, | Extraction with a neutral organic solvent | 9880 | 3367 | Requires mild conditions and room temperature | Relatively low yield and time-consuming | [38,39,40] | 
| Cellulolytic enzyme lignin (CEL) | MWL residue, redwood, wheat straw, white fir | Cellulolytic enzyme hydrolysis before aqueous dioxane extraction | 19,830 | 5967 | Requires mild conditions, no impurity and less inhibitor formation | Low yield of soluble and fragmented lignin | [39,41,42] | 
| Enzymatic mild acidolysis lignin (EMAL) | Milled wood, hardwood, softwood, wheat straw, redwood, white fir | Cleaving lignin–carbohydrate bonds with the combined effect of enzymatic and mild acid hydrolysis | 45,530 | 7717 | Comparatively higher yield than MWL and CEL, with low severity | High concentration of HCl may compromise the structure of the isolated lignin | [39,40,43] | 
| Depolymerization Method | Pretreatment | Feedstock | Strategy | Sugar Yield (%) | Advantages | Limitations | References | 
|---|---|---|---|---|---|---|---|
| Physical | Pyrolysis and Gasification | Wide variety of lignin sources, including agriculture residuals and dry impregnated lignin | Cellulose carbonation at high temperature | Up to 85% reduction of sugars | Simple and inexpensive, and can be used for the processing of a large variety of feedstocks | A higher temperature initiates the decomposition of the products with a reduced yield of bio-oil. | [66,67,68] | 
| Fragmentation (Milling, Rolling, Grinding) | Wheat straw and a variety of other feed stocks | Disintegration of lignocellulose | Up to 70% reduction of sugars | Reducing crystallinity and particle size with no inhibitory compounds production | High energy is required. | [69,70,71] | |
| Ultrasonication | Woodchips, sugarcane bagasse, sugar beet shreds | Breaking hydrogen bonds in the lignocellulose conformation | 20–50% reduction of sugars | Facilitating the disruption of several lignocellulosic materials | Prolonged sonication may cause an adversarial effect due to collisions between the particles. | [72,73,74] | |
| Microwave irradiation | Kraft pulp, hardwood, sawdust, sugarcane leaf wastes, wheat bran, rye bran barley husk and oat husk | Weakening the cellulose crystal structure | 30–60% reduction of sugars | Operating easily and the ability to process bulky biomass with less inhibitor formation | High temperature and electricity consumption | [74,75,76] | |
| Extrusion | Wheat straw, sugarcane bagasse, deep litter, and sweet sorghum bagasse | Lignocellulose decomposition | 50–75% reduction of sugars | Safe and the production of a significant amount of biogas | High energy consumption and the partial destruction of the lignin–carbohydrate complex | [77,78] | |
| Chemical | Alkaline pretreatment | Agriculture residuals: sunflower stalk, wheat straw, rice straw, and corn stover | Modification of lignin through lignocellulose saponification | 65–85% reduction of sugars | Requiring room temperature to operate | Inhibitor formation and needs expensive catalysts | [36,79] | 
| Acid hydrolysis (Dilute) | Agriculture residuals: wheat straw | Hemicellulose decomposition with lignin dissolution | 45–80% reduction of sugars | No need for acid recycling, and providing a high glucose yield | Needs high pressure and temperature, while the formation of inhibitors also occur | [80,81,82] | |
| Acid hydrolysis (Concentrated) | Agriculture residuals: bagasse and wheat straw | Dissolution of hemicellulose and lignin | 60–90% reduction of sugars | Operates at a mild temperature | Require corrosion-resistant equipment and needs expensive acids recovery | [83,84,85] | |
| Oxidation and ozonolysis | Agriculture residuals: bagasse, peanut, wheat straw, and poplar sawdust | Lignocellulose dissolution and the isolation of cellulosic crystals | 45–90% reduction of sugars | Effective lignin degradation | Expensive ozone requirement | [86,87,88] | |
| Ionic liquids (ILs) | Agriculture residuals: bagasse, peanut, wheat straw, and corn stover | Breaking of hemicellulose bonds and cellulose sequestration from lignocellulose | 60–85% reduction of sugars | Sufficient dissolution of cellulose | Exclusive amount of expensive ILs are needed. | [89,90,91] | |
| Organosolv | Agriculture residuals: sugarcane bagasse and wheat straw | Hydrolyzing hemicellulose with lignin removal | Reduction of sugars up to 60% | Comparatively low inhibitor formation | The removal of solvents before fermentation is costly. | [90,92,93,94] | |
| Deep eutectic solvent (DES) | Variety of lignocellulosic materials, including agriculture residuals and corncob lignocellulose | Biomass dissolution delignification and reducing cellulose crystallinity | Reduction of sugars up to 76% | Inexpensive, easy to prepare, highly tunable, and less toxic | Requires high temperature and combinatorial pretreatment, and sometimes produces unwanted impurities and increased viscosity | [95,96,97] | |
| Biological | Enzymatic treatment | Agriculture residuals: rice straw, wheat straw, and softwood | Cellulose decomposition | 20–50% reduction of sugars | Practiced under moderate conditions, and minimal energy is required. | Low hydrolysis rate, more time and a wide sterile area is required. Low hydrolysis rate and a wide sterile area is required. | [98,99,100] | 
| Fungal treatment | Agriculture residuals: rice straw, wheat straw, and softwood | Lignin and hemicellulose decomposition | 20–50% reduction of sugars | Cost-effective, and moderate conditions and minimal energy is required. | [101,102,103] | ||
| Bacterial treatment | Agriculture residuals: rice straw, wheat straw, and softwood | Hemicellulose and lignin decomposition | 20–50% reduction of sugars | Cost-effective and requires moderate reaction conditions | [104,105,106,107] | ||
| Physicochemical | Steam explosion | Hardwood, forest residuals, sugarcane bagasse, wheat straw, and corn stover | Biomass delignification, hemicellulose solubilization and lignin transformation | 50–70% reduction of sugars | Economical and safe | Inhibitor formation and the partial destruction of the lignin–carbohydrate complex | [108,109] | 
| Supercritical CO2 explosion | Sugarcane bagasse and wheat straw | Lignocellulose decomposition | Reduction of sugars up to 90% | No formation of inhibitory compounds | Non-economical and requires high pressure | [49,110] | |
| Liquid hot water (LHW) | Agriculture residuals: sugarcane bagasse, sunflower stalks, wheat straw, and corn stover | Hemicellulose hydrolysis to oligomers and acids | 80–94% reduction of sugars | Minimum inhibitor formation, and no catalyst or any other chemical is required | High energy demand and excessive solid-mass generation | [111,112] | |
| Ammonia fiber explosion (AFEX) | Agriculture residuals: rice straw, wheat straw, corn stover, and sugarcane bagasse | Hydrolyzing hemicellulose with lignin removal, and the disruption of lignin–carbohydrate linkages | 80–90% reduction of sugars | Operates under mild conditions, with minimum inhibitor formation | Expensive | [113,114,115] | 
| Fungal Strains | Substrate | Strategy/Pathway | Enzymes | References | 
|---|---|---|---|---|
| Phanerochaete chrysosporium | Synthetic lignin and free-hydroxyl phenolic groups | Multi enzyme approach, ortho-cleavage pathway, and phenanthrene metabolism | Lignin peroxidase, manganese peroxidase, dehydrogenase, engineered 4-O-methyltransferase | [128,129] | 
| Phanerochaete chrysosporium Irpex lacteus CD2 | Alkali lignin | The synergistic approach of the fungal co-culture | Nonspecific lignin-degrading enzymes | [130] | 
| Physisporinus vitreus | Monomeric and dimeric, phenolic and nonphenolic lignin model compounds | Enzymatic hydrolysis of corn stover in vitro | Versatile peroxidase | [116,131] | 
| Ceriporiopsissubvermispora | Nonphenolic lignin model monomers and dimers | One-oxidation-electron mechanism | Unidentified | [132,133] | 
| Ceriporiopsis subvermispora, Pleurotus eryngii Lentinula edodes | Wheat straw lignin and structural motifs | Selective delignification | Unidentified | [134] | 
| Ceriporiopsissubvermispora | Specificities for typical LiP/VP substrates | Lignocellulose de lignification through high selectivity | Newly discovered peroxidases | [135] | 
| Pleurotus ostreatus | Lignin model dimer and synthetic lignin Corn stover lignin | Heterologous expression in E. coli, and eterologous expression in Pichia pastoris | Versatile peroxidases, manganese peroxidases, and aryl-alcohol dehydrogenase laccase | [136] [133] | 
| Trametes versicolor | Phenol, p-creosol | Eukaryotic β-ketoadipate pathway | Laccases | [137,138] | 
| Anthracophyllum discolor | Pyrene, phenanthrene, fluoranthene, anthracene, and benzo pyrene | Polycyclic aromatic hydrocarbon degradation in Kirk medium | Mn peroxidase; laccase and lignin peroxidase | [139] | 
| Strain | Substrate | Product | Strategy/Pathway | Enzymes | References | 
|---|---|---|---|---|---|
| Rhodococcus rhodochrous | 4-hydroxybenzoic acid, vanillic acid and glucose as the co-substrates | Lipid | Uses lignin model monomer | Enzymes involved in aromatic degradation and lipid accumulation | [152] | 
| R. opacus PD630 R. jostii RHA1 VanA | Kraft lignin | Lipid | β-ketoadipate pathway and phenylacetic acid pathway, the co-culture of R. jostii RHA1 and R. opacus | Multiple peroxidases with accessory oxidases | [153] | 
| R. opacus DSM 1069 | O2 pretreated kraft lignin | Lipid | β-ketoadipate pathway, O2-based lignin pretreatment | Peroxidases and lipid biosynthetic enzymes | [154] | 
| Pandoraea sp. ISTKB | Kraft lignin | PHA | CoA-mediated degradation pathways of phenylacetate and benzoate | Peroxidase-accessory enzyme system | [155] | 
| Engineered P. putida KT2440 Ralstonia Eutropha. H16 | Lignin Alkaline pretreated liquor | PHA PHA | The knocking out of phaZ and the overexpression of alkK, phaG, phaC1, and phaC2 genes Two-step enzymatic hydrolysis | Multiple enzyme systems for PHA biosynthesis PHB biosynthetic pathway | [156] [157] | 
| Cupriavidus basilensis B-8 | Lignin | PHA | Phenol degradation pathways, β-ketoadipate pathway and the Gentisate pathway | Manganese peroxidase (MnP) and laccase | [158] | 
| Oceanimonas doudoroffii | Lignin | PHA | Direct microbial conversion from lignin to biopolyester | Pathway not identified | [159] | 
| Corynebacterium. glutamicum MA-2 | Catechol | cis, cis-MA | Overexpression of catA gene and the deletion of catB gene | Catechol 1,2-dioxygenase | [160] | 
| Amycolatopsis sp. ATCC 39116 | Softwood lignin hydrolysate mainly guaiacol | cis, cis-MA | β-ketoadipate pathway, uses a metabolically engineered cell factory | Enzymes involved in the ketoadipate pathway, catechol dioxygenase and β-glucuronidase | [161] | 
| Pseudomonas. putida KT2440 | Alkaline pretreated liquor, p-coumaric acid | cis, cis- Muconate, Miconic acid | Integration of the aroY gene and the deletion of the catB and catC genes, controlling carbon catabolite repression | CatA and CatA2 dioxygenases | [162] | 
| Sphingobium sp. SYK-6, Pseudomonas. putida KT2440 | Hardwood lignin hydrolysate | cis, cis-MA | Using G-lignin components for cis, cis-MA production | Multiple enzyme system for cis, cis-MA production | [163] | 
| Publisher’s Note: MDPI stays neutral with regard to jurisdictional claims in published maps and institutional affiliations. | 
© 2022 by the authors. Licensee MDPI, Basel, Switzerland. This article is an open access article distributed under the terms and conditions of the Creative Commons Attribution (CC BY) license (https://creativecommons.org/licenses/by/4.0/).
Share and Cite
Ullah, M.; Liu, P.; Xie, S.; Sun, S. Recent Advancements and Challenges in Lignin Valorization: Green Routes towards Sustainable Bioproducts. Molecules 2022, 27, 6055. https://doi.org/10.3390/molecules27186055
Ullah M, Liu P, Xie S, Sun S. Recent Advancements and Challenges in Lignin Valorization: Green Routes towards Sustainable Bioproducts. Molecules. 2022; 27(18):6055. https://doi.org/10.3390/molecules27186055
Chicago/Turabian StyleUllah, Mati, Pengyang Liu, Shangxian Xie, and Su Sun. 2022. "Recent Advancements and Challenges in Lignin Valorization: Green Routes towards Sustainable Bioproducts" Molecules 27, no. 18: 6055. https://doi.org/10.3390/molecules27186055
APA StyleUllah, M., Liu, P., Xie, S., & Sun, S. (2022). Recent Advancements and Challenges in Lignin Valorization: Green Routes towards Sustainable Bioproducts. Molecules, 27(18), 6055. https://doi.org/10.3390/molecules27186055
 
        



 
                         
       