Nicotine Inhibits the Cytotoxicity and Genotoxicity of NNK Mediated by CYP2A13 in BEAS-2B Cells
Abstract
1. Introduction
2. Results and Discussion
2.1. Identification of BEAS-2B Cells That Stably Express CYP2A13
2.2. Effects of Nicotine on NNK-Induced Cytotoxicity in B-2A13 Cells
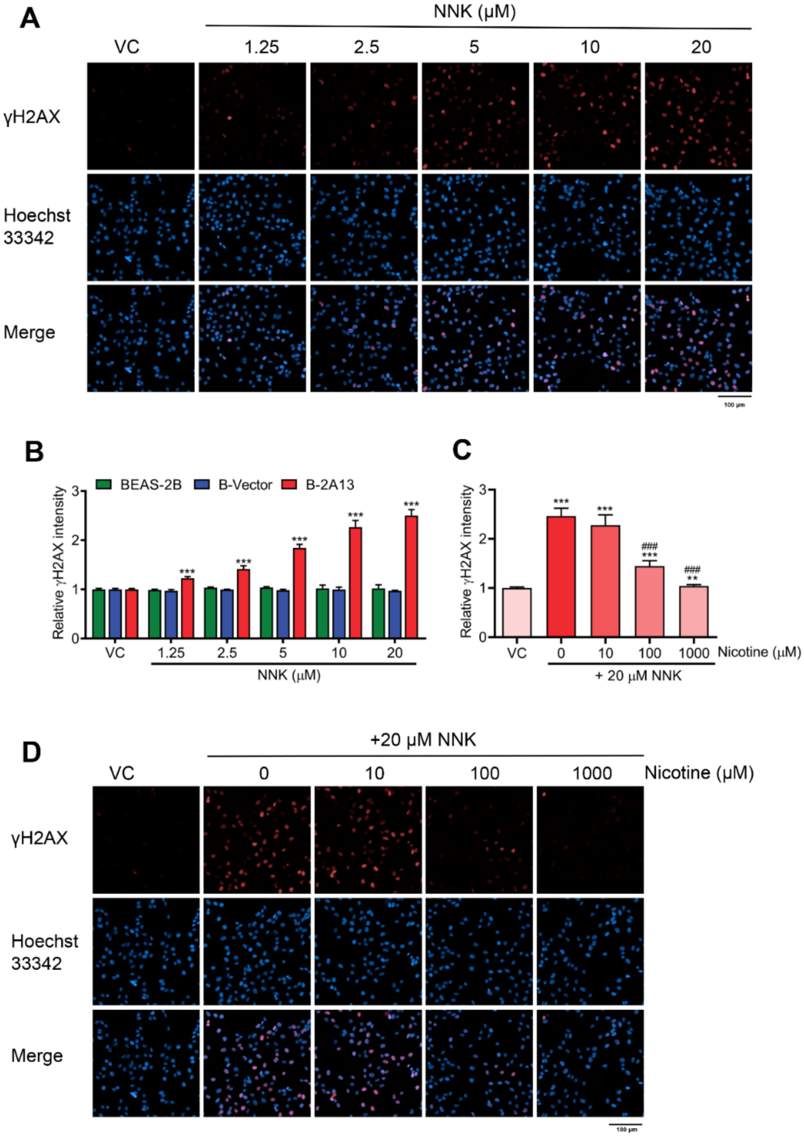
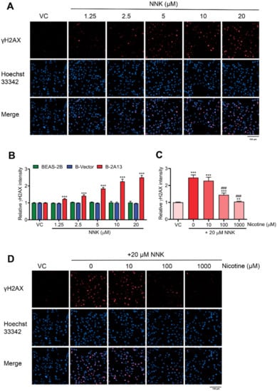
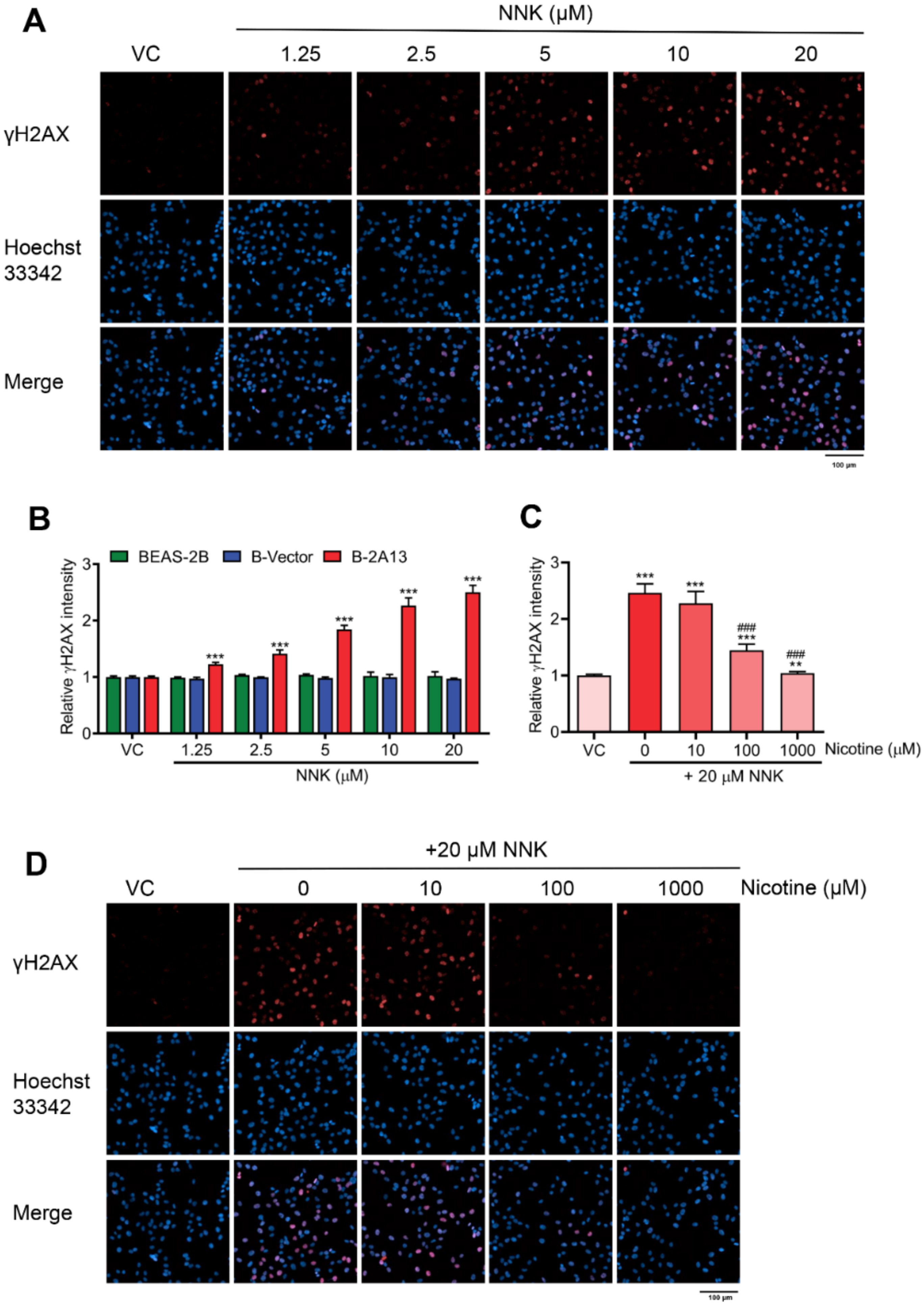
2.3. Effects of Nicotine on NNK-Induced Genotoxicity and Cell Cycle Arrest in B-2A13 Cells
3. Materials and Methods
3.1. Chemicals
3.2. Cell Culture and Treatment
3.3. Establishment of BEAS-2B Cells Expressing CYP2A13
3.4. qRT-PCR Analysis
3.5. Western Blot Analysis
3.6. Assessment of Cytotoxicity
3.7. γH2AX Assay
3.8. Micronucleus Assay
3.9. Cell Cycle Analysis
3.10. Statistical Analysis
4. Conclusions
Author Contributions
Funding
Institutional Review Board Statement
Informed Consent Statement
Data Availability Statement
Conflicts of Interest
Sample Availability
References
- Hecht, S.S. Biochemistry, biology, and carcinogenicity of tobacco-specific N-nitrosamines. Chem. Res. Toxicol. 1998, 11, 559–603. [Google Scholar] [CrossRef] [PubMed]
- Su, T.; Bao, Z.; Zhang, Q.Y.; Smith, T.J.; Hong, J.Y.; Ding, X. Human Cytochrome P450 CYP2A13: Predominant Expression in the Respiratory Tract and Its High Efficiency Metabolic Activation of a Tobacco-specific Carcinogen, 4-(Methylnitrosamino)-1-(3-pyridyl)-1-butanone. Cancer Res. 2000, 60, 5074–5079. [Google Scholar] [PubMed]
- Carlson, E.S.; Upadhyaya, P.; Hecht, S.S. Evaluation of Nitrosamide Formation in the Cytochrome P450-Mediated Metabolism of Tobacco-Specific Nitrosamines. Int. J. Electrochem. Sci. 2011, 29, 2194–2205. [Google Scholar] [CrossRef] [PubMed]
- Akopyan, G.; Bonavida, B. Understanding tobacco smoke carcinogen NNK and lung tumorigenesis. Int. J. Oncol. 2006, 29, 745–752. [Google Scholar] [CrossRef] [PubMed]
- Peterson, L.A. Formation, Repair, and Genotoxic Properties of Bulky DNA Adducts Formed from Tobacco-Specific Nitrosamines. J. Nucleic Acids 2010, 2010, 284935. [Google Scholar] [CrossRef]
- Ji, M.; Zhang, Y.; Li, N.; Wang, C.; Xia, R.; Zhang, Z.; Wang, S.L. Nicotine Component of Cigarette Smoke Extract (CSE) Decreases the Cytotoxicity of CSE in BEAS-2B Cells Stably Expressing Human Cytochrome P450 2A13. Int. J. Environ. Res. Public Health. 2017, 14, 1221. [Google Scholar] [CrossRef]
- Chiang, H.C.; Wang, C.Y.; Lee, H.L.; Tsou, T.C. Metabolic effects of CYP2A6 and CYP2A13 on 4-(methylnitrosamino)-1-(3-pyridyl)-1-butanone (NNK)-induced gene mutation—A mammalian cell-based mutagenesis approach. Toxicol. Appl. Pharmacol. 2011, 253, 145–152. [Google Scholar] [CrossRef] [PubMed]
- Peterson, L.A. Context Matters: Contribution of Specific DNA Adducts to the Genotoxic Properties of the Tobacco-Specific Nitrosamine NNK. Chem. Res. Toxicol. 2017, 30, 420–433. [Google Scholar] [CrossRef]
- Megaraj, V.; Zhou, X.; Xie, F.; Liu, Z.; Yang, W.; Ding, X. Role of CYP2A13 in the bioactivation and lung tumorigenicity of the tobacco-specific lung procarcinogen 4-(methylnitrosamino)-1-(3-pyridyl)-1-butanone: In vivo studies using a CYP2A13-humanized mouse model. Carcinogenesis 2014, 35, 131–137. [Google Scholar] [CrossRef]
- Sato, T.; Abe, T.; Nakamoto, N.; Tomaru, Y.; Koshikiya, N.; Nojima, J.; Kokabu, S.; Sakata, Y.; Kobayashi, A.; Yoda, T. Nicotine induces cell proliferation in association with cyclin D1 up-regulation and inhibits cell differentiation in association with p53 regulation in a murine pre-osteoblastic cell line. Res. Commun. 2008, 377, 126–130. [Google Scholar] [CrossRef]
- Murphy, S.E.; Raulinaitis, V.; Brown, K.M. Nicotine 5′-oxidation and methyl oxidation by P450 2A enzymes. Drug. Metab. Dispos. 2005, 33, 1166. [Google Scholar] [CrossRef] [PubMed]
- Von Weymarn, L.B.; Brown, K.M.; Murphy, S.E. Inactivation of CYP2A6 and CYP2A13 during nicotine metabolism. J. Pharmacol. Exp. Ther. 2006, 316, 295–303. [Google Scholar] [CrossRef] [PubMed]
- Ordonez, P.; Sierra, A.B.; Camacho, O.M.; Baxter, A.; Banerjee, A.; Waters, D.; Minet, E. Nicotine, cotinine, and β-nicotyrine inhibit NNK-induced DNA-strand break in the hepatic cell line HepaRG. Toxicol. Vitr. 2014, 28, 1329–1337. [Google Scholar] [CrossRef] [PubMed]
- Schulze, J.; Schrader, E.; Foth, H.; Kahl, G.F.; Richter, E. Effect of nicotine or cotinine on metabolism of 4-methylnitrosamino-1-(3-pyridyl)-1-butanone (NNK) in isolated rat lung and liver. Naunyn Schmiedebergs Arch. Pharmacol. 1998, 357, 344–350. [Google Scholar] [CrossRef]
- Courcot, E.; Leclerc, J.; Lafitte, J.J.; Mensier, E.; Jaillard, S.; Gosset, P.; Shirali, P.; Pottier, N.; Broly, F.; Lo-Guidice, J.M. Xenobiotic metabolism and disposition in human lung cell models: Comparison with in vivo expression profiles. Drug. Metab. Dispos. 2012, 40, 1953–1965. [Google Scholar] [CrossRef]
- Garcia-Canton, C.; Minet, E.; Anadon, A.; Meredith, C. Metabolic characterization of cell systems used in in vitro toxicology testing: Lung cell system BEAS-2B as a working example. Toxicol. Vitr. 2013, 27, 1719–1727. [Google Scholar] [CrossRef]
- Newland, N.; Baxter, A.; Hewitt, K.; Minet, E. CYP1A1/1B1 and CYP2A6/2A13 activity is conserved in cultures of differentiated primary human tracheobronchial epithelial cells. Toxicol. Vitr. 2011, 25, 922–929. [Google Scholar] [CrossRef]
- Vineis, P.M.; Alavanja, P.; Buffler, E.; Fontham, S.; Franceschi, Y.T.; Gao, P.C.; Gupta, A.; Hackshaw, E.; Matos, J.; Samet, F.; et al. Tobacco and cancer: Recent epidemiological evidence. J. Natl. Cancer Inst. 2004, 96, 99–106. [Google Scholar] [CrossRef]
- Shen, J.; Xu, L.; Owonikoko, T.K.; Sun, S.Y.; Khuri, F.R.; Curran, W.J.; Deng, X. NNK promotes migration and invasion of lung cancer cells through activation of c-Src/PKCι/FAK loop. Cancer Lett. 2012, 318, 106–113. [Google Scholar] [CrossRef]
- Shin, V.Y.; Jin, H.C.; Ng, E.K.; Yu, J.; Leung, W.K.; Cho, C.H.; Sung, J.J.Y. Nicotine and 4-(methylnitrosamino)-1-(3-pyridyl)-1-butanone induce cyclooxygenase-2 activity in human gastric cancer cells: Involvement of nicotinic acetylcholine receptor (nAChR) and β-adrenergic receptor signaling pathways. Toxicol. Appl. Pharmacol. 2008, 233, 254–261. [Google Scholar] [CrossRef]
- Liu, X.; Zhang, J.; Zhang, C.; Yang, B.; Wang, L.; Zhou, J. The inhibition of cytochrome P450 2A13-catalyzed NNK metabolism by NAT, NAB and nicotine. Toxicol. Res. (Camb) 2016, 5, 1115–1121. [Google Scholar] [CrossRef] [PubMed][Green Version]
- Bao, Z.; He, X.Y.; Ding, X.; Prabhu, S.; Hong, J.Y. Metabolism of nicotine and cotinine by human cytochrome P450 2A13. Drug. Metab. Dispos. 2005, 33, 258–261. [Google Scholar] [CrossRef] [PubMed]
- Li, X.; Chen, S.; Guo, X.; Wu, Q.; Seo, J.E.; Guo, L.; Manjanatha, M.G.; Zhou, T.; Witt, K.L.; Mei, N. Development and Application of TK6-derived Cells Expressing Human Cytochrome P450s for Genotoxicity Testing. Toxicol. Sci. 2020, 175, 251–265. [Google Scholar] [CrossRef] [PubMed]
- Graillot, V.; Takakura, N.; Hegarat, L.L.; Fessard, V.; Audebert, M.; Cravedi, J.P. Genotoxicity of pesticide mixtures present in the diet of the French population. Environ. Mol. Mutagen. 2012, 53, 173–184. [Google Scholar] [CrossRef] [PubMed]
- Tu, W.Z.; Li, B.; Huang, B.; Wang, Y.; Liu, X.D.; Guan, H.; Zhang, S.M.; Tang, Y.; Rang, W.Q.; Zhou, P.K. γH2AX foci formation in the absence of DNA damage: Mitotic H2AX phosphorylation is mediated by the DNA-PKcs/CHK2 pathway. FEBS Lett. 2013, 587, 3437–3443. [Google Scholar] [CrossRef]
- Garcia-Canton, C.; Anadon, A.; Meredith, C. Genotoxicity evaluation of individual cigarette smoke toxicants using the in vitro γH2AX assay by High Content Screening. Toxicol. Lett. 2013, 223, 81–87. [Google Scholar] [CrossRef][Green Version]
- Zhang, S.; Chen, H.; Wang, A.; Liu, Y.; Hou, H.; Hu, Q. Genotoxicity analysis of five particle matter toxicants from cigarette smoke based on gamma H2AX assay combined with Hill/Two-component model. Environ. Toxicol. Pharmacol. 2018, 58, 131–140. [Google Scholar] [CrossRef] [PubMed]
- Denton, T.T.; Zhang, X.; Cashman, J.R. Nicotine-related alkaloids and metabolites as inhibitors of human cytocrome P-450 2A6. Biochem. Pharmacol. 2004, 67, 751–756. [Google Scholar] [CrossRef]
- Kramlinger, V.M.; Weymarn, L.B.V.; Murphy, S.E. Inhibition and inactivation of cytochrome P450 2A6 and cytochrome P450 2A13 by menthofuran, β-nicotyrine and menthol. Chem.-Biol. Interact. 2012, 197, 87–92. [Google Scholar] [CrossRef]
- Van Vleet, T.R.; Bombick, D.W.; Coulombe Jr, R.A. Inhibition of human cytochrome P450 2E1 by nicotine, cotinine, and aqueous cigarette tar extract in vitro. Toxicol. Sci. 2001, 64, 185–191. [Google Scholar] [CrossRef] [PubMed]
- Neves Cruz, J.; Santana de Oliveira, M.; Gomes Silva, S.; Pedro da Silva Souza Filho, A.; Santiago Pereira, D.; Lima e Lima, A.H.; de Aguiar Andrade, E.H. Insight into the interaction mechanism of nicotine, NNK, and NNN with cytochrome P450 2A13 based on molecular dynamics simulation. J. Chem. Inf. Model. 2019, 60, 766–776. [Google Scholar] [CrossRef] [PubMed]
- Von Weymarn, L.B.; Retzlaff, C.; Murphy, S.E. CYP2A6-and CYP2A13-catalyzed metabolism of the nicotine Δ5′(1′) iminium ion. J. Pharmacol. Exp. Ther. 2012, 343, 307–315. [Google Scholar] [CrossRef] [PubMed]
- Ishikawa, K.; Ishii, H.; Saito, T. DNA damage-dependent cell cycle checkpoints and genomic stability. DNA Cell Biol. 2006, 25, 406–411. [Google Scholar] [CrossRef]
- Tang, J.F.; Li, G.L.; Zhang, T.; Du, Y.M.; Huang, S.Y.; Ran, J.H.; Li, J.; Chen, D.L. Biophysics. Homoharringtonine inhibits melanoma cells proliferation in vitro and vivo by inducing DNA damage, apoptosis, and G2/M cell cycle arrest. Arch. Biochem. Biophys. 2021, 700, 108774. [Google Scholar] [CrossRef] [PubMed]
- Santos, L.S.; Gil, O.M.; Silva, S.N.; Gomes, B.C.; Ferreira, T.C.; Limbert, E.; Rueff, J. Micronuclei Formation upon Radioiodine Therapy for Well-Differentiated Thyroid Cancer: The Influence of DNA Repair Genes Variants. Genes-Basel 2020, 11, 1083. [Google Scholar] [CrossRef] [PubMed]
- Luo, T.; Yu, Q.; Zou, H.; Zhao, H.; Gu, J.; Yuan, Y.; Zhu, J.; Bian, J.; Liu, Z.P. Role of poly (ADP-ribose) polymerase-1 in cadmium-induced cellular DNA damage and cell cycle arrest in rat renal tubular epithelial cell line NRK-52E. Environ. Pollut. 2020, 261, 114149. [Google Scholar] [CrossRef] [PubMed]
- Xiang, C.; Wang, J.; Kou, X.; Chen, X.; Qin, Z.; Jiang, Y.; Sun, C.; Xu, J.; Tan, W.; Jin, L.; et al. Pulmonary expression of CYP2A13 and ABCB1 is regulated by FOXA2, and their genetic interaction is associated with lung cancer. FASEB J. 2015, 29, 1986–1998. [Google Scholar] [CrossRef]
- Shimada, T.; Takenaka, S.; Murayama, N.; Kramlinger, V.M.; Kim, J.H.; Kim, D.; Liu, J.; Foroozesh, M.; Yamazaki, H.; Peter Guengerich, F.; et al. Oxidation of pyrene, 1-hydroxypyrene, 1-nitropyrene and 1-acetylpyrene by human cytochrome P450 2A13. Xenobiotica 2016, 46, 211–224. [Google Scholar] [CrossRef] [PubMed]
- Liang, H.; Ding, X.; Zhou, C.; Zhang, Y.; Xu, M.; Zhang, C.; Xu, L. Knockdown of eukaryotic translation initiation factors 3B (EIF3B) inhibits proliferation and promotes apoptosis in glioblastoma cells. Neurol. Sci. 2012, 33, 1057–1062. [Google Scholar] [CrossRef]
- Zhang, S.; Zhang, J.; Cheng, W.; Chen, H.; Wang, A.; Liu, Y.; Hou, H.; Hu, Q. Combined cell death of co-exposure to aldehyde mixtures on human bronchial epithelial BEAS-2B cells: Molecular insights into the joint action. Chemosphere 2020, 244, 125482. [Google Scholar] [CrossRef]
- Valashedi, M.R.; Roushandeh, A.M.; Tomita, K.; Kuwahara, Y.; Pourmohammadi-Bejarpasi, Z.; Kozani, P.S.; Sato, T.; Roudkenar, M.H. CRISPR/Cas9-mediated knockout of Lcn2 in human breast cancer cell line MDA-MB-231 ameliorates erastin-mediated ferroptosis and increases cisplatin vulnerability. Life Sci. 2022, 304, 120704. [Google Scholar] [CrossRef] [PubMed]
- Che, S.; Yuan, J.; Chen, S.; Li, S.; Zhang, L.; Ruan, Z.; Yao, Y. Hesperidin prevents the combined toxicity of decabromodiphenyl ether and sodium nitrite in vitro. Food Chem. Toxicol. 2021, 156, 112410. [Google Scholar] [CrossRef] [PubMed]
- Wang, H.; Chen, H.; Huang, L.; Li, X.; Wang, L.; Li, S.; Liu, M.; Zhang, M.; Han, S.; Jiang, X.; et al. In vitro toxicological evaluation of a tobacco heating product THP COO and 3R4F research reference cigarette on human lung cancer cells. Toxicol. Vitr. 2021, 74, 105173. [Google Scholar] [CrossRef] [PubMed]
- Bleloch, J.S.; du Toit, A.; Gibhard, L.; Kimani, S.; Ballim, R.D.; Lee, M.; Blanckenberg, A.; Mapolie, S.; Wiesner, L.; Loos, B.; et al. The palladacycle complex AJ-5 induces apoptotic cell death while reducing autophagic flux in rhabdomyosarcoma cells. Cell Death Discov. 2019, 5, 60. [Google Scholar] [CrossRef] [PubMed]
- Zhang, S.; Chen, H.; Zhang, J.; Li, J.; Hou, H.; Hu, Q. The multiplex interactions and molecular mechanism on genotoxicity induced by formaldehyde and acrolein mixtures on human bronchial epithelial BEAS-2B cells. Environ. Int. 2020, 143, 105943. [Google Scholar] [CrossRef]
- Kim, H.R.; Kim, M.J.; Lee, S.Y.; Oh, S.M.; Chung, K.H. Genotoxic effects of silver nanoparticles stimulated by oxidative stress in human normal bronchial epithelial (BEAS-2B) cells. Mutat. Res. Rev. Mutat. Res. 2011, 726, 129–135. [Google Scholar] [CrossRef]
- Feng, J.; Li, J.; Qie, P.; Li, Z.; Xu, Y.; Tian, Z. Long non-coding RNA (lncRNA) PGM5P4-AS1 inhibits lung cancer progression by up-regulating leucine zipper tumor suppressor (LZTS3) through sponging microRNA miR-1275. Bioengineered 2021, 12, 196–207. [Google Scholar] [CrossRef]






Publisher’s Note: MDPI stays neutral with regard to jurisdictional claims in published maps and institutional affiliations. |
© 2022 by the authors. Licensee MDPI, Basel, Switzerland. This article is an open access article distributed under the terms and conditions of the Creative Commons Attribution (CC BY) license (https://creativecommons.org/licenses/by/4.0/).
Share and Cite
Sun, Y.; Wang, H.; Chen, H.; Zhang, S.; Li, J.; Zhang, J.; Tian, J.; Zhang, Y.; Hou, H.; Hu, Q. Nicotine Inhibits the Cytotoxicity and Genotoxicity of NNK Mediated by CYP2A13 in BEAS-2B Cells. Molecules 2022, 27, 4851. https://doi.org/10.3390/molecules27154851
Sun Y, Wang H, Chen H, Zhang S, Li J, Zhang J, Tian J, Zhang Y, Hou H, Hu Q. Nicotine Inhibits the Cytotoxicity and Genotoxicity of NNK Mediated by CYP2A13 in BEAS-2B Cells. Molecules. 2022; 27(15):4851. https://doi.org/10.3390/molecules27154851
Chicago/Turabian StyleSun, Yulin, Hongjuan Wang, Huan Chen, Sen Zhang, Jun Li, Jingni Zhang, Jianlu Tian, Youyu Zhang, Hongwei Hou, and Qingyuan Hu. 2022. "Nicotine Inhibits the Cytotoxicity and Genotoxicity of NNK Mediated by CYP2A13 in BEAS-2B Cells" Molecules 27, no. 15: 4851. https://doi.org/10.3390/molecules27154851
APA StyleSun, Y., Wang, H., Chen, H., Zhang, S., Li, J., Zhang, J., Tian, J., Zhang, Y., Hou, H., & Hu, Q. (2022). Nicotine Inhibits the Cytotoxicity and Genotoxicity of NNK Mediated by CYP2A13 in BEAS-2B Cells. Molecules, 27(15), 4851. https://doi.org/10.3390/molecules27154851
