Discrimination and Characterization of the Volatile Organic Compounds in Schizonepetae Spica from Six Regions of China Using HS-GC-IMS and HS-SPME-GC-MS
Abstract
:1. Introduction
2. Results
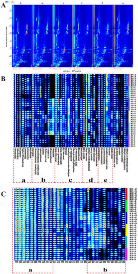
2.1. HS-GC-IMS Analysis
2.1.1. The HS-GC-IMS Qualitative Analysis of VOCs
2.1.2. Differences in the Characteristic Volatile Fingerprints of SS
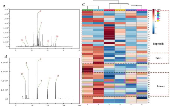
2.2. Identification of VOCs by HS-SPME-GC-MS
2.3. Comparison of the Recognition Abilities of HS-GC-IMS and HS-SPME-GC-MS for VOCs in SS in Different Regions
2.4. Rapid Identification of SS in Different Regions by HS-GC-IMS
3. Discussion
4. Materials and Methods
4.1. Sample Source and Preparation
4.2. Chemicals and Reagents
4.3. HS-GC-IMS Analysis Conditions
4.4. HS-SPME-GC-MS Analysis
4.4.1. Extraction of Volatile Compounds
4.4.2. GC-MS Analysis
4.5. Statistical Analysis
5. Conclusions
Supplementary Materials
Author Contributions
Funding
Institutional Review Board Statement
Informed Consent Statement
Data Availability Statement
Acknowledgments
Conflicts of Interest
References
- Liu, X.; Huang, Z.; Zhang, J.; Zhou, Y.; Zhang, Y.; Wu, M.; Ma, Z.; Cao, H. Comparisons of the anti-inflammatory, antiviral, and hemostatic activities and chemical profiles of raw and charred Schizonepetae Spica. J. Ethnopharmacol. 2021, 278, 114275. [Google Scholar] [CrossRef] [PubMed]
- Liu, X.; Zhang, Y.; Wu, M.; Ma, Z.; Cao, H. Color discrimination and gas chromatography-mass spectrometry fingerprint based on chemometrics analysis for the quality evaluation of Schizonepetae Spica. PLoS ONE 2020, 15, e0227235. [Google Scholar] [CrossRef] [PubMed]
- Chen, M.T.; Geng, X.T.; Gong, H.Y.; Xie, C.X.; Zhang, J.; Cheng, Z.H.; Du, Y.; Lei, J.W. Analysis of chemical composition characteristics of volatile oil in Schizonepetae Herba and Schizonepetae Spica based on GC MS. Nat. Prod. Res. Dev. 2020, 32, 1087–1098. [Google Scholar]
- Zhao, Z.Z.; Liang, Z.T.; Guo, P. Macroscopic identification of Chinese medicinal materials: Traditional experiences and modern understanding. J. Ethnopharmacol. 2011, 134, 556–564. [Google Scholar] [CrossRef]
- Fan, J.X.; Wang, S.; Meng, X.S.; Bao, Y.R.; Li, T.J. Study of cancer cell apoptosis induced by Schizonepeta tenuifolia with microfluidic chip technology. Acta Pharm. Sin. 2017, 52, 126–131. [Google Scholar]
- Fan, J.X.; Bao, Y.R.; Meng, X.S.; Wang, S.; Li, T.J. Study on relationship between efficacy against lung cancer and different parts of Schizonepeta tenuifolia based on microfluidic chip technology. China J. Chin. Mater. Med. 2017, 42, 1717–1721. [Google Scholar]
- Ng, Y.C.; Kim, Y.W.; Lee, J.S.; Lee, S.J.; Song, M.J. Antiviral activity of Schizonepeta tenuifolia Briquet against noroviruses via induction of antiviral interferons. J. Microbiol. 2018, 56, 683–689. [Google Scholar] [CrossRef]
- Bai, X.; Liu, L.; Zhang, J.; Chen, L.; Wu, T.; Aisa, H.A.; Maiwulanjiang, M. Spectrum-effect relationship between GC-QTOF-MS fingerprint and antioxidant, anti-inflammatory activities of Schizonepeta tenuifolia essential oil. Biomed. Chromatogr. 2021, 35, 5106. [Google Scholar] [CrossRef]
- Yin, J.; Wu, M.; Lin, R.; Li, X.; Ding, H.; Han, L.; Yang, W.; Song, X.; Li, W.; Qu, H.; et al. Application and development trends of gas chromatography-ion mobility spectrometry for traditional Chinese medicine, clinical, food and environmental analysis. Microchem. J. 2021, 168, 106527. [Google Scholar] [CrossRef]
- Spanik, I.; Machynakova, A. Recent applications of gas chromatography with high-resolution mass spectrometry. J. Sep. Sci. 2018, 41, 163–179. [Google Scholar] [CrossRef]
- Huang, X.H.; Zheng, X.; Chen, Z.H.; Zhang, Y.Y.; Du, M.; Dong, X.P.; Qin, L.; Zhu, B.W. Fresh and grilled eel volatile fingerprinting by e-Nose, GC-O, GC-MS and GC×GC-QTOF combined with purge and trap and solvent-assisted flavor evaporation. Food Res. Int. 2019, 115, 32–43. [Google Scholar] [CrossRef] [PubMed]
- Wang, D.; Lu, F.; Ai, L.; Wu, C.J.; Liu, Z.; Zhang, M.; Zhong, C. Discovery of active ingredients in Traditional Chinese Medicine based on odor and flavor compounds analysis. Curr. Pharm. Des. 2022, 28, 46. [Google Scholar] [CrossRef] [PubMed]
- Chen, X.; Chen, H.; Xiao, J.; Liu, J.; Tang, N.; Zhou, A. Variations of volatile flavour compounds in finger citron (Citrus medico L. var. sarcodactylis) pickling process revealed by E-nose, HS-SPME-GC-MS and HS-GC-IMS. Food Res. Int. 2020, 138, 109717. [Google Scholar] [CrossRef]
- Cai, W.; Tang, F.; Guo, Z.; Guo, X.; Zhang, Q.; Zhao, X.; Ning, M.; Shan, C. Effects of pretreatment methods and leaching methods on jujube wine quality detected by electronic senses and HS-SPME-GC-MS. Food Chem. 2020, 330, 127330. [Google Scholar] [CrossRef]
- Capone, S.; Tufariello, M.; Francioso, L.; Montagna, G.; Casino, F.; Leone, A.; Siciliano, P. Aroma analysis by GC/MS and electronic nose dedicated to Negroamaro and Primitivo typical Italian Apulian wines. Sens. Actuators B Chem. 2013, 179, 259–269. [Google Scholar] [CrossRef]
- Yin, J.; Lin, R.; Wu, M.; Ding, H.; Han, L.; Yang, W.; Song, X.; Li, W.; Qu, H.; Yu, H.; et al. Strategy for the multi-component characterization and quality evaluation of volatile organic components in Kaixin San by correlating the analysis by headspace gas chromatography/ion mobility spectrometry and headspace gas chromatography/mass spectrometry. Rapid Commun. Mass Spectrom. 2021, 35, 9174. [Google Scholar] [CrossRef] [PubMed]
- Arroyo-Manzanares, N.; García-Nicolás, M.; Castell, A.; Campillo, N.; Viñas, P.; López-García, I.; Hernández-Córdoba, M. Untargeted headspace gas chromatography—Ion mobility spectrometry analysis for detection of adulterated honey. Talanta 2019, 205, 120123. [Google Scholar] [CrossRef]
- Feng, X.; Wang, H.; Wang, Z.; Huang, P.; Kan, J. Discrimination and characterization of the volatile organic compounds in eight kinds of huajiao with geographical indication of China using electronic nose, HS-GC-IMS and HS-SPME-GC-MS. Food Chem. 2022, 375, 131671. [Google Scholar] [CrossRef]
- Li, W.; Wang, J.; Chen, W.; Yang, Y.; Zhang, J.; Feng, J.; Yu, H.; Li, Q. Analysis of volatile compounds of Lentinula edodes grown in different culture substrate formulations. Food Res. Int. 2019, 125, 108517. [Google Scholar] [CrossRef]
- Li, W.; Chen, Y.P.; Blank, I.; Li, F.; Li, C.; Liu, Y. GC × GC-ToF-MS and GC-IMS based volatile profile characterization of the Chinese dry-cured hams from different regions. Food Res. Int. 2021, 142, 110222. [Google Scholar] [CrossRef]
- Zhang, N.; Huang, X.; Guo, Y.L.; Yue, H.; Chen, C.B.; Liu, S.Y. Evaluation of storage period of fresh ginseng for quality improvement of dried and red processed varieties. J. Ginseng Res. 2022, 46, 290–295. [Google Scholar] [CrossRef] [PubMed]
- Li, Y.; Cao, Q.; He, M.; Yang, X.; Zeng, P.; Cao, W. Restoring trilinearity with the purpose of advanced modeling: Towards a more effective analysis of Pericarpium Citri Reticulatae during storage periods. Heliyon 2022, 8, e09138. [Google Scholar] [CrossRef] [PubMed]
- Yu, S.; Chen, Y.; Zhang, L.; Shan, M.; Tang, Y.; Ding, A. Quantitative Comparative Analysis of the Bio-Active and Toxic Constituents of Leaves and Spikes of Schizonepeta tenuifolia at Different Harvesting Times. Int. J. Mol. Sci. 2011, 12, 6635–6644. [Google Scholar] [CrossRef] [PubMed] [Green Version]
- Pan, W.; Wu, M.; Zheng, Z.; Guo, L.; Lin, Z.; Qiu, B. Rapid authentication of Pseudostellaria heterophylla (Taizishen) from different regions by near-infrared spectroscopy combined with chemometric methods. J. Food Sci. 2020, 85, 2004–2009. [Google Scholar] [CrossRef]
- He, X.; Yangming, H.; Gorska-Horczyczak, E.; Wierzbicka, A.; Jelen, H.H. Rapid analysis of Baijiu volatile compounds fingerprint for their aroma and regional origin authenticity assessment. Food Chem. 2021, 337, 128002. [Google Scholar] [CrossRef]
- Huang, B.M.; Zha, Q.L.; Chen, T.B.; Xiao, S.Y.; Xie, Y.; Luo, P.; Wang, Y.P.; Liu, L.; Zhou, H. Discovery of markers for discriminating the age of cultivated ginseng by using UHPLC-QTOF/MS coupled with OPLS-DA. Phytomedicine 2018, 45, 8–17. [Google Scholar] [CrossRef]
- Vendramini, T.H.A.; Macedo, H.T.; Zafalon, R.V.A.; Macegoza, M.V.; Pedrinelli, V.; Risolia, L.W.; Ocampos, F.M.M.; Jeremias, J.T.; Pontieri, C.F.F.; Ferriolli, E.; et al. Serum metabolomics analysis reveals that weight loss in obese dogs results in a similar metabolic profile to dogs in ideal body condition. Metabolomics 2021, 17, 27. [Google Scholar] [CrossRef]
- Yi, L.; Dong, N.; Yun, Y.; Deng, B.; Ren, D.; Liu, S.; Liang, Y. Chemometric methods in data processing of mass spectrometry-based metabolomics: A review. Anal. Chim. Acta 2016, 914, 17–34. [Google Scholar] [CrossRef]
- Qi, H.; Ding, S.; Pan, Z.; Li, X.; Fu, F. Characteristic Volatile Fingerprints and Odor Activity Values in Different Citrus-Tea by HS-GC-IMS and HS-SPME-GC-MS. Molecules 2020, 25, 6027. [Google Scholar] [CrossRef]
- Dou, X.; Zhang, L.; Yang, R.; Wang, X.; Yu, L.; Yue, X.; Ma, F.; Mao, J.; Wang, X.; Li, P. Adulteration detection of essence in sesame oil based on headspace gas chromatography-ion mobility spectrometry. Food Chem. 2022, 370, 131373. [Google Scholar] [CrossRef]
- Monamele, C.G.; Kengne-Nde, C.; Munshili Njifon, H.L.; Njankouo, M.R.; Kenmoe, S.; Njouom, R. Clinical signs predictive of influenza virus infection in Cameroon. PLoS ONE 2020, 15, e0236267. [Google Scholar] [CrossRef] [PubMed]
- Bai, X.; Maitusong, J.; Mahinur, B.; Aisa, H.A.; Maiwulanjiang, M. Qualitative analysis of Schizonepeta annua (Pall.) Schischk essential oil by gas chromatography-quadrupole time-of-flight mass spectrometry. Eur. J. Mass Spectrom. 2018, 24, 454–462. [Google Scholar] [CrossRef] [PubMed]
- Lo, M.M.; Benfodda, Z.; Benimelis, D.; Fontaine, J.X.; Molinie, R.; Meffre, P. Development of a HS-SPME/GC-MS Method for the Extraction and Identification of the Volatile Compounds Emitted by Flowers of Tillandsia xiphioides. ACS Omega 2021, 6, 12691–12698. [Google Scholar] [CrossRef]
- Yang, D.S.; Lei, Z.; Bedair, M.; Sumner, L.W. An Optimized SPME-GC-MS Method for Volatile Metabolite Profiling of Different Alfalfa (Medicago sativa L.) Tissues. Molecules 2021, 26, 6473. [Google Scholar] [CrossRef] [PubMed]
- Capitain, C.; Weller, P. Non-Targeted Screening Approaches for Profiling of Volatile Organic Compounds Based on Gas Chromatography-Ion Mobility Spectroscopy (GC-IMS) and Machine Learning. Molecules 2021, 26, 5457. [Google Scholar] [CrossRef]
- Pu, D.; Duan, W.; Huang, Y.; Zhang, Y.; Sun, B.; Ren, F.; Zhang, H.; Chen, H.; He, J.; Tang, Y. Characterization of the key odorants contributing to retronasal olfaction during bread consumption. Food Chem. 2020, 318, 126520. [Google Scholar] [CrossRef]
- Zhu, B.J.; Yan, Z.Y.; Hong, L.; Li, S.P.; Zhao, J. Quality evaluation of Salvia miltiorrhiza from different geographical origins in China based on qualitative and quantitative saccharide mapping and chemometrics. J. Pharm. Biomed. Anal. 2020, 191, 113583. [Google Scholar] [CrossRef]
- Schwolow, S.; Gerhardt, N.; Rohn, S.; Weller, P. Data fusion of GC-IMS data and FT-MIR spectra for the authentication of olive oils and honeys-is it worth to go the extra mile? Anal. Bioanal. Chem. 2019, 411, 6005–6019. [Google Scholar] [CrossRef]
- Chen, T.; Qi, X.; Chen, M.; Lu, D.; Chen, B. Discrimination of Chinese Yellow Wine from Different Origins Based on Flavor Fingerprint. Acta Chromatogr. 2020, 32, 139–144. [Google Scholar] [CrossRef]
- He, J.; Ye, L.; Li, J.; Huang, W.; Huo, Y.; Gao, J.; Liu, L.; Zhang, W. Identification of Ophiopogonis Radix from different producing areas by headspace-gas chromatography-ion mobility spectrometry analysis. J. Food Biochem. 2021, 46, e13850. [Google Scholar] [CrossRef]
- Lv, W.; Lin, T.; Ren, Z.; Jiang, Y.; Zhang, J.; Bi, F.; Gu, L.; Hou, H.; He, J. Rapid discrimination of Citrus reticulata ‘Chachi’ by headspace-gas chromatography-ion mobility spectrometry fingerprints combined with principal component analysis. Food Res. Int. 2020, 131, 108985. [Google Scholar] [CrossRef] [PubMed]
- Zhang, X.X.; Dai, Z.; Fan, X.J.; Liu, M.; Ma, J.F.; Shang, W.T.; Liu, J.G.; Padraig, S.; Chris, B.; Zhou, Z.K. A study on volatile metabolites screening by HS-SPME-GC-MS and HS-GC-IMS for discrimination and characterization of white and yellowed rice. Cereal Chem. 2020, 97, 496–504. [Google Scholar] [CrossRef]




| Compounds | Formula | RI 1 | RT 2 [s] | DT 3 [ms] | CAS |
|---|---|---|---|---|---|
| Terpenoids | |||||
| limonene (d) | C10H16 | 1027.1 | 613.85 | 1.28735 | 138-86-3 |
| limonene (m) | C10H16 | 1025.1 | 608.277 | 1.64831 | 138-86-3 |
| d-camphor | C10H16O | 1137.1 | 1000.58 | 1.84257 | 464-49-3 |
| beta-pinene | C10H16 | 972.2 | 483.778 | 1.21748 | 127-91-3 |
| alpha-phellandrene | C10H16 | 991.9 | 525.443 | 1.2135 | 99-83-2 |
| 1-menthol (m) | C10H20O | 1172.8 | 1172.199 | 1.87632 | 2216-51-5 |
| 1-menthol (d) | C10H20O | 1174.1 | 1178.76 | 1.25862 | 2216-51-5 |
| Alcohols | |||||
| linalool | C10H18O | 1102.8 | 858.912 | 1.21718 | 78-70-6 |
| 1-phenylethanol | C6H8O3 | 1059.5 | 708.841 | 1.19687 | 98-86-2 |
| 3-heptanol | C7H16O | 901.5 | 359.303 | 1.3301 | 589-82-2 |
| 3-furanmethanol | C5H6O2 | 975.6 | 490.8 | 1.10433 | 4412-91-3 |
| 2-hexanol | C6H14O | 813.5 | 254.742 | 1.57558 | 626-93-7 |
| 2-furanmethanol,5-methyl-(m) | C6H8O2 | 954.4 | 448.858 | 1.55977 | 3857-25-8 |
| 2-furanmethanol,5-methyl-(d) | C6H8O2 | 959.4 | 458.318 | 1.25549 | 3857-25-8 |
| 1-octen-3-ol | C8H16O | 983.9 | 508.084 | 1.15751 | 3391-86-4 |
| (Z)-3-hexen-1-ol | C6H12O | 851.3 | 294.963 | 1.51428 | 928-96-1 |
| Phenols | |||||
| p-cresol | C7H8O | 1084.6 | 792.197 | 1.1635 | 106-44-5 |
| 2,6-dichlorophenol | C6H4Cl2O | 1204.1 | 1347.154 | 1.20289 | 87-65-0 |
| Aldehydes | |||||
| trans-2-Hexenal | C6H10O | 825 | 266.352 | 1.52158 | 6728-26-3 |
| trans-2-pentenal (m) | C5H8O | 753.8 | 199.608 | 1.35623 | 1576-87-0 |
| trans-2-pentenal (d) | C5H8O | 753.8 | 199.608 | 1.10847 | 1576-87-0 |
| Nonanal | C9H18O | 1106.1 | 871.718 | 1.47192 | 124-19-6 |
| 5-methyl-2-furancarboxaldehyde | C6H6O2 | 936.7 | 416.718 | 1.1367 | 620-02-0 |
| 2-formyl-5-methylthiophene | C6H6OS | 1117.4 | 916.415 | 1.15464 | 13679-70-4 |
| 2,4-heptadienal | C7H10N2 | 1001.5 | 547.827 | 1.62004 | 5910-85-0 |
| (E)-hept-2-enal | C7H12O | 959.3 | 458.146 | 1.66579 | 18829-55-5 |
| benzaldehyde | C7H6O | 959 | 457.688 | 1.14877 | 100-52-7 |
| (E)-2-Hexenal | C6H10O | 851.5 | 295.153 | 1.18069 | 6728-26-3 |
| 2,4-Hexadienal, (E,E)- | C6H8O | 913.5 | 377.923 | 1.44546 | 142-83-6 |
| Esters | |||||
| methyl 3-methylbutanoate | C6H12O2 | 764.7 | 209.149 | 1.5252 | 556-24-1 |
| Isopentyl isovalerate | C10H20O2 | 1116.7 | 913.692 | 2.03768 | 659-70-1 |
| ethyl butanoate | C6H12O2 | 790.2 | 232.779 | 1.55819 | 105-54-4 |
| ethyl benzoate | C9H10O2 | 1142.7 | 1025.57 | 1.25881 | 93-89-0 |
| ethyl acetate | C4H8O2 | 617.2 | 122.892 | 1.33577 | 141-78-6 |
| benzyl acetate | C9H10O2 | 1128.1 | 961.307 | 1.32321 | 140-11-4 |
| Acids | |||||
| 3-methylbutanoic acid | C5H10O2 | 849 | 292.352 | 1.48126 | 503-74-2 |
| Ketones | |||||
| nonan-2-one | C9H18O | 1095.5 | 831.727 | 1.40358 | 821-55-6 |
| cyclohexanone (m) | C6H10O | 897.3 | 353.068 | 1.45503 | 108-94-1 |
| cyclohexanone (d) | C6H10O | 897.5 | 353.34 | 1.15396 | 108-94-1 |
| Acetophenone | C8H8O | 1048.6 | 675.279 | 1.17218 | 98-86-2 |
| 6-methyl-5-hepten-2-one | C8H14O | 942.5 | 426.954 | 1.1742 | 110-93-0 |
| Furaneol | C6H8O3 | 1015.3 | 582.545 | 1.61471 | 3658-77-3 |
| Others | |||||
| 2-Ethyl-5-methylpyrazine | C7H10N2 | 1006.3 | 559.704 | 1.66669 | 13360-64-0 |
| 2-Ethyl-3,5-dimethylpyrazine | C8H12N2 | 1076.4 | 764.142 | 1.73198 | 13925-07-0 |
| diethyl trisulfide | C4H10S3 | 1126.2 | 952.929 | 1.24243 | 3600-24-6 |
| Code | Compounds | RT | CAS | Relative Content (%) | |||||
|---|---|---|---|---|---|---|---|---|---|
| (Min) | B | N | A | Z | J | S | |||
| Terpenoids | |||||||||
| 1 | myrcene | 6.922 | 123-35-3 | 0.06 ± 0.01 | 0.05 ± 0.02 | 0.03 ± 0.02 | 0.04 ± 0.01 | 0.05 ± 0 | 0.02 ± 0.01 |
| 2 | (−)-limonene | 7.808 | 5989-54-8 | 0.46 ± 0.04 | 0.40 ± 0.07 | 0.19 ± 0.07 | 0.26 ± 0.14 | 0.38 ± 0.14 | 0.21 ± 0.05 |
| 3 | l-menthone | 11.003 | 14073-97-3 | 4.28 ± 0.51 | 4.83 ± 0.77 | 5.60 ± 0.96 | 4.92 ± 0.54 | 5.97 ± 0.47 | 5.80 ± 0.67 |
| 4 | 1,4-cyclohexadiene, 3-ethenyl-1,2-dimethyl- | 7.257 | 62338-57-2 | 0.23 ± 0.03 | 0.22 ± 0.03 | 0.19 ± 0.04 | 0.16 ± 0.02 | 0.16 ± 0 | 0.19 ± 0.02 |
| 5 | 1,3,8-p-menthatriene | 7.721 | 18368-95-1 | 0.28 ± 0.05 | 0.28 ± 0.04 | 0.18 ± 0.03 | 0.16 ± 0.02 | 0.16 ± 0.02 | 0.18 ± 0.01 |
| 6 | (+)-pulegone | 13.565 | 89-82-7 | 36.83 ± 3.16 | 33.76 ± 1.26 | 51.99 ± 5.54 | 51.00 ± 3.05 | 43.69 ± 0.93 | 44.78 ± 2.81 |
| 7 | piperitone | 13.797 | 89-81-6 | 2.46 ± 1.27 | 2.37 ± 0.52 | 0.84 ± 0.31 | 1.76 ± 0.29 | 1.83 ± 0.27 | 1.96 ± 0.22 |
| 8 | β-bourbonene | 18.752 | 5208-59-3 | 0.22 ± 0.02 | 0.21 ± 0.03 | 0.37 ± 0.07 | 0.21 ± 0.05 | 0.20 ± 0.02 | 0.32 ± 0.04 |
| 9 | α-copaene | 18.404 | 3856-25-5 | 0.22 ± 0.02 | 0.18 ± 0.02 | 0.36 ± 0.06 | 0.28 ± 0.08 | 0.19 ± 0.02 | 0.26 ± 0.04 |
| 10 | cubebene | 18.968 | 13744-15-5 | ND | ND | 0.09 ± 0.04 | 0.04 ± 0.03 | ND | ND |
| 11 | caryophyllene | 20.004 | 87-44-5 | 0.39 ± 0.09 | 0.34 ± 0.04 | 2.21 ± 1.04 | 0.96 ± 0.52 | 0.36 ± 0.03 | 0.72 ± 0.12 |
| 12 | β-elemen | 19.055 | 515-13-9 | 0.04 ± 0.01 | ND | 0.12 ± 0.07 | 0.03 ± 0.03 | ND | 0.03 ± 0.02 |
| 13 | (±)-beta-copaene | 22.044 | 18252-44-3 | 0.05 ± 0.03 | 0.04 ± 0.01 | 1.59 ± 1.05 | 0.27 ± 0.20 | 0.04 ± 0.02 | 0.15 ± 0.07 |
| 14 | (−)-humulene epoxide II | 25.868 | 19888-34-7 | 0.08 ± 0.02 | 0.10 ± 0 | 0.07 ± 0.03 | 0.05 ± 0.02 | 0.07 ± 0.02 | 0.09 ± 0.03 |
| 15 | (+)-delta-Cadinene | 23.359 | 483-76-1 | 0.06 ± 0.01 | 0.06 ± 0.01 | 0.23 ± 0.11 | 0.11 ± 0.08 | 0.04 ± 0 | 0.09 ± 0.01 |
| 16 | menthofuran | 11.269 | 494-90-6 | 1.02 ± 0.19 | ND | ND | 0.92 ± 0.13 | ND | ND |
| 17 | (+)-isomenthone | 14.213 | 1196-31-2 | 2.98 ± 0.13 | 3.15 ± 0.34 | 1.08 ± 0.57 | 2.00 ± 0.98 | 2.71 ± 0.21 | 1.91 ± 0.20 |
| 18 | verbenone | 15.194 | 18309-32-5 | 10.96 ± 1.70 | 10.85 ± 0.94 | 5.96 ± 1.42 | 8.00 ± 1.63 | 9.63 ± 0.41 | 8.79 ± 0.85 |
| 19 | caryophyllene oxide | 25.089 | 1139-30-6 | 1.32 ± 0.18 | 1.41 ± 0.08 | 0.94 ± 0.41 | 0.76 ± 0.10 | 1.10 ± 0.23 | 1.44 ± 0.41 |
| Alcohols | |||||||||
| 20 | (E)-p-mentha-2,8-dien-1-ol | 10.52 | 7212-40-0 | 0.18 ± 0.06 | 0.16 ± 0.03 | 0.08 ± 0.02 | 0.10 ± 0.04 | 0.14 ± 0.01 | 0.15 ± 0.02 |
| 21 | isopulegol | 11.999 | 89-79-2 | 0.25 ± 0.04 | 0.29 ± 0.03 | ND | 0.17 ± 0.05 | 0.21 ± 0.02 | 0.13 ± 0.03 |
| 22 | spathulenol | 24.949 | 6750-60-3 | 0.13 ± 0.02 | 0.16 ± 0 | 0.13 ± 0.06 | 0.09 ± 0.02 | 0.11 ± 0.02 | 0.14 ± 0.07 |
| 23 | 2-cyclohexen-1-ol | 12.294 | 74410-00-7 | 0.19 ± 0.10 | 0.21 ± 0.04 | 0.08 ± 0.05 | 0.10 ± 0.05 | 0.20 ± 0.03 | 0.22 ± 0.04 |
| Phenols | |||||||||
| 24 | Thymol | 14.672 | 89-83-8 | 0.06 ± 0.01 | 0.08 ± 0.01 | 0.05 ± 0.02 | 0.06 ± 0.02 | 0.06 ± 0.01 | 0.04 ± 0.03 |
| Esters | |||||||||
| 25 | trans-carveyl acetate | 16.712 | 1134-95-8 | 6.21 ± 0.53 | 6.12 ± 0.65 | 6.18 ± 0.40 | 5.53 ± 0.79 | 5.41 ± 0.07 | 6.01 ± 0.54 |
| 26 | carveylacetate | 16.949 | 97-42-7 | 0.28 ± 0.08 | 0.27 ± 0.05 | 0.24 ± 0.03 | 0.21 ± 0.02 | 0.19 ± 0 | 0.21 ± 0.04 |
| 27 | nepetalactone | 18.124 | 21651-62-7 | 0.61 ± 0.63 | 0.25 ± 0.06 | 0.08 ± 0.06 | 0.12 ± 0.03 | 0.14 ± 0.02 | 0.12 ± 0.02 |
| 28 | dibutyl phthalate | 31.553 | 84-74-2 | 0.15 ± 0.17 | 0.06 ± 0.01 | 0.04 ± 0 | 0.06 ± 0.01 | 0.09 ± 0.03 | 0.08 ± 0.01 |
| Ketones | |||||||||
| 29 | 3-methyl-Cyclohexanone | 6.029 | 591-24-2 | 0.27 ± 0.17 | 0.23 ± 0.08 | 0.13 ± 0.07 | 0.15 ± 0.08 | 0.20 ± 0.02 | 0.24 ± 0.03 |
| 30 | 2-isopropyl-2,5-dimethylcyclohexanone | 12.758 | 20144-44-9 | 4.12 ± 0.41 | 4.06 ± 0.29 | ND | 2.85 ± 0.31 | 3.39 ± 0.14 | 3.23 ± 0.17 |
| 31 | 2-cyclopenten-1-one, 3-ethyl-2-hydroxy- | 8.335 | 21835-01-8 | 0.30 ± 0.03 | 0.27 ± 0.01 | 0.07 ± 0.06 | 0.20 ± 0.07 | 0.24 ± 0.09 | 0.14 ± 0.03 |
| 32 | trans-isopulegone | 11.588 | 29606-79-9 | 1.02 ± 0.08 | 0.93 ± 0.05 | 1.12 ± 0.09 | 0.97 ± 0.07 | 1.13 ± 0.03 | 1.05 ± 0.08 |
| 33 | berbenone | 12.534 | 80-57-9 | 0.46 ± 0.06 | 0.52 ± 0.02 | 0.29 ± 0.06 | 0.29 ± 0.16 | 0.50 ± 0.03 | 0.40 ± 0.04 |
| 34 | piperitenone | 17.128 | 491-09-8 | 3.08 ± 0.14 | 3.40 ± 0.07 | 3.31 ± 0.07 | 3.35 ± 0.15 | 2.81 ± 0.15 | 3.16 ± 0.35 |
| 35 | jasmone | 19.347 | 488-10-8 | 0.10 ± 0.02 | 0.10 ± 0.01 | 0.11 ± 0.02 | 0.08 ± 0.02 | 0.07 ± 0.01 | 0.08 ± 0.01 |
| 36 | 2-isopropylidene-5-methylcyclohexanone | 20.63 | 15932-80-6 | 1.27 ± 0.77 | 2.34 ± 1.34 | 0.45 ± 0.44 | 0.54 ± 0.21 | 0.81 ± 0.26 | 0.29 ± 0.12 |
| 37 | cyclohexanone, 2-(2-butynyl)- | 14.459 | 54166-48-2 | 0.27 ± 0.02 | 0.29 ± 0.03 | 0.23 ± 0.02 | 0.26 ± 0.01 | 0.22 ± 0.01 | 0.17 ± 0.07 |
| 38 | cinerolone | 19.429 | 17190-74-8 | 0.14 ± 0 | 0.18 ± 0.02 | 0.11 ± 0.04 | 0.12 ± 0.02 | 0.09 ± 0 | 0.17 ± 0.01 |
| 39 | trans-Pulegone oxide | 13.125 | 13080-28-9 | 0.38 ± 0.10 | 0.39 ± 0.13 | ND | ND | 0.32 ± 0.04 | ND |
| Others | |||||||||
| 40 | 1-methyl-3-prop-1-en-2-ylbenzene | 9.345 | 1124-20-5 | 0.17 ± 0.02 | 0.15 ± 0.01 | 0.15 ± 0.05 | 0.16 ± 0.02 | 0.15 ± 0.02 | 0.07 ± 0.05 |
| 41 | dehydroxymenthofurolactone | 22.721 | 38049-04-6 | 4.51 ± 1.41 | 5.09 ± 0.90 | 2.22 ± 1.21 | 2.21 ± 1.05 | 3.66 ± 0.53 | 4.08 ± 0.70 |
| 42 | isomintlactone | 23.586 | 75684-66-1 | 0.83 ± 0.22 | 0.95 ± 0.10 | 0.39 ± 0.23 | 0.40 ± 0.17 | 0.69 ± 0.08 | 0.67 ± 0.08 |
Publisher’s Note: MDPI stays neutral with regard to jurisdictional claims in published maps and institutional affiliations. |
© 2022 by the authors. Licensee MDPI, Basel, Switzerland. This article is an open access article distributed under the terms and conditions of the Creative Commons Attribution (CC BY) license (https://creativecommons.org/licenses/by/4.0/).
Share and Cite
Li, C.; Wan, H.; Wu, X.; Yin, J.; Zhu, L.; Chen, H.; Song, X.; Han, L.; Yang, W.; Yu, H.; et al. Discrimination and Characterization of the Volatile Organic Compounds in Schizonepetae Spica from Six Regions of China Using HS-GC-IMS and HS-SPME-GC-MS. Molecules 2022, 27, 4393. https://doi.org/10.3390/molecules27144393
Li C, Wan H, Wu X, Yin J, Zhu L, Chen H, Song X, Han L, Yang W, Yu H, et al. Discrimination and Characterization of the Volatile Organic Compounds in Schizonepetae Spica from Six Regions of China Using HS-GC-IMS and HS-SPME-GC-MS. Molecules. 2022; 27(14):4393. https://doi.org/10.3390/molecules27144393
Chicago/Turabian StyleLi, Chao, Huiying Wan, Xinlong Wu, Jiaxin Yin, Limin Zhu, Hanjiang Chen, Xinbo Song, Lifeng Han, Wenzhi Yang, Heshui Yu, and et al. 2022. "Discrimination and Characterization of the Volatile Organic Compounds in Schizonepetae Spica from Six Regions of China Using HS-GC-IMS and HS-SPME-GC-MS" Molecules 27, no. 14: 4393. https://doi.org/10.3390/molecules27144393
APA StyleLi, C., Wan, H., Wu, X., Yin, J., Zhu, L., Chen, H., Song, X., Han, L., Yang, W., Yu, H., & Li, Z. (2022). Discrimination and Characterization of the Volatile Organic Compounds in Schizonepetae Spica from Six Regions of China Using HS-GC-IMS and HS-SPME-GC-MS. Molecules, 27(14), 4393. https://doi.org/10.3390/molecules27144393

