Cryptotympana pustulata Extract and Its Main Active Component, Oleic Acid, Inhibit Ovalbumin-Induced Allergic Airway Inflammation through Inhibition of Th2/GATA-3 and Interleukin-17/RORγt Signaling Pathways in Asthmatic Mice
Abstract
1. Introduction
2. Results
2.1. Chemical Profiles of Fatty Acids in CP Ethanol Extract
2.2. Inhibitory Effects of OA, CP, and Dexamethasone on Ovalbumin (OVA)-Induced AHR in Mice and Inflammatory Cell Infiltration into the Lung and Bronchoalveolar Lavage Fluid (BALF)
2.3. Histological Analysis of Lung Tissues
2.4. Suppressive Effects of OA, CP, and Dexamethasone on Th2 Cytokines in BALF and Spleen and IgE Production in Serum
2.5. Effects of OA, CP, and Dexamethasone on IL-5, IL-13, IL-4, CCR3, MUC5AC, and COX-2 mRNA Expression in Lung Tissues
2.6. Suppressive Effects of OA, CP, and Dexamethasone on CD11b + Gr-1 + (High) Neutrophils and SiglecF + CD11b+ Eosinophil Infiltration in the Lung Tissue and BALF of Asthmatic Mouse Model
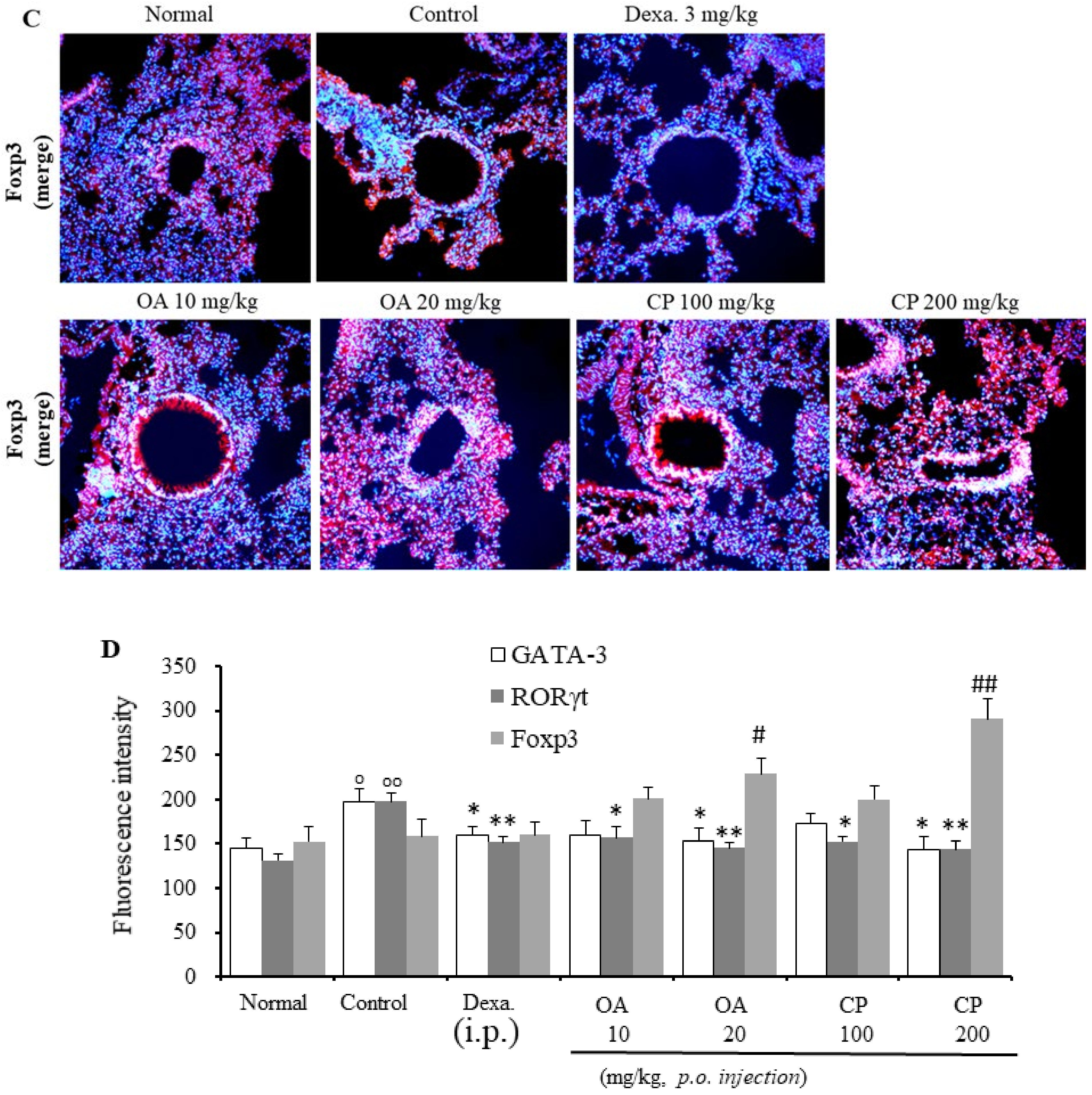
2.7. Immunofluorescence Staining of GATA-3, RORγt, and Foxp3 Transcription Factors in the Lung of Asthmatic Mouse Model
2.8. Suppressive Effect of CP, OA, and Dexamethasone on Cytokine Expression In Vitro (EL-4 and LA-4 Cells)
3. Discussion
4. Materials and Methods
4.1. Preparation of Crude Extracts of CP and Chemical Reagents
4.2. Fatty Acid Composition and Total Crude Fat Analysis
4.3. Animals
4.4. OVA Allergen Sensitization, Challenge, and Enhanced Pause (Penh) Measurement
4.5. BALF
4.6. Collection of Lung Tissues and Lung Cell Preparation
4.7. H&E, M-T, PAS, and AB-PAS Staining
4.8. Fluorescence-ActivatedCellSorting. (FACS) Analysis
4.9. Enzyme-Linked Immunosorbent Assay (ELISA)
4.10. Quantitative Real-Time PCR (qRT-PCR)
4.11. Immunohistofluorescent (IHF) Staining
4.12. In Vitro Experiments with EL-4 and LA-4 Cells
4.13. Statistical Analysis
5. Conclusions
Supplementary Materials
Author Contributions
Funding
Institutional Review Board Statement
Informed Consent Statement
Data Availability Statement
Conflicts of Interest
Sample Availability
References
- Lim, H.S.; Kim, J.S.; Moon, B.C.; Choi, G.; Ryu, S.M.; Lee, J.; Ang, M.J.; Jeon, M.; Moon, C.; Park, G. Cicadidae Periostracum, the Cast-Off Skin of Cicada, Protects Dopaminergic Neurons in a Model of Parkinson’s Disease. Oxid. Med. Cell. Longev. 2019, 2019, 5797512. [Google Scholar] [CrossRef]
- Hsieh, M.T.; Peng, W.H.; Yeh, F.T.; Tsai, H.Y.; Chang, Y.S. Studies on the anticonvulsive, sedative and hypothermic effects of Periostracum Cicadae extracts. J. Ethnopharmacol. 1991, 35, 83–90. [Google Scholar] [CrossRef]
- Xu, M.Z.; Lee, W.S.; Han, J.M.; Oh, H.W.; Park, D.S.; Tian, G.R.; Jeong, T.S.; Park, H.Y. Antioxidant and anti-inflammatory activities of N-acetyldopamine dimers from Periostracum Cicadae. Bioorg. Med. Chem. 2006, 14, 7826–7834. [Google Scholar] [CrossRef] [PubMed]
- Noda, N.; Kubota, S.; Miyata, Y.; Miyahara, K. Optically active N-acetyldopamine dimer of the crude drug “Zentai”, the cast-off shell of the Cicada, Cryptotympana sp. Chem. Pharm. Bull. 2000, 48, 1749–1752. [Google Scholar] [CrossRef] [PubMed]
- Wu, S.J.; Pan, S.K.; Wang, H.B.; Wu, J.H. Preparation of chitooligosaccharides from cicada slough and their antibacterial activity. Int. J. Biol. Macromol. 2013, 62, 348–351. [Google Scholar] [CrossRef]
- Thapa, P.; Gu, Y.; Kil, Y.S.; Baek, S.C.; Kim, K.H.; Han, A.R.; Seo, E.K.; Choi, H.; Chang, J.H.; Nam, J.W. N-Acetyldopamine derivatives from Periostracum Cicadae and their regulatory activities on Th1 and Th17 cell differentiation. Bioorg. Chem. 2020, 102, 104095. [Google Scholar] [CrossRef] [PubMed]
- Yen, H.R.; Liang, K.L.; Huang, T.P.; Fan, J.Y.; Chang, T.T.; Sun, M.F. Characteristics of traditional Chinese medicine use for children with allergic rhinitis: A nationwide population-based study. Int. J. Pediatr. Otorhinolaryngol. 2015, 79, 591–597. [Google Scholar] [CrossRef]
- Shin, T.Y.; Park, J.H.; Kim, H.M.J. Effect of Cryptotympana atrata extract on compound 48/80-induced anaphylactic reactions. J. Ethnopharmacol. 1999, 66, 319–325. [Google Scholar] [CrossRef]
- Yali, W.; Aiying, L.; Maofa, Y. Fatty Acid Composition of Cicada Slough. Chem. Nat. Compd. 2015, 51, 1147–1148. [Google Scholar] [CrossRef]
- Zhang, N.; Liu, J.S.; Wang, G.K.; Zheng, J.; Liu, S.Z. Determination of three amino acids in Cicaca Slough by Pre-column derivatization reversed-phase high-performance liquid chromatography. J. Anhui. Univ. Chin. Med. 2017, 36, 80–82. [Google Scholar]
- Wendell, S.G.; Baffi, C.; Holguin, F. Fatty acids, inflammation, and asthma. J. Allergy Clin. Immunol. 2014, 133, 1255–1264. [Google Scholar] [CrossRef]
- Nagel, G.; Linseisen, J. Dietary intake of fatty acids, antioxidants and selected food groups and asthma in adults. Eur. J. Clin. Nutr. 2005, 59, 8. [Google Scholar] [CrossRef] [PubMed]
- Carrillo, C.; Cavia-Mdel, M.; Alonso-Torre, S. Role of oleic acid in immune system; mechanism of action; a review. Nutr. Hosp. 2012, 27, 978–990. [Google Scholar]
- Lloyd, C.M.; Hessel, E.M. Functions of T cells in asthma: More than just T(H)2 cells. Nat. Rev. Immunol. 2010, 10, 838–848. [Google Scholar] [CrossRef]
- Alcorn, J.F.; Crowe, C.R.; Kolls, J.K. TH17 cells in asthma and COPD. Annu. Rev. Physiol. 2010, 72, 495–516. [Google Scholar] [CrossRef] [PubMed]
- Cohn, L.; Elias, J.A.; Chupp, G.L. Asthma: Mechanisms of disease persistence and progression. Annu. Rev. Immunol. 2004, 22, 789–815. [Google Scholar] [CrossRef]
- Finkelman, F.D.; Hogan, S.P.; Hershey, G.K.; Rothenberg, M.E.; Wills-Karp, M. Importance of cytokines in murine allergic airway disease and human asthma. J. Immunol. 2010, 184, 1663–1674. [Google Scholar] [CrossRef] [PubMed]
- Zheng, W.; Flavell, R.A. The transcription factor GATA-3 is necessary and sufficient for Th2 cytokine gene expression in CD4 T cells. Cell 1997, 89, 587–596. [Google Scholar] [CrossRef]
- Park, H.; Li, Z.; Yang, X.O.; Chang, S.H.; Nurieva, R.; Wang, Y.H.; Wang, Y.; Hood, L.; Zhu, Z.; Tian, Q.; et al. A distinct lineage of CD4 T cells regulates tissue inflammation by producing interleukin 17. Nat. Immunol. 2005, 6, 1133–1141. [Google Scholar] [CrossRef]
- Al-Ramli, W.; Préfontaine, D.; Chouiali, F.; Martin, J.G.; Olivenstein, R.; Lemière, C.; Hamid, Q. T(H)17-associated cytokines (IL-17A and IL-17F) in severe asthma. J. Allergy Clin. Immunol. 2009, 123, 1185–1187. [Google Scholar] [CrossRef] [PubMed]
- Wakashin, H.; Hirose, K.; Maezawa, Y.; Kagami, S.; Suto, A.; Watanabe, N.; Saito, Y.; Hatano, M.; Tokuhisa, T.; Iwakura, Y.; et al. IL-23 and Th17 cells enhance Th2-cell-mediated eosinophilic airway inflammation in mice cell mediated eosinophilic airway inflammation in mice. Am. J. Respir. Crit. Care Med. 2008, 178, 1023–1032. [Google Scholar] [CrossRef] [PubMed]
- Tao, B.; Ruan, G.; Wang, D.; Li, Y.; Wang, Z.; Yin, G. Imbalance of Peripheral Th17 and Regulatory T Cells in Children with Allergic Rhinitis and Bronchial Asthma. Iran. J. Allergy Asthma Immunol. 2015, 14, 273–279. [Google Scholar] [PubMed]
- Yu, F.; Sharma, S.; Edwards, J.; Feigenbaum, L.; Zhu, J. Dynamic expression of transcription factors T-bet and GATA-3 by regulatory T cells maintains immunotolerance. Nat. Immunol. 2015, 16, 197–206. [Google Scholar] [CrossRef] [PubMed]
- Boonpiyathad, T.; Sözener, Z.C.; Satitsuksanoa, P.; Akdis, C.A. Immunologic mechanisms in asthma. Semin. Immunol. 2019, 46, 101333. [Google Scholar] [CrossRef]
- Hoffmann, P.R.; Jourdan-Le Saux, C.; Hoffmann, F.W.; Chang, P.S.; Bollt, O.; He, Q.; Tam, E.K.; Berry, M.J. A role for dietary selenium and selenoproteins in allergic airway inflammation. J. Immunol. 2007, 179, 3258–3267. [Google Scholar] [CrossRef]
- Lukacs, N.W. Role of chemokines in the pathogenesis of asthma. Nat. Rev. Immunol. 2001, 1, 108–116. [Google Scholar] [CrossRef]
- Kraft, M.; Adler, K.B.; Ingram, J.L.; Crews, A.L.; Atkinson, T.P.; Cairns, C.B.; Krause, D.C.; Chu, H.W. Mycoplasma pneumoniae induces airway epithelial cellexpression of MUC5AC in asthma. Eur. Respir. J. 2008, 31, 43–46. [Google Scholar] [CrossRef] [PubMed]
- Li, H.; Bradbury, J.A.; Dackor, R.T.; Edin, M.L.; Graves, J.P.; DeGraff, L.M.; Wang, P.M.; Bortner, C.D.; Maruoka, S.; Lih, F.B.; et al. Cyclooxygenase-2 regulates Th17 cell differentiation during allergic lung inflammation. Am. J. Respir. Crit. Care Med. 2011, 184, 37–49. [Google Scholar] [CrossRef]
- Bao, Y.; Cao, X. Revisiting the protective and pathogenic roles of neutrophils: Ly-6G is key! Eur. J. Immunol. 2011, 41, 2535–2538. [Google Scholar] [CrossRef]
- Yachie, A.; Toma, T.; Miyawaki, T.; Taniguchi, N. Expression of surface CD11b antigen and eosinophil activation. Nihon Rinsho. 1993, 51, 593–597. [Google Scholar]
- Suzuki, E.; Maverakis, E.; Sarin, R.; Bouchareychas, L.; Kuchroo, V.K.; Nestle, F.O.; Adamopoulos, I.E. T Cell-Independent Mechanisms Associated with Neutrophil Extracellular Trap Formation and Selective Autophagy in IL-17A-Mediated Epidermal Hyperplasia. J. Immunol. 2016, 197, 4403–4412. [Google Scholar] [CrossRef]
- Zhang, J.Q.; Biedermann, B.; Nitschke, L.; Crocker, P.R. The murine inhibitory receptor mSiglec-E is expressed broadly on cells of the innate immune system whereas mSiglec-F is restricted to eosinophils. Eur. J. Immunol. 2004, 34, 1175–1184. [Google Scholar] [CrossRef]
- Ivanov, I.I.; Zhou, L.; Littman, D.R. Transcriptional regulation of Th17 cell differentiation. Semin. Immunol. 2007, 19, 409–417. [Google Scholar] [CrossRef] [PubMed]
- Tillie-Leblond, I.; Hammad, H.; Desurmont, S.; Pugin, J.; Wallaert, B.; Tonnel, A.B.; Gosset, P. CC chemokines and interleukin-5 in bronchial lavage fluid from patients with status asthmaticus. Potential implication in eosinophil recruitment. Am. J. Respir. Crit. Care Med. 2000, 162, 586–592. [Google Scholar] [CrossRef] [PubMed]
- Schatz, M.; Rosenwasser, L. The allergic asthma phenotype. J. Allergy Clin. Immunol. Pract. 2014, 2, 645–648. [Google Scholar] [CrossRef]
- Kim, M.; Kim, H.; Ryu, J.; Jo, S.; Lee, G.; Ryu, M.H.; Kim, H.; Cho, S.I. Anti-inflammatory effects of Cryptotympana atrata Fabricius slough shed on contact dermatitis induced by dinitrofluorobenzene in mice. Pharmacogn. Mag. 2014, 10, S377–S382. [Google Scholar] [CrossRef] [PubMed][Green Version]
- Yang, L.; Wang, Y.; Nuerbiye, A.; Cheng, P.; Wang, J.H.; Kasimu, R.; Li, H. Effects of Periostracum Cicadae on Cytokines and Apoptosis Regulatory Proteins in an IgA Nephropathy Rat. Model. Int. J. Mol. Sci. 2018, 19, 1599. [Google Scholar] [CrossRef] [PubMed]
- Chang, T.M.; Tsen, J.H.; Yen, H.; Yang, T.Y.; Huang, H.C. Extract from Periostracum cicadae Inhibits Oxidative Stress and Inflammation Induced by Ultraviolet B Irradiation on HaCaT Keratinocytes. Evid. Based Complement. Alternat. Med. 2017, 2017, 8325049. [Google Scholar] [CrossRef]
- Chung, S.Y.; Mattison, C.P.; Reed, S.; Wasserman, R.L.; Desormeaux, W.A. Treatment with oleic acid reduces IgE binding to peanut and cashewallergens. Food Chem. 2015, 180, 295–300. [Google Scholar] [CrossRef]
- Lee, S.Y.; Bae, C.S.; Seo, N.S.; Na, C.S.; Yoo, H.Y.; Oh, D.S.; Bae, M.S.; Kwon, M.S.; Cho, S.S.; Park, D.H. Camellia japonica oil suppressed asthma occurrence via GATA-3 & IL-4 pathway and its effective and major component is oleic acid. Phytomedicine 2018, 57, 84–94. [Google Scholar]
- Carluccio, M.A.; Massaro, M.; Bonfrate, C.; Siculella, L.; Maffia, M.; Nicolardi, G.; Distante, A.; Storelli, C.; De Caterina, R. Oleic acid inhibits endothelial activation: A direct vascular antiatherogenic mechanism of a nutritional component in the mediterranean diet. Arterioscler. Thromb. Vasc. Biol. 1999, 19, 220–228. [Google Scholar] [CrossRef] [PubMed]
- Verlengia, R.; Gorjão, R.; Kanunfre, C.C.; Bordin, S.; de-Lima, T.M.; Curi, R. Effect of arachidonic acid on proliferation, cytokines production and pleiotropic genes expression in Jurkat cells—A comparison with oleic acid. Life Sci. 2003, 73, 2939–2951. [Google Scholar] [CrossRef]
- Reddy, K.V.K.; Naidu, K.A. Oleic acid, hydroxytyrosol and n-3 fatty acids collectively modulate colitis through reduction of oxidative stress and IL-8 synthesis; in vitro and in vivo studies. Int. Immunopharmacol. 2016, 35, 29–42. [Google Scholar] [CrossRef]
- Palomer, X.; Pizarro-Delgado, J.; Barroso, E.; Vázquez-Carrera, M. Palmitic and Oleic Acid: The Yin and Yang of Fatty Acids in Type 2 Diabetes Mellitus. Trends Endocrinol. Metab. 2018, 29, 178–190. [Google Scholar] [CrossRef] [PubMed]
- El-Kashef, D.H. Nicorandil alleviates ovalbumin-induced airway inflammation in a mouse model of asthma. Environ. Toxicol. Pharmacol. 2018, 59, 132–137. [Google Scholar] [CrossRef] [PubMed]
- Hoffmann, P.R.; Gurary, A.; Hoffmann, F.W.; Jourdan-Le Saux, C.; Teeters, K.; Hashimoto, A.C.; Tam, E.K.; Berry, M.J. A new approach for analyzing cellular infiltration during allergic airway inflammation. J. Immunol. Methods. 2007, 328, 21–33. [Google Scholar] [CrossRef]
- Vale-Pereira, S.; Todo-Bom, A.; Geraldes, L.; Schmidt-Weber, C.; Akdis, C.A.; Mota-Pinto, A. FoxP3, GATA-3 and T-bet expression in elderly asthma. Clin. Exp. Allergy. 2011, 41, 490–496. [Google Scholar] [CrossRef] [PubMed]
- Chesné, J.; Braza, F.; Mahay, G.; Brouard, S.; Aronica, M.; Magnan, A. IL-17 in severe asthma. Where do we stand? Am. J. Respir. Crit. Care Med. 2014, 190, 1094–1101. [Google Scholar] [CrossRef]
- Laan, M.; Cui, Z.H.; Hoshino, H.; Lötvall, J.; Sjöstrand, M.; Gruenert, D.C.; Skoogh, B.E.; Lindén, A. Neutrophil recruitment by human IL-17 via C-X-C chemokine release in the airways. J. Immunol. 1999, 162, 2347–2352. [Google Scholar] [PubMed]
- Yang, X.O.; Pappu, B.P.; Nurieva, R.; Akimzhanov, A.; Kang, H.S.; Chung, Y.; Ma, L.; Shah, B.; Panopoulos, A.D.; Schluns, K.S.; et al. T helper 17 lineage differentiation is programmed by orphan nuclear receptors ROR alpha and ROR gamma. Immunity 2008, 28, 29–39. [Google Scholar] [CrossRef]
- Ziegler, S.F.; Buckner, J.H. FOXP3 and the regulation of Treg/Th17 differentiation. Microbes Infect. 2009, 11, 594–598. [Google Scholar] [CrossRef]
- Ming, M.; Luo, Z.; Lv, S.; Sun, Q.; Li, C. Inactivated Mycobacterium phlei inhalation ameliorates allergic asthma through modulating the balance of CD4+CD25+ regulatory T and Th17 cells in mice. Iran J. Basic Med. Sci. 2016, 19, 953–959. [Google Scholar]
- Agache, I.; Strasser, D.S.; Klenk, A.; Agache, C.; Farine, H.; Ciobanu, C.; Groenen, P.M.; Akdis, C.A. Serum IL-5 and IL-13 consistently serve as the best predictors for the blood eosinophilia phenotype in adult asthmatics. Allergy 2016, 71, 1192–1202. [Google Scholar] [CrossRef]
- Mahmutovic Persson, I.; Akbarshahi, H.; Menzel, M.; Brandelius, A.; Uller, L. Increased expression of upstream TH2-cytokines in a mouse model of viral-induced asthma exacerbation. J. Transl. Med. 2016, 14, 52. [Google Scholar] [CrossRef] [PubMed]
- Abreu, P.; Pinheiro, C.H.; Vitzel, K.F.; Vasconcelos, D.A.; Torres, R.P.; Fortes, M.S.; Marzuca-Nassr, G.N.; Mancini-Filho, J.; Hirabara, S.M.; Curi, R. Contractile function recovery in severely injured gastrocnemius muscle of rats treated with either oleic or linoleic acid. Exp. Physiol. 2016, 101, 1392–1405. [Google Scholar] [CrossRef] [PubMed]
- Wang, J.; Zhang, Y.; Fang, Z.; Sun, L.; Wang, Y.; Liu, Y.; Xu, D.; Nie, F.; Gooneratne, R. Oleic Acid Alleviates Cadmium-Induced Oxidative Damage in Rat by Its Radicals Scavenging Activity. Biol. Trace Elem. Res. 2019, 190, 95–100. [Google Scholar] [CrossRef] [PubMed]
- García-Cerro, S.; Rueda, N.; Vidal, V.; Puente, A.; Campa, V.; Lantigua, S.; Narcís, O.; Velasco, A.; Bartesaghi, R.; Martínez-Cué, C. Prenatal Administration of Oleic Acid or Linolenic Acid Reduces Neuromorphological and Cognitive Alterations in Ts65dn Down Syndrome Mice. J. Nutr. 2020, 150, 1631–1643. [Google Scholar] [CrossRef]
- Meng, Y.; Zhang, J.; Yuan, C.; Zhang, F.; Fu, Q.; Su, H.; Zhu, X.; Wang, L.; Gao, P.; Shu, G.; et al. Oleic acid stimulates HC11 mammary epithelial cells proliferation and mammary gland development in peripubertal mice through activation of CD36-Ca(2+) and PI3K/Akt signaling pathway. Oncotarget 2018, 9, 12982–12994. [Google Scholar] [CrossRef]
- Vireque, A.A.; Ferreira, C.R.; Hatanaka, R.R.; Tata, A.; Belaz, K.R.A.; Santos, V.G.; Eberlin, M.N.; Silva-de-Sá, M.F.; Ferriani, R.A.; Rosa e Silva, A.C. Dataset on lipid profile of bovine oocytes exposed to Lα-phosphatidylcholine during in vitro maturation investigated by MALDI mass spectrometry and gas chromatography-flame ionization detection. Data Brief. 2017, 13, 480–486. [Google Scholar] [CrossRef]
- Wang, X.; Zeng, Q.; Verardo, V.; Contreras, M.D.M. Fatty acid and sterol composition of tea seed oils: Their comparison by the “FancyTiles” approach. Food Chem. 2017, 233, 302–310. [Google Scholar] [CrossRef]
- Hong, J.H.; Kim, S.H.; Lee, Y.C. The Ethanol Extract of Holotrichia diomphalia Larvae, Containing Fatty acids and Amino acids, Exerts Anti-Asthmatic Effects through Inhibition of the GATA-3/Th2 Signaling Pathway in Asthmatic Mice. Molecules 2019, 24, 852. [Google Scholar] [CrossRef]
- Kim, S.H.; Hong, J.H.; Lee, J.E.; Lee, Y.C. 18β-Glycyrrhetinic acid, the major bioactive component of Glycyrrhizae Radix, attenuates airway inflammation by modulating Th2 cytokines, GATA-3, STAT6, and Foxp3 transcription factors in an asthmatic mouse model. Environ. Toxicol. Pharmacol. 2017, 52, 99–113. [Google Scholar] [CrossRef] [PubMed]
- Kim, S.H.; Hong, J.H.; Lee, Y.C. Oleanolic acid suppresses ovalbumin induced airway inflammation and Th2-mediated allergic asthma by modulating the transcription factors T-bet, GATA-3, RORγt and Foxp3 in asthmatic mice. Int. Immunopharmacol. 2014, 18, 311–324. [Google Scholar] [CrossRef] [PubMed]
- Sur, S.; Wild, J.S.; Choudhury, B.K.; Sur, N.; Alam, R.; Klinman, D.M. Long term prevention of allergic lung inflammation in a mouse model of asthma by CpG oligodeoxynucleotides. J. Immunol. 1999, 162, 6284–6293. [Google Scholar] [PubMed]









| Abbreviation | Compounds (Fatty Acid) | Formula | Result (g/100 g) |
|---|---|---|---|
| C6:0 | Caproic acid | CH3(CH2)4COOH | 0.002 |
| C8:0 | Caprylic acid | CH3(CH2)6COOH | 0.002 |
| C12:0 | Lauric acid | CH3(CH2)10COOH | 0.002 |
| C14:0 | Myristic acid | CH3(CH2)12COOH | 0.015 |
| C15:0 | Pentadecanoic acid | CH3(CH2)13COOH | 0.004 |
| C16:0 | Palmitic acid | CH3(CH2)14COOH | 0.187 |
| C16:1 | Palmitoleic acid | CH3(CH2)5CH=CH(CH2)7COOH | 0.015 |
| C17:0 | Heptadecanoic acid | CH3(CH2)15COOH | 0.006 |
| C18:0 | Stearic acid | CH3(CH2)16COOH | 0.093 |
| C18:1 (trans) C18:1 (cis) | Oleic acid | CH3(CH2)7CH=CH(CH2)7COOH | 0.018 (trans) 0.156 (cis) |
| C18:2 (trans) C18:2 (cis) | Linoleic acid | CH3(CH2)4CH=CHCH2CH=CH(CH2)7COOH | 0.006 (trans) 0.057 (cis) |
| C20:0 | Arachidic acid | CH3(CH2)18COOH | 0.006 |
| C20:1 | Gondoic acid | CH3(CH2)7CH=CH(CH2)9COOH | 0.008 |
| C22:0 | Behenic acid | CH3(CH2)20COOH | 0.004 |
| C22:1n-9 | Erucic acid | CH₃(CH₂)₇CH=CH(CH₂)₁₁COOH | 0.025 |
| C22:2 | Docosadienoic acid | C21H39COOH | 0.009 |
| C24:0 | Lignoceric acid | C₂₃H₄₇COOH | 0.003 |
| Total fatty acids | 0.62 |
| Cell Phenotypes in BALF and Lung | OVA-Induced Airway Inflammation Murine Model (Absolute No.) | |||||||
|---|---|---|---|---|---|---|---|---|
| Normal | Control | Dexa. 3 mg/kg | OA 10 mg/kg | OA 20 mg/kg | CP 100 mg/kg | CP 200 mg/kg | ||
| CD11b+Gr-1+ (×105 cells) | BALF | 0.96 ± 0.13 | 1.72 ± 0.70 | 0.39 ± 0.12 * | 0.27 ± 0.12 * | 0.48 ± 0.08 * | 0.62 ± 0.13 | 0.21 ± 0.04 * |
| CD11b+SiglecF+(×105 cells) | 1.26 ± 0.20 | 42.8 ± 3.11 ### | 7.52 ± 0.73 *** | 22.36 ± 3.80 *** | 12.3 ± 2.21 ** | 26.7 ± 3.63 ** | 9.34 ± 1.02 *** | |
| CD11b+Gr-1+ (×105 cells) | Lung | 5.11 ± 0.36 | 19.31 ± 1.10 ### | 5.30 ± 0.60 *** | 7.88 ± 0.70 *** | 5.87 ± 0.19 *** | 8.26 ± 0.69 *** | 5.50 ± 0.47 *** |
| CD11b+SiglecF+(×105 cells) | 6.65 ± 0.30 | 39.0 ± 2.90 ### | 12.61 ± 1.28 *** | 22.49 ± 1.40 *** | 14.99 ± 1.24 *** | 16.50 ± 1.18 *** | 12.53 ± 1.42 *** | |
| Gene | Primer | Oligonucleotide Sequence (5′–3′) |
|---|---|---|
| GAPDH | F | 5′-CAATGAATACGGCTACAGCAAC-3′ |
| R | 5′-AGGGAGATGCTCAGTGTTGG-3′ | |
| IL-5 | F | 5′-AGCACAGTGGTGAAAGAGACCTT-3′ |
| R | 5′-TCCAATGCATAGCTGGTGATTT-3′ | |
| IL-4 | F | 5′-GGATGTAACGACAGCCCTCT-3′ |
| R | 5′-GTGTTCCTTGTTGCCGTAAG-3′ | |
| IL-13 | F | 5′-CAGTTGCAATGCCATCCACA-3′ |
| R | 5′-AGCCACATCCGAGGCCTTT-3′ | |
| CCR3 | F | 5′-CCCGAACTGTGACTTTTGCT-3′ |
| R | 5′-CCTCTGGATAGCGAGGACTG-3′ | |
| MUC5AC | F | 5′-AGAATATCTTTCAGGACCCCTGCT-3′ |
| R | 5′-ACACCAGTGCTGAGCATACTTTT-3′ | |
| COX-2 | F | 5′-TCTCAGCACCCACCCGCTCA-3′ |
| R | 5′-GCCCCGTAGACCCTGCTCGA-3′ | |
| CCL-2 | F | 5′-CAGCAGGTGTCCCAAAGAAG-3′ |
| R | 5′-TGTGGAAAAGGTAGTGGATGC-3′ | |
| CCL-5 | F | 5′-ATATGGCTCGGACACCACTC-3′ |
| R | 5′-TTCTTCGAGTGACAAACACG-3′ | |
| TNF-ɑ | F | 5′-ATGAGCACAGAAAGCATGAT-3′ |
| R | 5′-CACACCGACCTTCACCATTTT-3′ | |
| GATA-3 | F | 5′-CTCCTTTTTGCTCTCCTTTTC-3′ |
| R | 5′-AAGAGATGAGGACTGGAGTG-3′ | |
| IL-4 (In vitro) | F | 5′-GGCTTCCAAGGTGCTTC-3′ |
| R | 5′-CAGGCATCGAAAAGCC-3′ | |
| IL-5 (In vitro) | F | 5′-TTCCTGAAGGCTGAGGTTAC-3′ |
| R | 5′-AACATGCACAAAGCCTTGGG-3′ | |
| IL-13 (In vitro) | F | 5′-AGAGGATATTGCATGGCCTCTG-3′ |
| R | 5′-TGCTTTGTGTAGCTGAGCAG-3′ |
Publisher’s Note: MDPI stays neutral with regard to jurisdictional claims in published maps and institutional affiliations. |
© 2021 by the authors. Licensee MDPI, Basel, Switzerland. This article is an open access article distributed under the terms and conditions of the Creative Commons Attribution (CC BY) license (http://creativecommons.org/licenses/by/4.0/).
Share and Cite
Kim, S.-H.; Hong, J.-H.; Yang, W.-K.; Kim, H.-J.; An, H.-J.; Lee, Y.-C. Cryptotympana pustulata Extract and Its Main Active Component, Oleic Acid, Inhibit Ovalbumin-Induced Allergic Airway Inflammation through Inhibition of Th2/GATA-3 and Interleukin-17/RORγt Signaling Pathways in Asthmatic Mice. Molecules 2021, 26, 1854. https://doi.org/10.3390/molecules26071854
Kim S-H, Hong J-H, Yang W-K, Kim H-J, An H-J, Lee Y-C. Cryptotympana pustulata Extract and Its Main Active Component, Oleic Acid, Inhibit Ovalbumin-Induced Allergic Airway Inflammation through Inhibition of Th2/GATA-3 and Interleukin-17/RORγt Signaling Pathways in Asthmatic Mice. Molecules. 2021; 26(7):1854. https://doi.org/10.3390/molecules26071854
Chicago/Turabian StyleKim, Seung-Hyung, Jung-Hee Hong, Won-Kyung Yang, Hyo-Jung Kim, Hyo-Jin An, and Young-Cheol Lee. 2021. "Cryptotympana pustulata Extract and Its Main Active Component, Oleic Acid, Inhibit Ovalbumin-Induced Allergic Airway Inflammation through Inhibition of Th2/GATA-3 and Interleukin-17/RORγt Signaling Pathways in Asthmatic Mice" Molecules 26, no. 7: 1854. https://doi.org/10.3390/molecules26071854
APA StyleKim, S.-H., Hong, J.-H., Yang, W.-K., Kim, H.-J., An, H.-J., & Lee, Y.-C. (2021). Cryptotympana pustulata Extract and Its Main Active Component, Oleic Acid, Inhibit Ovalbumin-Induced Allergic Airway Inflammation through Inhibition of Th2/GATA-3 and Interleukin-17/RORγt Signaling Pathways in Asthmatic Mice. Molecules, 26(7), 1854. https://doi.org/10.3390/molecules26071854

