Identification of Three Small Molecules That Can Selectively Influence Cellular Manganese Levels in a Mouse Striatal Cell Model
Abstract
1. Introduction
2. Results
2.1. Small Molecule Functional Stability and Effectiveness in Buffer
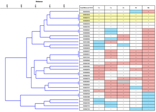
2.2. Evaluation of the Selectivity of Small Molecules for Other Divalent Metals
3. Discussion
4. Materials and Methods
4.1. Cell Culture
4.2. Cellular Fura-2 Manganese Extraction Assay (CFMEA)
4.3. Manganese Quantification by Fura-2
4.4. Cellular Fura-2 Divalent Metal Extraction Assay (CFXEA)
4.5. DNA Quantification and Normalization
4.6. Statistical and Data Analysis
5. Conclusions
Supplementary Materials
Author Contributions
Funding
Data Availability Statement
Acknowledgments
Conflicts of Interest
Sample Availability
References
- Balachandran, R.C.; Mukhopadhyay, S.; McBride, D.; Veevers, J.; Harrison, F.E.; Aschner, M.; Haynes, E.N.; Bowman, A.B. Brain manganese and the balance between essential roles and neurotoxicity. J. Biol. Chem. 2020, 295, 6312–6329. [Google Scholar] [CrossRef]
- Thompson, K.J.; Molina, R.M.; Donaghey, T.; Savaliya, S.; Schwob, J.E.; Brain, J.D. Manganese Uptake and Distribution in the Brain after Methyl Bromide-Induced Lesions in the Olfactory Epithelia. Toxicol. Sci. 2010, 120, 163–172. [Google Scholar] [CrossRef] [PubMed]
- Finkelstein, Y.; Zhang, N.; Fitsanakis, V.A.; Avison, M.J.; Gore, J.C.; Aschner, M. Differential deposition of Manganese in the rat brain following subchronic exposure to manganese: A T1-weighted magnetic reso-nance imaging study. Isr. Med. Assoc. J. 2008, 10, 793–798. [Google Scholar] [PubMed]
- Pfalzer, A.C.; Bowman, A.B. Relationships Between Essential Manganese Biology and Manganese Toxicity in Neurological Disease. Curr. Environ. Health Rep. 2017, 4, 223–228. [Google Scholar] [CrossRef]
- Michalke, B.; Fernsebner, K. New insights into manganese toxicity and speciation. J. Trace Elements Med. Biol. 2014, 28, 106–116. [Google Scholar] [CrossRef] [PubMed]
- Tuschl, K.; Mills, P.B.; Clayton, P.T. Manganese and the Brain. Int. Rev. Neurobiol. 2013, 110, 277–312. [Google Scholar] [CrossRef] [PubMed]
- Chang, Y.; Jin, S.-U.; Kim, Y.; Shin, K.M.; Lee, H.J.; Kim, S.H.; Ahn, J.-H.; Park, S.-J.; Jeong, K.S.; Weon, Y.C.; et al. Decreased brain volumes in manganese-exposed welders. NeuroToxicology 2013, 37, 182–189. [Google Scholar] [CrossRef]
- Guilarte, T.R.; Burton, N.C.; McGlothan, J.L.; Verina, T.; Zhou, Y.; Alexander, M.; Pham, L.; Griswold, M.; Wong, D.F.; Syversen, T.; et al. Impairment of nigrostriatal dopamine neurotransmission by manganese is mediated by pre-synaptic mechanism(s): Implications to manganese-induced parkinsonism. J. Neurochem. 2008, 107, 1236–1247. [Google Scholar] [CrossRef] [PubMed]
- Williams, B.B.; Li, D.; Wegrzynowicz, M.; Vadodaria, B.K.; Anderson, J.G.; Kwakye, G.F.; Aschner, M.; Erikson, K.M.; Bowman, A.B. Disease-toxicant screen reveals a neuroprotective interaction between Huntington’s disease and manganese exposure. J. Neurochem. 2009, 112, 227–237. [Google Scholar] [CrossRef]
- Bichell, T.J.V.; Wegrzynowicz, M.; Tipps, K.G.; Bradley, E.M.; Uhouse, M.A.; Bryan, M.; Horning, K.; Fisher, N.; Dudek, K.; Halbesma, T.; et al. Reduced bioavailable manganese causes striatal urea cycle pathology in Huntington’s disease mouse model. Biochim. Biophys. Acta Mol. Basis Dis. 2017, 1863, 1596–1604. [Google Scholar] [CrossRef] [PubMed]
- Behrens, P.F.; Franz, P.; Woodman, B.; Lindenberg, K.S.; Landwehrmeyer, G.B. Impaired glutamate transport and glutamate-glutamine cycling: Downstream effects of the Huntington mutation. Brain 2002, 125, 1908–1922. [Google Scholar] [CrossRef]
- Carter, C. Glutamine synthetase activity in Huntington’s disease. Life Sci. 1982, 31, 1151–1159. [Google Scholar] [CrossRef]
- Tarohda, T.; Yamamoto, M.; Amamo, R. Regional distribution of manganese, iron, copper, and zinc in the rat brain during development. Anal. Bioanal. Chem. 2004, 380, 240–246. [Google Scholar] [CrossRef] [PubMed]
- Roth, J.A.; Ganapathy, B.; Ghio, A.J. Manganese-induced toxicity in normal and human B lymphocyte cell lines containing a homozygous mutation in parkin. Toxicol. Vitr. 2012, 26, 1143–1149. [Google Scholar] [CrossRef] [PubMed][Green Version]
- Chen, M.-K.; Lee, J.-S.; McGlothan, J.L.; Furukawa, E.; Adams, R.J.; Alexander, M.; Wong, D.F.; Guilarte, T.R. Acute manganese administration alters dopamine transporter levels in the non-human primate striatum. NeuroToxicology 2006, 27, 229–236. [Google Scholar] [CrossRef] [PubMed]
- Chakraborty, S.; Chen, P.; Bornhorst, J.; Schwerdtle, T.; Schumacher, F.; Kleuser, B.; Bowman, A.B.; Aschner, M. Loss of pdr-1/parkin influences Mn homeostasis through altered ferroportin expression in C. elegans. Metallomics 2015, 7, 847–856. [Google Scholar] [CrossRef]
- Mukhopadhyay, S. Familial manganese-induced neurotoxicity due to mutations in SLC30A10 or SLC39A14. NeuroToxicology 2018, 64, 278–283. [Google Scholar] [CrossRef]
- Ramonet, D.; Podhajska, A.; Stafa, K.; Sonnay, S.; Trancikova, A.; Tsika, E.; Pletnikova, O.; Troncoso, J.C.; Glauser, L.; Moore, D.J. PARK9-associated ATP13A2 localizes to intracellular acidic vesicles and regulates cation homeostasis and neuronal integrity. Hum. Mol. Genet. 2011, 21, 1725–1743. [Google Scholar] [CrossRef]
- Chun, H.S.; Lee, H.; Son, J.H. Manganese induces endoplasmic reticulum (ER) stress and activates multiple caspases in nigral dopaminergic neuronal cells, SN4741. Neurosci. Lett. 2001, 316, 5–8. [Google Scholar] [CrossRef]
- Rentschler, G.; Covolo, L.; Haddad, A.A.; Lucchini, R.G.; Zoni, S.; Broberg, K. ATP13A2 (PARK9) polymorphisms influence the neurotoxic effects of manganese. NeuroToxicology 2012, 33, 697–702. [Google Scholar] [CrossRef]
- Gorell, J.M.; Johnson, C.C.; Rybicki, B.A.; Peterson, E.L.; Kortsha, G.X.; Brown, G.G.; Richardson, R.J. Occupa-tional exposure to manganese, copper, lead, iron, mercury and zinc and the risk of Parkinson’s disease. NeuroToxicology 1999, 20, 239–247. [Google Scholar] [PubMed]
- Bryan, M.R.; O’Brien, M.T.; Nordham, K.D.; Rose, D.I.R.; Foshage, A.M.; Joshi, P.; Nitin, R.; A Uhouse, M.; Di Pardo, A.; Zhang, Z.; et al. Acute manganese treatment restores defective autophagic cargo loading in Huntington’s disease cell lines. Hum. Mol. Genet. 2019, 28, 3825–3841. [Google Scholar] [CrossRef]
- Bryan, M.R.; Nordham, K.D.; Rose, D.I.R.; Brien, M.T.O.; Joshi, P.; Foshage, A.M.; Gonçalves, F.M.; Nitin, R.; Uhouse, M.A.; Aschner, M. Manganese Acts upon Insulin/IGF Receptors to Phosphorylate AKT and In-crease Glucose Uptake in Huntington’s Disease Cells. Mol. Neurobiol. 2020, 57, 1570–1593. [Google Scholar] [CrossRef] [PubMed]
- Williams, B.B.; Kwakye, G.F.; Wegrzynowicz, M.; Li, D.; Aschner, M.; Erikson, K.M.; Bowman, A.B. Altered Manganese Homeostasis and Manganese Toxicity in a Huntington’s Disease Striatal Cell Model Are Not Explained by Defects in the Iron Transport System. Toxicol. Sci. 2010, 117, 169–179. [Google Scholar] [CrossRef] [PubMed]
- Burdo, J.R.; Menzies, S.L.; Simpson, I.A.; Garrick, L.M.; Garrick, M.D.; Dolan, K.G.; Haile, D.J.; Beard, J.L.; Connor, J.R. Distribution of Divalent Metal Transporter 1 and Metal Transport Protein 1 in the Normal and Belgrade Rat. J. Neurosci. Res. 2001, 1207, 1198–1207. [Google Scholar] [CrossRef]
- Illing, A.C.; Shawki, A.; Cunningham, C.L.; MacKenzie, B. Substrate Profile and Metal-ion Selectivity of Human Divalent Metal-ion Transporter-1*. J. Biol. Chem. 2012, 287, 30485–30496. [Google Scholar] [CrossRef] [PubMed]
- Garrick, M.D.; Dolan, K.G.; Horbinski, C.; Ghio, A.J.; Higgins, D.; Porubcin, M.; Moore, E.G.; Hainsworth, L.N.; Umbreit, J.N.; Conrad, M.E.; et al. DMT1: A mammalian transporter for multiple metals. BioMetals 2003, 16, 41–54. [Google Scholar] [CrossRef]
- Gunter, T.E.; Gerstner, B.; Gunter, K.K.; Malecki, J.; Gelein, R.; Valentine, W.M.; Aschner, M.; Yule, D.I. Manganese transport via the transferrin mechanism. NeuroToxicology 2013, 34, 118–127. [Google Scholar] [CrossRef] [PubMed]
- Crossgrove, J.S.; Allen, D.D.; Bukaveckas, B.L.; Rhineheimer, S.S.; Yokel, R.A. Manganese Distribution Across the Blood–Brain Barrier. NeuroToxicology 2003, 24, 3–13. [Google Scholar] [CrossRef]
- Chen, P.; Bowman, A.B.; Mukhopadhyay, S.; Aschner, M. SLC30A10: A novel manganese transporter. Worm 2015, 4, e1042648. [Google Scholar] [CrossRef][Green Version]
- Zaki, M.; Issa, M.; Elbendary, H.; El-Karaksy, H.; Hosny, H.; Ghobrial, C.; El Safty, A.; El-Hennawy, A.; Oraby, A.; Selim, L.; et al. Hypermanganesemia with dystonia, polycythemia and cirrhosis in 10 patients: Six novel SLC30A10 mutations and further phenotype delineation. Clin. Genet. 2018, 93, 905–912. [Google Scholar] [CrossRef] [PubMed]
- DeWitt, M.R.; Chen, P.; Aschner, M. Manganese efflux in Parkinsonism: Insights from newly characterized SLC30A10 mutations. Biochem. Biophys. Res. Commun. 2013, 432, 1–4. [Google Scholar] [CrossRef] [PubMed][Green Version]
- Kumar, K.K.; Lowe, J.E.W.; Aboud, A.A.; Neely, M.D.; Redha, R.; Bauer, J.A.; Odak, M.; Weaver, C.D.; Meiler, J.; Aschner, M.; et al. Cellular manganese content is developmentally regulated in human dopaminergic neurons. Sci. Rep. 2015, 4, 6801. [Google Scholar] [CrossRef]
- Kwakye, G.F.; Li, D.; Kabobel, O.A.; Bowman, A.B. Cellular fura-2 Manganese Extraction Assay (CFMEA). Curr. Protoc. Toxicol. 2011, 48, 12.18.1–12.18.20. [Google Scholar] [CrossRef]
- Kwakye, G.F.; Li, D.; Bowman, A.B. Novel high-throughput assay to assess cellular manganese levels in a striatal cell line model of Huntington’s disease confirms a deficit in manganese accumulation. NeuroToxicology 2011, 32, 630–639. [Google Scholar] [CrossRef]
- Kumar, K.K.; Aboud, A.A.; Patel, D.K.; Aschner, M.; Bowman, A.B. Optimization of fluorescence assay of cellular manganese status for high throughput screening. J. Biochem. Mol. Toxicol. 2012, 27, 42–49. [Google Scholar] [CrossRef]
- Peres, T.V.; Horning, K.J.; Bornhorst, J.; Schwerdtle, T.; Bowman, A.B.; Aschner, M. Small Molecule Modifiers of In Vitro Manganese Transport Alter Toxicity in vivo. Biol. Trace Elem. Res. 2018, 188, 127–134. [Google Scholar] [CrossRef]
- Juttukonda, L.J.; Beavers, W.N.; Unsihuay, D.; Kim, K.; Pishchany, G.; Horning, K.J.; Weiss, A.; Al-Tameemi, H.; Boyd, J.M.; Sulikowski, G.A.; et al. A Small-Molecule Modulator of Metal Homeostasis in Gram-Positive Pathogens. mBio 2020, 11, 11. [Google Scholar] [CrossRef]
- Tidball, A.M.; Bryan, M.R.; Uhouse, M.A.; Kumar, K.K.; Aboud, A.A.; Feist, J.E.; Ess, K.C.; Neely, M.D.; Aschner, M.; Bowman, A.B. A novel manganese-dependent ATM-p53 signaling pathway is selectively impaired in patient-based neuroprogenitor and murine striatal models of Huntington’s disease. Hum. Mol. Genet. 2015, 24, 1929–1944. [Google Scholar] [CrossRef]
- Bryan, M.R.; Uhouse, M.A.; Nordham, K.D.; Joshi, P.; Rose, D.I.; O’Brien, M.T.; Aschner, M.; Bowman, A.B. Phosphatidylinositol 3 kinase (PI3K) modulates manganese homeostasis and manganese-induced cell signaling in a murine striatal cell line. NeuroToxicology 2018, 64, 185–194. [Google Scholar] [CrossRef]





Publisher’s Note: MDPI stays neutral with regard to jurisdictional claims in published maps and institutional affiliations. |
© 2021 by the authors. Licensee MDPI, Basel, Switzerland. This article is an open access article distributed under the terms and conditions of the Creative Commons Attribution (CC BY) license (http://creativecommons.org/licenses/by/4.0/).
Share and Cite
Horning, K.J.; Tang, X.; Thomas, M.G.; Aschner, M.; Bowman, A.B. Identification of Three Small Molecules That Can Selectively Influence Cellular Manganese Levels in a Mouse Striatal Cell Model. Molecules 2021, 26, 1175. https://doi.org/10.3390/molecules26041175
Horning KJ, Tang X, Thomas MG, Aschner M, Bowman AB. Identification of Three Small Molecules That Can Selectively Influence Cellular Manganese Levels in a Mouse Striatal Cell Model. Molecules. 2021; 26(4):1175. https://doi.org/10.3390/molecules26041175
Chicago/Turabian StyleHorning, Kyle J., Xueqi Tang, Morgan G. Thomas, Michael Aschner, and Aaron B. Bowman. 2021. "Identification of Three Small Molecules That Can Selectively Influence Cellular Manganese Levels in a Mouse Striatal Cell Model" Molecules 26, no. 4: 1175. https://doi.org/10.3390/molecules26041175
APA StyleHorning, K. J., Tang, X., Thomas, M. G., Aschner, M., & Bowman, A. B. (2021). Identification of Three Small Molecules That Can Selectively Influence Cellular Manganese Levels in a Mouse Striatal Cell Model. Molecules, 26(4), 1175. https://doi.org/10.3390/molecules26041175

