Widely Targeted Metabolomics Analysis Reveals Great Changes in Nonvolatile Metabolites of Oolong Teas during Long-Term Storage
Abstract
:1. Introduction
2. Results and Discussion
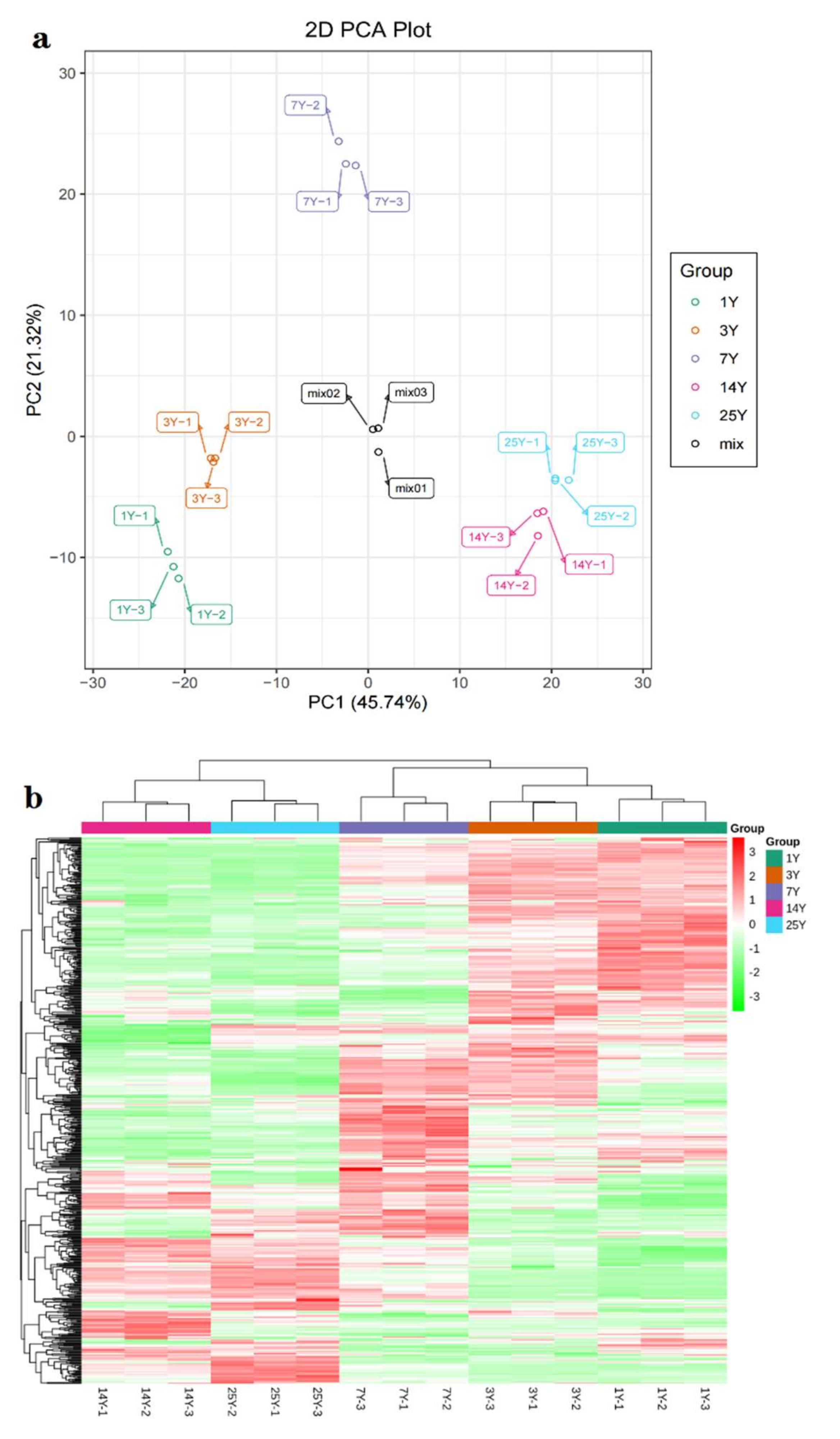
2.1. Nonvolatile Metabolite Profile of Oolong Teas with Storage Age
2.2. Metabolite Changes in Paired Comparisons
2.3. Changes of Important Metabolites during Storage by K-Means Clustering Analysis
2.3.1. Flavanols and Tannins
2.3.2. Flavonols and Phenolic Acids
2.3.3. Amino Acids and Nucleotides
2.3.4. Alkaloids, Fatty Acids, Organic Acids, and Others
3. Materials and Methods
3.1. Experimental Materials
3.2. Sample Preparation and Extraction
3.3. UPLC Conditions
3.4. ESI-Q TRAP-MS/MS
3.5. Qualitative and Quantitative Analysis of Metabolites
3.6. Quality Control
3.7. Data Analysis
4. Conclusions
Supplementary Materials
Author Contributions
Funding
Conflicts of Interest
Sample Availability
Abbreviations
References
- Wu, L.Y.; Huang, X.J.; Liu, S.R.; Liu, J.H.; Guo, Y.Q.; Sun, Y.; Lin, J.K.; Guo, Y.L.; Wei, S. Understanding the formation mechanism of oolong tea characteristic non-volatile chemical constitutes during manufacturing processes by using integrated widely-targeted metabolome and DIA proteome analysis. Food Chem. 2020, 4, 310. [Google Scholar] [CrossRef] [PubMed]
- Chen, Y.J.; Kuo, P.C.; Yang, M.L.; Li, F.Y.; Tzen, J.T.C. Effects of baking and aging on the changes of phenolic and volatile compounds in the preparation of old Tieguanyin oolong teas. Food Res. Int. 2013, 53, 732–743. [Google Scholar] [CrossRef]
- Santana-Rios, G.; Orner, G.A.; Amantana, A.; Provost, C.; Wu, S.Y.; Dashwood, R.H. Potent antimutagenic activity of white tea in comparison with green tea in the Salmonella assay. Multation Res. 2001, 495, 61–74. [Google Scholar] [CrossRef]
- Lee, V.S.Y.; Dou, J.P.; Chen, R.J.Y.; Lin, R.S.; Lee, M.R.; Tzen, J.T.C. Massive accumulation of gallic acid and unique occurrence of myricetic, quercetin, and kaempferol in preparing old oolong teas. J. Agric. Food Chem. 2008, 56, 7950–7956. [Google Scholar] [CrossRef] [PubMed]
- Lee, R.J.; Lee, V.S.Y.; Tzen, J.T.C.; Lee, M.R. Study of the release of gallic acid from (-)-epigallocatechin gallate in old oolong tea by mass spectrometry. Rapid Commun. Mass Spectrom. 2010, 24, 851–858. [Google Scholar] [CrossRef] [PubMed]
- Wang, M.M.C.; Yeh, Y.; Shih, Y.-E.; Tzen, J.T.C. Relative content of gallic acid over 5-galloylquinic acid as an index for the baking intensity of oolong tea. J. Food Drug Anal. 2018, 26, 609–619. [Google Scholar] [CrossRef] [PubMed] [Green Version]
- Huo, M.E.; Li, D.L.; Luo, X.Y.; An, R.; Wen, S.; Lai, X.F.; Sun, S.L. Study on the biochemical composition of aged oolong teas and its hyperglycemic and hypolipidemic activities in vitro. J. Tea Commun. 2019, 46, 472–478. [Google Scholar]
- Zhang, L.; Cao, Q.Q.; Granato, D.; Xu, Y.Q.; Ho, C.T. Association between chemistry and taste of tea: A review. Trends Food Sci. Technol. 2020, 101, 139–149. [Google Scholar] [CrossRef]
- Lu, S.H.; She, Z.P. Formation of tea quality. In Evaluation and Analysis of Teas; China Agriculture Press: Beijing, China, 2001; Volume 69, ISBN 7-109-06712-2/TS.80. [Google Scholar]
- Fan, F.Y.; Huang, C.S.; Tong, Y.L.; Guo, H.W.; Zhou, S.J.; Ye, J.H.; Gong, S.Y. Widely targeted metabolomics analysis of white peony teas with different storage time and association with sensory attributes. Food Chem. 2021, 362, 130257. [Google Scholar] [CrossRef]
- Chen, S.; Li, M.; Zheng, G.; Wang, T.; Lin, J.; Wang, S.; Wang, X.; Chao, Q.; Cao, S.; Yang, Z.; et al. Metabolite Profiling of 14 Wuyi Rock Tea Cultivars Using UPLC-QTOF MS and UPLC-QqQ MS Combined with Chemometrics. Molecules 2018, 23, 104. [Google Scholar] [CrossRef] [Green Version]
- Zhou, Z.; Xue, J.P.; Zhuo, Z.P.; Guo, Z.L.; Xu, Y.N.; Sun, L.L.; He, S.A.; Liao, H. Effect of locality on tea quality: The metabolomic basis of Wuyi Rock Tea. J. Chin. Sci. Life Sci. 2019, 49, 1013–1023. [Google Scholar]
- Yue, W.J.; Sun, W.J.; Rao, R.S.P.; Ye, N.X.; Yang, Z.B.; Chen, M.J. Non-targeted metabolomics reveals distinct chemical compositions among different grades of Bai Mudan white tea. Food Chem. 2019, 277, 289–297. [Google Scholar] [CrossRef] [PubMed]
- Pan, G.S. Upgrading the national tea germplasms. J. Tea 2002, 28, 115–116. [Google Scholar]
- Zhu, H.; Chen, S.S.; Zhou, C.J.; Zeng, L.D.; Zhuang, D.H. Volatiles in Fenghuang Shuixian and Wuyi Shuixian teas. J. Southwest Agric. 2016, 29, 545–550. [Google Scholar]
- Chen, W.; Gong, L.; Guo, Z.L.; Wang, W.S.; Zhang, H.Y.; Liu, X.Q.; Yu, S.B.; Xiong, L.Z.; Luo, J. A novel integrated method for large-scale detection, identification, and quantification of widely targeted metabolites: Application in the study of rice metabolomics. Mol. Plant. 2013, 6, 1769–1780. [Google Scholar] [CrossRef] [PubMed] [Green Version]
- Jin, Q.; Ma, X.Y.; Yang, L.L.; Ma, L.Y.; Liu, X.Z.; Li, J.M. Comparison of the extraction efficiency of different solvents on the polyphenols of wine grape skin residue. J. Chin. Inst. food Sci. Technol. 2016, 16, 182–190. [Google Scholar]
- Lin, J.; Zhang, P.; Pan, Z.Q.; Xu, H.R.; Luo, Y.P.; Wang, X.C. Discrimination of oolong tea (Camellia sinensis) varieties based on feature extraction and selection from aromatic profiles analysed by HS-SPME/GC-MS. Food Chem. 2013, 141, 259–265. [Google Scholar] [CrossRef]
- Li, C.F.; Yao, M.Z.; Ma, C.L.; Ma, J.Q.; Jin, J.Q.; Chen, L. Differential metabolic profiles during the albescent stages of ‘Anjibaicha’ (Camellia Sinensis). PLoS ONE 2015, 10, e0139996. [Google Scholar]
- Wan, X.C. Pigment in tea. In Biochemistry of Tea; China Agricultural Press: Beijing, China, 2003; pp. 21–30. [Google Scholar]
- Friedman, M.; Levin, C.E.; Choi, S.H.; Lee, S.-U.; Kozukue, N. Changes in the composition of raw tea leaves from the Korean Yabukida plant during high- temperature processing to pan-fried kamairi-cha green tea. J. Food Sci. 2009, 74, C406–C412. [Google Scholar] [CrossRef] [PubMed]
- Ananingsih, V.K.; Sharma, A.; Zhou, W.B. Green tea catechins during food processing and storage: A review on stability and detection. Food Res. Int. 2013, 50, 469–479. [Google Scholar] [CrossRef]
- Komatsu, Y.; Suematsu, S.; Hisanobu, Y.; Saigo, H.; Matsuda, R.; Hara, K. Effects of PH and temperature on reaction kinetics of catechins in green tea infusion. Biosci. Biotech. Biochem. 1993, 57, 907–910. [Google Scholar] [CrossRef] [Green Version]
- Mirasoli, M.; Gotti, R.; Fusco, M.D.; Leoni, A.; Colliva, C.; Roda, A. Electronic nose and chiral-capillary electrophoresis in evaluation of the quality changes in commercial green tea leaves during a long-term storage. Talanta 2014, 129, 32–38. [Google Scholar] [CrossRef]
- Xu, Y.Q.; Zhang, Y.N.; Chen, J.X.; Wang, F.; Du, Q.Z.; Yin, J.F. Quantitative analysis of the bitterness and astringency of catechins from green tea. Food Chem. 2018, 258, 16–24. [Google Scholar] [CrossRef] [PubMed]
- Bazinet, L.; Araya-Farias, M.; Doyen, A.; Trudel, D.; Tetu, B. Effect of process unit operations and long-term storage on catechin contents in EGCG-enriched tea drink. Food Res. Int. 2010, 43, 1692–1701. [Google Scholar] [CrossRef]
- Huang, A.; Jiang, Z.D.; Tao, M.; Wen, M.C.; Xiao, Z.P.; Zhang, L.; Zha, M.Y.; Chen, J.Y.; Liu, Z.Q.; Zhang, L. Targeted and nontargeted metabolomics analysis for determining the effect of storage time on the metabolites and taste quality of keemun black tea. Food Chem. 2021, 359, 129950. [Google Scholar] [CrossRef] [PubMed]
- Ning, J.M.; Zhang, C.Q.; Zhang, Z.Z. Changes of catechins and theaflavins in Ann tea during processing and storage. J. Anhui Agric. Univ. 2016, 43, 165–169. [Google Scholar]
- Zhao, F.; Chen, M.J.; Jin, S.; Wang, S.Y.; Yue, W.J.; Zhang, L.X.; Ye, N.X. Macro-composition quantification combined with metabolomics analysis uncovered key dynamic chemical changes of aging white tea. Food Chem. 2022, 366, 130593. [Google Scholar] [CrossRef]
- Sittipod, S.; Schwartz, E.; Paravisini, L.; Peterson, D.G. Identification of flavor modulating compounds that positively impact coffee quality. Food Chem. 2019, 301, 125250. [Google Scholar] [CrossRef]
- Xu, Y.; Liu, Z.Y.; Liu, Z.Y.; Feng, Z.H.; Zhang, L.; Wan, X.C.; Yang, X.G. Identification of D-amino acids in tea leaves. Food Chem. 2020, 317, 126428. [Google Scholar] [CrossRef] [PubMed]
- Ekborg-Ott, K.H.; Taylor, A.; Armstrong, D.W. Varietal Differences in the Total and Enantiomeric Composition of Theanine in Tea. J. Agric. Food Chem. 1997, 45, 353–363. [Google Scholar] [CrossRef]
- Lee, S.-U. The change of catechin and theanine content in green tea during different storage conditions. Culin. Sci. Hosp. Res. 2016, 22, 267–276. [Google Scholar]
- Stagg, G.V. Chemical changes occurring during the storage of black tea. J. Sci. Food Agric. 1974, 25, 1015–1034. [Google Scholar] [CrossRef]
- Perez-Burillo, S.; Jimenez-Zamora, A.; Parraga, J.; Rufian-Henares, J.; Pastoriza, S. Furosine and 5- hydroxymethylfurfural as chemical markers of tea precessing and storage. Food Control. 2019, 99, 73–78. [Google Scholar] [CrossRef]
- Xu, Y.Q.; Zhong, X.Y.; Yin, J.F.; Yuan, H.B.; Tang, P.; Du, Q.Z. The impact of Ca2+ combination with organic acids on green tea infusions. Food Chem. 2013, 139, 944–948. [Google Scholar] [CrossRef] [PubMed]
- Frage, C.G.; Clowers, B.H.; Moore, R.J.; Zink, E.M. Signature-discovery approach for sample matching of a nerve-agent precursor using liquid chromatography-mass spectrometry, XCMS, and chemometrics. Anal Chem. 2010, 82, 4165–4173. [Google Scholar] [CrossRef]






Publisher’s Note: MDPI stays neutral with regard to jurisdictional claims in published maps and institutional affiliations. |
© 2021 by the authors. Licensee MDPI, Basel, Switzerland. This article is an open access article distributed under the terms and conditions of the Creative Commons Attribution (CC BY) license (https://creativecommons.org/licenses/by/4.0/).
Share and Cite
Hong, C.; Yue, W.; Shen, Q.; Wang, W.; Meng, H.; Guo, Y.; Xu, W.; Guo, Y. Widely Targeted Metabolomics Analysis Reveals Great Changes in Nonvolatile Metabolites of Oolong Teas during Long-Term Storage. Molecules 2021, 26, 7278. https://doi.org/10.3390/molecules26237278
Hong C, Yue W, Shen Q, Wang W, Meng H, Guo Y, Xu W, Guo Y. Widely Targeted Metabolomics Analysis Reveals Great Changes in Nonvolatile Metabolites of Oolong Teas during Long-Term Storage. Molecules. 2021; 26(23):7278. https://doi.org/10.3390/molecules26237278
Chicago/Turabian StyleHong, Cuiyun, Wenjie Yue, Qingyu Shen, Wenhua Wang, Hongyan Meng, Ying Guo, Wenjiang Xu, and Yaling Guo. 2021. "Widely Targeted Metabolomics Analysis Reveals Great Changes in Nonvolatile Metabolites of Oolong Teas during Long-Term Storage" Molecules 26, no. 23: 7278. https://doi.org/10.3390/molecules26237278
APA StyleHong, C., Yue, W., Shen, Q., Wang, W., Meng, H., Guo, Y., Xu, W., & Guo, Y. (2021). Widely Targeted Metabolomics Analysis Reveals Great Changes in Nonvolatile Metabolites of Oolong Teas during Long-Term Storage. Molecules, 26(23), 7278. https://doi.org/10.3390/molecules26237278
