Anti-Herpes Simplex 1 Activity of Simmondsia chinensis (Jojoba) Wax
Abstract
1. Introduction
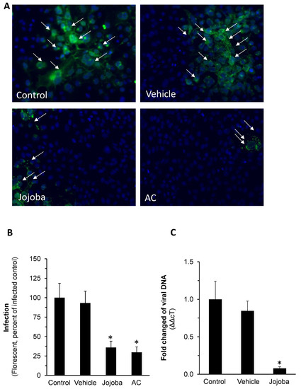
2. Results and Discussion
3. Materials and Methods
3.1. Chemicals and Reagents
3.2. Cell and Microbial Cultures
3.3. Minimum Inhibitory Concentration (MIC) and Anti-Fungal Assay
3.4. Cell Viability Assay
3.5. Plaque Reduction Assay
3.6. Jojoba Fatty Acid and Fatty Alcohol Profiling
3.7. Chromatographic Conditions
3.8. RNA Isolation and Real-Time PCR
3.9. Immunofluorescence Assay
3.10. Statistical Analysis
Author Contributions
Funding
Institutional Review Board Statement
Informed Consent Statement
Data Availability Statement
Acknowledgments
Conflicts of Interest
Sample Availability
References
- Gentry, H.S. The natural history of Jojoba (Simmondsia chinensis) and its cultural aspects. Econ. Bot. 1958, 12, 261–295. [Google Scholar] [CrossRef]
- Perry, A.; Tel-Zur, N.; Dag, A. Vegetative and Reproductive Response to Fruit Load in Two Jojoba (Simmondsia chinensis) Cultivars. Agronomy 2021, 11, 889. [Google Scholar] [CrossRef]
- Lazare, S.; Zipori, I.; Cohen, Y.; Haberman, A.; Goldshtein, E.; Ron, Y.; Rotschild, R.; Dag, A. Jojoba pruning: New practices to rejuvenate the plant, improve yield and reduce alternate bearing. Sci. Hortic. 2021, 277, 109793. [Google Scholar] [CrossRef]
- Benzioni, A.; Vaknin, Y. Effect of female and male genotypes and environment on wax composition in jojoba. J. Am. Oil Chem. Soc. 2002, 79, 297–302. [Google Scholar] [CrossRef]
- Agarwal, S.; Arya, D.; Khan, S. Comparative fatty acid and trace elemental analysis identified the best raw material of jojoba (Simmondsia chinensis) for commercial applications. Ann. Agric. Sci. 2018, 63, 37–45. [Google Scholar] [CrossRef]
- Benzioni, A.; Van Boven, M.; Ramamoorthy, S.; Mills, D. Dynamics of fruit growth, accumulation of wax esters, simmondsins, proteins and carbohydrates in jojoba. Ind. Crop. Prod. 2007, 26, 337–344. [Google Scholar] [CrossRef]
- Gad, A.H.; Roberts, A.; Hamzi, S.H.; Gad, H.A.; Touiss, I.; Altyar, A.E.; Kensara, O.A.; Ashour, M.L. Jojoba Oil: An Updated Comprehensive Review on Chemistry, Pharmaceutical Uses, and Toxicity. Polymers 2021, 13, 1711. [Google Scholar] [CrossRef]
- Wisniak, J. The Chemistry and Technology of Jojoba Oil; The American Oil Chemists Society: Champaign, IL, USA, 1987. [Google Scholar]
- McKeon, T.A. Emerging Industrial oil Crops, in Industrial Oil Crops; Elsevier: Amsterdam, The Netherlands, 2016; pp. 275–341. [Google Scholar]
- Picardo, M.; Ottaviani, M.; Camera, E.; Mastrofrancesco, A. Sebaceous gland lipids. Derm. Endocrinol. 2009, 1, 68–71. [Google Scholar] [CrossRef]
- Pazyar, N.; Yaghoobi, R.; Ghassemi, M.R.; Kazerouni, A.; Rafeie, E.; Jamshydian, N. Jojoba in dermatology: A succinct review. G. Ital. Dermatol. Venereol. 2013, 148, 687–691. [Google Scholar]
- Dary, D. Frontier Medicine; Random House, Inc: New York, NY, USA, 2008. [Google Scholar]
- Hobacare. HobaCare Blog. Available online: https://jojobacompany.com/blog/ (accessed on 7 August 2021).
- Patzelt, A.; Lademann, J.; Richter, H.; Darvin, M.E.; Schanzer, S.; Thiede, G.; Sterry, W.; Vergou, T.; Hauser, M. In vivo investigations on the penetration of various oils and their influence on the skin barrier. Ski. Res. Technol. 2011, 18, 364–369. [Google Scholar] [CrossRef]
- Stamatas, G.N.; de Sterke, J.; Hauser, M.; von Stetten, O.; van der Pol, A. Lipid uptake and skin occlusion following topical application of oils on adult and infant skin. J. Dermatol. Sci. 2008, 50, 135–142. [Google Scholar] [CrossRef]
- Draelos, Z.D. The science behind skin care: Moisturizers. J. Cosmet. Dermatol. 2018, 17, 138–144. [Google Scholar] [CrossRef]
- Habashy, R.R.; Abdel-Naim, A.B.; Khalifa, A.; Al-Azizi, M.M. Anti-inflammatory effects of jojoba liquid wax in experimental models. Pharmacol. Res. 2005, 51, 95–105. [Google Scholar] [CrossRef]
- Meier, L.; Stange, R.; Michalsen, A.; Uehleke, B. Clay jojoba oil facial mask for lesioned skin and mild acne—Results of a prospective, observational pilot study. Complement. Med. Res. 2012, 19, 75–79. [Google Scholar] [CrossRef]
- Mosovich, B. Treatment of acne and psoriasis. In Jojoba: Proceedings of the Sixth International Conference on Jojoba and Its Uses, Beer-Sheva, Israel, 21–26 October 1984; Wisniak, J., Zabicky, J., Eds.; Ben-Gurion University of the Negev: Beer-Sheva, Israel, 1985. [Google Scholar]
- Michalak, M.; Pierzak, M.; Kręcisz, B.; Suliga, E. Bioactive Compounds for Skin Health: A Review. Nutrients 2021, 13, 203. [Google Scholar] [CrossRef]
- Brandwein, M.; Fuks, G.; Israel, A.; Sabbah, F.; Hodak, E.; Szitenberg, A.; Harari, M.; Steinberg, D.; Bentwich, Z.; Shental, N.; et al. Skin Microbiome Compositional Changes in Atopic Dermatitis Accompany Dead Sea Climatotherapy. Photochem. Photobiol. 2020, 96, 450. [Google Scholar] [CrossRef]
- Brandwein, M.; Fuks, G.; Israel, A.; Al-Ashhab, A.; Nejman, D.; Straussman, R.; Hodak, E.; Harari, M.; Steinberg, D.; Bentwich, Z.; et al. Temporal stability of the healthy human skin microbiome following dead sea climatotherapy. Acta Derm. Venereol. 2018, 98, 256–261. [Google Scholar] [CrossRef]
- Brown, M.M.; Horswill, A.R. Staphylococcus epidermidis—Skin friend or foe? PLoS Pathog. 2020, 16, e1009026. [Google Scholar] [CrossRef]
- Guo, Y.; Song, G.; Sun, M.; Wang, J.; Wang, Y. Prevalence and therapies of antibiotic-resistance in Staphylococcus aureus. Front. Cell. Infect. Microbiol. 2020, 10, 107. [Google Scholar] [CrossRef]
- Huemer, M.; Shambat, S.M.; Bergada-Pijuan, J.; Söderholm, S.; Boumasmoud, M.; Vulin, C.; Gómez-Mejia, A.; Varela, M.A.; Tripathi, V.; Götschi, S.; et al. Molecular reprogramming and phenotype switching in Staphylococcus aureus lead to high antibiotic persistence and affect therapy success. Proc. Natl. Acad. Sci. USA 2021, 118, e2014920118. [Google Scholar] [CrossRef]
- Poh, S.E.; Goh, J.P.Z.; Fan, C.; Chua, W.; Gan, S.Q.; Lim, P.L.K.; Sharma, B.; Leavesley, D.; Dawson, T.L.J.; Li, H. Identification of Malassezia furfur secreted aspartyl protease 1 (MfSAP1) and its role in extracellular matrix degradation. Front. Cell. Infect. Microbiol. 2020, 10, 148. [Google Scholar] [CrossRef]
- Saunte, D.M.L.; Gaitanis, G.; Hay, R.J. Malassezia-associated skin diseases, the use of diagnostics and treatment. Front. Cell. Infect. Microbiol. 2020, 10, 112. [Google Scholar] [CrossRef]
- Laokor, N.; Juntachai, W. Exploring the antifungal activity and mechanism of action of Zingiberaceae rhizome extracts against Malassezia furfur. J. Ethnopharmacol. 2021, 279, 114354. [Google Scholar] [CrossRef]
- Marcocci, M.E.; Napoletani, G.; Protto, V.; Kolesova, O.; Piacentini, R.; Puma, D.D.L.; Lomonte, P.; Grassi, C.; Palamara, A.T.; De Chiara, G. Herpes simplex Virus-1 in the brain: The dark side of a sneaky infection. Trends Microbiol. 2020, 28, 808–820. [Google Scholar] [CrossRef]
- Saleh, D.; Yarrarapu, S.N.S.; Sharma, S. Herpes Simplex Type 1; StatPearls: Treasure Island, FL, USA, 2021. [Google Scholar]
- Al-Ghamdi, A.; Elkholy, T.; Abuhelal, S.; Al-Abbadi, H.; Qahwaji, D.; Khalefah, N.; Sobhy, H.; Abu-Hilal, M. Antibacterial and Antifungal Activity of Jojoba Wax Liquid (Simmondsia chinensis). Pharmacogn. J. 2019, 11, 191–194. [Google Scholar] [CrossRef]
- Elnimiri, K.; Nimir, H. Biological and chemical assessment of the Sudanese jojoba (Simmondsia chinensis) oil. Int. J. Nat. Prod. Pharm. Sci. 2011, 2, 28–39. [Google Scholar]
- Yarmolinsky, L.; Zaccai, M.; Ben-Shabat, S.; Huleihel, M. Anti-herpetic activity of Callissia fragrans and Simmondsia chinensis leaf extracts in vitro. Open Virol. J. 2010, 4, 57–62. [Google Scholar] [CrossRef]
- Purcell, H. Method for Treatment of Enveloped Viruses Using Jojoba Oil Esters. U.S. Patent 6,559,182, 6 May 2003. [Google Scholar]
- Verbiscar, A.J. Long Chain Monounsaturated Alcohol Mixtures. U.S. Patent 6703052B2, 9 March 2004. [Google Scholar]
- Melamed, S.; Cohen, G.; Dag, A.; Tietel, Z. Small scale, low-cost and fast method for formulating jojoba (Simmondsia chinensis L.) wax for increased anti-inflammatory bioactivity. In preparation.
- Shah, S.N.; Sharma, B.K.; Moser, B.; Erhan, S.Z. Preparation and Evaluation of Jojoba Oil Methyl Esters as Biodiesel and as a Blend Component in Ultra-Low Sulfur Diesel Fuel. BioEnergy Res. 2009, 3, 214–223. [Google Scholar] [CrossRef][Green Version]
- Purcell, H.C.; Abbott, T.P.; Holser, R.A.; Phillips, B.S. Simmondsin and wax ester levels in 100 high-yielding jojoba clones. Ind. Crop. Prod. 2000, 12, 151–157. [Google Scholar] [CrossRef]
- Tietel, Z.; Kahremany, S.; Cohen, G.; Ogen-Shtern, N. Medicinal properties of jojoba (Simmondsia chinensis). Isr. J. Plant Sci. 2021, 1, 1–10. [Google Scholar] [CrossRef]
- Pazyar, N.; Yaghoobi, R. The Potential Anti-Psoriatic Effects of Jojoba Extract. J. Dermatol. Res. 2016, 1, 14–15. [Google Scholar] [CrossRef][Green Version]
- Lin, T.-K.; Zhong, L.; Santiago, J.L. Anti-Inflammatory and Skin Barrier Repair Effects of Topical Application of Some Plant Oils. Int. J. Mol. Sci. 2017, 19, 70. [Google Scholar] [CrossRef] [PubMed]
- Denaro, M.; Smeriglio, A.; Barreca, D.; De Francesco, C.; Occhiuto, C.; Milano, G.; Trombetta, D. Antiviral activity of plants and their isolated bioactive compounds: An update. Phytotherapy Res. 2020, 34, 742–768. [Google Scholar] [CrossRef] [PubMed]
- Ben-Shabat, S.; Yarmolinsky, L.; Porat, D.; Dahan, A. Antiviral effect of phytochemicals from medicinal plants: Applications and drug delivery strategies. Drug Deliv. Transl. Res. 2020, 10, 354–367. [Google Scholar] [CrossRef]
- Siddiqui, A.J.; Danciu, C.; Ashraf, S.A.; Moin, A.; Singh, R.; Alreshidi, M.; Patel, M.; Jahan, S.; Kumar, S.; Alkhinjar, M.I.M.; et al. Plants-Derived Biomolecules as Potent Antiviral Phytomedicines: New Insights on Ethnobotanical Evidences against Coronaviruses. Plants 2020, 9, 1244. [Google Scholar] [CrossRef]
- Trifonov, L.; Chumin, K.; Gvirtz, R.; Afri, M.; Korshin, E.E.; Cohen, G.; Gruzman, A. Novel sulfamoylbenzoates as antifungal agents against Malassezia furfur. Mendeleev Commun. 2020, 30, 709–711. [Google Scholar] [CrossRef]
- Canoira, L.; Alcántara, R.; Martínez, M.J.G.; Carrasco, J. Biodiesel from Jojoba oil-wax: Transesterification with methanol and properties as a fuel. Biomass Bioenergy 2006, 30, 76–81. [Google Scholar] [CrossRef]
- Cappillino, P.; Kleiman, R.; Botti, C. Composition of Chilean jojoba seeds. Ind. Crop. Prod. 2003, 17, 177–182. [Google Scholar] [CrossRef]
- Singh, M.P.; Ram, J.; Kumar, A.; Khurana, J.; Marbaniang, M.; Ratho, R.K. Infectious agents in congenital cataract in a tertiary care referral center in North India. Diagn. Microbiol. Infect. Dis. 2016, 85, 477–481. [Google Scholar] [CrossRef]





| C16:0 | C16:1 | C18:0 | C18:1 | C18:2 | C20:1 | C22:1 | C24:1 | C18:1 OH | C20:1 OH | C22:1 OH | C24:1 OH | |
|---|---|---|---|---|---|---|---|---|---|---|---|---|
| JD1 | 0.03 ± 0.0 | 0.15 ± 0.0 | 0.08 ± 0.0 | 12.54 ± 0.3 | 0.46 ± 0.1 | 71.9 ± 0.3 | 13.85 ± 0.6 | 0.98 ± 0.0 | 0.24 ± 0.0 | 45.3 ± 0.3 | 48.7 ± 0.5 | 5.77 ± 0.2 |
| JD2 | 0.04 ± 0.0 | 0.21 ± 0.0 | 0.06 ± 0.0 | 13.21 ± 0.1 | 0.41 ± 0.0 | 72.5 ± 0.4 | 12.75 ± 0.6 | 0.86 ± 0.0 | 0.21 ± 0.0 | 50.6 ± 0.1 | 44.1 ± 0.1 | 5.04 ± 0.0 |
| JD3 | 0.06 ± 0.0 | 0.24 ± 0.0 | 0.05 ± 0.0 | 10.73 ± 0.2 | 0.44 ± 0.1 | 73.2 ± 0.4 | 14.15 ± 0.4 | 1.09 ± 0.1 | 0.19 ± 0.1 | 47.2 ± 0.2 | 47.0 ± 0.6 | 5.63 ± 0.2 |
| JD4 | 0.02 ± 0.0 | 0.37 ± 0.0 | 0.03 ± 0.0 | 8.39 ± 0.1 | 0.26 ± 0.0 | 79.1 ± 0.1 | 10.84 ± 0.1 | 0.94 ± 0.1 | 0.21 ± 0.1 | 43.2 ± 0.7 | 49.0 ± 0.9 | 7.53 ± 0.1 |
| Benzioni | 0.94 ± 0.0 | 0.26 ± 0.0 | 0.05 ± 0.0 | 6.19 ± 0.1 | 0.02 ± 0.0 | 76.0 ± 0.4 | 14.21 ± 0.5 | 1.78 ± 0.1 | 0.07 ± 0.0 | 43.4 ± 0.5 | 49.6 ± 0.7 | 6.91 ± 0.0 |
| Shiloah | 0.90 ± 0.0 | 0.22 ± 0.0 | 0.05 ± 0.0 | 5.30 ± 0.2 | 0.11 ± 0.0 | 76.2 ± 0.1 | 14.98 ± 0.1 | 2.18 ± 0.1 | 0.08 ± 0.0 | 38.9 ± 0.2 | 52.3 ± 0.9 | 8.71 ± 0.2 |
| Hatzerim | 1.15 ± 0.0 | 0.20 ± 0.0 | 0.06 ± 0.0 | 7.32 ± 0.3 | 0.05 ± 0.0 | 72.8 ± 0.1 | 16.29 ± 0.4 | 2.00 ± 0.1 | 0.12 ± 0.0 | 44.0 ± 0.3 | 48.0 ± 0.8 | 7.09 ± 0.1 |
| Sheva | 0.97 ± 0.0 | 0.25 ± 0.0 | 0.05 ± 0.0 | 5.61 ± 0.2 | 0.00 ± 0.0 | 78.0 ± 0.3 | 13.53 ± 0.2 | 1.55 ± 0.1 | 0.05 ± 0.0 | 43.6 ± 0.6 | 49.7 ± 0.2 | 6.64 ± 0.0 |
Publisher’s Note: MDPI stays neutral with regard to jurisdictional claims in published maps and institutional affiliations. |
© 2021 by the authors. Licensee MDPI, Basel, Switzerland. This article is an open access article distributed under the terms and conditions of the Creative Commons Attribution (CC BY) license (https://creativecommons.org/licenses/by/4.0/).
Share and Cite
Tietel, Z.; Melamed, S.; Eretz-Kdosha, N.; Guetta, A.; Gvirtz, R.; Ogen-Shtern, N.; Dag, A.; Cohen, G. Anti-Herpes Simplex 1 Activity of Simmondsia chinensis (Jojoba) Wax. Molecules 2021, 26, 6059. https://doi.org/10.3390/molecules26196059
Tietel Z, Melamed S, Eretz-Kdosha N, Guetta A, Gvirtz R, Ogen-Shtern N, Dag A, Cohen G. Anti-Herpes Simplex 1 Activity of Simmondsia chinensis (Jojoba) Wax. Molecules. 2021; 26(19):6059. https://doi.org/10.3390/molecules26196059
Chicago/Turabian StyleTietel, Zipora, Sarit Melamed, Noy Eretz-Kdosha, Ami Guetta, Raanan Gvirtz, Navit Ogen-Shtern, Arnon Dag, and Guy Cohen. 2021. "Anti-Herpes Simplex 1 Activity of Simmondsia chinensis (Jojoba) Wax" Molecules 26, no. 19: 6059. https://doi.org/10.3390/molecules26196059
APA StyleTietel, Z., Melamed, S., Eretz-Kdosha, N., Guetta, A., Gvirtz, R., Ogen-Shtern, N., Dag, A., & Cohen, G. (2021). Anti-Herpes Simplex 1 Activity of Simmondsia chinensis (Jojoba) Wax. Molecules, 26(19), 6059. https://doi.org/10.3390/molecules26196059

